“醉”译献 | 非心脏手术中阿司匹林管理的综合更新



编译:
中国人民武装警察部队海警总队医院  吴晓彬  杨世忠
文献来源:
GersteinNS, Albrechtsen CL, Mercado N, et al, Schulman PM. A Comprehensive Update on Aspirin Management DuringNoncardiac Surgery. Anesth Analg. 2020 Oct;131(4):1111-1123. doi:10.1213/ANE.0000000000005064. PMID: 32925332.
阿司匹林被认为是心血管(CV)疾病(包括冠状动脉疾病[CAD]、脑血管疾病[CVD]和外周动脉疾病[PAD])患者的关键治疗方法,因此是世界上使用最广泛的药物之一。在美国,多达5%的成年人被长期开具阿司匹林处方用药,而有2500多万人在没有临床医生推荐的情况下每天服用阿司匹林。阿司匹林的使用证据和适应症在不断更新,最近的试验质疑了其对一级预防的有效性。
高达5%的45岁以上的外科患者在手术后30天内经历了重大不良心血管事件(MACE)。心肌梗死(MI)是围手术期死亡的最常见原因,围手术期MI在手术后30天内死亡的风险为10%。
尽管围术期接受阿司匹林期间,非心脏手术的患者中有三分之一有发生重大心血管并发症的风险,如何在围手术期对阿司匹林进行合理管理,仍然存在显著的不确定性和可变性。有限的证据表明,在接受非心脏手术的高危患者中,持续服用阿司匹林可以预防重大不良心血管事件。围手术期停用阿司匹林可能会导致手术引起的促炎高凝状态的风险增加,进而导致急性血栓形成和心肌缺血。此外,阿司匹林戒断现象已被假定,可进一步增加了血栓形成的风险和随之而来的后遗症。而相反,阿司匹林会增加手术出血的风险,可能会因为供需不平衡而导致血流动力学不稳定和心肌缺血。
这篇综述提供了非心脏手术期间阿司匹林管理的全面、循证的最新进展。它总结了阿司匹林在心血管疾病一级和二级预防中使用的最新文献,非心脏手术患者不同亚组继续或停用阿司匹林的证据,并为围手术期临床医生提供管理建议。我们使用以下关键词对PubMed和Medline进行了全面的文献搜索:阿司匹林、阿司匹林停药、围手术期、冠状动脉疾病、脑血管疾病、外周动脉疾病和心血管疾病;我们手工检索了所有相关的引文以供纳入。
阿司匹林在心血管疾病中的应用
阿司匹林不可逆地乙酰化COX-1和COX-2。通常用于治疗心血管疾病的低剂量(每天75-100 mg)对COX-1的影响占主导地位,它通过抑制血栓素A2(TXA-2)的产生和减弱血小板聚集而产生抗血栓作用。
阿司匹林在心血管疾病的一级预防
在2018年之前,阿司匹林被推荐给有一定的心血管风险因素(即糖尿病和具有某些伴随的风险因素),而没有明确心血管疾病的大于50岁的男性和大于60岁的女性,并且在10年内发生心血管疾病的风险≥10%。10年内心血管疾病风险≥10%的截点是为了平衡使用阿司匹林相关的出血风险增加(主要是胃肠道;很少是出血性中风)与对心血管有益之间的关系。然而,从2018年开始,3项前瞻性随机试验和之后2项大型荟萃分析的结果,对先前的建议提出了质疑。
有关阿司匹林的一项减少老年人事件的试验,在没有心血管疾病的健康老年人群中比较了每天服用100毫克阿司匹林(n=9525)和安慰剂(n=9589),平均随访时间为4.7年。在死亡、痴呆或永久性肢体残疾为主要终点方面,两组之间没有发现差异(HR=1.01,95%CI,0.92-1.11;P=0.79)。此外,虽然阿司匹林没有产生心血管益处,但它的使用导致了更高的大出血风险(HR=1.39,95%CI,1.18-1.62;P<0.001)。
一项糖尿病在心血管事件研究试验随机选择了15480名40岁以上的糖尿病患者和没有心血管疾病的患者服用阿司匹林100mg/d或安慰剂。在平均7.4年的随访中,阿司匹林的使用与严重血管事件(由非致命性心肌梗死、非致命性中风或短暂性脑缺血发作或不包括颅内出血的任何血管原因引起的死亡组成;率比=0.88,95%CI,0.79-0.97;P=0.01)的发生率降低12%有关。然而,阿司匹林组大出血(主要是胃肠道和其他颅外事件)的发生率高出29%(率比=1.29,95%CI,1.09-1.52;P=0.003)。两组全因死亡率相似(率比=0.94,95%CI,0.85~1.04)。
使用阿司匹林降低中度心血管疾病风险患者的初始血管事件风险试验,随机选择了12,546名男性≥55岁和女性≥60岁,这些患者没有糖尿病或心血管疾病,但10年冠心病风险为10%-20%,每天服用100毫克阿司匹林或安慰剂。在平均5年的随访期间,两组之间的主要疗效终点(由首次心肌梗死、中风、心血管死亡、不稳定心绞痛或短暂性脑缺血发作时间组成)没有差异(HR=0.96,95%CI,0.81-1.13;P=0.60)。然而,服用阿司匹林的非致命性消化道出血增加2倍(HR=2.11,95%CI,1.36-3.28;P=.0007)。两组致命性出血率和全因死亡率差异无统计学意义(HR=0.99,95%CI,0.8~1.24;P=0.95)。
2019年,2项荟萃分析检查了阿司匹林在一级预防中的使用情况,并纳入了上述3项随机对照试验(RCT)。第一项研究分析了11项试验包括157,248名受试者,发现服用阿司匹林的全因死亡率没有差异,包括糖尿病患者或10年心血管疾病风险>7.5%的患者。此外,阿司匹林被发现与大出血发生率增加有关。第二项研究分析了13项试验包括164,225名受试者,发现阿司匹林的使用与综合心血管结局(死亡率、非致命性心肌梗死和非致命性中风)的显著降低有关(HR=0.89,95%CI,0.84-0.94),但也发现发生重大出血事件的风险增加(HR=1.43,95%CI,1.30-1.56)。
这些研究结果促使美国心脏病学会(ACC)/美国心脏协会(AHA)在2019年发布了他们关于心血管疾病一级预防的最新指南(表1),其中高危患者选择使用阿司匹林从I级降至IIb级。此外,指南现在建议不要在>70岁的患者或任何年龄出血风险增加的患者中预防性使用阿司匹林(III级)。

阿司匹林在心血管疾病的二级预防
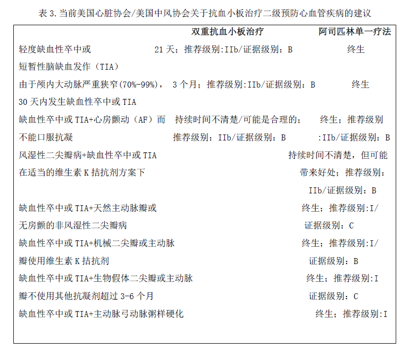
低剂量阿司匹林治疗能为有心血管疾病(CAD、CVD和PAD)继发性事件风险的患者带来临床益处。目前的心血管疾病二级预防指南根据心血管疾病类型、临床情况(即是否有近期急性冠脉综合征[ACS])和慢性病推荐使用抗血小板治疗,如表2-4所示。



2002年抗血栓试验协作组(ATC)的荟萃分析最终证明了阿司匹林在二级预防中的益处。这项研究评估了16项随机试验包括71,912名确诊为脑血管病的高危患者,发现抗血小板治疗(主要是阿司匹林)降低了这些高危患者的全因死亡率、非致命性心肌梗死和非致命性中风,其意义比增加非致命性颅外出血更明显。最新的ACC/AHA冠心病管理指南建议终生服用阿司匹林在几乎所有相关的临床方案中。
同样,AHA/美国中风协会最新的二级中风预防指南对有缺血性中风或短暂性脑缺血发作病史的患者给予终身抗血小板治疗(阿司匹林、氯吡格雷或阿司匹林/双嘧达莫联合治疗)的I类推荐。在对11个检验阿司匹林用于二级中风预防的安慰剂-对照试验的荟萃回归分析中,阿司匹林与相对风险降低15%相关(95%CI,6-23)。ATC荟萃分析还表明,抗血小板治疗导致缺血性中风复发的相对风险降低约22%,治疗28例超过2.5年。
最后,ATC荟萃分析还显示,对于稳定的PAD的患者,使用抗血小板药物可使复发的严重血管事件(心肌梗死、中风和血管性死亡)减少23%(P=0.004)。目前的AHA/ACC指南将I类推荐有症状性PAD患者(即跛行或既往下肢血管重建术)每日服用阿司匹林或氯吡格雷,以降低心肌梗死、中风和血管性死亡的风险。
阿司匹林戒断综合征
鉴于阿司匹林在治疗心血管疾病中的重要性,假设暂时停用阿司匹林可能会增加心血管疾病的风险是合乎逻辑的。对“阿司匹林戒断综合症”的担忧得到了有限证据的支持。Doutremepuich等人在动物模型中测量了血管内血栓和栓子,显示血栓前状态在单次服用阿司匹林8-10天后达到顶峰,与戒断综合征一致。Vial等人在停止为期一周的阿司匹林方案之前、期间和之后测量了TXA-2(一种具有血栓前状态和血管收缩特性的活化血小板的产物)的尿代谢物,发现这些代谢物超过了对照组的水平。峰值代谢物浓度出现在停用阿司匹林后7-14天。Beving等人测定了32例冠状动脉旁路手术前2周服用阿司匹林的患者的血小板代谢物(12-L-羟基5,8,10-十七碳三烯酸[12-HHT])。停药14天后,25%的队列中12-HHT水平超过正常范围。这些研究人员此前曾报道,在停止为期一周的阿司匹林方案后,健康受试者中也出现了类似的12-HHT反弹。在Beving等人的两个试验中,血小板功能反弹效应是剂量依赖性的,停用小剂量阿司匹林相关的反弹速度更快。在临床背景下,Rodríguez等人完成了一项病例对照研究,研究对象为近40,000名成年人,他们服用阿司匹林用于心血管疾病的二级预防。他们发现,那些最近停止服用阿司匹林的人,与非致命性心肌梗死或冠心病相关的死亡 (比率比=1.43,95%CI,1.12-1.84)和单独发生非致命性心肌梗死(比率比=1.63,95%CI,1.23-2.14)的风险显著增加。然而,最近停用小剂量阿司匹林与冠心病死亡风险之间的关联并不显著(比率比=1.07,95%CI,0.67-1.69)。Sundström等人的另一项队列研究评估了60多万名使用阿司匹林进行一级或二级预防的患者,发现在没有大出血或手术的情况下停止服用阿司匹林与心血管事件风险增加30%以上相关。相反,Alcock等人每天给11名健康受试者服用阿司匹林,并检查了在基线以及最后服用阿司匹林后7、14和21天采样对血小板功能的影响。在停用阿司匹林的每一个时间点,都没有发现血小板聚集或反弹效应增加的证据。
综上所述,一些有限的证据表明突然停用阿司匹林会导致血栓形成,一些观察数据已经证明停用阿司匹林与不良心血管事件之间存在关联。虽然阿司匹林戒断综合征的机制尚未完全阐明,但它可能与血小板过度活动有关,其特征是TXA产生增加和纤溶减少。停用阿司匹林的真正临床意义仍不清楚,需要进一步成熟的研究时机。
围手术期服用阿司匹林
在接受非心脏手术的患者中,如何对阿司匹林进行最佳管理是一个具有重大临床意义,而又令人苦恼的问题。考虑到非围手术期数据显示阿司匹林在二级预防中的有益作用,以及潜在的阿司匹林停药综合征和促炎性高凝围手术期的不良影响,我们有理由认为停用阿司匹林可能会增加围手术期心血管事件风险。相反,由于围手术期不良心血管事件主要是供需不平衡的结果,而不是急性血栓形成,继续服用阿司匹林可能几乎不能提供心血管保护,如果随后发生过度出血,可能会增加心血管风险。
2010年,Oscarsson等人发表了几个试验中的第一个旨在确定在围手术期MACE高危人群中停用阿司匹林与继续服用阿司匹林的影响。220名患者随机接受75 mg阿司匹林或安慰剂治疗,从术前7天开始到术后3天。在安慰剂组中,预先服用阿司匹林的患者在术后第3天重新开始服用阿司匹林。纳入的患者必须接受择期高风险或中等风险的非心脏手术,并至少有以下心脏危险因素之一:冠心病、充血性心力衰竭、肾损伤、中风或胰岛素依赖型糖尿病。排除因素为不稳定冠心病、失代偿性心力衰竭、休克、阿司匹林过敏、年龄<18岁、既往胃肠道或颅内出血、使用华法林/氯吡格雷/甲氨蝶呤或冠脉支架。由于在研究招募期间同时发布了ACC/AHA指南,建议在高危患者围手术期继续服用阿司匹林,同时修订了一项排除冠状动脉支架患者的研究,这两项研究都对招募能力产生了负面影响,因此该研究提前终止。虽然研究人员报告说,主要终点(术后心肌损伤)在两组之间没有显著差异(3.7%阿司匹林与9.0%安慰剂;P=.10),但阿司匹林持续治疗导致试验的次要终点MACE的绝对风险降低7.2%(95%可信区间,1.3-13),相对风险降低80%(95%可信区间,9.2-95)。两组之间在出血并发症方面没有观察到明显的差异,尽管这项试验没有为这一结果提供效力。
第二个试验是多中心、随机和安慰剂对照的,即术前维持或中断阿司匹林对择期非心脏手术后血栓形成和出血事件的影响,纳入了291名已经服用抗血小板药物(主要是阿司匹林)进行二级预防并计划接受中等或高风险非心脏手术的患者。安慰剂组(n=146)术前10d服用阿司匹林或替代抗血小板药物,治疗组(n=145)从术前10d开始继续服用抗血小板药物或改为75 mg阿司匹林。所有患者在手术后认为安全后立即重新开始最初的抗血小板治疗。值得注意的排除标准包括接受颈动脉内膜切除术(CEA)、最近的MACE或存在药物洗脱支架(DES;但不包括金属裸支架[BMS])。虽然这项研究由于招募困难而提前终止,因此效力不足,但没有发现主要结果的差异,主要结果包括手术后30天内主要血栓形成和出血事件的综合评分(阿司匹林0.67vs安慰剂组0.65;P=.94)。
由于上述两项研究的规模相对较小,结果相互矛盾,随后进行了一项更大规模的试验,试图更明确地回答阿司匹林停药与继续服用的问题。2014年围术期缺血评估-2(POISE-2)试验是一项随机、双盲、多国、多中心对照试验,评估了10010名接受非心脏手术的“高危”患者继续或停止小剂量阿司匹林(最初为200毫克,然后每天100毫克,共30天)的结果。高危患者16例,年龄>45岁,符合5项纳入标准中的1项:冠心病、PAD、脑卒中、接受大血管手术(除颈动脉内膜切除术外)或存在≥9个危险因素中的3个(≥70岁,接受大手术、心力衰竭、短暂性脑缺血发作、糖尿病、高血压、血肌酐>2 mg/dL、手术后2年内吸烟、急诊/紧急手术)。根据患者在研究前是否服用阿司匹林(继续阶段)或阿司匹林初始阶段(开始阶段),患者被分成2个初始组。然后,这两组患者随机接受阿司匹林或安慰剂治疗,最终分为4组:(1)围手术期不服用阿司匹林,(2)不服用阿司匹林,然后只服用安慰剂,(3)事先服用阿司匹林,然后围手术期服用阿司匹林,以及(4)事先服用阿司匹林,然后服用安慰剂7天,然后在最后23天的随访中服用阿司匹林。重要的排除标准包括随机化后6周内的金属裸支架或随机化后1年内的药物洗脱支架。在手术后30天内死亡或非致命性心肌梗死的主要结果中,不同组或不同阶层之间没有发现差异。阿司匹林组的大出血(主要发生在手术部位)更多(4.6%比3.8%;P=0.04);然而,两组之间在“临床重要低血压”或“危及生命的”出血方面没有差异。由于这些发现,作者得出结论,围手术期持续服用阿司匹林并不会带来重大不良事件的益处,而且可能会导致失血过多。
然而,“围手术期缺血评估-2”(POISE-2)因一些缺点而受到批评,这些缺点缓和了它的解释。在分配到阿司匹林组的所有研究患者中,大约有三分之一的人对阿司匹林有明确的主要或次要适应症,而且也不清楚继续服用阿司匹林的患者是否在使用阿司匹林,以获得基于ACC/AHA指南的适当适应症。此外,在所有类型的非心脏手术中,与重大不良心血管事件相关风险最高的血管手术仅占高危手术的4.9%。此外,接受颈动脉内膜切除术的患者被排除在外,只有那些接受冠状动脉支架的患者小于招募受试者的10%,这两个因素都进一步影响了结果的概括性。因此,很可能研究中的大多数患者的围术期MACE基线风险较低,而不是较高。结果也因术后服用抗血栓药物而变得混乱。术后第3天,65%的患者接受预防性抗凝治疗,4.0%~4.5%的患者接受治疗性抗凝治疗,1.2%的患者接受P2Y12抑制剂治疗。在POISE-2中分别评估了七种安全结果,其中只有大出血是显著的,尽管没有报告危及生命的出血或显著低血压的差异。
2014年,基于POISE-2和当时可用的其他证据,ACC/AHA发布了他们最新的“非心脏手术患者围术期心血管评估和管理指南”,其中得出结论,没有冠状动脉支架的患者不应该在围手术期开始服用阿司匹林。然而,研究表明,对于已经接受阿司匹林二级预防心血管疾病的患者来说,当计划进行重大的非心脏手术,并且感知到的MACE风险大于出血风险时,继续服用阿司匹林是合理的。在一定程度上,由于围术期停用阿司匹林对高危患者的影响仍然不确定,2018年对POISE-2进行了亚组分析,以具体确定在正在进行血管手术的患者中应该如何管理阿司匹林。在POISE-2的10010例患者中,603例接受了血管手术,其中319例在延续层,284例在起始层。手术类型或阿司匹林层与主要结果(即30天死亡或心肌梗死的合成)没有交互作用,在接受动脉瘤或闭塞性疾病手术的患者之间也没有发现差异。大出血或危及生命的出血也没有亚组交互作用。因此,作者得出结论,围术期停用阿司匹林不会增加心血管疾病或血管闭塞并发症,因此在接受血管手术的患者术前没有必要开始服用阿司匹林。他们还得出结论,已经接受阿司匹林治疗的患者继续服用阿司匹林可能是合理的,因为继续服用阿司匹林不会增加大出血的风险。然而,他们告诫说,由于即使是临床上不重要的出血也可能与心肌梗死有关,因此提出在接受血管手术的患者中停止而不是继续服用阿司匹林的论点,但承认有必要进行更大规模的研究,以更明确地回答这个问题。最后,作者指出,接受颈动脉内膜切除术的患者完全被排除在POISE-2之外。由于在先前的随机对照试验(尽管没有安慰剂组)和大型观察性试验中,围手术期阿司匹林被证明对颈动脉内膜切除术手术是有益的,他们建议在接受颈动脉内膜切除术的患者中继续使用阿司匹林。
接受非心脏手术的冠状动脉支架患者。回顾性和观察数据表明,冠状动脉支架置入后不久进行非心脏手术时,围手术期缺血事件和死亡率发生的频率更高。急性冠脉综合征(ACS)后接受经皮冠状动脉介入(PCI)血运重建术并在此之后不久接受非心脏手术的患者风险最高。例如,在Cruden等人的一项回顾性队列研究中,当支架植入后42天内进行非心脏手术时,围手术期死亡和缺血性心脏事件的风险更高(42.4%vs12.8%,>42天;P<0.001),特别是在ACS后再血管化的患者(65%vs32%;P=0.037)。2013年,Hawn等人进行了另一项回顾性队列研究,发现PCI和手术之间的时间与MACE相关(<6周,11.6%;6周至<6个月,6.4%;6-12个月,4.2%;>12-24个月,3.5%;P<0.001)。调整后,与MACE关联最强的3个因素是非择期手术入院(调整后优势比(AOR)4.77;95%CI,4.07~5.59),术前6个月内有MI病史(AOR 2.63;95%CI,2.32~2.98),以及修订后的心脏危险指数>2(AOR,2.13;95%CI,1.85~2.44)。2018年,发表了一项关于POISE-2受试者的子研究,评估了470名接受PCI治疗的POISE-2受试者,以具体评估这些患者停止或继续服用阿司匹林的风险。这项分析发现,与安慰剂相比,围手术期服用阿司匹林降低了主要结果(死亡和非致命性心肌梗死的组合)的风险。这一有益效果与未经PCI治疗的患者不同,其驱动因素是MI的降低(调整后的风险降低=5.9%,95%CI,1.0-10.8)。最后,POISE-2排除了植入金属裸支架后6周内或药物洗脱支架植入后1年内的患者。
由于POISE-2研究人员没有预料到有PCI病史的患者没有被排除在外,所以最初没有计划或进行PCI亚组分析。因此,ACC/AHA关于冠状动脉支架患者围手术期处理的建议没有包括POISE-2的数据,而是主要基于先前的观察性研究。2020年,Sessler等人重新检查了Poise-2数据在注册后1年的结果。作者报告了关于阿司匹林对最初整个队列中的主要结果(死亡或非致命性心肌梗死的合成)缺乏影响的类似发现。然而,在470名既往接受PCI的患者中,与30天的分析类似,围手术期继续服用阿司匹林对持续1年的主要结果有净益处(PCI前:HR=0.58,95%CI,0.35-0.95与没有PCI病史:HR=1.03,95%CI,0.91-1.16;交互作用P=0.033)
ACC/AHA的结论是,支架植入后4-6周的围手术期内支架血栓形成的风险最高,药物洗脱支架(DES)植入后约6个月接受非心脏手术的患者发生DES血栓的风险可能会增加。因此,提出以下建议:(1)金属裸支架(BMS)或DES植入后4-6周内接受非心脏手术的患者应继续进行双重抗血小板治疗(DAPT),除非出血风险超过支架血栓形成的风险;(2)冠状动脉支架患者必须停用P2Y12抑制剂进行非心脏手术,只要有可能,应继续使用阿司匹林。最新一代的DES支架比BMS和第一代DES具有更高的安全性。使用最新一代支架,围手术期支架血栓形成的风险可能较低。某些患者和支架特征与支架内血栓形成的风险增加相关(表5)。当考虑停用或继续使用围手术期抗血小板药物时,这些变量需要作为决策过程的一部分。


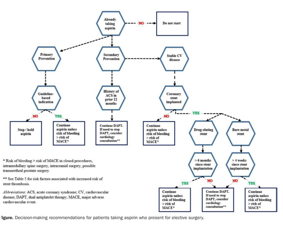
图:服用阿司匹林的择期手术患者的决策建议
最后,2018年Cochrane的荟萃分析检查了至少有1个CV疾病危险因素的患者在选择性非心脏手术(主要是腹部、骨科、泌尿外科和妇科)中继续使用与停止抗血小板药物(阿司匹林、氯吡格雷或两者兼而有之)的情况。这项综述包括5项随机对照试验(其中3项是正在进行的研究),共有666名成年人参加,并将在围手术期内继续单或双抗血小板方案的患者与术前至少5天停止抗血小板方案的患者进行比较。在任何分析结果中都没有发现统计学上的显著差异,但报告的95%CI也太宽了,无法得出等价性结论。30天(风险比=1.21,95%CI,0.34~4.27)和6个月(风险比=1.21,95%CI,0.34~4.27)组之间的死亡率差异无统计学意义。术后30天各种缺血事件(外周缺血、CVA或MI)的发生率也没有显著差异(风险比=0.67,95%CI,0.25-1.77)。在失血量方面,继续抗血小板治疗与停止抗血小板治疗对需要输血的失血量(风险比=1.37,95%CI,0.83~2.26)和需要额外治疗的失血量(风险比=1.54,95%CI,0.31~7.58)无显著影响。关于死亡率、需要手术的出血和缺血事件,作者将他们的发现描述为“低确定性”(真实效果可能与效果的估计有很大不同),而对于需要输血的出血,结果是“中等确定性”的(真实效果可能接近效果的估计,但有可能是本质上不同的)。总体而言,这些发现应该被谨慎地解读,因为来自极少数研究的证据非常有限,少数事件导致的较宽可信区间。
未来方向
研究抗血小板药物在心血管疾病中的有效性的文献将继续扩大,许多研究集中在非阿司匹林抗血小板药物(即P2Y12抑制剂)在某些心血管疾病中作为单一疗法的使用,双重抗血小板治疗(DAPT)的不同时间进程,以及更好地优化抗血栓方案以减轻出血风险的潜在方法。
缩短DAPT的持续时间
Franzone等人对近1.6万名稳定和不稳定冠心病患者接受DES经皮冠状动脉介入治疗进行了初步试验,他们报告了GLOBAL LEADERS判定子研究(GLASSY),这是一项对支架植入后两种形式的抗血小板治疗进行比较的临床研究(“GLOBAL LEADERS”)的后续预先指定的辅助研究。GLASSY研究是一项国际开放随机试验,考察了小剂量阿司匹林(75-100毫克)加替格瑞洛1个月的影响,随后是23个月的替格瑞洛单一疗法(n=3794),与2个DAPT方案中的1个对照:如果冠心病稳定,则服用阿司匹林和氯吡格雷;如果近期ACS,服用阿司匹林和替格瑞洛12个月;如果最近ACS,则服用阿司匹林单一疗法12个月(n=3791)。GLASSY研究使用2个独立的终点,对两个终点使用非劣势和优势方法学的实验干预的安全性(学术研究联合体出血3型或5型出血)和有效性(全因死亡率、非致命性心肌梗死、非致命性中风或急诊靶血管血运重建)。2年后,与对照组相比,实验组的主要疗效终点发生率较低(7.14%vs8.41%,比率比=0.8595%,CI=0.72~0.99;非劣势P<0.001),但未达到优势(P=0.0465,α为2.5%)。在与出血相关的安全终点方面,两组有相同的比率(2.48%,比率比=1.00,95%CI,0.75-1.33;P代表优势=0.99)。然而,在最初的GLOBAL LEADERS试验的随访后研究,在单支和多支PCI患者之间没有发现主要终点的风险差异,但在多支PCI亚组中有利于实验臂减少死亡或复发心肌梗死之间存在显著的关系。由于亚组分析的固有问题,对这些发现的解释应该有所缓和。然而,与目前标准的抗血小板方案相比,接受多支血管PCI的患者在接受4周的DAPT后,可能会从长期的替格瑞洛单一治疗中受益。
P2Y12抑制剂单一疗法
早在1996年就已经描述了在CAD和CVD中使用P2Y12抑制剂单一疗法代替阿司匹林。SMART血管成形术研究小组:接受冠状动脉药物洗脱支架植入的患者中P2Y12拮抗剂单一疗法与双重抗血小板疗法的比较(SMART-SELECT),包括来自韩国33个不同地点的近3000名患者,比较PCI术后3个月的P2Y12抑制剂单一疗法(氯吡格雷、普拉格雷或替格瑞洛)与传统的12个月的DAPT。主要结果包括主要的不良心脑血管事件,包括指数PCI手术后12个月的全因死亡、心肌梗死或中风的综合情况。P2Y12抑制剂单一治疗的主要结果不逊于DAPT(2.9%比2.5%;单侧95%CI,−∞为1.30;P=0.007)。在以下任何一项研究中都没有发现组间差异:12个月时主要终点成分的累积率(全因死亡、心肌梗死和中风)、支架血栓形成的风险,或协议分析与意向治疗分析。此外,P2Y12抑制剂单一治疗组的出血率明显低于DAPT组(HR=0.58,2.0%vs 3.4%,95%CI,0.34~0.97;P=0.4)。在最近的第二项研究“STOPDAPT-2试验双重抗血小板治疗的短期和最佳持续时间”中,3045名患者要么接受1个月的DAPT,然后接受氯吡格雷单一APY治疗,要么接受12个月的DAPT+阿司匹林和氯吡格雷治疗。与SMART-SELECT试验类似,对于12个月的CV死亡、心肌梗死、中风、支架血栓形成或大出血或轻微出血的主要终点,先用氯吡格雷后1个月的DAPT的持续时间既不低于也优于12个月的DAPT,1个月DAPT的发生率为2.36%,而12个月DAPT的发生率为3.70%(HR=0.64,95%CI,0.42-0.98;非劣势[P<0.001]和优势[P=0.04])。1个月组的继发性出血终点也更好(1个月DAPT为0.41%,12个月DAPT为1.54%;HR=0.26,95%CI,0.11-0.64;P=0.004).
在STOPDAPT-2和SMART-SELECT试验中,除了前面提到的GLOBAL LEADERS试验1个试验外,作为PCI后的一种策略,停用DAPT后再接受P2Y12抑制剂单一治疗之前并没有得到深入的研究。尽管如此,与阿司匹林相比,P2Y12抑制剂对血小板有更强的抑制作用,这一已知的药效学效应支持了DAPT后P2Y12的单一治疗。此外,还需要考虑影响在东亚人群中进行的STOPDAPT-2试验和SMART-CHOICE试验推广的若干因素。在日本(STOPDAPT-2)和韩国(SMART-CHOICE)进行的PCI手术中有很大比例使用血管内成像,而在美国或欧洲使用最少。P2Y12抑制剂受到体重指数(BMI)的影响,BMI越高,药物反应越低,血小板反应性抑制越差。两项试验的平均BMI为24-25,低于类似试验中报告的美国平均BMI为30。最后,细胞色素P2C19(CYP2C19)是将氯吡格雷转化为活性代谢物的主要肝酶,它有超过25个等位基因,主要表型从超快代谢者到弱代谢者不等。CYP2C19酶最重要的功能缺失等位基因是(*2),导致代谢不良,东亚人(29%-35%)高于高加索人(12%-15%)。对上述问题的认识是有必要的,因为临床医生需要考虑如何修改当前的临床实践。
最后,在经皮冠状动脉介入治疗(Twilight)试验后的高危患者中使用或不使用阿司匹林的替格瑞洛,在7119名接受经皮冠状动脉介入治疗(DES)和≥1高危出血或缺血特征的患者中,检查了使用替格瑞洛和阿司匹林的较短持续时间(3个月)DAPT的安全性和有效性,然后与传统的12个月DAPT(替格瑞洛和阿司匹林)进行比较。TWILIGHT 研究人员发现,与传统的12个月长疗程DAPT相比,短程DAPT+替加瑞单药治疗12个月的出血量较少(4.0%vs7.1%;HR=0.56;95%CI,0.45-0.68,P<0.001)。此外,两组的缺血率(全因死亡率、卒中和心肌梗死)存在非劣势(两组均为3.9%;不同,-0.06%点;95%CI 0.97-0.84;HR=0.99;95%CI为0.78-1.25,P<0.001为非劣效性)。
结论和建议
围手术期阿司匹林的最佳管理继续随着涉及心血管疾病治疗的新数据的出现而不断发展。围手术期阿司匹林的治疗平衡了停止时固有的血栓栓塞风险和继续使用时的出血风险。因此,患者特定的心血管风险因素,包括疾病的严重程度和与特定风险相关的共存治疗(即PCI)(表5),以及计划的手术或程序性活动,都需要在所有决策中综合考虑。尽管如此,使用来自高危患者研究的现有临床数据以及非临床阿司匹林研究来建议围手术期停止或继续服用阿司匹林是相互矛盾的,并且不能得到简化或统一的答案。这可能部分是由于研究方法的不同,包括高危患者的定义、高危手术、阿司匹林剂量和非阿司匹林抗凝剂的使用。
尽管ACC/AHA关于心血管疾病治疗的相关指南为阿司匹林治疗提供了一个基本框架,并且POISE-2试验结果为某些情况下围手术期停用阿司匹林的安全性提供了一些见解,但围手术期阿司匹林仍然存在很大的不确定性。虽然POISE-2的发现表明,继续服用阿司匹林不会带来心血管益处,而且可能会因为失血过多而有害,但仍有多个与研究相关的问题混淆了高危患者暂时停止服用阿司匹林是否安全。高危患者服用终生阿司匹林作为主要或次要的指征,应该在大多数手术和介入手术的围手术期内继续服用阿司匹林,除非是进行闭合式手术、髓内脊柱手术或经尿道前列腺手术。以下建议综合了现有数据。有关服用阿司匹林的非心脏择期手术患者的决策指南,请参见该图。
1.对于大多数使用阿司匹林一级预防心血管疾病的患者来说,术前停用阿司匹林是安全的。见表1。应该强调的是,目前支持初级预防建议的文献是从围手术期之外的背景中衍生出来的,并没有在这一背景下具体解决停止与持续的风险和益处。重要的是,许多患者在没有征求医生意见的情况下开始服用阿司匹林;因此,仔细注意确定阿司匹林的自我处方应该是常规围手术期评估的一部分。在这些患者中,该药可以安全地在术前7天停止使用,因为根据定义,它是用于一级预防的,在这段时间内应该会有血小板功能的完全恢复。
2.对于使用阿司匹林进行二级预防但未植入冠状动脉支架的患者,术前停用阿司匹林的安全性尚不完全清楚。这种方向缺乏是由于POISE-2排除了这一高危患者群体,以及持续缺乏专门针对这一问题的前瞻性数据。确实存在的有限数据表明,继续服用阿司匹林可能是谨慎的,但需要更有力的数据。然而,如表2所述,心血管疾病风险高的非冠脉支架患者在整个围手术期可能都应该继续服用阿司匹林,除非接受闭合手术或出血风险高且不易控制的手术(即经尿道泌尿外科手术)。
在接受非心脏手术的稳定型缺血性心脏病患者中,持续应用抗血小板药物降低MACE的总体数据为阴性。在最近的ACS的情况下,理想情况下患者应该接受DAPT 1年,但如果手术很紧急(即癌症手术),应该继续进行,同时至少继续使用阿司匹林单一治疗。最近的数据表明,在没有非心脏手术的情况下,如上文所述继续单一治疗,缩短DAPT持续时间似乎是安全的;这是否延伸到那些接受非心脏手术的人尚不清楚。
3.对于CVD和PAD患者,也有最少的前瞻性数据,但所有的观察数据和指南建议表明,术前停用阿司匹林与显著的风险有关,特别是在表2中描述的时间范围内,而且很可能应该持续到整个围手术期。

“醉”译献 | 超声评估心脏骤停在无脉电活动中使用的标准化流程
“醉”译献 | Anesthesiology:剖宫产全身麻醉:有时是必要的,但最好避免
“醉”译献 | Anesthesiology:舒更葡糖钠减少成人非心脏手术后肺部并发症
“醉”译献 | 驱动压与跨肺压:我们要如何进行安全的机械通气?
“醉”译献 | 大手术的围术期液体治疗
“醉”译献 | 术中颈内静脉解剖变异综述:头颈外科医生的知识更新
“醉”译献 | 喉镜检查和(或)插管失败的预案及处理
“醉”译献 | 区域麻醉的未来发展方向:不只属于专家
“醉”译献 | 维生素C的镇痛作用,你了解吗?
“醉”译献 | 心胸麻醉与TTE:我们的立场是什么?
“醉”译献 | 术后谵妄:围手术期评估、降低风险和管理
“醉”译献|非心脏手术后轻度急性肾损伤与远期肾功能障碍相关:一项回顾性队列研究
“醉”译献|非心脏手术术后低血压与心肌损伤的关系
“醉”译献 | 手术室环境下的围手术期心脏骤停:文献综述
“醉”译献 | 单肺通气期间低氧血症的防治进展
“醉”译献 | 理想的剖宫产术后镇痛
“醉”译献 | 促进术后康复:为阻塞性睡眠呼吸暂停患者量身定做的临床路径

声明
本微信公众号所刊载原创或转载内容不代表新青年麻醉论坛观点或立场。文中所涉及药物使用、疾病诊疗等内容仅供参考。

▼ 点击“阅读原文”查看更多精彩内容!
到顶部