“醉”译献 | 子痫前期的麻醉管理



苏州工业园区星海医院  刘岗  吴文娟(译)
综述目的:
子痫前期仍然是母婴罹病和死亡的重要原因。本文综述了血管生成的生物标志物作为预后指标的最新研究进展,以及子痫前期患者的镇痛、麻醉和重症监护管理。
最近的发现:
近来,血管生成生物标记物胎盘生长因子和可溶性FMS样酪氨酸激酶-1在子痫前期的诊断和指导治疗方面引起了人们的兴趣。如果血小板未减少(尚未确定血小板数量的安全下限)或凝血障碍的禁忌症,建议分娩和手术分娩均使用椎管内阻滞。对于蛛网膜下腔麻醉后的低血压,去氧肾上腺素在子痫前期产妇中不劣于麻黄碱,并可能提供某些益处。当需要全身麻醉时,必须努力减弱喉镜检查和插管引起的高血压反应。经胸超声心动图已成为监测子痫前期产妇血流动力学的有用技术。
总结:
子痫前期诊断方法的改进可能会使母婴获得更好的预后。围产期治疗需要多学科的团队方法,许多子痫前期妇女接受椎管内镇痛或麻醉。重度子痫前期妇女可能需要重症监护支持,这与其他入住重症监护患者的标准是一样的。
关键词:
血管生成生物标志物、重症监护、子痫前期、血小板减少、血管收缩剂
关键点:
子痫前期仍然是母婴罹病和死亡的主要原因
血管生成生物标志物越来越多地用于诊断子痫前期
血小板减少的子痫前期产妇发生脊髓血肿的风险尚不明确
在重度子痫前期患者中使用去氧肾上腺素治疗蛛网膜下腔麻醉后的低血压与胎儿酸中毒恶化无关
重度子痫前期女性应接受与其他急性不适患者相同的重症监护标准


引言
5%-10%的孕妇合并高血压,高血压仍然是母婴罹病和死亡的重要原因。在英国,尽管仍需要改善孕妇合并高血压人群的各方面治疗,但高血压导致的孕产妇死亡率近年来已有所下降。随着肥胖率、产妇年龄和合并症的增加,妊娠期高血压疾病的发病率有可能上升。
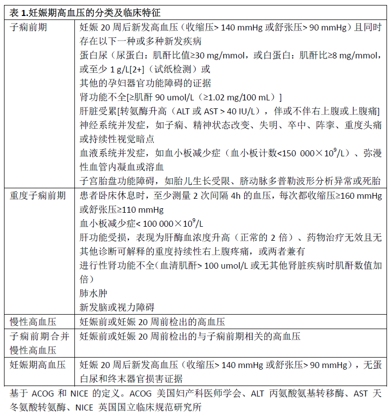
美国妇产科医师学会(ACOG)将在怀孕时的高血压疾病分为四类(表1):
(1)子痫前期—子痫
(2)(无论什么原因导致的)慢性高血压
(3)慢性高血压合并子痫前期
(4)妊娠期高血压

在ACOG、国际妊娠期高血压研究学会和NICE最近的指南中,子痫前期的定义已经被修改。尽管终末器官损害的其他特征对于子痫前期的诊断是必要的,但诊断不再依赖于蛋白尿。
子痫前期产生广泛的内皮损伤伴终末器官功能障碍,并可能以多种不同的方式表现(表1)。根据发病的孕周可将子痫前期分为两组。早发型子痫前期在妊娠34周前发病,占病例的20%,与妊娠早/中期胎盘形成不良和子宫胎盘螺旋动脉不完全重构有关。与晚发型相比,早发型子痫前期更容易发生胎儿生长受限。而晚发型更可能与母亲合并症有关,包括糖尿病、慢性高血压、心脏病、肥胖和高龄产妇。在晚发型子痫前期中,胎盘异常不明显,胎儿可能生长良好。有学者认为,晚发型子痫前期是因为胎盘的生长超过了子宫的能力,导致绒毛间和胎儿低氧血症,引起弥漫性子宫胎盘功能障碍的结果。据报道,早发型子痫前期的母婴预后更差。
子痫前期的高血压可能要到产后才会出现。随着早期出院变得越来越普遍,产妇和初级卫生工作者都应该意识到子痫前期可能在分娩后出现,当出现产后子痫前期的症状和体征时,需要向紧急产科转诊。

病理生理学
尽管对子痫前期的病理生理学有了越来越多的了解,如遗传和免疫因素以及氧化应激均起到一定作用,但其病因在很大程度上仍是未知的。目前已识别出子痫前期发生的许多风险因素,如未生育、母亲年龄增加、既往子痫前期、子痫前期家族史、慢性高血压和肾病、血栓形成倾向、多胎妊娠、辅助生殖技术、1型和2型糖尿病、肥胖和系统性红斑狼疮。
早发型子痫前期常需要干预,早期终止妊娠增加新生儿罹病和死亡的风险。因此,有必要确定哪些孕妇因继续妊娠而发生并发症的风险最高。过去一直将子痫前期的临床症状和体征以及相关的肝、肾功能变化用于评估疾病和指导处理,但这些改变仅在内皮功能障碍出现后发生。而母体血管生成的生物标志物水平在子痫前期疾病的早期就发生变化,故最近人们对其水平的评估来预测子痫前期的发病和严重程度产生了很大兴趣。
在子痫前期中观察到的高阻力、低流量胎盘循环导致氧化应激和促/抗血管生成因子水平失衡,尤其是胎盘生长因子(PlGF)和可溶性fms样酪氨酸激酶-1(SFlt-1)之间的失衡。PlGF是一种维持内皮和血管功能的促血管生成因子,而SFlt-1与PlGF结合具有抗血管生成作用。第三种因子,抗血管生成的可溶性内皮糖蛋白,也可能因胎盘缺氧而增加。这些因素的不平衡认为是子痫前期患者普遍存在血管内功能障碍的原因。由于这些变化发生在异常胎盘形成和氧化应激之后,因此与之前的诊断方法相比,生物标志物可以在妊娠早期检测到有子痫前期风险的女性。
测量血管生成的生物标志物已越来越多地用于预测子痫前期的预后和指导决策。英国最近将两种检测引入临床实践,一种是测量PlGF,另一种是测定SFlt-1/PlGF比值,均显示出可早期诊断和辅助治疗。临床预后研究表明,新生儿死亡率有所改善,但代价是早产和呼吸系统疾病发病率增加。到目前为止,对产妇预后的益处不太显著。然而,目前NICE推荐这两种检测方法来辅助诊断子痫前期。但对血管生成生物标志物的兴趣不仅限于诊断,目前的研究正在评估降低母体sFlt-1水平的技术是否可作为早发型子痫前期的可能治疗方法。
有过子痫前期的妇女患慢性健康问题的风险增加,报告了较高的慢性高血压、缺血性心脏病、脑血管和外周血管疾病、糖尿病和慢性肾衰竭发生率,因此这些妇女需要短期和也需要长期随访。

管理
子痫前期的治疗在很大程度上仍然是对症治疗,因为唯一明确的治愈方法是胎盘娩出。改善预后需要多学科团队方法来解决疾病的各个方面,如产妇高血压、抽搐发作的控制和预防、优化胎儿状况和计划及时分娩。
使用抗氧化剂、叶酸、镁、利尿剂和饮食限盐等疗法预防或延迟子痫前期发作的策略在临床试验中未显示获益证据,因此不推荐使用。低剂量阿司匹林已用于临床实践多年,并得到2007年Cochrane综述的支持。最近的一项荟萃分析观察了阿司匹林预防早产(妊娠 < 37周)和足月子痫前期,发现在妊娠16周或更短时间开始使用剂量至少为100 mg的阿司匹林可降低早产子痫前期的风险。膳食中补钙(1.2-2.5 g/天)可能有助于降低低钙饮食(< 600 mg/天)女性的子痫前期发生率。
英国孕产妇死亡的保密调查强调,需要适当控制血压(BP)以降低颅内出血的风险,颅内出血目前是高血压疾病孕产妇死亡的主要原因。目前NICE关于子痫前期管理的指南建议将BP目标定为135/85 mmHg或更低。如果血压在140/90-159/109 mmHg之间,可以使用拉贝洛尔、硝苯地平或甲基多巴治疗,尽管没有足够的证据支持一种药物优于另一种药物,但最好避免使用尼莫地平、镁(用作抗高血压药)、二氮嗪和酮色林。
在BP≥160/100 mmHg的重度高血压患者中,口服硝苯地平10 mg是首选的一线治疗。如果血压控制不佳,可加用口服或静脉注射拉贝洛尔或静脉注射肼屈嗪。如果计划紧急手术分娩,术前必须稳定重度高血压,尤其是在需要气管插管全身麻醉的情况下。在血压未得到控制的情况下,喉镜窥喉下气管插管引起的高血压反应可能进一步增加颅内出血的风险(见下文)。
子痫发作前可能会有日益严重的高血压和神经系统紊乱,然而它们也可能发生在既往无症状的女性中。预防抽搐复发最好在末次抽搐后通过推注(4 g)和输注(1 g/h)镁持续治疗24 h,再次抽搐发作应通过再次推注镁(2-4 g)进行治疗。还建议重度子痫前期妇女预防性使用镁防止抽搐发作。现行NICE指南指出,如果存在以下一个或多个特征(持续或复发性重度头痛、视觉暗点、恶心或呕吐、上腹痛、少尿和重度高血压以及实验室血液检查显示进行性恶化(如肌酐或肝转氨酶升高、或血小板计数降低),应考虑预防性使用镁剂。

分娩镇痛
许多子痫前期妇女因母体或胎儿的原因引产。建议使用椎管内镇痛,因为其对母婴均有益。有效的椎管内镇痛可防止与疼痛性子宫收缩相关的BP激增,并可轻松扩展到提供手术分娩的麻醉(见下文)。椎管内镇痛还可能降低子宫动脉阻力,因此增加绒毛间血流量,改善胎盘气体交换。然而,子痫前期与血小板减少和凝血病相关,当使用椎管内技术时,增加了椎管内血肿的风险,并可能导致永久性神经损伤。因此,在阻滞前和硬膜外导管拔除前,有必要对产妇凝血进行评估。尽管最近产科大出血时的床旁粘弹性凝血试验引起了大家的兴趣,但其预测椎管内血肿风险的价值尚未得到证实,血小板计数和凝血试验仍在继续使用。将血小板数量用作功能的替代标志物时,应考虑绝对数量和衰减速率。由于椎管血肿在产科人群中的发生率极低,因此哪些因素会造成风险水平仍存在争议。
约10%的孕妇有血小板减少症,通常是指血小板计数低于150×109/L。其中80%为妊娠期血小板减少症,其中大多数血小板计数>75-80×109/L,目前认为在这个数值下进行椎管内阻滞可行。在子痫前期和HELLP综合征(溶血、肝酶升高、血小板减少)中,血小板计数可能较低,数量可能降至降至75×109/L以下。因此,需要针对每个孕妇决定是否采用椎管内阻滞方法。NICE建议考虑以下因素:出血的风险和纠正治疗的机会、抗凝剂的使用、使用拟定技术(硬膜外或蛛网膜下腔麻醉)出血的风险、预期是否有穿刺困难、以及不使用或使用其他镇痛和麻醉方法的比较风险。鉴于椎管血肿的罕见性,NICE尚未设定明确的低于该阈值就不应考虑阻滞的血小板阈值。
Lee等回顾了573例在血小板计数100×109/L的产妇椎管内神经阻滞的病例,没有需要手术减压的椎管内血肿病例,值得注意的是,有15个病例的血小板计数<50×109/L。在一项类似的研究中,Levy等报道了308例血小板计数<100×109/L的产妇行椎管内神经阻滞没有发生椎管内血肿。两组作者均指出:血小板计数<70×109/L的女性发生椎管内血肿的风险仍不明确,需要更大规模的研究来更准确地评估风险。

手术分娩
无论是母亲或胎儿原因,都可能需要通过剖宫产紧急分娩。在无禁忌症的情况下,首选椎管内麻醉。曾对接受蛛网膜下腔麻醉的子痫前期人群出现不受控制的低血压和胎盘低灌注的担忧目前已基本消除。与健康产妇相比,许多研究报告重度子痫前期女性在蛛网膜下腔麻醉起效期间的血液动力学变量变化相对较小。此外,与硬膜外麻醉相比,蛛网膜下腔麻醉效果明显更好,蛛网膜下腔麻醉现在被视为未行硬膜外分娩镇痛患者的首选技术。在健康妊娠中,α激动剂(如苯肾上腺素)已取代麻黄素成为预防和治疗蛛网膜下腔麻醉后低血压的首选血管收缩剂,因为其对脐带pH值的不利影响较小。子痫前期的首选药物是最近许多出版物的热门话题。包含了6项苯肾上腺素和麻黄素对子痫前期或伴有其他胎儿损害原因的产妇蛛网膜下腔麻醉后低血压干预治疗的荟萃分析显示,胎儿酸中毒没有显著差异。但是,因数据太少,无法得出明确的结论。Dyer等人认为,在心室功能尚可的早发型重度子痫前期中,去氧肾上腺素(而非麻黄碱)是首选药物,因为其能够在相对较低剂量下恢复全身血管阻力和心输出量(CO)。
当禁忌使用椎管内技术时,可能需要全身麻醉。在子痫前期中,由于高血压孕妇发生脑出血的风险,对喉镜窥喉下插管诱发的高血压反应尤其需要警惕。子痫前期的液体潴留可能导致插管更困难,从而增加高血压风险。尽管缺乏表明首选药物的近期比较研究,但许多药物(如镁、利多卡因、硝酸盐、β受体阻滞剂和阿片类药物)可减弱高血压反应。许多子痫前期孕妇通过输注镁预防抽搐发作,在麻醉诱导时谨慎再次推注,以避免镁毒性。利多卡因减弱高血压反应的疗效似乎低于其他药物,缺乏硝酸盐类与其他常用药物比较的数据。β受体阻滞剂给药偶尔可能导致母体心动过缓和心脏传导阻滞,心力衰竭患者最好避免使用。在英国,阿片类药物如芬太尼、阿芬太尼和瑞芬太尼是子痫前期剖宫产全身麻醉诱导时控制BP最广泛使用的药物。

危重症治疗
2018年英国加强产妇治疗文件强调,患病产妇应立即获得与其他急性不适患者相同标准的重症监护。该文件侧重于由经过适当培训的工作人员在适当条件下进行多学科管理,提供了一些改善治疗的建议。子痫前期和HELLP综合征是妊娠期间需要重症监护的最常见病症之一,心脏受累尤其与此相关。除高血压外,子痫前期的心血管特征可能包括血浆容量下降伴全身血管收缩、CO和收缩力正常或增加、左心室大小增加、舒张功能障碍和心包内液体增加。在更严重时,收缩功能障碍也会出现伴随着射血分数和CO的降低。
心脏功能受损伴低蛋白血症导致的胶体渗透压降低和内皮功能障碍相关的肺毛细血管通透性增加都加大了产妇肺水肿风险。因此,限制性液体管理是NICE推荐的用于重度子痫前期患者治疗一个关键方面。尽管此类方案的支持性证据有限,NICE推荐除非使用肼苯哒嗪,否则不建议扩容,(除非有其他持续的液体丢失),否则维持液应限制在80 mL/h。液体限制增加了肾损伤的风险,但幸运的是,肾损伤在子痫前期人群中是罕见的。经胸超声心动图(TTE)在麻醉科的各个亚学科中越来越流行,其对产科患者的益处也越来越多。它提供了疑似栓塞患者中CO、射血分数、右心功能的信息,重要的是提供了可能有助于区分少尿患者是低血容量还是心力衰竭的心室充盈的信息。除TTE外,对重度子痫前期女性进行肺部超声检查可有利于检测肺水肿的发生,从而有助于液体管理。

结论
多学科处理方法对改善子痫前期的预后至关重要。对病理生理学和血管生成生物标志物作用的更多理解导致了更快速的诊断和可能的新形式治疗。椎管内镇痛和麻醉对母婴均有益。当需要全身麻醉时,应尝试减弱对喉镜下插管的应激反应。对重度子痫前期妇女应给予适当的重症监护管理。

“醉”译献 | 超声评估心脏骤停在无脉电活动中使用的标准化流程
“醉”译献 | Anesthesiology:剖宫产全身麻醉:有时是必要的,但最好避免
“醉”译献 | Anesthesiology:舒更葡糖钠减少成人非心脏手术后肺部并发症
“醉”译献 | 驱动压与跨肺压:我们要如何进行安全的机械通气?
“醉”译献 | 大手术的围术期液体治疗
“醉”译献 | 术中颈内静脉解剖变异综述:头颈外科医生的知识更新
“醉”译献 | 喉镜检查和(或)插管失败的预案及处理
“醉”译献 | 区域麻醉的未来发展方向:不只属于专家
“醉”译献 | 维生素C的镇痛作用,你了解吗?
“醉”译献 | 心胸麻醉与TTE:我们的立场是什么?
“醉”译献 | 术后谵妄:围手术期评估、降低风险和管理
“醉”译献|非心脏手术后轻度急性肾损伤与远期肾功能障碍相关:一项回顾性队列研究
“醉”译献|非心脏手术术后低血压与心肌损伤的关系
“醉”译献 | 手术室环境下的围手术期心脏骤停:文献综述
“醉”译献 | 单肺通气期间低氧血症的防治进展
“醉”译献 | 理想的剖宫产术后镇痛
“醉”译献 | 促进术后康复:为阻塞性睡眠呼吸暂停患者量身定做的临床路径
“醉”译献 | 非心脏手术中阿司匹林管理的综合更新
“醉”译献 | 利多卡因静脉输注用于术后疼痛和恢复:有效性和安全性的国际共识声明
“醉”译献 | 欧洲恶性高热小组对恶性高热疑似或易感患者围术期管理共识指南
“醉”译献 | 多种药物过敏:围手术期处理的建议
“醉”译献 | 围术期肺保护:一般机制和保护措施
“醉”译献 | 围术期肾保护:一般机制和治疗方法
“醉”译献 | 舒更葡糖临床应用的优势和陷阱
“醉”译献|神经外科麻醉进展更新(一):神经外科麻醉学总则
“醉”译献|神经外科麻醉进展更新(二):中风
“醉”译献|神经外科麻醉进展更新(三):神经生理学和神经监测
“醉”译献|神经外科麻醉进展更新(四):麻醉神经毒性与围手术期认知功能障碍
“醉”译献 | 麻醉医生应该熟知的:心脑不分家,卒中可引发“完美风暴”!来自JACC综述
“醉”译献 | 关注髋部骨折手术麻醉——医疗研究与质量管理局为改善外科治疗与康复的安全计划进行的循证回顾
“醉”译献 | 糖尿病患者的区域麻醉
“醉”译献 | 围术期心脏保护:临床意义
“醉”译献 | 心脏手术中的血液保护
“醉”译献 | 清醒气管插管:视频喉镜还是纤维支气管镜?
“醉”译献 | 外科手术患者的卒中
“醉”译献 | 简短的术前衰弱和认知障碍筛查预测脊柱手术术后谵妄
“醉”译献 | 缺铁和贫血对女性患者健康的影响
“醉”译献 | 使用肌肉松弛剂后的麻醉后肺部并发症(POPULAR):一项多中心、前瞻性、观察性研究
“醉”译献 | 心脏手术的区域麻醉
“醉”译献 | 目标导向液体治疗对经胸食管切除术严重并发症发生率和死亡率的影响:一项多中心、随机对照研究
“醉”译献 | 非心脏、非神经外科手术的围术期卒中

声明
本微信公众号所刊载原创或转载内容不代表新青年麻醉论坛观点或立场。文中所涉及药物使用、疾病诊疗等内容仅供参考。

▼ 点击“阅读原文”查看更多精彩内容!
到顶部