BJC:54℃就促癌!中国科学家首次发现,54℃热刺激会激活促癌通路,促进食管鳞癌的发生和转移丨科学大发现


*仅供医学专业人士阅读参考


马上就到中秋啦!又可以和家人团聚在一起,围着热气腾腾的饭菜,觥筹交错之间,互相夹菜,“尝尝这个,赶紧趁热吃!”
且慢!你可知道,就在你趁热大快朵颐的时候,一种“癌从口入”的恶性肿瘤正在悄悄地向你靠近。
食管癌,全世界第八大癌症和第六大癌症死因,在中国尤其高发。每年有超过25万中国人罹患食管癌,超过19万中国人死于食管癌[1],其中,食管鳞癌(ESCC)占据了90%以上。
环境因素是ESCC最重要的危险因素,特别是热饮热食,反复热刺激损伤食管黏膜,导致食管黏膜上皮细胞异型性增生,高风险向ESCC转变[2]。
温度敏感相关基因TRPV2是细胞表面的一种非选择性阳离子通道,作为细胞的热和机械传感器,经伤害性高温(>52℃)等理化刺激激活,对机体应对环境应激具有重要作用。近年来发现TRPV2在乳腺癌等多种癌症中表现出致癌活性[3]。然而,TRPV2在食管癌,特别是ESCC中的作用仍然未知。
近日,中国科学院广州生物医药与健康研究院李志远教授领衔的团队,发现TRPV2在ESCC中高表达且与预后不良相关,体内外实验证实TRPV2在受热或刺激后,通过激活HSP70/27和PI3K/Akt/mTOR信号通路,促进ESCC的发生和转移。相关论文发表在肿瘤学期刊British Journal of Cancer上[4]。

官网论文首页截图
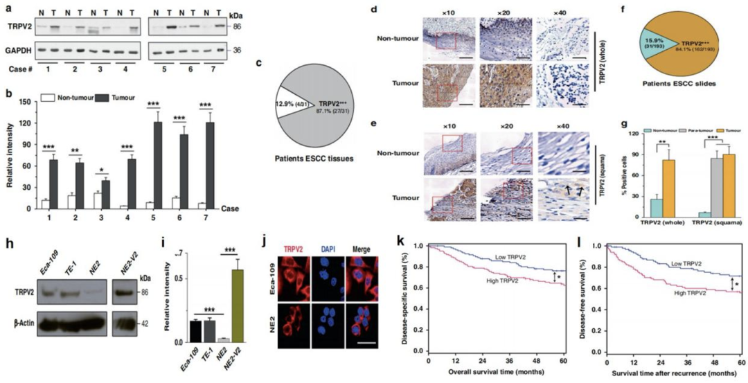
首先,研究人员在ESCC细胞株和癌组织中对TRPV2的表达进行了探索。相比于食管正常的鳞状上皮细胞,TRPV2在ESCC细胞株中转录和翻译均上调。在ESCC组织中,TRPV2的表达也普遍比在配对正常食管组织中显著升高。另外,临近ESCC的癌旁组织中也有部分细胞TRPV2表达阳性,提示正常鳞状上皮细胞经TRPV2激活向ESCC转变。这些结果表明,TRPV2在ESCC中高表达。
研究人员将ESCC患者分为TRPV2高表达组和低表达组,分析TRPV2表达与ESCC预后的关系。生存曲线显示,与低表达组相比,TRPV2高表达的患者总生存期和无进展生存期显著缩短。多变量生存分析表明,TPRV2高表达是ESCC患者的一个独立预后危险因素。这些数据证实,TRPV2在ESCC的进展中起着至关重要的作用。

TRPV2在ESCC中高表达(图a-j)且与预后不良(图k-l)相关
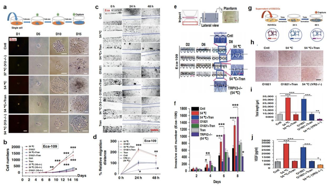
随后,研究人员对TRPV2在ESCC发生发展中的具体作用进行了探究。研究人员使用54℃热刺激或激动剂激活TRPV2,发现能显著促进ESCC细胞的增殖,而使用拮抗剂或敲除TRPV2,则能抑制ESCC细胞增殖。另外,TRPV2被激活后,细胞划痕实验发现ESCC细胞的迁移能力显著增强,侵袭实验发现ESCC细胞的转移距离明显延长。
由于TRPV2表达过低,食管正常上皮细胞对热刺激、激动剂或拮抗剂无反应,但过表达TRPV2后,食管上皮细胞表现类似ESCC细胞,经刺激后增殖、迁移和侵袭能力显著增强。
体外实验的这些结果表明,TRPV2是ESCC的一个致癌因子,激活TRPV2能促进ESCC细胞增殖、迁移和侵袭。
癌细胞的促血管生成被认为是肿瘤生长和发展的关键步骤,而促进肿瘤组织内或周围的血管生成是许多致癌因素的标志[5]。为了研究TRPV2激活对ESCC细胞促血管生成的影响,研究人员进行了管腔形成实验,先使用54℃热刺激或激动剂激活ESCC细胞的TRPV2,再获取TRPV2激活后的培养基处理人脐血内皮祖细胞,观察内皮祖细胞形成血管的长度。
相比于在ESCC细胞TRPV2未激活的培养基内,内皮祖细胞在TRPV2激活后的培养基内,形成的微血管连接和分支数量明显增多,而且这些促进血管形成的作用能被敲除TRPV2或添加TRPV2抑制剂阻断。
VEGF是主要的促血管生成因子,是内皮细胞形成微血管的基础,ESCC细胞能分泌VEGF[6]。因此,研究人员检测了TRPV2激活前后培养基内VEGF的浓度,发现与血管形成的结果一致。TRPV2激活后,ESCC细胞分泌的VEGF水平升高,敲除或抑制TRPV2,培养基内VEGF水平降低。
这些发现表明,激活TRPV2能提高ESCC细胞分泌VEGF,促进ESCC肿瘤相关的血管生成。

体外实验显示TRPV2促进ESCC细胞增殖(图a-b)、迁移和侵袭(图c-f)以及血管生成(图g-j)
接下来,研究人员对TRPV2促进ESCC发生的作用进行了体内验证。ESCC细胞分别经TRPV2激活、过表达、抑制或敲除后,接种于裸鼠腹腔成瘤。TRPV2激活和过表达组小鼠形成的肿瘤,尺寸显著大于和质量显著重于TRPV2抑制和敲除组小鼠的肿瘤,提示TRPV2能促进ESCC肿瘤的生长。
另外,研究人员还通过尾静脉注射ESCC细胞构建了ESCC转移裸鼠模型,观察TRPV2对ESCC转移的影响。与TRPV2抑制和敲除组小鼠相比,TRPV2激活和过表达组小鼠的肺部出现更多的转移性肿瘤结节,也表现出更强的肿瘤增殖和微血管形成信号,表明TRPV2能通过增强ESCC细胞的增殖、血管生成和转移能力,促进ESCC在体内的进展。

体内实验显示TRPV2促进ESCC生长(图a-d)和转移(图e-g)
最后,研究人员对TRPV2在ESCC中的作用机制进行了探究。ESCC经过54℃热刺激后进行转录组测序分析,获取差异基因和富集通路。其中,HSF1、HSP27、HSP70和PI3K相关基因在转录水平上明显上调,而PI3K负调节基因PTEN下调,表明热休克蛋白HSP相关信号通路和PI3K相关信号通路被显著激活。
HSP在生物体内介导热应激,HSP27和HSP70参与了包括ESCC在内的多种癌症的进展[7]。研究人员对HSP70/27在ESCC中的表达调控进行了验证,当TRPV2被拮抗剂拮抗或敲除后,HSP70/27的表达显著降低,提示ESCC细胞HSP70/27的表达由TRPV2介导,HSP70/27参与了TRPV2激活诱导的ESCC肿瘤发生。
由于PI3K通路也参与了许多癌症的进展[8],因此,研究人员也检测了PI3K相关基因在ESCC中的表达,发现PI3K/Akt/mTOR信号轴受到TRPV2激活的调控。当使用PI3K/mTOR抑制剂处理ESCC细胞时,TRPV2激活对ESCC细胞增殖的促进效应被阻断,表明PI3K/Akt/mTOR也参与了TRPV2激活诱导的ESCC肿瘤发生。

机制探究发现TRPV2在ESCC中能激活HSP和PI3K/Akt/mTOR信号通路
总的来说,研究人员以温度相关基因TRPV2为突破点,发现TRPV2在ESCC中高表达并导致患者预后不良,TRPV2经54℃热刺激激活后,通过HSP70/27和PI3K/Akt/mTOR信号通路,促进ESCC的发生和转移。
这项研究首次揭示了高温热应激是如何促进ESCC发生发展,并提出TRPV2-PI3K/Akt/mTOR通路是预防和治疗ESCC的潜在靶点。
所以,为了预防食管癌,这个中秋晚宴上该怎么吃,现在你应该明白了吧?


已购买课程的朋友,
直接进入小程序收听加餐哦~
参考文献
[1] Zheng RS, Zhang SW, Zeng HM, et al. Cancer incidence and mortality in China, 2016. J Natl Cancer Cent. 2022;1(1):1-9. doi: 10.1016/j.jncc.2022.02.002
[2] Tai WP, Nie GJ, Chen MJ, et al. Hot food and beverage consumption and the risk of esophageal squamous cell carcinoma: A case-control study in a northwest area in China. Medicine (Baltimore). 2017;96(50):e9325. doi:10.1097/MD.0000000000009325
[3] Elbaz M, Ahirwar D, Xiaoli Z, et al. TRPV2 is a novel biomarker and therapeutic target in triple negative breast cancer. Oncotarget. 2016;9(71):33459-33470. Published 2016 May 27. doi:10.18632/oncotarget.9663
[4] Huang R, Li S, Tian C, et al. Thermal stress involved in TRPV2 promotes tumorigenesis through the pathways of HSP70/27 and PI3K/Akt/mTOR in esophageal squamous cell carcinoma [published online ahead of print, 2022 Jul 27]. Br J Cancer. 2022;10.1038/s41416-022-01896-2. doi:10.1038/s41416-022-01896-2
[5] Hanahan D, Weinberg RA. Hallmarks of cancer: the next generation. Cell. 2011;144:646–74.
[6] Ma Y, Su X, Li X, et al. Combined detection of peripheral blood VEGF and inflammation biomarkers to evaluate the clinical response and prognostic prediction of non-operative ESCC. Sci Rep. 2021;11(1):15305. Published 2021 Jul 27. doi:10.1038/s41598-021-94329-8
[7] Luz CC, Noguti J, Borges de Araújo L, Gianni MS, Simão Gomes T, Ricardo AN. Hsp27 and Hsp70 Expression in Esophageal Squamous. Asian Pac J Cancer Prev. 2017;18(3):789-794. Published 2017 Mar 1. doi:10.22034/APJCP.2017.18.3.789
[8] Feng Y, Chen X, Cassady K, et al. The Role of mTOR Inhibitors in Hematologic Disease: From Bench to Bedside. Front Oncol. 2021;10:611690. Published 2021 Jan 8. doi:10.3389/fonc.2020.611690


责任编辑丨BioTalker
到顶部