继续操作前请注册或者登录。

《自然》子刊:酸奶有益健康的机制,原来是这样!科学家发现,酸奶中的支链羟基酸能调节肝脏糖代谢丨科学大发现



酸奶降低糖尿病发病率,终于有了科学依据。
近日,来自加拿大拉瓦尔大学魁北克心肺研究所的André Marette团队,在《自然·通讯》期刊发表重要研究成果[1]。
他们发现,在肥胖相关2型糖尿病小鼠的高脂高糖饮食中添加酸奶,有助于维持小鼠全身血糖动态平衡,并防止肝脏胰岛素抵抗和脂肪变性。
他们还揭示了酸奶起效背后的分子机制:原来高脂高糖饮食会引起小鼠血液和组织中支链羟基酸(BCHA)类代谢物含量降低,而牛奶发酵成酸奶过程中会产生很多BCHA,因此摄入酸奶能提升BCHA在肝脏和血液中的含量,要知道BCHA与血糖和甘油三酯负相关。
他们在体外实验中也证实,BCHA确实能增强胰岛素对肝脏和肌肉细胞葡萄糖代谢的调节作用。此外,粪菌移植实验还证实,酸奶对于菌群的调节也能改善糖代谢,这也意味着菌群是酸奶调节代谢的另外一个靶点。
Marette团队的研究为酸奶改善2型糖尿病提供了分子基础,并发现酸奶中的BCHA是体内调节肝脏糖代谢的关键分子,从分子层面证明了酸奶改善2型糖尿病的机理。

论文封面截图
酸奶作为一种具有保健功效的乳品饮料,一般是由嗜热链球菌(Streptococcus thermophilus)和保加利亚乳杆菌(Lactobacillus bulgaricus)发酵牛乳制作而成,已经有4500年的食用历史。酸奶与人类健康的关系密切,在多项研究中被报道与降低体重[2, 3]、减轻非酒精性脂肪肝(NAFLD)[4]和降低2型糖尿病发病率相关[5-9]。既然酸奶有这么多潜在的益处,那么是哪些有益成分在发挥作用呢?
一些研究指出酸奶可能通过自身丰富的营养物质[10]、嗜热链球菌或保加利亚乳杆菌及其代谢产物[4, 11]发挥降低2型糖尿病风险的作用。至于具体的代谢物和涉及的代谢通路还不是很清楚。为了解决这些问题,Marette团队在高脂高糖饮食小鼠上开展了酸奶干预研究。
他们将酸奶以冻干形式添加到高脂高糖饲料中,替代了每日能量摄入量的7.6%。小鼠分为正常饮食对照(C)、高脂高糖饮食组(H)和添加冻干酸奶的高脂高糖饮食组(Y)。他们发现,与高脂高糖组相比,经过3个月后,添加冻干酸奶的高脂高糖饮食组小鼠总能量摄入降低,体重下降2.9%。

酸奶摄入对体重和能量摄入的影响
随后,Marette团队又通过口服葡萄糖耐量实验(OGTT)和胰岛素抵抗指数(HOMA-IR)分析,发现酸奶降低了高脂高糖饮食小鼠的空腹血糖,并提升了胰岛素敏感性。
既然改善了糖代谢,那酸奶作用的靶器官是哪里呢?
为了找到酸奶调节糖代谢的靶器官,Marette团队检测了小鼠的全身胰岛素敏感性。他们发现,在胰岛素注射过程中,单纯高脂高糖饮食小鼠(H)葡萄糖输注速率(GIR)显著降低,全身糖吸收能力低于酸奶干预组。他们还发现,酸奶正是通过抑制肝脏葡萄糖产生(RA)和提高全身的葡萄糖代谢率(RD)发挥降糖作用。可见,酸奶的作用靶点可能在肝脏。
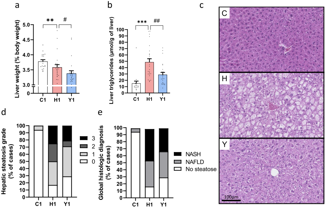
此外,Marette团队还发现,除了调节肝脏糖代谢,酸奶还降低肝脏相对重量和甘油三酯水平,并减轻肝脏脂肪变性程度和纤维化。以上数据表明,酸奶摄入能保护肝脏健康。

酸奶对肝脏代谢和病理的保护作用
那么酸奶中哪些代谢物作用于肝脏并发挥作用呢?
Marette团队基于代谢组学的方法,鉴定出酸奶来源的n-乙酰甘氨酸、鸟氨酸、n-乙酰丝氨酸、α-羟基异己酸酯(HICA)、2-羟基-3-甲基戊酸酯(HMVA)和α-羟基异戊酸酯(HEVA),在食用酸奶小鼠组(Y)肝脏中显著(P≤0.05)高于单纯高脂高糖饮食组(H)。其中,HICA、HMVA和HEVA都属于BCHA类代谢物。
在研究过程中,Marette团队还注意到,高脂饮食会引起小鼠体内血液、肝脏和肌肉中BCHA含量降低。好消息是,食用酸奶能抵抗高脂高糖饮食引起的BCHA含量降低。

不同组织中BCHA含量
既然BCHA是酸奶调节肝脏糖代谢的关键,那么BCHA与糖脂代谢的关系如何呢?
为了弄清楚这个问题,Marette团队将摄入酸奶的高脂高糖饮食小鼠肝脏BCHA水平与空腹血糖和甘油三酯做相关分析,发现肝脏HICA、HMVA和HIVA水平与空腹血糖和肝脏甘油三脂含量均显著负相关。
为了验证BCHA混合物对糖代谢的调节作用,Marette团队在FAO肝细胞和L6肌细胞上验证BCHA对葡萄糖生成和摄取的影响。结果发现BCHA浓度越高,对FAO细胞葡萄糖产量的抑制越明显,这表明BCHA是肝脏和肌肉细胞葡萄糖代谢的调节因子。
同时,Marette团队还发现BCHA混合物也增加了L6心肌细胞的葡萄糖摄取,其中代谢物HICA作用最为明显。而且体外实验发现HICA是肝脏葡萄糖产生和肌肉葡萄糖摄取的细胞调节因子,因此HICA可能是酸奶降低高脂高糖小鼠血糖的关键代谢物。

BCHA对FAO肝细胞和L6肌细胞糖代谢的影响
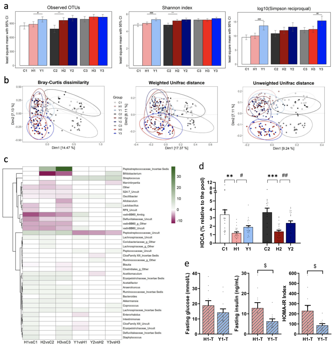
酸奶摄入既提供了营养物质也提供了乳酸菌,酸奶本身也具备调节肠道健康的作用,那糖代谢的变化是否与肠道菌群有关呢?采用16S rRNA菌群分析和粪菌移植的方法,Marette团队评价了酸奶摄入对肠道菌群的影响和菌群在糖代谢中的作用。
他们发现酸奶摄入增加了菌群α多样性和显著改变了β多样性。Marette团队还将不同组小鼠粪菌移植给无菌小鼠,发现添加酸奶的高脂高糖饮食组小鼠的菌群能改善无菌小鼠胰岛素敏感性。因此酸奶除了提供BCHA直接发挥降糖作用,还通过调节菌群参与降糖作用。

酸奶干预下菌群变化和粪菌移植小鼠糖代谢结果
总的来说,Marette团队的研究表明,摄入酸奶后增加了体内BCHA类代谢物含量,BCHA作用于肝脏,降低肝脏葡萄糖产量,提升全身胰岛素敏感性,加快葡萄糖的利用。此外,对肠道菌群的调控是酸奶调节糖代谢的另外一个靶点。
需要指出的是,虽然这个研究将我们对酸奶有益健康的认知推到一个更高的层面,但是这毕竟是个小鼠和体外细胞实验,今后还需要进一步的人体实验来证实酸奶的这些作用。

参考文献:
1.Daniel N, Nachbar R T, Tran T T T, et al. Gut microbiota and fermentation-derived branched chain hydroxy acids mediate health benefits of yogurt consumption in obese mice [J]. Nat Commun, 2022, 13(1): 1343.
2.Mozaffarian D, Hao T, Rimm E B, et al. Changes in diet and lifestyle and long-term weight gain in women and men [J]. N Engl J Med, 2011, 364(25): 2392-2404.
3.Panahi S, Gallant A, Tremblay A, et al. The relationship between yogurt consumption, body weight, and metabolic profiles in youth with a familial predisposition to obesity [J]. European Journal of Clinical Nutrition, 2019, 73(4): 541-548.
4.Zhang S, Fu J, Zhang Q, et al. Association between habitual yogurt consumption and newly diagnosed non-alcoholic fatty liver disease [J]. Eur J Clin Nutr, 2020, 74(3): 491-499.
5.Kirii K, Mizoue T, Iso H, et al. Calcium, vitamin D and dairy intake in relation to type 2 diabetes risk in a Japanese cohort [J]. Diabetologia, 2009, 52(12): 2542-2550.
6.Drouin-Chartier J P, Li Y, Ardisson Korat A V, et al. Changes in dairy product consumption and risk of type 2 diabetes: results from 3 large prospective cohorts of US men and women [J]. Am J Clin Nutr, 2019, 110(5): 1201-1212.
7.O'Connor L M, Lentjes M A, Luben R N, et al. Dietary dairy product intake and incident type 2 diabetes: a prospective study using dietary data from a 7-day food diary [J]. Diabetologia, 2014, 57(5): 909-917.
8.Soedamah-Muthu S S, de Goede J. Dairy Consumption and Cardiometabolic Diseases: Systematic Review and Updated Meta-Analyses of Prospective Cohort Studies [J]. Current Nutrition Reports, 2018, 7(4): 171-182.
9.Gijsbers L, Ding E L, Malik V S, et al. Consumption of dairy foods and diabetes incidence: a dose-response meta-analysis of observational studies [J]. Am J Clin Nutr, 2016, 103(4): 1111-1124.
10.Panahi S, Fernandez M A, Marette A, et al. Yogurt, diet quality and lifestyle factors [J]. Eur J Clin Nutr, 2017, 71(5): 573-579.
11.Salas-Salvadó J, Guasch-Ferré M, Díaz-López A, et al. Yogurt and Diabetes: Overview of Recent Observational Studies [J]. J Nutr, 2017, 147(7): 1452s-1461s.


责任编辑丨BioTalker
到顶部