继续操作前请注册或者登录。

周亚威等:楼兰人种考


来源:“考古”微信公众号
文章原载于《北方文物》2022年第4期,引用请据原文。
〔内容提要〕通过对罗布泊地区出土人骨遗骸的体质人类学研究,发现构成汉代楼兰人种的主体成分应是欧罗巴人种中的“地中海东支类型”,同时还有少量蒙古人种,汉代楼兰人群与时代更早的罗布泊地区人群差异较大,后者为“古欧洲类型”。因此,认为汉代楼兰人的族源应该与翻越帕米尔高原的古塞人的迁徙活动密切相关。
一、研究背景
丝绸之路自古以来就是东西方经济文化交流要道,汉初武帝派遣张骞两次出使西域,凿通了西域诸国、中亚、欧洲与汉帝国的联系。古丝路自长安起始经河西走廊至罗布泊分路,沿着塔克拉玛干沙漠南北两缘前行后,又重新汇聚于帕米尔高原,途经中亚、西亚最终到达地中海地区。“黄沙百战穿金甲,不破楼兰终不还”反映出楼兰自古以来便与中原王朝关系密切。“楼兰”之名在《史记·匈奴列传》中初次出现:“今以小吏之败约故,罚右贤王,使之西求月氏击之……定楼兰、乌孙、呼揭及其旁二十六国,皆以为匈奴。”表明匈奴是当时包括楼兰在内的诸多西域国家的实际控制者。关于楼兰地理位置记载可见《汉书·西域传》:“鄯善国,本名楼兰,王治扜泥城,去阳关千六百里。”早在西汉,楼兰就是西域一个繁荣的城邦国家,它位于敦煌以西,西南到且末、若羌,西北到尉犁、焉耆。公元前77年,汉朝为了加强对西域的控制,刺杀了投靠匈奴的楼兰王安归并立新王尉耆,又将其更名为鄯善国,南迁王都至扜泥城。东汉在楼兰设立西域长使并屯兵于此,此后楼兰成为西域的政治中心。正是这样一个处于交通要道的西域小国,在经历了几个世纪的繁荣之后却突然神秘消失。东晋《佛国记》将罗布泊描述成一个“上无飞鸟,下无走兽,遍及望目,唯以死人枯骨为标识耳”的荒凉之地。王志超分析了冰碛物的分布情况,推测在第四纪期间天山及周围冰川有四个冰期,提出了罗布泊干涸与楼兰古国消失是受到第四期冰期影响的观点。楼兰古国何人所建?最早的楼兰人是西方人还是东方人?楼兰古国为何在短时期的极盛之后突然消失?楼兰废弃后楼兰的居民又流向哪里?这些问题一直都是学术界争论不休而又引人入胜的话题。本文拟通过对楼兰遗址出土的人骨资料的体质人类学研究,结合文献学、考古学、分子生物学和语言学领域的相关研究成果,以多学科交叉的视角尝试探讨楼兰古国的族源构成。
二、材料梳理
楼兰古国位于今天的新疆维吾尔自治区巴音郭楞蒙古自治州若羌县,罗布泊以西,孔雀河河道以南7千米处。坐标为东经 89°55′22″,北纬 40°29′55″。国外学者对楼兰地区的人种问题关注较早。英国人类学家基思(A.Keith)对斯坦因(Marc Aurel Stein)从塔克拉玛干沙漠东北地区采集的5具人骨进行研究(2具来源于楼兰遗址),认为其属于蒙古人种和欧罗巴人种的中间类型,并将之称为“楼兰型”。德国人类学家沃兰特(Anders Walander) 和约尔特吉(Carl Herman Hjortsjo)对斯文·赫定(Sven Anders Hedin)于20世纪二三十年代在新疆考察收集的11具人骨(其中5具出自罗布泊)进行研究比对,将其分为3个人种类型,其中一组(6具)颅型较长,与诺的克人种存在很多相同的特点,和基思所命名的“楼兰型”有很大的共性,韩康信认为,所谓诺的克人种即古欧洲类型的长颅北欧类型。上述材料都来自于对罗布泊地区田野调查中在地表采集的颅骨,因没有经过系统的考古发掘,所以,缺少必要的考古学背景和断代依据。
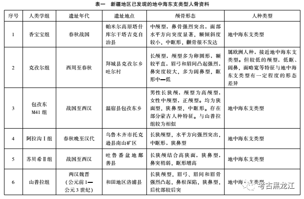
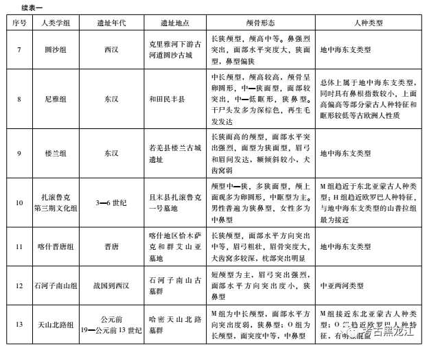
1980年,新疆文物考古研究所发掘了楼兰城郊古墓,该墓地位于楼兰古城东北4.8千米的两个台地上,墓葬多为长方形土坑竖穴墓,对楼兰城郊B台地一号汉墓中出土木材进行的碳十四测年表明,绝对年代为距今约2000年,相当于历史上东汉初期。墓葬出土带有铭文的星云纹和连弧柿蒂纹铜镜属于西汉中晚期典型风格,还出土了大量精美的丝织物,这些织物的纹饰特征具有明显的汉代风格,部分织锦的幅边有佉卢文题记。同时缂毛织品中的晕间拉绒缂毛以石榴花为主体,是典型的古代中亚风格。可作为断代依据的两枚五铢钱形制与满城汉墓Ⅰ、Ⅱ型五铢钱相似,铸造年代应为汉武帝后期。从遗址位置和文化特征看,此墓地应可代表楼兰古国时期遗存。韩康信对该墓地采集的6具头骨(男性3女性2未成年1)进行形态特征分析显示,其中5具人骨具有高长颅、眉突强烈、鼻凸起强烈等特征,1具具有中颅型、眉突较弱、面型较阔、鼻根低、鼻骨突起弱等特征。除后1具归入蒙古人种外,其余5具可确定为欧罗巴人种类型,虽然这一组人骨资料数量较少,但仍可确定这一人群主要由欧罗巴人种组成,5具欧洲人种头骨具有长狭颅、高狭面、水平方向强烈突出、侧面方向突度为超平颌型、额倾斜程度中—小或中—高的眶型、犬齿窝较弱、后枕部突出明显等特征。韩康信通过对城郊古墓两具男性头骨的测量指数与帕米尔塞克类型头骨基本形态进行比较,发现很多共性,差异性较小,因此,可以认定楼兰城郊古墓的主体人群与帕米尔塞克人属于相同的人类学类型,即地中海东支类型。刘宁对新疆境内的遗址进行了全面梳理,用以讨论包括楼兰在内的四个古国人种构成问题,整理了早期学者的研究成果,阐明新疆地区地中海东支类型遗址的分布情况,对不同地区蒙古人种的混入现象做出较为系统的论述,并对楼兰人的流向问题表明看法,为我们的研究方法提供了思路。考虑到楼兰古国人骨的人种主体成分已确认,为探讨楼兰地区这一人种的来源,笔者整理了新疆地区所有涵盖地中海东支人种成分的考古遗址。包括塔里木盆地南缘的香宝宝组、山普拉组、圆沙组、尼雅组、扎滚鲁克第三期文化组、石河子南山组、天山北路组、喀什晋唐组;塔里木盆地北缘的克孜尔组、包孜东M41组、阿拉沟Ⅰ组、苏贝希Ⅱ组等。现整理出新疆地区不同时期地中海东支类型材料分布情况(图一;表一)。



为进一步探讨楼兰组和周围古代组之间的相互关系,我们采用因子分析的方法对楼兰城郊古墓与周围地区遗址进行多元统计分析(表二)。因子分析以求用少数几个因子反映较为复杂的数据信息,是将相同本质的变量归为同一个因子的方法,将主成分转化为因子并计算得分。

三、分析结果
据表二对楼兰组、南帕米尔塞克组、卡拉捷彼-格尔克修勒组、古墓沟组、哈萨克斯坦安德洛沃诺组、米努辛斯克安德洛沃诺组、昭苏组、焉布拉克C组、焉布拉克M组、阿尔泰阿凡纳羡沃组、山普拉组、克孜尔组、阿拉沟Ⅰ组、苏贝希Ⅱ组、吉林台库组、尼雅组16组古代人群的16项比较项目进行因子分析并计算因子得分。数据通过SPSS21.0分析后得出4个公因子。前3个公因子累计贡献率占据74.15%,基本代表了所有项目总体特征,习惯上前3个因子较容易进行解释,并且第四个因子的方差累计贡献率较低占据次要地位,这里不对第四因子做详细分析。各项目在前3个因子中的载荷量不同,第一因子中的颅指数、颅宽高指数、额宽指数、颅长、颅宽的因子在载荷中量占主要地位,代表颅型及额部宽度特征。第二因子的上面指数、鼻指数、垂直颅面指数、眶指数等项目的因子载荷居于主要地位,代表上面部形态、鼻型和眶形特征。第三因子中的颅高、颅长高指数、鼻根指数和面角占据主要地位,代表了颅长高及鼻根部凸起程度等特征。根据苏联学者捷别茨对欧罗巴人种类型的划分:“地中海东支类型在颅骨形态上与古欧洲类型最明显的区别是具有极端突出的鼻,面部在水平方向强烈突出,属狭面型。”楼兰组具有长狭且高的颅形、狭—特狭的面型、极狭的鼻型、鼻突起强烈等区别于其他欧洲人支系种的特征。故我们将体现颅型的第一因子作为横坐标,将代表鼻型、面型和面突度的第二因子作为纵坐标,根据第一、第二因子得分绘制散点图(图二)。

因子分析散点图可分为三大类,楼兰组、南帕米尔塞克组、阿拉沟Ⅰ组、山普拉组、克孜尔组、苏贝希Ⅱ组和焉布拉克M组为一大类,除焉布拉克M组外基本代表了长狭颅结合高狭面的地中海东支类型人群。接近于蒙古人种的焉布拉克M组被划分为这一大类是因为其具有较狭窄的颅宽、较大的鼻骨突度和鼻型面型较狭等特征。古墓沟组、哈萨克斯坦安德洛沃诺组、米努辛斯克安德洛沃诺组、焉布拉克C组、卡拉捷彼-格尔克修勒组、阿尔泰阿凡纳羡沃组和尼雅组为一个大类,除尼雅组外基本代表了长狭颅、阔面、阔鼻、低眶、额后倾的古欧洲类型人群,尼雅组归于这一类型是因为其具有鼻根指数较小、上面高偏高等蒙古人种特性和眶形较低等古欧洲人特征影响分析结果。第三类是距离前两大类型较远的昭苏组和吉林台库组,代表颅型较短并具有高宽面的中亚两河类型人群。
四、讨 论
通过新疆境内含地中海成分材料的分析,我们发现楼兰组与南帕米尔塞克组最为接近,与山普拉组、苏贝希Ⅱ组、克孜尔组、阿拉沟Ⅰ组和焉布拉克M组属同一支系,与以古墓沟组为代表的古欧洲类型人群有着较为明显的差异。苏联学者金兹布尔格通过对中亚地区人骨材料分析得出,地中海东支类型人群主要活动在帕米尔地区,而在新疆发现的地中海东支类型人群则分布在塔里木盆地的南北两缘。相对来说,南缘的人种类型较为纯粹,基本上是以地中海东支类型为主,遗址所处的年代关系暗示着这批人群大致的迁徙路线,即至迟在春秋战国时期越过帕米尔高原进入塔什库尔干地区,并在很长一段时间里沿着和田河、克里雅河、尼雅河等河流在塔里木盆地南缘形成的绿洲逐步向东深入,在汉代到达水草丰美的罗布泊地区,与罗布泊原始居民和向西发展的蒙古人种相融合,共同组成了楼兰古国居民的主体。还有一部分地中海东支类型居民沿着塔里木盆地北缘向东深入到吐鲁番地区,并在此过程中与沿路的居民发生了更为复杂的混杂。此两条路线正是西方人群进入新疆和中原文化向西传播的重要通道,是汉代丝绸之路的重要组成部分。
山普拉组、扎滚鲁克组、尼雅组和圆沙组古代居民的分子生物学研究显示:“塔里木盆地南缘的人群是由西方谱系融合产生的混合人群, 其中山普拉组和尼雅组发现了来源于伊朗和地中海以东地区的U3亚型,是西欧亚谱系的来源。这两个地区的现代居民属于欧罗巴人种中的地中海类型,和包括楼兰遗址在内的塔里木盆地南缘众多遗址的主要人种成分相同,这就为此人群从中亚地区越过帕米尔高原逐渐深入到楼兰地区的推测提供了分子生物学的证据。”另外,对楼兰遗址壁画研究亦发现了众多东西方文明交流的证据,米兰遗址的“有翼天使”画像风格具有典型的中亚犍陀罗艺术的特征,绘画中夸张的“大眼睛”造型手法也与希腊、罗马和古代美索不达米亚绘画艺术的特点相同,壁画中人物所具有的手持器物和头戴尖顶帽的服饰造型或许与斯基泰艺术和粟特文化有极大的关联。据后来学者对米兰佛寺壁画的研究,“有翼天使”表现的应该是印度教神话中的乐神乾闼婆。希腊神话中掌管音乐的塞壬具有人首鸟身的形象,斯坦因认为,米兰的画师是受到了古希腊神话的影响才给乐神增添了双翼。另外,壁画中人物具有较大且深邃的眼睛和较高的鼻梁,这些特点都是欧罗巴人种区别于蒙古人种较为显著的体质特征。从体质特征上讲,“大眼”“高鼻”等艺术特征是艺术创造者对自己族群的一种蕴含着艺术手法的描绘,是区别于其他种族的一种自我认知,正如希安·琼斯所说:“族群是根据感知文化差异和共同渊源的认识,将自己与其他共存群体分开的一批人群。”最早的佉卢文发现于印度阿育王统治的孔雀王朝时期,并在公元前3—公元5世纪的中亚地区广泛使用。语言学研究者通过对楼兰遗址和墓葬出土的简牍、帛书和丝织品幅边上的佉卢文进行研究后推断,楼兰人所使用的佉卢文应是一种包含了吐火罗语因素的方言,林梅村认为,楼兰居民是吐火罗人的后代。对此观点王炳华则认为,在没有关注特定时空背景的情况下,仅根据语言文字说明是否属于同一民族的方法缺乏科学性。但无论如何,楼兰发现的佉卢文为其与古代犍陀罗地区人群的联系提供了有力证据。音乐考古领域的学者对1996年且末县扎滚鲁克一号和二号墓地出土的3件春秋战国时期的箜篌进行研究发现,其形制与美索不达米亚的角形箜篌有着很大的共性。此外,鄯善洋海墓地发现的箜篌遗存形制和时代与扎滚鲁克箜篌基本相同。王博认为,两汉以前通过塔里木盆地南缘传入中原地区的箜篌可能是内地箜篌的一种来源。物品的流通必然是伴随着人群之间的流动和往来进行的,至迟在春秋战国时期,中亚地区便与新疆地区有密切联系,并随着时间的推移和经济政治交流的日益密切逐步深入到中原地区。
需要注意的是,古墓沟、楼兰铁板河和小河三处青铜时代人群普遍具有长狭颅、面相对低宽、眉弓和眉间突出强烈、多阔鼻型和低眶等特点。其中,面部低宽、鼻突显著、颅高颅长值较大、额较后斜等原始特点属古欧洲类型特征。同南西伯利亚、伏尔加河下游地区、中亚居民都具有原始欧洲人特征。小河墓地的分子生物学研究表明,小河居民是一个西部和东部的混合群体,最早的混合可能在西伯利亚南部,考虑到小河墓地的文化特征与公元前2000年在俄罗斯南部草原、哈萨克斯坦和中亚西部出现的安德洛诺沃或阿凡纳羡沃文化相似,此结论与韩康信对此人群颅骨类型学分析结果一致。孔雀河青铜时代考古学文化主要来源于米努辛斯克盆地的阿凡纳羡沃文化,他们和建立楼兰国的地中海东支类型人群有着不同的来源和路线。
综上,从现有资料看,汉代楼兰国的人种成分应该是比较明确的,即以欧罗巴人种的地中海东支类型为主体,同时有少量蒙古人种成分混入。楼兰城郊古墓所代表的地中海东支类型与罗布泊地区青铜时代的诸多遗址差别显著,后者为古欧洲类型。因此,我们很难把罗布泊地区青铜时代人群与汉代楼兰人群联系在一起。楼兰人中的地中海东支成分很可能是来自南帕米尔塞克人,他们在越过帕米尔高原后沿塔里木盆地南缘扩散到罗布泊地区,并最终演变成了历史上神秘的楼兰人。
[基金项目]本文为国家哲学社会科学基金青年项目(项目编号:17CKG021)、第57批中国博士后科学基金面上基金(项目编号:2015M572113)、河南省中原文明探源工程子课题“郑州地区出土仰韶文化人骨的体质与DNA研究及数据库建设”、中原历史文化特色学科群建设项目资助。
作者:周亚威,郑州大学历史学院;何昊,郑州大学历史学院;朱泓,内蒙古大学历史与旅游文化学院

扫码关注我们
微信:西域研究
邮箱:xyyjbjb@126.com
到顶部