继续操作前请注册或者登录。

“抗衰利器”OR“气血黑洞”?一起来看“令人心动的献血”能否成为“换血抗衰”平替



上个月派派的一篇关于“换血抗衰”的推文引起热议,“科学怪人”Conboy夫妇研究了长达17年的“换血抗衰术”[1]因为其让老年小鼠“重返青春”的抗衰奇效而牵动着抗衰大众的心。
很多人因为该项研究而“跃跃欲试”,但是“换血”限于技术和法律较难实现,于是就有人提出,“那我去献血算不算是一种‘换血/血液稀释’呢?”
不同于“换血”在法律边缘“疯狂试探”,献血可以说是在任何一个国家都被推崇和赞扬的行为,但是大众对无偿献血带来的健康影响却褒贬不一,那么问题回来了,献血究竟算不算一种“换血平替” 呢?献血又能否带来“换血”的那些抗衰效果?
本期,就跟着小编一起,探索“献血”背后的“惊世真相”。

想要知道献血能不能算是一种血液稀释,首先我们需要明确献血以及“换血术”的内涵。
献血分为全血和成分血2种。献全血就是献血液,可献200ml或400ml,一袋全血里是实打实的血液,包含血细胞、血小板和血浆;献成分血绝大部分情况下是指献血小板,可献1治疗量或2治疗量,一袋成分血里只有血浆和血小板,不含血细胞。

图注:全血(左)和血小板(右)
临床上成分血的用途更广泛,献成分血的间隔期也比献全血短很多(血小板15天,全血6个月),但是成分血的捐献也对献血者要求更严格、流程更复杂、花费时间更长。
献全血只要各项指标符合人体正常标准即可,但是献成分血则需要满足更高的指标,就以献血小板为例,在人体正常血小板指标150-350的限制下,达到150可以根据血管情况献1治疗量,但是达到230以上才能献2治疗量。
同时,1治疗量的血小板需要从800ml血液中抽滤得到,先将捐献者的全血抽出来,再通过机器分离血浆血小板和血细胞,再将血细胞输回捐献者的体内。整个过程至少要1个小时。
看到这里是不是有种恍然大悟的感觉?对啊!这个献血小板的过程简直和Conboy夫妇的“换血术”中“可实践”的一种一模一样:TPE,血液稀释法。
Conboy夫妇将小鼠的血液抽出来,去除血小板血浆成分,再用包含5%白蛋白的生理盐水混合着剩余的血细胞回输给小鼠,这样就能轻松得到“减轻轻度至中度阿尔茨海默病的进展,缓解神经炎症,增强肌肉和肝脏的健康和修复”等显著抗衰功效[2]。
而这款“TPE换血术”也因为其 “可操作性”已经被抗衰极客们纷纷尝试,赞不绝口。

图注:TPE版“换血抗衰术”
小编再去献血屋调查献成分血过程中的血细胞混合回输液,就发现除了多了微量抗凝、葡萄糖成分,少了白蛋白成分外,其他的毫无差别。

图注:献成分血时第一遍血细胞混合液(左,抗凝剂+葡萄糖)和第二遍血细胞混合液(右,生理盐水)
那么,我们大胆类比一下,和“血液稀释”相似的“献血”会不会也有那些惊人的抗衰效果呢?

查找相关文献就会发现,虽然这类的研究不多,但是还真有研究成果佐证“献血抗衰”的。
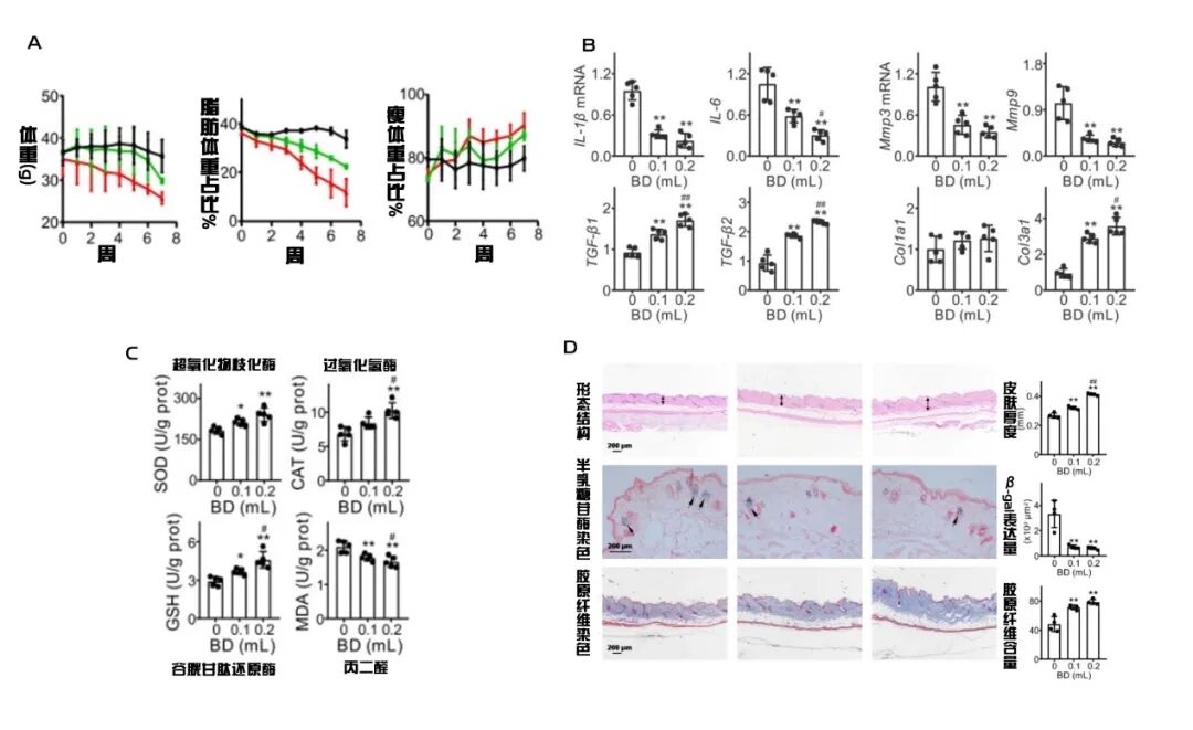
今年的一项研究就比较系统地研究了“献血”对小鼠的影响。研究者让64周龄小鼠(约为人类50岁)每2周“献血”0.1/0.2ml,持续6周。
等实验结束再比对小鼠衰老状态,就发现,随着献血量的增加,老年小鼠衰老相关通路下调了,促炎因子降低了,氧化应激减少了,脂肪积累少了,连皮肤都变得“细腻光泽”起来[3]。

图注:A.脂肪堆积减少B.SASP表达下降C.氧化应激减少D.皮肤老化缓解
今年的另一篇文章则从人体中积累的有害物质PFAS(全氟烷基和多氟烷基化合物)展开,进一步佐证了“献血抗衰”的观点。
PFAS是一种广泛参与我们生活的物质,存在于不粘锅、油漆、清洁产品、食品包装等中,是我们生活中无形的“强效促衰剂”,能造成免疫功能损伤、甲状腺功能异常、肥胖、和肝功能改变等,甚至还会增加癌症的风险[4]。
即使不用不粘锅的友友也没法松一口气,因为大部分的PFAS其实主要是通过饮用水、食物和尘土摄入并积累的[6],而且这东西黏上了就甩不掉,能在体内长期存在[5]。

图注:大多数人体内的PFAS降解需要很多年
但是!献血可以让你松一口气呀!在这项为期1年的临床试验中,每12周献一次全血的受试者能清掉身体里1/5的PFAS,而每6周献一次成分血的受试者直接可以清掉一半以上的PFAS!

图注:试验的1年又3个月中受试者血液中各种PFAS含量(蓝线为对照组,红线为献全血者,绿线为献成分血者)
这两项研究中的献血“抗衰功效”已经很让人“心动”了,更不要说献血还能直接起到降低血压[7]和改善血浆脂质谱[9]等作用,保护献血者的心血管,降低他们的相关疾病风险[8]。

有这么一个很多长辈口口相传的“都市恐怖传说”:“不能去献血!会损失自己的气血!补不回来的!”,事实真是这样吗?
其实对于大多数普通人来说,“气血黑洞”的说法是不成立的。
早在2015年,就有人做过这一类的临床研究,探究了19名健康人献血前后的峰值摄氧量(气)、血红蛋白(血)、3公里跑步用时(综合)等指标,发现大多数指标都在1个月内恢复到了献血前的水平[9]。

图注:健康人献血者的所谓“气血”在1月内恢复到献血前水平
就以小编自己为例,小编血小板高达340,每次都献2治疗量血小板,等休养2个月再去检查,小编又是一条好汉(依旧300以上)。
那真正让人们恐惧献血的是什么呢?其实是“献血不良反应”。2004年的一项统计中表示,三分之一的献血者会表现出一种或多种不良事件,其中包括瘀伤(23%)、手臂酸痛(10%)、疲劳(80%)和血管迷走反应(7%,即头晕恶心)[10]。

图注:各种献血不良反应(图源:四川省人民医院)
而在这些“不良反应者”中,有3%的捐献者会感觉到严重的不适[11],但这些都不是“气血亏损”的真正表现,因为这些症状极大部分都能在短时间内得到恢复。
但是献血有的时候也会造成比上述更严重的不良反应,据研究,过于频繁的献血还会在10-15%的献血者中引起缺铁,继而造成RLS(不宁腿综合征,睡眠时双下肢出现极度不适感)等影响日常生活或生命健康的症状[12]。

所以说,虽然献血可能带来各种好处,但是献血还是要量力而行、适可而止,哪怕是第一轮即时血检合格的献血者,如果遇到了献血不良反应也一定要立刻停下来,避免对机体造成损害。献血虽好,可不要贪献哦~
看了这么多关于献血的“冷知识”,你有没有从中找到一些“健康长寿”的密码呢?肯定有不少读者读完表示:“懂了,这就去预约献血”。
但是,其实话说回来,因为“呼吁献血”的初衷在于缓解日益紧张的血液短缺,以及填补老龄化带来的越来越大的供血缺口,而非关注献血者自身的健康和长寿,也就是说“献血”,更大程度上是一项针对健康人、年轻人的活动。

图注:2015年的一项对日益增长的献血“供需空缺”的研究[13]
因此,对于每一个个体来说,献血不仅是对自己健康长寿的追求,更多的是为“人类健康事业”做贡献的一件“小事情”。
—— TIMEPIE ——

参考文献
[1] Jeon, O. H., Mehdipour, M., Gil, T. H., Kang, M., Aguirre, N. W., Robinson, Z. R., Kato, C., Etienne, J., Lee, H. G., Alimirah, F., Walavalkar, V., Desprez, P. Y., Conboy, M. J., Campisi, J., & Conboy, I. M. (2022). Systemic induction of senescence in young mice after single heterochronic blood exchange. Nature metabolism, 10.1038/s42255-022-00609-6. Advance online publication. https://doi.org/10.1038/s42255-022-00609-6
[2] Mehdipour, M., Mehdipour, T., Skinner, C. M., Wong, N., Liu, C., Chen, C. C., Jeon, O. H., Zuo, Y., Conboy, M. J., & Conboy, I. M. (2021). Plasma dilution improves cognition and attenuates neuroinflammation in old mice. GeroScience, 43(1), 1–18. https://doi.org/10.1007/s11357-020-00297-8
[3] Liu, J., Chen, T., Zhao, Y., Ding, Z., Ge, W., & Zhang, J. (2022). Blood donation improves skin aging through the reduction of iron deposits and the increase of TGF-β1 in elderly skin. Mechanisms of ageing and development, 205, 111687. https://doi.org/10.1016/j.mad.2022.111687
[4] Gasiorowski, R., Forbes, M. K., Silver, G., Krastev, Y., Hamdorf, B., Lewis, B., Tisbury, M., Cole-Sinclair, M., Lanphear, B. P., Klein, R. A., Holmes, N., & Taylor, M. P. (2022). Effect of Plasma and Blood Donations on Levels of Perfluoroalkyl and Polyfluoroalkyl Substances in Firefighters in Australia: A Randomized Clinical Trial. JAMA network open, 5(4), e226257. https://doi.org/10.1001/jamanetworkopen.2022.6257
[5] Olsen, G. W., Burris, J. M., Ehresman, D. J., Froehlich, J. W., Seacat, A. M., Butenhoff, J. L., & Zobel, L. R. (2007). Half-life of serum elimination of perfluorooctanesulfonate,perfluorohexanesulfonate, and perfluorooctanoate in retired fluorochemical production workers. Environmental health perspectives, 115(9), 1298–1305. https://doi.org/10.1289/ehp.10009
[6] Domingo, J. L., & Nadal, M. (2019). Human exposure to per- and polyfluoroalkyl substances (PFAS) through drinking water: A review of the recent scientific literature. Environmental research, 177, 108648. https://doi.org/10.1016/j.envres.2019.108648
[7] Adias, T. C. ,  Igwilo, A. C. , &  Jeremiah, Z. A. . (2012). Repeat whole blood donation correlates significantly with reductions in bmi and lipid profiles and increased gamma glutamic transferase (ggt) activity among nigerian blood donors. Open Journal of Blood Diseases.
[8] Kamhieh-Milz, S. ,  Kamhieh-Milz, J. ,  Tauchmann, Y. ,  Ostermann, T. ,  Shah, Y. , &  Kalus, U. , et al. (2016). Regular blood donation may help in the management of hypertension: an observational study on 292 blood donors. Transfusion, 56(3), 637-644.
[9] Hurk, K. V. D. ,  Zalpuri, S. ,  Prinsze, F. J. ,  Merz, E. M. , &  Kort, W. L. A. M. D. . (2017). Associations of health status with subsequent blood donor behavior—an alternative perspective on the healthy donor effect from donor insight. PLoS ONE, 12(10), e0186662-.
[10] Ziegler, A. K., Grand, J., Stangerup, I., Nielsen, H. J., Dela, F., Magnussen, K., & Helge, J. W. (2015). Time course for the recovery of physical performance, blood hemoglobin, and ferritin content after blood donation. Transfusion, 55(4), 898–905. https://doi.org/10.1111/trf.12926
[11] Newman B. H. (2004). Blood donor complications after whole-blood donation. Current opinion in hematology, 11(5), 339–345. https://doi.org/10.1097/01.moh.0000142105.21058.96
[12] Sweegers, M. G., Twisk, J., Quee, F. A., Ferguson, E., & van den Hurk, K. (2021). Whole blood donors' post-donation symptoms diminish quickly but are discouraging: Results from 6-day symptom diaries. Transfusion, 61(3), 811–821. https://doi.org/10.1111/trf.16220
[13] Burchell, B. J., Allen, R. P., Miller, J. K., Hening, W. A., & Earley, C. J. (2009). RLS and blood donation. Sleep medicine, 10(8), 844–849. https://doi.org/10.1016/j.sleep.2008.09.013
[14] Greinacher, A., Weitmann, K., Schönborn, L., Alpen, U., Gloger, D., Stangenberg, W., Stüpmann, K., Greger, N., Kiefel, V., & Hoffmann, W. (2017). A population-based longitudinal study on the implication of demographic changes on blood donation and transfusion demand. Blood advances, 1(14), 867–874. https://doi.org/10.1182/bloodadvances.2017005876

到顶部