![]()
上海多地惊现“大老鼠”,曾卖到1万多1只,全身上下都是宝,如今却人人喊打。美国一个洲就吃了500万只,为何我国专家却说禁止食用? 近年来,在上海浦东、金山、奉贤、松江等多个地区都发现了一种海陆两栖、体型巨大,浑身黑漆漆的“大老鼠”,它们体长可以超过半米,最大的可以长到17公斤,看起来非常吓人。
![]()
这种大老鼠就是海狸鼠,原产于南美洲地区,上世纪八十年代引入我国,当时的商人都说海狸鼠浑身上下都是宝,皮毛可以做衣服,肉吃了能延年益寿,号称“天上有龙头,地上吃鼠肉”。那为什么如今海狸鼠会沦为人人喊打的动物? 说起海狸鼠,或许大家想到的是网上海狸鼠的表情包,不过现实中,海狸鼠早年被引进,还是商人逐利的结果。 因为在当时,海狸鼠对于大众而言还是个比较陌生的词汇,于是刚在市场上亮相,就吸引了不少关注。而且用海狸鼠皮毛做出来的衣服,不仅保暖还漂亮,柔软又耐磨,而且价格还没有狐狸、貂等动物那么贵,于是许多皮毛大衣的厂商都会使用海狸鼠的皮毛作为原料,可以说对厂家和顾客来说,都非常划算。
另外,还有些人会使用海狸鼠的毛制作画笔,听起来更是高端大气上档次。不过商人不将海狸鼠身上的价值榨干是不可能的,所以海狸鼠的肉同样也被风风火火地宣传开,什么低脂肪高蛋白,高级的野味珍馐,是绝佳的滋补之物,甚至将海狸鼠的肉称为“海龙肉”。 据说海狸鼠的血还能用来治疗肠胃病,骨头泡酒可以用来治疗风湿,海狸鼠的尾巴里的筋都可以制作成缝合伤口的蛋白质缝合线。 而且肉里脂肪提纯出来后,还能加工成化妆品,可以说一只海狸鼠,就能赚服装业、饮食业、医疗保健业以及化妆品行业四份钱。
![]()
在这样的宣传推广之下,我国很快就掀起了养殖海狸鼠的热潮,许多人都将其视为发家致富的法宝。在上世纪,大家月薪最多也只有一两百的年代,1只海狸鼠就能卖到1万多的价钱。 然而,海狸鼠的养殖却没有相关的规定和规范,许多养殖户缺乏经验,养出的海狸鼠伤残率很高,皮毛质量不行,肉也不行,于是就导致了大规模的亏损。
市场没能有序地发展起来,这就导致了海狸鼠的行情开始大跌,于是养殖场中的海狸鼠无人照料看管,杀死的杀死、逃跑的逃跑、放生的放生,就导致了野外海狸鼠开始逐渐扩散。 要知道,海狸鼠是一种繁殖能力非常强的啮齿动物,当它3个月的时候就可以开始配种,一次怀孕只需要130多天,一胎就能生6-14个孩子,这么一算,在盛产期,一只海狸鼠两年就能生5胎,最少也能生30个孩子。而且生完的孩子后海狸鼠妈妈还能接着怀孕,而它的孩子也到了可以怀孕生子的时候,于是子子孙孙无穷尽也……
![]()
而这些不断繁殖,还得到了自由的海狸鼠,就开始对稻田、莲藕、茨菇、茭白等作物虎视眈眈。春天的时候会啃藕芽,导致出苗率降低,秋冬的时候还会啃食成藕,影响收成。松江叶榭镇兴达村的莲藕种植基地就遭受了鼠患,当地种植户每天都需要在莲藕塘里用钉耙打老鼠。 除了导致粮食减产户外,海狸鼠还不挑食,“饿了什么东西都吃”,陆地上没吃的就下水吃,如果附近没有水塘,那就对果树的树干下嘴,从而造成过大批果树枯死。
![]()
而且海狸鼠还喜欢掘洞,特别喜欢在软质泥岸、沿河公路等地掘洞筑巢,因此非常容易留下安全隐患,造成设施损坏。 美国人前几年海狸鼠泛滥的时候,政府还曾鼓励大家多吃海狸鼠,宣称味道和野兔差不多,比火鸡肉还要好吃,截止今年5月,路易斯安那州就已经有500万只海狸鼠被吃掉,然而美国海狸鼠泛滥的情况依然没有得到解决。 虽然以前商人对海狸鼠肉质大肆宣传,但实际上海狸鼠身上会携带肺炎双球菌、结核杆菌,甚至是鼠疫杆菌等,尤其是野外的海狸鼠,生存环境复杂,跟人工饲养,可以保障环境的海狸鼠可不一样,贸然食用,存在一定的安全隐患。
![]()
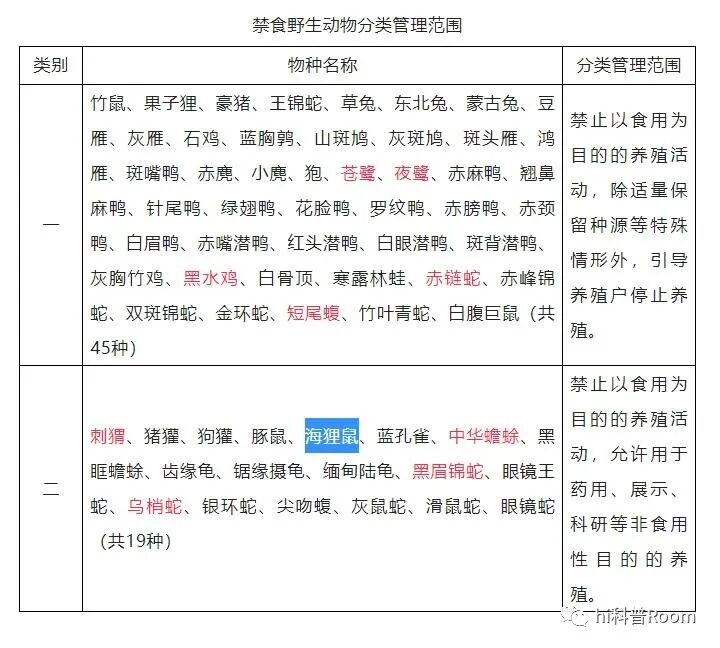
而且我国在2020年印发的《国家林业和草原局关于规范禁食野生动物分类管理范围的通知》中就规定,海狸鼠不可以以食用为目的进行养殖。为了自己和家人的身体健康,千万不要贪图野味。 #头条创作挑战赛##我要上头条##上海多区发现海狸鼠##海狸鼠##外来物种##物种入侵#
河南小伙花120元给自己房屋裹上了一层塑料布,屋内比屋外多23℃
刘胡兰牺牲时,12岁妹妹在刑场目睹全程,后来妹妹过得怎样?
![]()
![]()
![]()
![]()
![]()
![]()