【干货】莲花汽车座椅总成技术要求




您的关注和分享就是对小编最大的支持
在汽车界,英国Lotus Cars是个富有传奇色彩的品牌,与保时捷、法拉利并称为世界三大跑车制造商。
2011年6月15日,Lotus Cars携手其在华的唯一官方合作伙伴——路特斯中国,在北京共同宣布了“Lotus”品牌正式进入中国市场,并发布Lotus在中国的中文官方名称“路特斯”以及专为中国市场精心打造的商标。这一系列举措标志着Lotus这个传承了赛车运动及顶级竞技跑车DNA的英国品牌正式登陆中国,但Lotus进入中国后并不能在车尾直接以“莲花”二字标注,而是启用了Lotus的音译名“路特斯”。
青年莲花是青年汽车集团所有的乘用车子品牌,技术平台源自马来西亚宝腾汽车,英国莲花工程公司提供底盘调教等技术合作。青年汽车集团负责生产、销售与自主管理。
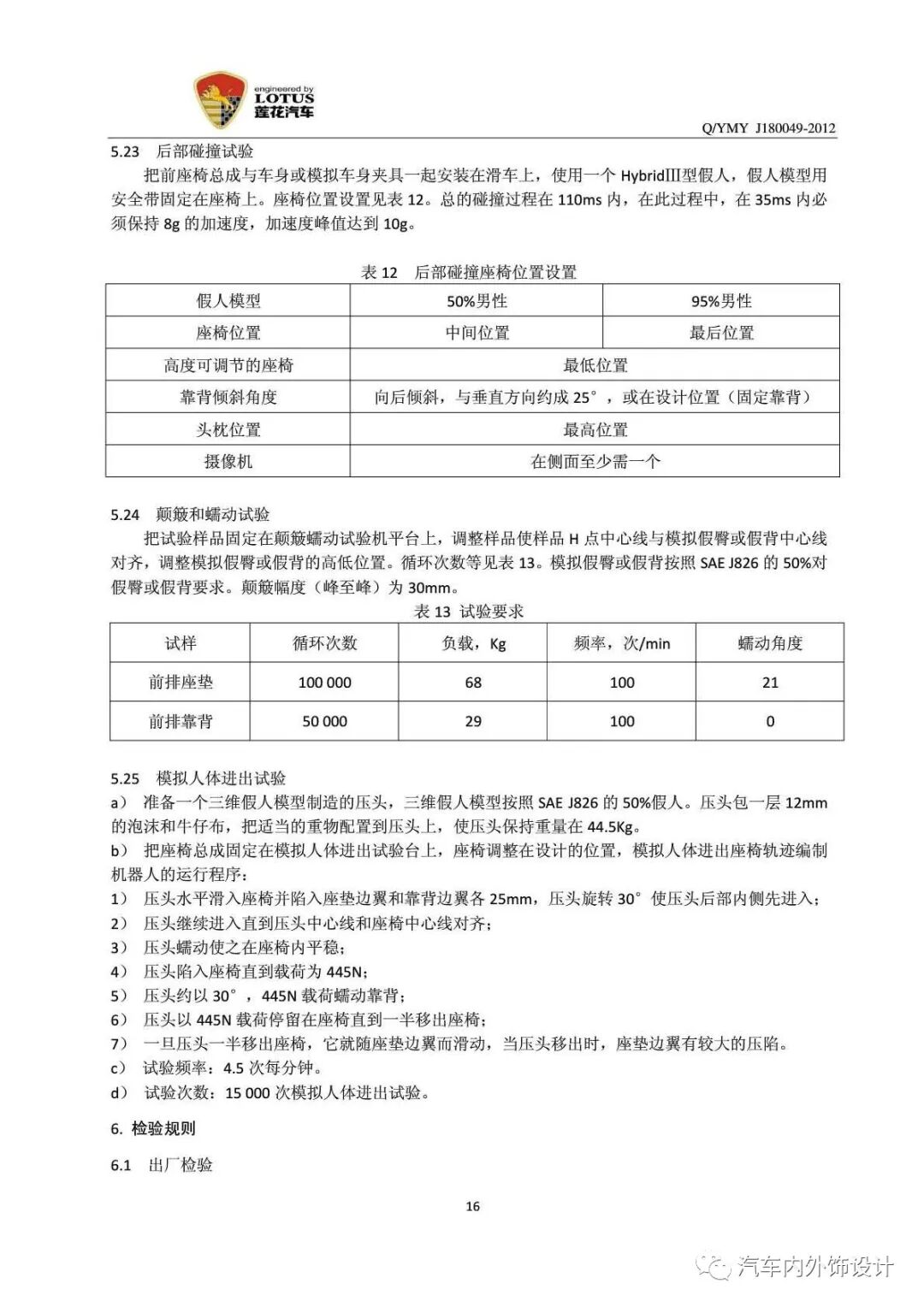
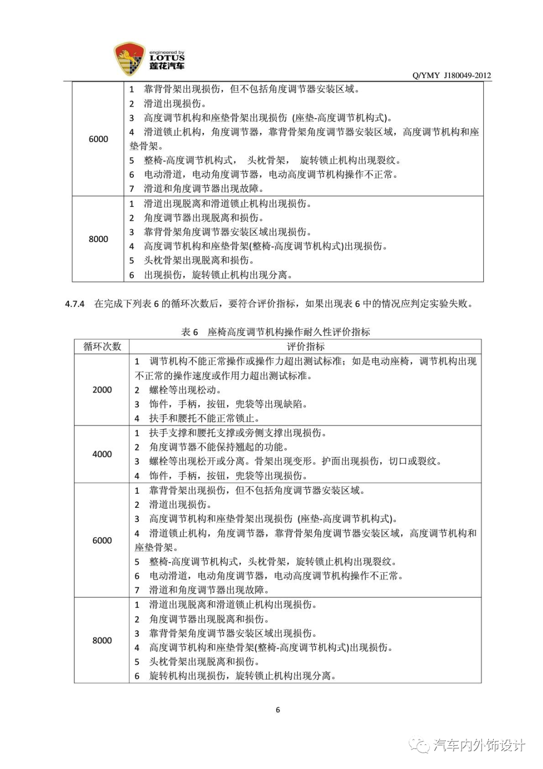
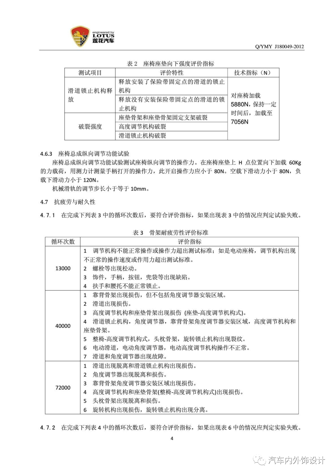
本文为莲花汽车座椅总成的技术要求。











文中观点仅供分享交流学习用。如涉及版权等问题,请您告知,我们将及时处理。
若有转载,请注明出处。
公众号:qcnws01  ▕    撩拨小编:qcnwssj
    
到顶部