【干货】汽车座椅靠背调角器技术要求






往期推荐







【干货】座椅调角器分类及试验项目介绍






【干货】汽车座椅滑轨简介






【干货】座椅滑轨截面对标






【干货】座椅电动滑轨软轴产品和性能详解






【干货】座椅电动滑轨试验项目及设备介绍






【干货】座椅滑轨介绍






【干货】乘用车座椅滑轨及试验项目



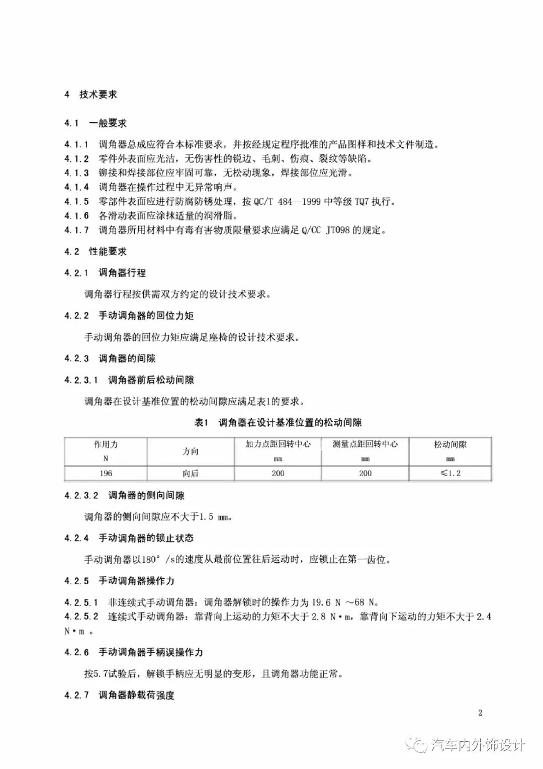
调角器是安装在座椅靠背和座盆之间的承力装置,主要实现座椅靠背倾角度和折叠运动,适应不同人体姿态需求,还是人体作用在靠背上的力的传导结构。
调角器一般由上、下连接板(有的叫AB板)、核心件、连接杆、手轮或调节手柄、回复弹簧等部分组成。














部分图文源自网络,出于对原创的保护,转载的文章我们一般给与标注来源,转载目的是在于传递更多信息,并不代表本号赞同其观点和对其真实性负责。如涉及作品内容、版权和其它问题,请及时与我们联系,我们将在第一时间删除内容。
若有转载,请注明出处。
有任何问题可联系小编,微信:qcnwssj
    
到顶部