【干货】汽车座椅主动头枕技术条件


往期推荐:
【干货】汽车座椅主动头枕设计规范
【干货】汽车座椅安全头枕简介
【干货】汽车座椅多功能调节头枕介绍
【干货】汽车座椅安全头枕强度要求和测试方法
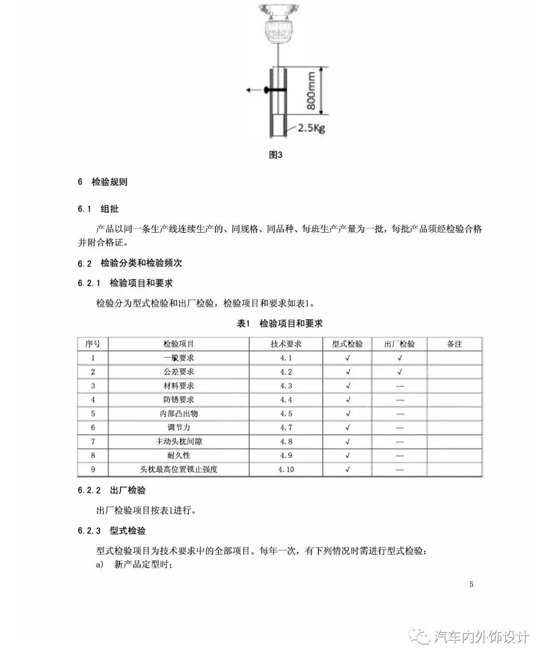
电动调节头枕
【干货】PIP头枕产品外观标准
【科普】中国保险汽车安全指数C-IASI,座椅及头枕评价标准简介及测试结果
主动式头枕是一种防护装置,当座车遭后方追撞时,乘客的身体因撞击力的作用,会撞向靠背,将压力后推,通过装置促使头枕往上往前推动,以便在头颈猛烈晃动之前,托住乘客的头颈,防止或降低受伤的可能。此外在作动完成后,会自动回复到原来位置,以备下次使用,无须进行维修。
工作原理
主动保护头枕(非充气式),运用机械装置,,当受到激活,使整个头枕通过金属支撑柱向上移,从而保护人的头颈。
详细技术要求见下面:







部分图文源自网络,本文用于行业内信息的分享交流学习。如涉及版权等问题,请您告知,我们将及时处理。
若有转载,请注明出处。
有任何问题可联系小编,微信:qcnwssj
    
到顶部