美华国际医疗,来自江苏扬州,在美国递交招股书,拟纳斯达克IPO上市



2021年8月10日,来自江苏扬州的美华国际医疗科技有限公司Meihua International Medical Technologies Co., Ltd.(以下简称“美华国际医疗”)向美国证监会(SEC)提交更新后的招股书,拟在美国上市。 其于2020年12月31日在SEC秘密递表。
美华国际医疗招股书链接:
https://www.sec.gov/Archives/edgar/data/1835615/000121390021041150/ea145152-f1_meihuainter.htm

主要业务
美华国际医疗,来自江苏扬州,作为一家一次性医疗器械供应商,其主要产品包括一次性使用输注泵、麻醉穿刺包、电子泵、全麻包、导尿包、妇检包、气管插管、敷料敷贴、各种管类等一、二、三类产品。

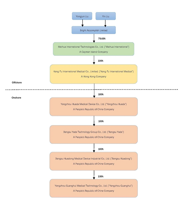
股东架构
招股书显示,招股书显示,美华国际医疗在上市前的股东架构中,最大股东为刘永君Yongjun Liu 先生,其持股79.68%。


公司业绩
招股书显示,在过去的2019年、2020年,美华国际医疗的收入分别为 7,962.61万、8,906.1万美元,相应的净利润分别为 1,485.13万、2,380.52万美元。

中介机构
美华国际医疗是次IPO的的中介团队主要有:质数资本 Prime Number Capital、申港证券为其联席承销商;Briggs & Veselka Co.为其审计师;大成、The Crone Law Group, P.C分别为其公司中国律师、公司美国律师;金杜、翰博文分别为其承销商中国律师、承销商美国律师。
版权声明:所有瑞恩资本Ryanben Capital的原创文章,转载须联系授权,并在文首/文末注明来源、作者、微信ID,否则瑞恩将向其追究法律责任。部分文章推送时未能与原作者或公众号平台取得联系。若涉及版权问题,敬请原作者联系我们。
更多香港IPO上市资讯:www.ryanbencapital.com
相关阅读
晶泰科技,传已在美国秘密递表申请上市
内地不会禁止中资企业在美国上市
中资企业美国IPO上市的热潮,或将终结
中资、外资、港资券商,过去两年(2019&2020)的保荐数量及IPO募资表现
香港 IPO中介机构排行榜 (过去24个月:2019年8月-2021年7月)‍
到顶部