继续操作前请注册或者登录。

教培泡沫破了,教育焦虑谁解



一夜之间,通过制造焦虑、“套路”家长迎来虚假繁荣的教培行业被政策打回原形,但家长们的焦虑并未因此缓解

财经十一人2021年度存档系列(四)
本文首发于2021年8月16日
 记者手记 
正值虎年新春,不知经过风雨飘摇的教培人们是否能过一个好年。
你即将读到的这篇文章,首发于2021年8月,当时“双减”风暴正在席卷全国。在这篇文章的一次采访中,采访对象曾对我开玩笑说:“你叹气的次数比我都多。”确实,直面这场我职业生涯中最大的行业动荡,并不轻松。不仅是因为新闻操作上要处理的信息与脉络的复杂性,更是因为被采访中大量真实的困境与情绪所包裹。
“双减”过后,看似稳固的工作或生活突然中断:蒸蒸日上的公司开始截肢式裁员,从业者们赖以为生的技能一时间没了用武之地,家长原本为孩子规划的时间表也要推倒重来。人们普遍被一团迷茫的空气笼罩着。
在政策出台的半年里,沧海桑田。一个沸腾的行业迅速冷却,新东方、好未来挥刀削去了它们最值钱的学科培训业务,精锐教育这样曾经的头部公司也走在生死边缘。人们最初还心怀幻想,但新近公布的违规处罚、会议文件已经明确,非学科培训和高中阶段的学科培训也不能独善其身。
在《2021十大收缩行业》一文中,我们曾写道,教培行业的收缩规模“深不可测”。监管的影响波及K12、民办中小学、早幼教、素质教育、职业教育等,直到现在,市场仍在收缩,幅度仍难以预测。
在处理这篇文章的过程中,我时常感受到两股力量的拉锯:一方面,双减政策不是孤立事件,教培行业的溃败也不是无迹可循。在近三年资本的助推下,焦虑越涨越高,泡沫越吹越大。教培固然有它存在的合理性,回应了许多家长的教育需求,但回过头来反思,这些需求有多少是真实存在的,又有多少是在铺天盖地的广告和同辈群体的内卷中被硬生生制造出来的呢?当一个关乎民生的重要行业成为了资本的乐园,挤压泡沫、撇干水分是必然的。
但另一方面,教培供给被强行切断后,家长们依然无法摆脱这场教育军备竞赛。表面上看,课外班少了、校内作业少了,但根源上教育资源分配不均的客观情况依然存在,家长力图让孩子升入好学校的压力不变,还是焦虑,还是要竞争。双减意图让教育回归育人的本质、重视人的发展,但教育改革是一项系统性工程,在其他组件尚未做好准备的情况下,要想让家长和孩子彻底摆脱隐性的教育负担,还需要时间。
这篇文章试图探讨的正是这样一组矛盾的话题。在这篇文章中,我们前后采访了数十位教培行业从业者、投资人、学者以及家长、孩子,以他们的故事与思考写成此文,以便让后人了解这场2021年夏天最大的行业浩劫。
新史正在发生,我们身处其中,余震还在持续,但人们终将走出迷茫,祝福现在以及过去的教培人们。
文 | 柳书琪 刘以秦 冯奕莹 王颖 郑可书 龚嫣然
编辑 | 谢丽容
7月25日,中国校外教培史上最严厉的“双减”政策公布的第二天,北京最牛中学人大附中一年一度的早培项目入营名单确定了。
3万北京孩子报名了这个考试,入营进入复试的有1200人,最终只有100名孩子被录取。
教培业人士通常会告诉家长,人大附的早培入营资格,相当于三五个杯赛的一等奖,海淀的“六小强”对早培认可很高。
能够拿到资格的孩子,除了天然的高智商,基本上不可能不依赖小学阶段各种类目的课外培训,而且不能“打酱油”,要深度浸入,学到最好。这意味着,只有在校外培训体系中爬到金字塔尖,才有可能获胜。
他们只是中国校外培训大军中的佼佼者,泱泱大军中的绝大多数人,最终学习效果很难被具体衡量。
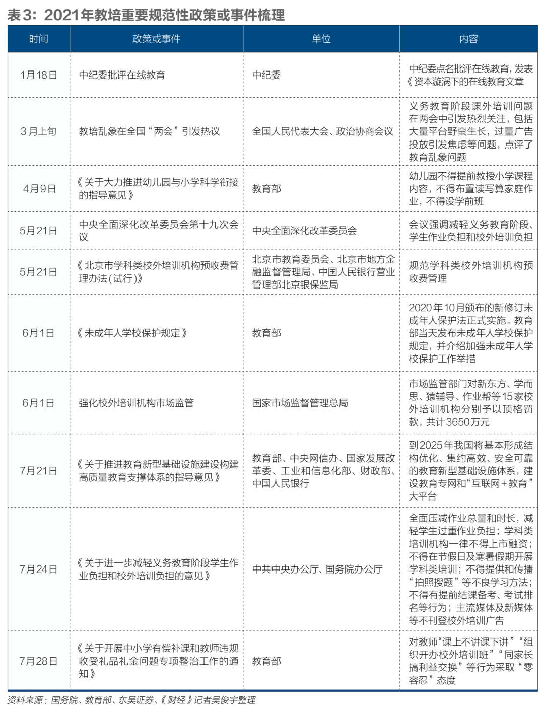
之后的半个月内,教培机构先后发布家长公开信,表明配合“双减”政策(7月24日中共中央办公厅、国务院办公厅发布的《关于进一步减轻义务教育阶段学生作业负担和校外培训负担的意见》)整改的决心。这让一些人回想起以2019年为节点,校外教培机构疯狂成长的这三年。
和中国这些年诞生的诸多新兴赛道不同,它不需要从头做起,庞大的市场需求就摆在那里,有校外教培资深人士向《财经》记者回忆,“那是一个遍地黄金的时代,只要你蹲下来,就能捡到钱。”
就是这样一个被中国教育压力催肥的行业,它的兴盛又放大了社会教育焦虑。过去这些年来,中国学生不同程度习惯了有课外班的人生。在中国教育高地北京和上海,多数孩子除了语数英三门主课的日常课外班,还会在不同时间段加上短期竞赛证书备考班,加上艺术培训班,一个孩子至少会在一周上四个培训班。
根据IT桔子的最新统计数据,国内K12教育的历史总体融资额为1410亿元,占整个教育赛道融资额的60%。
“双减”政策要求,“现有学科类培训机构统一登记为非营利性机构”“学科类培训机构一律不得上市融资,严禁资本化运作”“外资不得控股或参股学科类培训机构”,已违规的,要进行清理整治。对一级市场投资者而言,这些规定意味着近千亿元资本失去了退出的通道。
这不是震荡的全部。“双减”政策从机构规模、审核流程、运营模式和上课时间等多方面做了限制,核心思想是彻底改变校外培训机构无序发展,“校内减负、校外增负”现象。
对于已经被架在资本和市场高点上的大大小小的校外教培机构来说,除了要快速判断在更小的舞台上跳舞的可能,还要向外界传递自己转身的可能性,以保证不在高点上坠落。此时距离“双减”政策公布半个月,不少机构已经向投资人和市场公开了未来转型路径。
两个赛道成为热点,一是尚未被纳入监管的艺术类机构;二是面向成人的职业教育。
《财经》记者综合调研之后发现,教培机构现在的动作看起来更像是人体遭受痛击之后的本能应激反应,而不是理性冷静考量之后的战略选择。


上海教育科学研究院社科处处长、中国民办教育协会民办教育研究院副院长方建锋向《财经》记者评论,目前的教育宛如一个剧场,前排的人站起来了,后排的人也只能跟着起立。
“双减”政策是要把全部人都按在座位上,要重新恢复秩序。那么新的追问也随之而来:强行把所有人都按在座位上之后,会发生什么?校外教培行业到底应该创造什么价值?它们今天的改变会为中国教育事业带来何种新变化?

泡沫提前被戳破
在融资越来越多、营销越来越密、规模越来越大的同时,教培公司的动作也越来越走形

2021年8月13日,北京朝阳区,华尔街英语(SOLANA蓝色港湾店)大门紧闭,门口灯牌已卸下。图/视觉中国
校外教培的洗牌,这并不是第一次。上一次发生在去年初疫情期间。当时,来不及转到线上的线下培训机构被洗出了一批。
2021年初,国家相关监管机构开始发出对校外教培的监管信号,这一次,涉及线上、线下所有学科类教培机构,业务范围不只小学初中的学科培训,还含括线上授课为主的境外外教课程、拍照搜题、学前阶段的学科培训(含外语),几乎横扫所有主流业务。
天眼查为《财经》记者提供的数据显示,截至今年8月10月,全国注销的教育培训企业已接近14万家。尤其在近两年疫情的催化作用下,大批中小机构早已岌岌可危,破产、倒闭潮几乎必然会到来。
也就是说,相比已经历过一轮洗牌的中小型线下培训机构,这一次,主打线上的教育平台和被重点监管的综合型龙头平台更处于生死攸关之际。
一级市场投资机构对K12领域的投资,主要发生在2014年K12在线教育模式兴起之后,但高潮出现在去年。据IT桔子不完全统计,2015年-2020年,六年时间内投向K12教育的融资额共1294亿元,但接近一半融资额发生在2020年。
2020年疫情暴发后,在线教育的渗透率大增。当时,K12在线教育头部机构拿到了不少资金,第三方企业信息平台企名片的数据显示,2018年教育行业的融资总额飞速上涨,达到334亿元,增长了2.44倍。到2020年,融资事件数大幅下滑,但总额却飙至640亿元,资金向头部公司快速聚拢,势不可挡。
猿辅导和作业帮两家在线K12头部平台融到大量资金,仅2020年一年中,猿辅导跑步完成了四轮融资,融资总额达35亿美元;作业帮一年完成了两轮共23.5亿美元融资。2020年两家拿到的融资总额,合超350亿元。
猿辅导估值一度高达170亿美元,位于全球教育科技独角兽之巅。
除了这两家,VIPKID、爱学习教育(原高思教育)、火花思维等在线教育机构,成立后累计融资总额也超40亿元。它们的最近一轮融资为,2019年VIPKID拿到腾讯投资的1.5亿美元E轮融资;2020年11月,爱学习教育集团(原高思教育)获得近2亿美元D2轮融资;2021年1月,火花思维完成1.5亿美元E+轮融资。
资本涌入后,在线教育企业间的市场营销战更为激烈,加剧了行业一直存在的普遍性亏损。这种亏损不仅体现在未上市的成长期企业,已上市公司的盈利状况同样不乐观。财报显示,不仅新上市企业如一起教育(NASDAQ:YQ)等亏损,已上市多年的好未来(NYSE:TAL)也在市场大战中转向亏损。2020年三季度财报显示,行业里少有的保持盈利九个季度的跟谁学,同样开始亏损。
密集融资在2021年初停止。据IT桔子数据,到了2021年上半年,K12在线教育的融资额不足上年同期十分之一。
巨额的营销投入,让赛道中的绝大部分选手离大规模盈利越来越远,上市成了唯一的选择,但这条路也不好走。过去半年,头部机构频频传出上市传闻,到了后期又会反转成上市暂停传闻。半年间,仅有掌门教育(NYSE:ZME)一家在今年6月成功登陆纽交所。
在融资越来越多、营销越来越密、规模越涨越高的同时,泡沫越吹越大。风口演变成风暴,风暴等级升高,纵观这三年,教培行业之所以能成为万亿元级别的巨无霸市场,归根结底是一场资本撒网、机构烧钱、家长焦虑的合体巨婴。
流量、转化、续报率、退费率……在一家教培机构担任班主任的林桦每天的工作被一堆数据充斥。作为一个班主任,他的首要工作是给家长打电话,直到完成续报任务为止,这几乎是他唯一的KPI。至于学生对知识点的掌握程度、家长满意度这些与“教学水平”挂钩的指标,不在“班主任”的职责范围内。
从业者们在从新人成长为熟手之后,最后通常都会意识到,公司的本质是逐利,教育公司也无法免俗。许多“套路”在业内是公开的秘密。
家长在抖音或今日头条刷到在线教育信息流广告,被点燃焦虑,勾起兴趣,在跳出的链接里填上名字和联系方式的那天起,他们就落入了教育公司精心编制的“资本大网”中。
一位接近好未来人士告诉《财经》记者,开免费讲座是获客的第一步,紧接着是一套难度极高的试卷,考题超出考纲,“直接把孩子考懵”。
下一步是一套完整的销售话术,自家课程体系如何完善、清北名师如何优秀,以及渲染“未来一半学生上不了高中”的紧张情绪,最后搭配购课优惠,从而将家长网罗其中。
在更多鱼龙混杂的在线教培机构微信群里,同样潜伏着许多鼓动家长买课的“水军”。上述人士称,水军多由公司员工扮演,一人有多个微信号,在群内积极询问优惠信息、报名时间,再多人分享缴费截屏,造成课程火爆、众人哄抢的假象。
一位头部少儿编程公司的辅导老师告诉《财经》记者,起初一个群里只有三四个水军,后来愈演愈烈,在她负责的一个班内,水军和家长人数各占一半,各有80人。
为了鼓励家长购买超出其消费能力的课程,引导贷款也是常见操作。花呗、京东白条,贷款产品种类繁多,而鼓励贷款已经总结出了一套标准作业流程。
前述少儿编程公司老师对《财经》记者说,她时常怀疑自己工作的道德感。“我们都很清楚不是每一个孩子都适合我们正在卖的课程,但我们不得不做到每一个来咨询的家长最好都报课,有末尾淘汰和绩效考核,我们没有办法。”
为了吸引和留住用户,在线教培机构无所不用其极。多位受访者告诉《财经》记者,他们怀揣利用新技术来做强教育的初心而来,但走着走着却发现,最后的状态是苦行业之乱久矣。有人说,预料到了这场整顿的来临,但没想到来得如此之决绝。
今年4月,北京市市场监管局对跟谁学、学而思、新东方在线、高思四家校外教育培训机构给予警告和50万元顶格处罚。5月,猿辅导、作业帮也被顶格处罚了250万元。
到了6月1日,国家市场监管总局将处罚的培训机构数量增加到了15家,包括精锐教育、掌门1对1、华而街英语等,共计3650万元。上海、杭州、广州、深圳等地也在同步进行整改。

对像猿辅导、作业帮这样的公司而言,罚款金额不足高峰时期半天的广告投放金额,当时,机构和从业者认为,这已是一个警示。
“双减”政策出台后,裁员恐慌开始蔓延,许多人养成了每天看工作系统里人数的习惯。人数一天天往下掉,办公楼里的空座越来越多。“昨天还在和你对接的人,今天就走了。心里不是滋味。”一位猿辅导员工说。
过了最初的动荡期,裁员只剩余震。人们不再担心会不会被裁员,而是期望什么时候能早一点轮到自己。一位新东方在线员工对《财经》记者说,身边许多同事包括他自己都主动申请上裁员名单,好拿N+1的赔偿另寻出路。
到了这时候,是否储备有足够抵御风险的现金流,能否支持公司业务转型平滑过渡,至关重要。
“即便没有政策,某些虚假繁荣也会在今年结束。”网易有道高级副总裁罗媛对《财经》记者说。


仓促转型
仓促之间,教培公司只能几个转型方向都尝试一下,只要竞争对手在做,自己也得做

如何转型是教培机构当下面临的大考验。图/视觉中国
专注大语文的豆神教育在今年四五月左右曾准备了融资方案,已在深交所过会,但当时收到了监管的风声,担心挂着学科类的名义对公司有负面影响。这轮融资最终没能实现,这使得豆神教育的转型更加不易。
“我们现在是穷人。”豆神教育创始人窦昕对《财经》记者说,他现在每天琢磨的,是如何回笼资金、开源节流。
从6月中旬开始,豆神教育出售了旗下四家子公司的股权,“相当于变卖家产了,和我们将来主营业务不一致的都拿去卖一卖。”窦昕心态好,创业多年,他认为,公司多少有些家底,还有大量可变现的知识产权和家长、客户,再不济还有一栋价值八九个亿的楼。
更多企业的状况不容乐观,VIPKID、掌门教育、豌豆思维等公司都传出不给予合法赔偿就要求员工离职的消息。资金紧缺程度可见一斑。
再向外求助融资已经不可能了,资本正在光速逃离这个充斥着不确定性的行业。“投资人已经失去了信心。”长期关注教育行业的前华兴资本执行董事许乐洋对《财经》记者说,K12原来是万亿元级别的超大市场,跑出过两家百亿美元级的独角兽,但“政策一来,也是说转就转”。
已经在公开资本市场上市的公司,失血程度更甚。年初至今,好未来跌幅已超过90%,新东方跌幅超过80%,高途跌幅90%,新东方在线跌幅83%,瑞思跌幅85%,精锐教育跌幅82%,卓越教育跌幅80%,51Talk跌幅90%。
今年一季度,高瓴清仓了好未来与一起教育科技。老虎环球基金、景林资产、瑞银集团同期也大幅减持乃至清仓了教育股。
蝴蝶效应蔓延到了K12的其他细分领域。一位前K12教育公司高管正在创业素质教育,他说,出资方(LP)也不再愿意把钱放在教育的大池子里,就算是素质教育,没人敢担保不会再有限制政策。
为求继续融资,上市公司悄然启动了资产剥离。窦昕计划将学科类业务单独成立公司,新的公司脱离上市公司体系,与上市公司仅保持业务合作,比如向上市公司采购教研内容,上市公司大举向美育领域转型。
一位新东方在线中层人士向《财经》记者透露,新东方在线也有类似的打算,成立K12公司并从上市公司中剥离,留在上市公司体内的主要会是大学生、职业教育业务,这部分业务也是新东方在线的传统强项,财务报表会相对好看。
而好未来的K12业务几乎占据了营收全部,一位接近好未来的投资人对《财经》记者说,好未来已备好资金,以备私有化。另一位好未来中层人士肯定了这一说法,他说,这是唯一的选择。
截至今年一季度,好未来流通股约1.5亿股,以近日6美元/股来看,私有化需要约9亿美元。而2021年报显示,好未来拥有现金、现金等价物和短期投资近60亿美元。从资金层面上看,熬过眼下难关,好未来还粮草充足。
好未来的一个职员在社交媒体上发表了一段文字:“如果教培行业要全军覆没,学而思培优会是好未来集团最后失陷的阵地,好未来集团会是教培行业最后一个离场的大企业。”
此路不通,要尽快另择他路。但转型说起来简单,但往哪个方向转、资源如何匹配、市场是否广阔,都是问题。
豆神教育开始勒紧裤腰带。昔日的招牌“大语文”已退居二线,“豆神美育”走上台前。窦昕对《财经》记者说,从2020年底美育进中考时就开始筹备,未来会是公司的重点运营项目,现在北京已有20余家美育校区,预计今年9月全国42个校区将完成转型。
窦昕计划的下一步是To B,豆神教育即将大举进入公立校课后延时服务,主要提供文史及美育类课程。这两项业务与公司原有的人才、渠道储备一脉相承,相对较轻,能短平快地运作起来。窦昕盘算,“等这两部分产生了收入和利润,再做第三个转型,AI伴学产品(课程内容与AI家教机结合的软硬件产品)。”
他心里拟定了一张时间表:未来一两个月把公司运营上正轨,美育和To B业务年底前做出成绩,能支撑做出AI伴学的样品。
豆神教育此前以语文为主业,如今临时上马多个新项目,资金、人才、管理、运营无一不面临着巨大的考验。
其他机构也在仓促中开始多元矩阵布局。
猿辅导在拍照搜题和大班课业务之外,还有素质教育业务“斑马”、编程业务“猿编程”和STEAM科学教育业务“南瓜科学”。作业帮也将写字、编程、素养等素质类课程列入了App内,与学科类同在显眼位置。
网易有道在K12在线教育公司中几乎是产品品类最丰富的,涵盖有道词典这类工具型App、有道词典笔等智能硬件产品,围棋、美术、编程等素质教育工作室、面向B端提供素质类课程和智慧学习硬件的智云业务、面向大学生的网易云课堂和中国大学MOOC。
罗媛说,外界容易误解网易有道是在仓促中转型的。实际上,有道是一家教育科技公司,本来就是多元化产品矩阵,如今只是将聚光灯打在不同的业务版图上,相应的资源也会向这些业务倾斜。
上述猿辅导人士也对《财经》记者印证了这一说法,南瓜科学早在2019年左右就已推出,但业务数据表现一般,所以之前没对外宣传过。
目前看,素质教育与成人教育已是最热门的两大转型方向。
一位新东方HR告诉《财经》记者,新东方停止了小学初中学科类老师的招聘,但仍在招聘美术、编程等素质类课程相关的老师,由各校区校长自行决定开设哪类课程。掌门教育CEO张翼也在朋友圈表示,将“加大素质教育的投入,寻求素质教育相关人才加入”。
今年7月,好未来集团推出了“轻舟”品牌,在考研、语言培训、留学三大业务上发力。轻舟负责人王磊对外表示,好未来计划切入职业教育领域,包括传统技能类、新型职业类、成人学历类。
一位好未来中层人士对于好未来的转型有信心,理由是好未来从一开始就有很多K12以外的业务,有一定基础,并不是从零开始。他更担心自己的职业转型,在K12领域工作了10年,从授课老师做到团队管理者,他无法接受“再回去当家教”。
高途、作业帮、猿辅导或迟或早也布局了成人教育、职业教育赛道。但一个残酷的现实是,现阶段这些赛道没有一条比得上K12的规模与估值,即便再力求转型,也无法避免元气大伤。
智研咨询及艾瑞咨询数据显示,2020年K12的市场规模约3万亿元,而成人教育市场规模约1.1万亿元,素质教育市场规模为3241亿元。
一位长期关注教育领域的投资人告诉《财经》记者,资本市场对于素质教育或者成人教育并不看好,因为参培率低。一个学生可能会同时补三四门主课,同时只会上一两门素质课甚至不上。“因为K12是有明确目标的,但素质教育没有一个衡量标准,高考又不加分。”
成人教育的增长难点在于续费率低,以考级考证为目的的短期学习多。
换个角度,这些巨头仓促间涌入本就不太宽敞的新赛道,和成熟玩家相比,未必有竞争力。它们包括主营公务员考试的中公教育、主营财经教育的高顿网课、主营在线职业教育的开课吧、环球网校和新东方在线等。
还有一个在红线周边游走的转型方向是课后托管。今年7月,好未来集团也推出了另一个新业务——彼芯课后成长中心,功能涵盖放学接送、餐食提供、作业辅导等。一位知情人士向《财经》记者透露,作业帮也将入局课后托管,模式与彼芯相似,但还处于开发、试点阶段。
对于此类托管模式的可行性,上述知情人士持怀疑态度,光是配备辅导老师的“擦边球”行为,就可能被定义为违规,被处罚甚至取缔。
有机构干脆跳出教培赛道。学大教育6月成立全资子公司“北京琢器咖啡有限公司”,经营范围包括销售食品、组织文化艺术交流活动等。
“我感觉这种行为简直是自杀。”一位不愿具名的资深教培人士说。
转型方向虽多,但大体的逻辑有二:一是可以尽可能延续既有竞争优势的业务;二是可以尽快跑起来,为组织输血,也给资本以信心。
素质类课程、课后托管、境内外教课等形式与原先的培训客群基本吻合,需求也有共通之处。尤其在广告被严格限制的当下,将部分老学员转化成新业务学员,是最经济的选择。
但这些需要一个前提:人力、物力、财力,是否足以支撑短期内的平滑过渡?某头部教育公司负责教育硬件转型的一位核心人士向《财经》记者透露,仓促之间,他所在的公司内部决策层其实对朝哪个方向转型并没有达成一致意见,妥协是几个方向都尝试一下,只要竞争对手在做,自己也得做。
这多少有一些草率和无奈,但显然,没有其他选择了。
企业价值大幅缩水看起来已经是不可避免的命运。例如,原来同时做K12、素质教育、成人教育的机构,可以覆盖60%的用户,转型后只剩10%,企业估值就要除以6。
“不要再想着做成下一个新东方或者好未来,只能成为下一个新东方厨师学校。”前述投资人说。

谁该为泡沫破灭负责?
“2019年前开会,讨论的是如何优化用户体验,如何配合教学教研,转化率、留存率绝不是业务重心。”

创意设计/黎立
窦昕说,他觉得自己此刻头脑异常清醒。
最迷茫的时候是2019年,当时,资本像海啸一般涌向这个行业,当年,各大校外教培机构的暑期营销费用首次达到了惊人的40亿元,2020年又涨到了60亿元。一时间,教育广告铺天盖地。人们还没来得及反应,就被海啸卷了进来又推着向前去。
2019年后,投资人开始有意无意在窦昕面前拿成长期的豆神教育和学而思相对比。对比的主要数据是校区数量与增速。言下之意,豆神教育跑得不够快,速度还得再快,规模还要再大。
这让窦昕一度压力巨大,自我怀疑:“是我错了吗?别人是对的?”
网易有道内部也一度纠结。罗媛觉得有道与母公司网易的气质是一脉相承的,慢、不爱争先。过去开会的时候,团队里有人说,别人ROI(投资回报率)这么低还投这么多钱,别人跑得那么快,我们为什么不可以。这个话题在复盘会上反反复复被提起。提得多了,就打击士气。
多轮争吵之后,有道CEO周枫定了个在当时显得比较低调的调调:不打肿脸充胖子,如果一件事打算做10年、20年,为什么要短期内把自己打肿来结束战斗。罗媛说,不争前三,只保第五。“这可能显得没追求,但也不至于太迷失。”
不过,身在局中,往往身不由己。过去两年,网易有道也不得不加大了营销的投入。2018年网易有道营销费用只有2亿元,但到了2019年和2020年,营销费用分别暴涨至6.2亿元和27亿元。
在《财经》记者采访过程中,多人提到2019年这个时间点。2019年像是一场噩梦的起点,局中人被卷入了一场百米冲刺。
一位在线教育公司产品经理对《财经》记者回忆,2019年前开会,讨论的是如何优化用户体验,如何配合教学教研,用户从免费课、低价课向正价课的转化率、留存率也会考虑,但绝不是业务重心。
2019年后味道变了。刚走出校门不久的年轻人被视为实现产能、触达用户的工具,如同工业时代大工厂内的机器,一个人能负责多少客户,带来多少转化,人被异化成了简单粗暴的绩效。
以前一个辅导老师只能带约100个学生,现在一个人要负责300个-400个。
从高管到中层到基层,竞赛的压力渗透在K12行业的每个角落,身处其中的每个人都感到疲惫不堪。
“大家看到的是2019年是开始,其实2019年是一个结果。”教育业早期VC蓝象资本合伙人周爽对《财经》记者说,最直接的推动因素是直播互动技术的成熟,让2018年在线大班课的模式基本被验证了,这意味着在线教育也能实现规模效应。
要知道,从2013年科技被应用到教育领域后,很长一段内,人们没有找到合适的商业模型与产品。当时最火热的赛道是在线外教一对一,将远程的外教资源与英语学习需求相链接,但师资成本过高带来的是低毛利率,再加上营销成本,这类产品的盈利能力饱受质疑。小班课虽然经济模型更好,但运营难度高,增长慢,至今也未爆发。
大班课实现了一名教师对数千名学生直播授课,是近三年来最有潜力的商业模式。
周爽感慨,这符合她对技术普惠认知,用1%的价格向大量学生提供优质内容与服务,也有盈利的机会。只是很可惜,市场没有向这个方向走,而是陷入了流量的恶性循环。
此时,成熟的商业模式出现了,资本开始大放水,广告很快淹没了焦虑的家长。“说难听点,这些教育大战,真正的获利方是互联网流量平台。”周爽说。
“教培行业有一个臭名昭著的广告词:你来(上课)我培养你,你不来我培养你孩子的竞争对手。”周爽说,教培机构在广告投放上焦虑的是,“你来我(互联网流量平台)把流量给你,你不来我把流量给你的竞争对手。”
一场几乎没有意义的内耗就这样延续下来了。
家底稍微没那么雄厚的公司根本拿不到足够的流量,眼睁睁地看着自己的份额日益萎缩。“第一单都是亏的,要复购一次才能赚钱,但是小公司根本连首单都拿不下。”许乐洋对《财经》记者说。
许多人谈到这两年的癫狂,会归咎于资本。头部项目即将一跃上市,让这个行业热钱滚滚。一家机构投资人告诉《财经》记者,近年来许多投资人目光转向教育,是因为头部企业到了PE阶段,格局更明晰了。PE阶段意味着上市在望,资本希望画出一个好看的市占率上扬曲线,从而实现估值不错的退出。

资本在这个行业的快速堆积,无形中导致了动作变形。“政策出台的一个原因,就是大家买量(广告)买得太夸张了。”许乐洋说。
在互联网商业史,网约车、共享单车、外卖平台等类似教育行业的故事屡见不鲜,但有人认为,这在教培行业不成立。“用美团的方式获教育的客是有问题的。”许乐洋认为,教育的底子是内容行业,本身的年化增长只能维持到30%,非要以70%的增速要求它,势必会扭曲。
但人们没有意识到的是,更深层次的原因是,教育培训领域的科技创新乏力,目前已经见顶。
每一次在线教育风口的兴起都与技术成熟相关,比如一对一教学基于视频通话技术,大班课也要依赖能支持上千人同时低延时上课、互动的底层技术。
但从2019年开始各家公司的花钱主力已不在研发上,而是投放。周爽认为,并不是人们不愿意创新,而是这个行业底层科技的创新速度远低于一般互联网行业,“教育是一个很‘土’的行业”。
这个赛道正确的姿势是研发更好的教育技术,做好AI、智慧教育,但市场重压之下的结果是,大家动作一致,都往简单粗暴但见效快的广告投放竞赛走。
创新缺失的直接结果是,行业天花板提前到来了。一个阴差阳错的佐证是,2020年疫情后教育公司漫天赠送的免费课能带来的正价课学员数量,普遍不到5%。
这场全国大型在线教育体验课不仅没赢得学生和家长的心,反而让许多人更坚定线上不如线下。

怎解教育焦虑?
“既缓解教育焦虑,又保证一定的培优空间,是一个需要长期耐心的工作。”
密切关注“双减”政策的另一个人群,是家长。
“政策改变了一切,又像什么也没改变。”北京小学生家长李莉(化名)感受到一种魔幻现实主义的分裂感,网上是铺天盖地的教育整顿消息,现实生活中家长圈里讨论的依然是早培、竞赛、六小强。
家长们似乎更难了。要继续上校外培训课,现在开始,只能在周一至周五晚上,无论是孩子还是家长,这都不算轻松。但如果不上,别人还上,重点校掐尖态势依然不改,那么自己的孩子就将被抛弃。
一些中小机构选择顶风作案。北京的一家专门为各类竞赛、择校考试做培训辅导的小型教培机构人士安慰家长说,监管的重点是大型连锁机构,其他不被重点监管的小机构,还是可以偷偷开一些“拼课班”的。
在一些小机构的课表上,一些课程被照常安排在了寒假和周末,这是“双减”新政不允许的。
接受《财经》记者采访的多位受访家长表示,周末不允许参培后,依然会选择周中参培。一位家长向《财经》记者抱怨,她的孩子确实喜欢文学,且校内成绩很好,参培大语文课程,不为考级不为拿奖,纯粹属于“校内吃不饱校外补”。新政下来之后,上课的时间尴尬了,兴趣有可能变成负担。
需求在,单纯切断供给,不会改变太多。在小升初的紧迫感甚至高于中高考的今天,只有彻底解决教育资源的地区不均衡性,找到比学区房更好的学位分配方式,一揽子政策综合作用下,事情才会发生根本性改变。
近一两年来,各级政府政策制定和监管部门确实在推进相关政策。以北京为例,两大教育高地海淀和西城,陆续收紧了学区房多校划片政策。
多校划片政策意味着买了学区房也不一定能进“牛小”,但《财经》记者观察发现,过去一年,市场并未因此降温。
今年7月,海淀西城两区的房产中介告诉记者,自去年10月至今年5月,西城常见的60平方米左右的学区房,普涨100余万元,涨幅约在10%。同期海淀区的涨幅更高,超过20%。
整治校外培训机构从2018年就开始了。国务院办公厅颁布了《关于规范校外培训机构发展的意见》,2019年教育部等六部门又出台了《关于规范校外线上培训的实施意见》,两份文件对培训机构的办学、师资、收费、培训内容、培训时间都作出了明确规定。
但此前的整改为培训机构无论从政策制定还是实行力度上,都只能算此次“双减”政策的前奏。一位教育学者告诉《财经》记者,过去一些地方教育主管部门在对校外培训机构的监管上也是睁一只眼闭一只眼,“谁不希望当地高考能出成绩呢?”
“多个政策要结合起来,实施一段时间,看长远趋势。”一位接近监管的知情人士对《财经》记者说,既缓解教育焦虑,又保证一定的培优空间,是一个需要长期耐心的工作,“急不得”。
广告停了,应试少了,教育公司开始探寻新的出路了。
罗媛说,她们一直在和教育行业的产品同质化和纯信息流获客两大难题作斗争,现在终于解脱了。
回过头来看,校外教培到底创造了什么价值?作为从业者,罗媛说她很难评判,但她认为至少教育公司不应该欺骗家长、故意制造焦虑,应该把孩子当作独特的、有潜力的个体对待,应该用心做孩子有益的产品,而不仅仅是提供明天就能考满分的真题练习。
一个理想的状态是,校外培训回归本位,成为校内教育体系的有益补充。给不同特质的学生提供千人千面、丰富多样的课程,实现真正的因材施教。如果校外培训能够培养起学习兴趣,让学习的过程充满快乐、充分挖掘孩子的潜能,那么上培训班就不应当是增负而是减负。
(原载2021年8月16日《财经》杂志。作者为《财经》记者,《财经》记者吴俊宇、陈伊凡、陈嘉瑶对此文亦有贡献)









 扫码关注「 财经十一人 」
 还有更多你想看的精彩↓↓ 
到顶部