专家:口罩拉到下巴处会增加传染风险;俄一女子体内发现18种变异新冠病毒;研究揭示新冠如何影响大脑和中枢神经系统....




 
新研究揭示COVID-19如何影响大脑和中枢神经系统
研究称COVID-19重症患者未能从实验性血浆疗法中受
Moderna:新冠疫苗对病毒免疫力至少能维持一年
研究发现关闭学校可以间接影响父母行为进而降低传染病传播率
美CDC列出患者最常报告的“Long COVID”症状
加州橙县迪斯尼乐园将成为COVID-19疫苗接种的“超级站点”
福奇认为纽约州的疫苗接种策略是个错误
谷歌成立开放基金 遏制COVID-19疫苗的错误信息传播
俄罗斯一女子体内发现18种变异新冠病毒
美疾控中心要求国际旅客提交三日内COVID-19阴性检测报
Synairgen SNG001喷雾器试验成果喜人:未来或助力新冠治疗
疾控专家:口罩拉到下巴处会增加传染风险 此类口罩无防护作用

01
新研究揭示COVID-19如何影响大脑和中枢神经系统
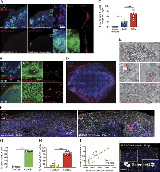
由耶鲁大学医学院的科学家领导的一项强有力的新研究全面展示了SARS-CoV-2(导致COVID-19的新型冠状病毒)如何感染大脑和中枢神经系统(CNS)。该研究验证了越来越多的观察研究,将神经系统问题归结为COVID-19。

目前研究人员对COVID-19的影响有了更多的了解,许多临床医生开始认为这种新型病毒引起的不仅仅是呼吸道疾病。人的嗅觉暂时丧失是一个早期的意外信号,病毒可能会影响大脑的部分。与普通感冒不同,COVID-19似乎以不同的方式破坏了嗅觉。
从日益增加的中风病例,到记忆力下降和其他认知报告,一些神经学方面的关注似乎表明病毒以某种方式进入大脑,但它是如何做到这一点并不是特别清楚。研究SARS-CoV-2对大脑的影响给研究人员带来了挑战。除了尸检之外,几乎不可能直接取样脑组织,所以很难直接研究病毒是否明确感染大脑。

耶鲁大学领导的新研究利用多种方法来研究病毒如何感染脑细胞。实验室培养的脑细胞模型(称为脑器官模型)、详细的SARS-CoV-2小鼠模型以及死后的人类脑组织都是新研究涉及的方面,最终发现新冠病毒确实可以直接感染脑细胞。
“我们的研究清楚地表明,神经元可以成为SARS-CoV-2感染的目标,造成脑部局部缺血和细胞死亡的破坏性后果,”研究共同主要作者Kaya Bilguvar说。“我们的结果表明,与COVID-19相关的神经系统症状可能与这些后果有关,并可能有助于指导治疗COVID-19患者神经元紊乱的合理方法。”
这项新研究提供了可信的证据,证明SARS-CoV-2可以感染大脑和中枢神经系统,但由于缺乏强有力的临床研究,目前还不清楚COVID-19对神经系统有哪些长期影响。最近发表的一篇综述文章调查了一个多世纪以来的病毒感染情况,并表明流感类病毒导致神经系统并发症是有先例的。

“自1917年和1918年流感大流行以来,许多类似流感的疾病都与脑部疾病有关,”该研究的主要作者Gabriel A. de Erausquin解释说。“这些呼吸道病毒包括H1N1和SARS-CoV。引起COVID-19的SARS-CoV-2病毒也被认为会影响大脑和神经系统。”
该评论为一项新的系列研究奠定了基础,该研究致力于调查SARS-CoV-2对大脑的长期影响。该研究旨在跟踪大量COVID-19患者,在出院后6个月、9个月和18个月设立评估点。

“在世界卫生组织的技术指导下,包括阿尔茨海默病协会在内的科学领导者和来自30多个国家的代表组成了一个国际多学科联盟,以收集和评估SARS-CoV-2对中枢神经系统的短期和长期后果,”新的评论文章解释道。“这项研究计划旨在更好地了解可能影响大脑、认知和功能的长期后果--包括可能导致阿尔茨海默病和其他痴呆症的潜在生物学。”
但仍有大量的问题存在。SARS-CoV-2是如何进入大脑的?是什么使人更容易受到神经系统感染?COVID-19对轻症患者的中枢神经系统是否有长期影响?感染SARS-CoV-2是否会增加人患帕金森病或阿尔茨海默病等神经退行性疾病的几率?
耶鲁大学新研究的作者Akiko Iwasaki表示,在开始努力应对疫情的长期后遗症时,未来的工作将需要回答所有这些问题。而耶鲁大学的这项研究,展示了病毒如何感染脑细胞,是寻找答案道路上的第一步。
“了解病毒入侵的全部范围对治疗患者至关重要,因为我们开始尝试弄清COVID-19的长期后果,其中许多后果预计会涉及中枢神经系统,”Iwasaki说。
耶鲁大学的这项新研究发表在《实验医学杂志》上。
https://rupress.org/jem/article/218/3/e20202135/211674/Neuroinvasion-of-SARS-CoV-2-in-human-and-mouse
02
研究称COVID-19重症患者未能从实验性血浆疗法中受益
一项大型国际临床试验的早期研究结果表明,COVID-19重症患者不能从一种实验性疗法中受益,这种疗法涉及利用康复患者捐献的血浆。该研究的这一特定分支已经停止,但该试验将继续研究中度患者的治疗方法。

2020年年初,当COVID-19大流行在全球范围内引发时,一些研究人员提出了血浆疗法作为帮助治疗患者的可能工具的想法。这种治疗方法可以追溯到19世纪末,并表明那些从某种疾病中康复的人血液中的抗体可以帮助患有同一种疾病的急性病例的患者。
2020年3月,一项大型全球研究开始调查COVID-19的各种不同治疗方法。该试验被称为REMAP-CAP,最终扩大到包括15个国家和290家医院。恢复期血浆是该试验正在研究的关键COVID-19治疗方法之一。
最近对试验结果的一项早期分析表明,该疗法并不能改善重症患者的治疗效果。这项初步分析尚未发表在任何同行评审期刊上,是基于912名受试者的数据。
该结果导致REMAP-CAP研究的领导者停止了对重症患者这一特定试验的进一步招募。然而,调查COVID-19中度患者血浆疗法的试验将继续进行。
“虽然令人失望的是,所有重症患者似乎都没有获得任何好处,但这仍然是至关重要的,”从事该试验的高级研究员Anthony Gordon说。“恢复期血浆是一种宝贵的资源,我们现在可以继续专注于确定到底哪些患者可能从治疗中获益最大--也许是患病较早的人或免疫系统较弱的人。”
REMAP-CAP并不是唯一一项调查血浆疗法对COVID-19疗效的试验。全球范围内的一系列广泛的调查正在进行,然而,到目前为止,数据还远未达到确定的程度。一项追踪138项研究的活跃的Cochrane综述,在最近的更新中提出,这种疗法的疗效仍不确定。去年10月发表的BMJ社论更进一步,断然称针对COVID-19的血浆疗法“无效”。
尽管如此,REMAP-CAP团队仍在调查中度患者的治疗情况。从事该试验的研究人员Manu Shankar-Hari假设该试验疗法在某些情况下仍可能有效,继续试验将有助于归纳出血浆疗法可能有用的具体案例。
“在生物学上,那些在接受血浆疗法时没有产生抗体的患者和那些病毒过多的患者可能比其他人受益更多,”Shankar-Hari说。“我们的额外分析将对此进行探索。除了这些重症患者外,中度患者和免疫受损的患者也可能受益。因此,继续进行血浆捐献至关重要。”
03
Moderna:新冠疫苗对病毒免疫力至少能维持一年
自12月14日以来到目前为止,美国已经接种了约900万剂新冠病毒疫苗。这仍不到2020年底预期接种人数的一半。与此同时,根据CNBC计算的约翰霍普金斯大学的七天平均数据显示,美国每天至少有3223例新冠病毒相关的死亡病例以及至少248,650例新冠新发病例。不过幸运的是,至少Moderna刚刚宣布了一些关于新冠疫苗的好消息。

据了解,Moderna的新冠疫苗是美国目前已获得紧急使用授权的两种疫苗中第二个获得批准的疫苗。美国约翰霍普金斯大学的最新数据显示,自大流行开始以来,美国上报了近2300万例病例和逾37.7万例死亡。
据路透社报道,Moderna本周表示,该公司的疫苗对COVID-19病毒的免疫能力至少能维持一年时间。
更令人感到高兴的是,该公司表示,今年它将提供至少6亿至10亿剂其疫苗,美国已经从该公司购买了2亿剂。英国和欧盟的欧洲药品管理局(European Medicines Agency)也在最近几天批准了Moderna的新冠疫苗,该公司还跟日本、以色列和加拿大等其他国家签署了分销协议。
世界卫生组织首席科学家Soumya Swaminathan曾在周一发出警告称,群体免疫目标可能不会在2021年实现。群体免疫是指有足够多的人对一种病毒拥有自然或疫苗产生的免疫力从而终结大流行的现象。然而,像Moderna公司这样的新冠疫苗的持续推广将加速人们实现这一目标。Swaminathan似乎也承认,今年至少世界几个地方可以实现群体免疫。
04
研究发现关闭学校可以间接影响父母行为进而降低传染病传播率
关闭学校是卫生当局在封锁期间建议采取的最有争议的措施之一。许多人认为,学校应该继续开放,因为COVID-19对老年人的危害比对幼儿和青少年的危害更大。但也有例外,因为这种新型冠状病毒也曾导致儿童死亡。而且一些儿童患COVID-19后,总是有可能出现小儿多系统发炎症候群(MIS-C)的风险,但患有特定合并症的成年人才是患严重COVID-19的最高风险人群。
随着更多的研究,研究人员很快发现了更多关于儿童感染COVID-19的细节,以及他们传播病毒的能力。但许多人仍然主张学校继续开放。这不仅仅是因为孩子们需要与同龄人交往,而且学校亲自上课可能比网上上课更有效率。把孩子留在家里,对于那些要工作、白天不能照顾孩子的家庭来说,可能会带来更多问题。

来自瑞士的研究人员分析了该国第一次COVID-19浪潮期间学校关闭的影响,并得出结论,将孩子留在家中可以降低传播率。但发生这种情况的原因可能与儿童的传染性本身没有直接关系。
"学校的关闭减少了21.6%的流动性,"ETH计算机科学与管理教授Stefan Feuerriegel通过SwissInfo告诉法新社。Feuerriegel是苏黎世联邦理工学院ETH的计算机科学和管理教授,也是这项研究的主要作者。Feuerriegel的团队利用瑞士移动运营商的数据点,研究了瑞士人在2020年2月10日至4月26日之间的行动。该团队分析了期间15亿次运动,以衡量当局实施的各种公共卫生决定的影响。禁止5人以上的聚会使流动量减少了24.9%。关闭酒吧、餐馆和非必要的商店减少了22.3%的流动性,学校关闭则排在第三,占21.6%。
瑞士研究人员没有关注COVID-19在儿童之间传播的风险,这是一个可以推动感染的因素。有几份报告详细介绍了COVID-19在学校爆发的案例,其中包括学生、教师和工作人员。被感染的人就可能将疾病传播给家庭中的其他人。研究表明,COVID-19在人们因为认为自己安全而停止使用防护措施的一个地方,即家庭中传播得最好。
但研究人员指出了关于学校关闭的一个明显事实是,这不仅仅是阻止孩子们的互动,而是间接改变了父母的习惯,这才是减少传播的主要原因。"如果学校被关闭,我们可以预期父母在行为上有很大的改变,我们的分析证实,关闭学校是一种措施,它可以通过减少旅行来降低病毒的流通速度,"教授说。
随着第二次COVID-19浪潮袭击欧洲,英国和德国等国在11月初采取了较为柔和的封锁措施。但这两个国家都保持学校开放,同时限制其他活动。尽管采取了新的封锁措施,但在随后的几周内,这两个国家的病例都有所增加。只有研究才能解释这些封锁期间学校保持开放与COVID-19激增之间的联系。有几个重大的限制,可能会影响这种研究。假期可能助长了这些国家的COVID-19激增,就像在美国一样。此外,英国在圣诞节前证实,它已经检测到了推动传播的重大突变。英国在12月的最后几天和1月初经历了创纪录的感染数量。美国儿童的感染人数也在11月飙升,这是美国疫情最严重的月份之一。
05
美CDC列出患者最常报告的“Long COVID”症状
美国的新冠肺炎疫情更新显示,截至当地时间周一,平均每天有3239名美国人死于COVID-19病毒。更糟糕的是,许多美国新冠康复患者在事后数周或数月仍出现持续的症状。所谓的“Long COVID”症状可以包括疲劳、呼吸急促、心悸、 发烧和持续咳嗽等。

根据美国疾病控制与预防中心(CDC)的说法,“随着疫情的持续,我们了解到除了肺部之外,很多器官都会受到COVID-19的影响,而且这种感染会以多种方式影响某人的健康。虽然大多数COVID-19患者都能康复并恢复正常健康,但有些患者在急性病康复后,症状可能会持续数周甚至数月。”
CDC表示,“Long COVID”几乎可以袭击任何人,包括需要住院治疗的新冠重症患者或轻症患者、年轻人或老年人,健康或不健康的人群等。一些常见的“Long COVID”症状包括:
疲劳
呼吸急促
关节疼痛或胸痛
脑雾: 难以集中注意力
头痛或肌肉疼痛
抑郁症
发烧
心悸
持续咳嗽

06
加州橙县迪斯尼乐园将成为COVID-19疫苗接种的“超级站点”
迪斯尼乐园将成为加州橙县第一个大规模的COVID-19疫苗接种点。到本周晚些时候,每天将有数千人在这个号称 "地球上最快乐的地方"接种疫苗。迪斯尼乐园将是该地区五个类似地点中的第一个。

"冠状病毒既带来了公共卫生危机,也带来了经济破坏。有了这个超级站点,我们将开始克服这两方面的问题。"迪斯尼乐园所在的阿纳海姆市市长哈里·西杜在一份声明中说。"在阿纳海姆进行的每一次疫苗接种都将有助于拯救生命,加快我们城市的重新开放和恢复。"
在过去的一个月里,南加州正在从COVID-19住院和死亡人数的激增中恢复过来,因为它已经成为这场流行病的中心。在橙县,大约六分之一的居民在过去七天内接受了新型冠状病毒的检测后呈阳性。在邻近的洛杉矶县,染病比例高达五分之一。
每个人接种疫苗可以显著减少居民生病或传播疾病的风险。因此,世界各地的官员已经将疫苗接种点转向体育场和集市,作为其计划的一部分以加紧疫苗接种。洛杉矶的道奇体育场将在周五之前停止提供COVID-19测试,转而进行疫苗接种。据CBS报道,英国本周已经开放了7个大规模的疫苗接种点,在那里进行了第一次授权疫苗的接种。
07
福奇认为纽约州的疫苗接种策略是个错误
辉瑞和Moderna公司推出的新冠疫苗的接种进展并不像美国卫生专家所希望的那样迅速进行。美国政府最初的目标是在1月底前为2000万美国人接种疫苗,但很可能无法实现这一目标。由于分发工作效率低下等原因,到目前为止,只有约927万美国民众接种了新冠疫苗。

外媒分析指出,导致美国新冠疫苗的推广速度比预期的慢,有以下几个原因:首先,几个月前,特朗普政府曾拒绝从辉瑞公司加购1亿剂新冠疫苗的机会。这自然影响了一开始的可用剂量。此外,还出现了一些后勤问题。在某些情况下,辉瑞公司的COVID-19疫苗的小瓶被搁置在仓库里,等待着运输指示。此外,一些州针对该疫苗实施的策略也给疫苗的广泛分发造成了瓶颈。
以纽约州为例:该州州长安德鲁·科莫的分配计划要求对违规接种疫苗的医院处以天文数字的罚款。然而,当医院的疫苗即将过期,周围没有指定群体的人接种疫苗时,这个计划就会产生一个问题。
造成这种现象的原因是:
在纽约州,大多数65岁以上的人仍然没有资格接受疫苗--而且在该州过渡到第三阶段的计划之前,也不会有资格接受疫苗--这也部分地解释了推广缓慢的原因。这种优先次序,或缺乏优先次序,激发了政治家和专家的反击,其中许多人认为,老年人应该是第一个接受疫苗的群体。
安东尼·福奇博士在最近接受美国广播公司采访时阐明,纽约州的策略是一个错误,美国各州需要尽快给尽可能多的人接种疫苗。
“如果你不能到达第一组的人,就去找第二组的人开始接种,”福奇说。“我想如果我们这样做,我们就会开始让更多的人接种疫苗。”
福奇补充道,“我们有一些人在最后一组,我们已经看到他们外出,没有采取所有的预防措施。所以如果我们能让他们接种疫苗,是不是对我们所有人都有所帮助?”
福奇继续说道,重要的是要避免出现疫苗只是放在冰柜里的情况,因为有很多人会迅速排队去接种疫苗。
08
谷歌成立开放基金 遏制COVID-19疫苗的错误信息传播
谷歌今天宣布启动开放基金,旨在打击全球范围内围绕 COVID-19 疫苗的错误信息传播。这笔基金由谷歌新闻计划(GNI)提供,总价值高达 300 万美元。

该基金的全称是 COVID-19 Vaccine Counter-Misinformation Open Fund,主要为那些旨在通过扩大事实核查信息的覆盖面来揭穿误导性疫苗信息的项目提供资金。各种规模的新闻机构只要“在事实核查和揭穿活动方面有良好的记录”,或者与公认的事实核查组织合作,就可以申请该基金。
谷歌新闻实验室的新闻和信息可信度负责人 Alexios Mantzarlis 在一篇博客文章中写道,COVID-19 不断变化的性质继续催生有关该流行病的错误信息。Mantzarlis 补充说,虽然事实核查人员正在努力打击关于这场健康危机的误导性说法,但全球向公众提供 COVID-19 疫苗的努力 "正在加剧关于免疫接种的长期错误信息问题"。
提案将由 14 名评委组成的团队进行评审,他们来自学术界、媒体、医学界和非营利组织等不同领域。世界卫生组织的代表也是评审团的一部分。
https://newsinitiative.withgoogle.com/intl/zh/covid-vaccine-counter-misinfo-fund/
09
俄罗斯一女子体内发现18种变异新冠病毒
近日,俄罗斯学者们在一位免疫力低下的女子体内发现了18种变异新冠病毒,部分变种与英国出现的新型变异病毒相同,还有2种同丹麦水貂所携带的变异新冠病毒相吻合。

资料图
近日,俄罗斯学者们在一位免疫力低下的女子体内发现了18种变异新冠病毒,部分变种与英国出现的新型变异病毒相同,还有2种同丹麦水貂所携带的变异新冠病毒相吻合。这位女子47岁,患有淋巴瘤。2020年4月,该女子在一次化疗中感染新冠病毒。此后,她定期进行核酸检测,在9月9日之前,检测结果一直为阳性。
西伯利亚联邦大学基因组学与生物信息学系教授康斯坦丁·克鲁托夫斯基指出,这项研究工作首次确认了一个事实,即“新冠病毒在一个生物体内长期存在即会导致大量突变的出现”。
10
美疾控中心要求国际旅客提交三日内COVID-19阴性检测报告
在英国曝出传染能力和潜伏期更强的变异新冠病毒、且在美国本土也检出新病毒之后,美国疾病控制和预防中心(CDC)终于在本周二宣布了要加强针对国际旅客的 COVID-19 检测,尤其是那些从英国飞来的旅客。据悉,新政策将于 1 月 26 日生效,届时入境美国的英国旅客必须提供 72 小时内的 COVID-19 阴性检测报告。

截图(来自:CDC 官网)
CDC 主任 Robert Redfield 在一份声明中称,尽管检测报告无法彻底消除 COVID-19 的传播风险,但通过减少在机上、机场、以及目的地之间的扩散途径,此举将对航空旅客们的健康和安全负起更多的责任。
与此同时,多家美国航空公司呼吁通过持有 72 小时内的 COVID-19 阴性检测报告新政策,来取代现有的旅行禁令和其它限制(比如禁止过去 14 天途径中英等地的旅客入境美国)。

不过还是有人提出了反对的意见,因为即便某人在出发前一天拿到了 COVID-19 阴性检测报告,其仍有可能在后续 72 小时内出现症状、或者在前往机场的路途中遭遇感染。
此外最新数据表明,COVID-19 不断刷新了美国本土的传播纪录,日平均报告数早已达到 25 万例左右(总数 2290 万),死亡人数更是超过了 38 万。
11
Synairgen SNG001喷雾器试验成果喜人:未来或助力新冠治疗
一些研究人员正在寻找能改善患者预后和降低并发症风险的新冠肺炎治疗方法,为此他们开发了一种基于干扰素打造的喷雾器。多项研究已经解释了干扰素在新冠病毒等病原体感染中起着至关重要的作用。当SARS-CoV-2病毒感染人体后会抑制干扰素,然后会阻碍即时免疫反应。

一家名为Synairgen的公司跟南安普顿大学合作开发了这款SNG001喷雾器。在2020年夏季进行了一轮充满希望的早期测试后,该公司于11月中旬宣布了二期结果。研究人员发现,接受SNG001治疗的患者的身体比对照组更有可能得到改善,但在他们的发现中仍存在一个重大的没有得到解释的问题。喷雾器中的beta-1a似乎提高了新冠病毒感染首批细胞中上呼吸道呼吸细胞表面的ACE2蛋白水平。这可能会促进SARS-CoV-2的复制。现在,南安普顿大学发表的一项新研究确切地解释了这一过程。
据了解,新冠病毒跟鼻、肺和其他器官细胞表面的ACE2受体结合:ACE2蛋白越多,病毒的潜在结合位点就越多。SARS-CoV-2的刺突蛋白跟ACE2结合然后病毒进入细胞。这就是为什么人体产生的中和抗体能够阻止这种刺突蛋白跟ACE2受体的相互作用。单克隆抗体药物和几种疫苗针对的则是同一刺突蛋白。
对此,南安普顿的科学家们进行了额外的实验,他们研究了呼吸细胞的上皮细胞暴露于干扰素后形成的ACE2受体,并将有关研究发现发表在《Nature Genetics》上。
研究人员发现,出现在细胞外部的ACE2受体跟新冠病毒可以连接的受体并不相同。其中,短ACE2受体缺乏能让刺突连接到细胞上的病毒结合位点。因此,接触干扰素后出现的短ACE2蛋白不会帮助病毒感染更多的细胞。在病毒感染细胞并在细胞内复制后,新形成的病毒细胞将寻找其他细胞来感染,但它们的尖峰只会跟长ACE2连接。
这项研究的论文主要作者之一Jane Lucas教授在一份声明中表示:“我们很兴奋地发现了一种新的ACE2,当我们意识到它可能对呼吸道中的SARS-CoV-2有保护作用而不是作为感染的入口部位时,我们对其更感兴趣了。我们认为,这可能对管理COVID-19感染有重要意义,我们正在开始进一步研究以进一步调查这一问题。”
研究人员发现,干扰素治疗后出现的短ACE2受体跟新冠病毒需要的长ACE2在基因上有所不同。他们还发现,短ACE2蛋白不会出现在对新冠病毒感染的反应中,因此它们不太可能参与人体对COVID-19的免疫反应。短ACE2受体的数量在应对不同的呼吸道病毒时确实增加了。研究人员写道:“尽管短ACE2的功能尚不清楚,但干扰素对其的调控表明,它可能在呼吸道先天抗病毒防御机制中发挥着重要作用。”
此外,研究人员还发现,重度哮喘患者的长ACE2水平低于健康对照组,而短ACE2水平在两组之间则旗鼓相当。该研究称:“这似乎可能跟呼吸道的炎症状态有关,不会使哮喘患者更有可能感染SARS-CoV-2。”有趣的是,之前的一项研究表明,哮喘患者感染新冠病毒的可能性较小,尽管哮喘是感染COVID-19的一个风险因素。据悉,SNG001最初是作为哮喘和COPD的治疗药物开发。
总的来说,这些发现肯定会帮助Synairgen SNG001研究向前发展。目前,该药物仍需通过3期临床试验才能获准用于COVID-19治疗。
https://www.nature.com/articles/s41588-020-00759-x?utm_medium=affiliate&utm_source=commission_junction&utm_campaign=3_nsn6445_deeplink_PID100021860&utm_content=deeplink#Sec8
12
疾控专家:口罩拉到下巴处会增加传染风险 此类口罩无防护作用
近日,商务部发布的《商场、超市疫情防控技术指南》针对商场、超市的疫情防控做出规定,遇到顾客不戴口罩时,应拒绝其进入商场、超市。此外,顾客在乘电梯时要全程佩戴口罩。但是口罩戴久了,不少人都习惯把口罩拉到下巴处,特别是那些逛商场、超市的人群,在逛吃的同时更喜欢将口罩拉到下巴处。
不过,这种做法并不可行,甚至还会增加病毒感染的风险。
据媒体报道,专家表示,虽然在日常生活中将口罩拉到下巴处看似很方便,但是隐患却极大,会同时增加几个方面的风险。

首先,如果一旦将口罩拉到颈部,极有可能会导致口罩内壁受到污染。其次,在进食时这样做还有可能污染到我们的手、食物等。
正确地佩戴口罩是预防呼吸系统传染病的非常有效的手段。对病人而言,能够有效减少飞沫的喷射。对健康人来说,能减少接触飞沫的机会,从而减少感染致病微生物的可能。
专家指出,正规的医用口罩在材料上的使用是有严格限制的,对于一些棉布口罩、自制口罩并不建议佩戴。而近期网很火的透明口罩也不建议佩戴,这种塑料材质的口罩既不通气也不能过滤掉病毒颗粒,起不到防护作用。
当要进出一些比较密集的公共场所时,大家应选用一次性医用口罩。正规的医用口罩都需要通过气密性测试,如果不贴合面部,防护效果将会大大降低。
点击播放视频
而检测口罩气密性的最简单的方法就是吸气和呼气。如果吸气的时候口罩面会有微微塌陷,而在呼气的时候则会微微鼓起,则证明口罩的气密性是足够的。一旦口罩从鼻梁或者两颊漏气,则需要重新调整口罩佩戴姿势。


Science科学 
了解未知 开启认知

按此关注中文公众号
Science科学英语平台 
THE SCIENCE OF EVERYTHING

按此关注英文公众号
TechEdge 
科技 点亮未来

按此关注中文公众号

◢ 豁然开朗请打赏 ◣

分享“票圈”,逢考必过,点亮“在看”SCI录用率提高18%
到顶部