澳大利亚研究人员记录到人体杀死并清理新冠病毒的过程




新型冠状病毒大流行目前远未得到遏制,世界各国报告的确诊病例越来越多。每个人都应加紧努力,尽力“压平曲线” -保持社交距离和洗手将有助于解决问题。世界各地的医生需要时间来治疗重症患者,而他们的一些同行则尝试开发疫苗或新药以加快治愈过程。对于感染新冠病毒的人来说,好消息是大多数人会康复,这是因为人体的免疫系统。
澳大利亚的研究人员已经弄清楚了人体如何杀死SARS-CoV-2病毒,他们的早期结果将帮助其他人开发新的治疗方法,从而扩大免疫力,甚至根除该疾病。
澳大利亚研究人员发现,人体对抗该疾病的方式与对抗普通流感的方式相同。该结论暂时适用于轻微或中度症状患者,从而可以完全康复。尚不清楚免疫力能持续多久,也无法保证一旦治愈,人体将不会再次感染相同的COVID-19疾病。
实验室负责人凯瑟琳·凯兹耶斯卡(Katherine Kedzierska)告诉澳大利亚广播公司说:“在患者康复之前,我们已经看到的免疫细胞群与我们在流感中看到的细胞相同。这些信息将使我们能够评估任何候选疫苗,因为在理想的世界中,疫苗应模仿人体的免疫反应。”

彼得·杜赫提(Peter Doherty)感染与免疫研究所的研究人员是世界上第一批解释免疫系统应对冠状病毒的机制的研究人员,因为他们多年来一直在为应对这种威胁做准备。由传染病专家Irani Thevarajan领导的“研究准备平台”已经开发了所需的后勤,以尽快应对新病毒。现有协议帮助他们快速进行研究,从而节省了宝贵的时间。她说:“有时延误可能要几个月,而从病人到研究不会在四个星期内完成。”
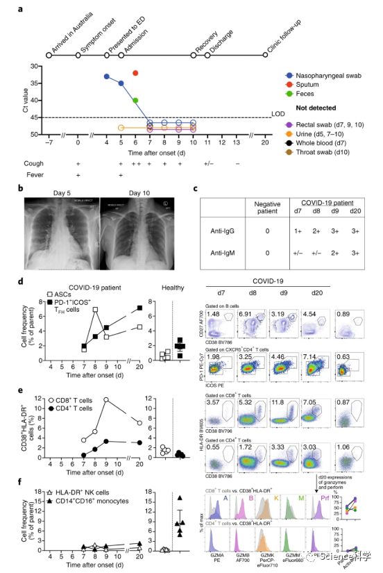
研究人员分析了一名40岁女性的血液样本,该女性是澳大利亚首批冠状病毒患者之一,她在去武汉旅行后入院,症状包括嗜睡、喉咙痛、干咳和发烧。Kedzierska说道:“我们在三天后发现该患者,我们可以看到血液中出现免疫细胞。基于我们在流感患者中的经验,我们可以预测其康复,而这正是COVID-19中发生的情况。”
除了研发疫苗之外,新发现还可以帮助医生确定患者的病情。血液中的标记物可用于查看患者是否会出现更严重的症状,这可能是对抗COVID-19的关键成就。医生将能够提前告诉患者情况是重症还是轻症,然后采取适当的措施。
世界各国政府试图限制疾病传播的原因与必须进入医院的重症病例有关,必须采用插管和通气等治疗方法。受感染的人越多,需要重症监护的重症病例就越多。这就是那种可能导致当地医疗系统崩溃的事情。科学家还将分析重度COVID-19病例中免疫系统的反应,以寻求新的治疗方法。
Kedzierska教授还指出,现在说出获得的免疫效果如何还为时过早。她表示:“下一个问题是免疫反应能否使人们持续数周、数月或数年的免疫力,因此我们受到了保护。”但答案只有在接下来的几个月内才会出现,因为研究人员正在对康复的患者进行检查。
彼得·杜赫提感染与免疫研究所的COVID-19冠状病毒研究已在《自然医学》杂志上发表。
https://www.nature.com/articles/s41591-020-0819-2


Science科学 
了解未知 开启认知

按此关注中文公众号
Science科学英语平台 
THE SCIENCE OF EVERYTHING

按此关注英文公众号

◢ 豁然开朗请打赏 ◣

分享“票圈”,给予支持!点亮“在看”,助力传播!
到顶部