顶尖艾滋团队新冠研究:某稀有抗体反复出现提示疫苗线索




新冠病毒进入细胞取决于病毒的S蛋白(spike protein)与人类细胞受体的结合域(RBD)。尽管尚无新冠疫苗,但抗体对全球抗疫至关重要。目前,一支顶尖艾滋病研究团队已从新冠康复者的血浆中提取、鉴定抗体,并发现了高中和活性、稀有但反复出现的RBD特异性抗体。这提示根据该抗体研发的疫苗,可能对大众普遍有效。
以上发现来自医学预印本网站bioRxiv刊发的美国洛克菲勒大学、加州理工大学、霍华德休斯医学研究所、陈·扎克伯格生物中心(Chan Zuckerberg Biohub)的新冠抗体重磅研究:Convergent Antibody Responses to SARS-CoV-2 Infection in Convalescent Individuals。论文刊发时间为当地时间5月15日,通讯作者有美国洛克菲勒大学分子免疫学实验室主任Michel Nussenzweig和Paul Bieniasz教授等。

Michel Nussenzweig教授(左)Paul Bieniasz教授(右)
作为艾滋病领域的顶尖学者,Nussenzweig的研究聚焦于免疫系统固有和适应性反应的分子机制,研究方法结合了生物化学、分子生物学和遗传学。他专注于B淋巴细胞和HIV-1抗体研究。为应对COVID-19暴发,Nussenzweig已将其研究扩展到SARS-CoV-2,并从康复患者体内分离并鉴定高效的中和抗体。
另一位通讯作者Paul Bieniasz教授同样是艾滋病领域的顶尖学者。他的研究试图定义宿主基因如何影响病毒的复制,重点是人类和灵长类动物免疫缺陷病毒。其实验室致力于表征病毒模仿、操纵和以其他方式利用的宿主功能,以及防御细胞针对病毒感染而进化的特征。
当地时间5月13日,世卫组织(WHO)卫生紧急项目负责人迈克尔·瑞安(Mike Ryan)表示,新冠病毒可能成为长期问题,很难预测何时可以战胜病毒,它可能成为永远不会消失的流行性病毒。瑞安以艾滋病为例,指出尽管艾滋病毒没有消失,但人类已找到治疗方法和预防手段,人们也不再像以前那样恐惧艾滋病。
附:研究方法
新冠病毒的S蛋白负责与人体受体结合入侵,这通常是药物研发的重要靶标。在感染过程中,S蛋白被宿主蛋白酶(如TMPRSS2)裂解为N端S1亚基和C端S2亚基,S1和S2分别介导受体结合和膜融合。其中,S1包含N末端结构域(NTD)和受体结合结构域(RBD),在确定组织向性和宿主范围方面至关重要。在病毒入侵人体时,RBD会与人类受体ACE2(血管紧张素转化酶2)结合。
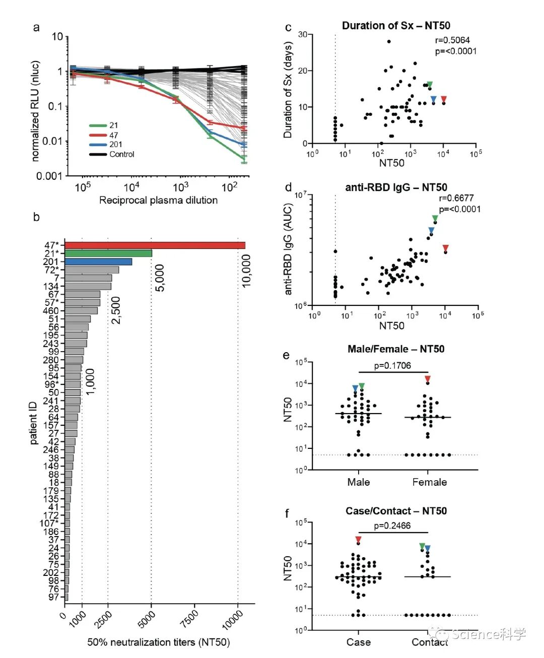
但目前,关于人类对SARS-CoV-2的抗体应答知之甚少。在这项研究中,研究团队报告了68名COVID-19康复者,并且均未住院。这些康复者在症状发作后30天收集的血浆的半最大中和滴度范围分布各不相同,从不可检测(占样本的18%)到低于1:1000(占样本的78%),只有3%的康复者大于1:5000。
抗体克隆显示了RBD特异性记忆B细胞(表达密切相关的抗体)在不同个体中的扩增克隆。尽管血浆滴度较低,但针对RBD上独特表位的抗体的半抑制浓度可以在低至ng/mL级别时进行中和。以此,大多数未住院而从COVID-19中恢复的个体,其恢复性血浆不包含高水平的中和活性。然而,在所有测试的个体中都发现了具有有效抗病毒活性的稀有但反复出现的RBD特异性抗体,这表明根据此类抗体研发的疫苗可能普遍有效。
在2020年4月1日至4月17日之间,有73名符合条件的参与者进入了研究。其中有48名(65.8%)是通过RT-PCR确诊的新冠患者(下称“病例”),25名(34.2%)是诊断病例的密切接触者(下称“接触者”)。有5例没有出现症状的密切接触者被排除在进一步分析之外。
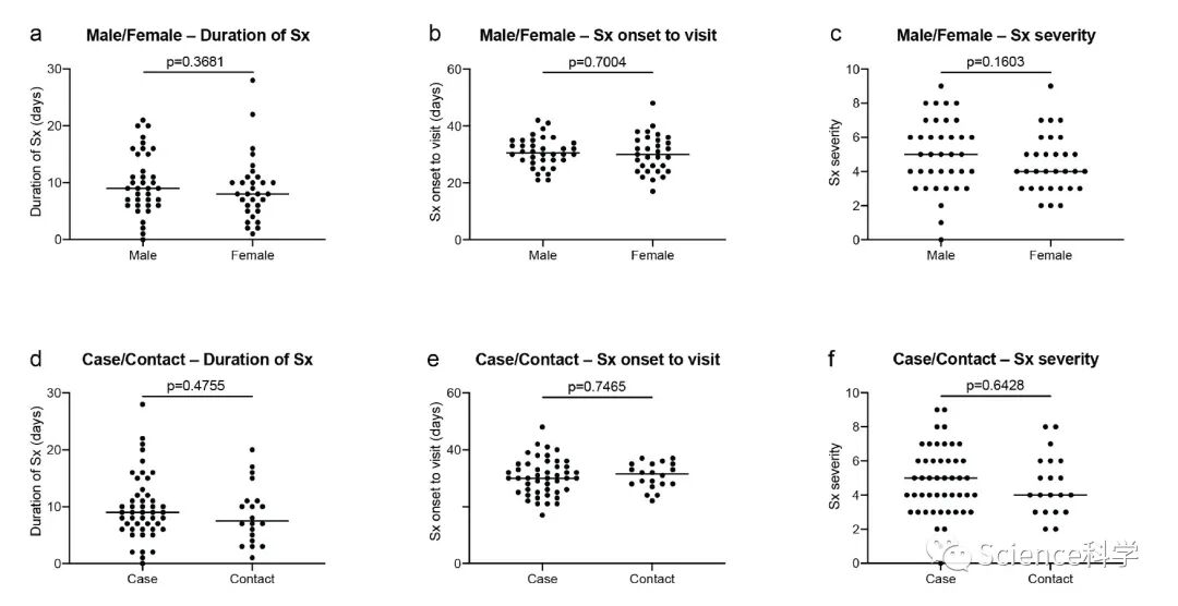
收集样本时,这68人已经至少14天不再有任何症状。只有一名SARS-CoV-2核酸检测是阳性的无症状者,其他67名参与者平均发病时间约为样本采集前30天(17至48天)。在该队列中,症状平均持续10天(0-28天),并且都未入院。最常见的症状是发烧(82.4%),咳嗽(64.7%),肌痛(55.9%)和疲劳(54.4%),合并症则很少见(8.8%)。性别之间,病例与接触者之间,症状的持续时间或严重程度,或症状发作至采集样品的时间之间,没有显著差异。
测试的血浆样本中,88%和66%显示有针对RBD特异的IgG和IgM抗体(高于对照组至少2个标准差)。然而血浆样本中抗三聚体S蛋白的IgG和IgM抗体应答只有40%和21%(高于对照组至少2个标准差)。IgG和IgM抗体水平与样本是发病后多久采集、年龄、性别、病例或接触者之间没有显著差异。相反,IgG抗体与RBD和S蛋白的结合与症状的持续时间直接相关,但IgM抗体与RBD和S蛋白的结合与症状的持续时间无关。最后,对S蛋白的抗体水平,性别间差异不大,但是女性对RBD的IgG结合抗体的效果比男性低。


为了测量恢复性血浆的中和活性,研究者使用假病毒测定法,该方法使用携带纳米荧光素酶报告基因的HIV-1基病毒粒子和SARS-CoV-2 S蛋白。用半最大中和效价(NT50)衡量的队列中的中和活性总体水平通常较低,无法检测到的为18%,低于1000的则为78%。NT50的几何平均值为212(算术平均值=850),只有2个人的NT50达到5000以上。研究认为,中和活性与症状的持续时间和症状严重程度相关,但与症状,年龄,性别或病例/接触状态的发作相关的样品采集时间无关。值得注意的是,结合RBD和S的IgG抗体的水平与NT50密切相关。



为了确定由SARS-CoV-2感染引发的抗体的性质,研究者使用流式细胞仪从6名参与者的血液中分离出了带有结合RBD受体的B淋巴细胞,这6名参与者中包括2名具有最佳抗体中和活性的患者。抗原特异性B细胞的频率由其结合藻红蛋白(PE)和BV711标记的RBD的能力确定,在COVID-19恢复期的循环B细胞范围为0.07至0.005%,但在对照组中无法检测到。研究者通过逆转录和PCR,从6名恢复期个体的单个RBD结合B细胞中获得534对IgG重链和轻链(IGH和IGL)序列。与人类抗体库相比,IGH和IGL基因有几个明显超标。IGH和IGL的V基因核苷酸突变的平均数分别为4.2和2.8,这比从患有慢性感染的个体克隆的抗体中要低,比如乙型肝炎或HIV-1,并且类似于源自原发性疟疾感染或非抗原富集的循环IgG记忆细胞的抗体。


与其他人类病原体一样,在所有测试的COVID-19个体中都有抗原结合B细胞的扩增克隆。总体而言,复原IGH和IGL序列的32.2%来自克隆扩增的B细胞(范围为21.8-57.4%)。在不同个体中共享IGHV和IGLV基因特定组合的抗体占所有克隆序列的14%。值得注意的是,在不同个体中发现的一些抗体的氨基酸序列几乎相同。例如,在不同个体中反复发现的具有IGHV1-58/IGKV3-20和IGHV3-30-3/IGKV1-39的克隆抗体的氨基酸序列,同一性高达99%和92%。研究者得出的结论,对SARS-CoV-2RBD的IgG记忆反应在周期性克隆扩增的抗体序列中高度丰富。
为了检查抗SARS-CoV-2抗体的结合特性,研究者表达了34种代表性抗体,其中24种来自克隆,10种来自单体(3个参与者血浆中发现)。ELISA分析显示,94%(34种抗体中的32种)以6.6ng/mL的半最大有效浓度(EC50)与SARS-CoV-2RBD结合,。为了确定这些抗体是否具有中和活性,研究者针对SARS-CoV2-Strunc假病毒进行了测试。在测试的32种RBD结合抗体中,发现20种可以在纳克/毫升数量级的半最大抑制浓度(IC50)下有小中和,浓度范围为4.4至709纳克/毫升。在个体中发现有效的中和抗体,与血浆NT50无关。例如,从血浆NT50值分别为5053和298的个体COV21和COV107获得了C002和C121,IC50分别为8.9和6.7ng/mL。最后,具有共享IGHV和IGLV基因的抗体的克隆是最好的中和剂之一,例如具有IGHV3-30/IGKV1-39的抗体C002,这两个供体均具有最好的血浆中和活性。研究者得出的结论是,即使具有中等血浆中和活性的人,也具有产生有效SARS-CoV-2中和抗体的罕见IgG记忆B细胞。
为了确定具有中和活性的人抗SARS-CoV-2单克隆抗体是否可以结合到RBD上的不同域,研究者进行了双层干涉测量实验,其中将预先形成的抗体-RBD免疫复合物暴露于第二种单克隆抗体。测试的抗体包括2组,而C002和C105与预先形成的C121-RBD复合物结合,而C104,C110和C119没有。结论是,像SARS-CoV一样,SARS-CoV-2的RBD上至少存在2个不同的中和表位。
通过单细胞抗体克隆,个体在自然感染中获得了对病毒和寄生虫等病原体具有中和活性的人单克隆抗体。在模型生物和早期临床研究中,已经显示出几种有效的保护和治疗方法,但是目前只有一种抗病毒单克隆药物正在临床使用。与小分子药物相比,抗体相对昂贵并且更难以生产。但是,它们与药物的不同之处在于,它们可以通过与宿主免疫细胞上的Fcγ受体结合的恒定结构域参与宿主免疫系统。这些相互作用可以增强免疫力并帮助清除病原体或被感染的细胞,但它们也可以导致登革热以及冠状病毒感染增强。这个问题阻碍了登革热疫苗的开发,但不会干扰有效的中和抗体的临床应用,可以对其进行修饰以防止Fcγ受体相互作用并保持对病毒病原体的保护作用。
抗体是大多数疫苗必不可少的元素,可能会成为抗SARS-CoV-2的有效疫苗的关键组成部分。观察表明,大多数恢复期患者的血浆中和活性较低,但是在血浆中和活性异常的患者中可以发现具有有效中和活性的抗SARS-CoV-2RBD复发的抗体,这表明人类具有内在的能力产生抗RBD能有效中和SARS-CoV-2的抗体。因此,特异性和有效地诱导靶向SARS-CoV-2RBD的抗体的疫苗可能是特别有效的。
参加者的人口统计学和临床特征:





Science科学 
了解未知 开启认知

按此关注中文公众号
Science科学英语平台 
THE SCIENCE OF EVERYTHING

按此关注英文公众号
TechEdge 
科技 点亮未来

按此关注中文公众号

◢ 豁然开朗请打赏 ◣

分享“票圈”,逢考必过,点亮“在看”SCI录用率提高18%
到顶部