科学家创造纳米颗粒新冠候选疫苗或比其他疫苗提供更好的免疫反应​;新研究揭示非住院新冠患者感染6个月后仍会产生“强大的”T细胞反应




福奇:美国新冠疫情不容乐观 今年冬天我们将过得很艰难
新研究揭示非住院新冠患者感染6个月后仍会产生“强大的”T细胞反应
科学家创造纳米颗粒新冠候选疫苗 或比其他疫苗提供更好的免疫反应
医生们发现一种抗流感病毒药物抑肽酶或能用于治疗新冠


01
福奇:美国新冠疫情不容乐观 今年冬天我们将过得很艰难
目前美国面临的严峻现实是:美国新冠疫情已愈演愈烈。在过去两周里,美国新冠确诊病例数增加了 44%,因新冠死亡的人数增加了 13%。更令人担忧的是,新冠疫情并不像 7 月那样仅在特定州或者区域爆发,目前全美已经有 44 个州报告新冠确诊病例激增。
        尽管有些人认为本次确诊人数的激增是医疗体系诊断能力提升而导致的,但现实情况是伴随着确诊人数的增加住院和死亡人数也相应的增加了。以威斯康星州为例。在过去的两周中,该州的新 COVID-19 病例增加了46%,住院治疗增加了39%,死亡人数增加了115%。
而且更不幸的是,“抗疫队长”美国国家过敏症和传染病研究所所长、传染病专家安东尼·福奇近期表示,在疫情控制之前还会进一步恶化。上周末,福奇表示:“事实上,整个美国都能看到热点。我们现在每周平均每天大约有70,000例病例,其中40多个州的病例数在增加,最终将导致住院人数的增加,最终导致死亡人数的增加”。
现在每天新冠新增确诊患者的 7 天平均值是 85000。此外,昨天美国报告了 93500 例新感染,这一数字接近打破10月30日创下的 99000 例新感染的记录。
福奇在最近的一次电台采访中还指出,美国甚至从未设法摆脱第一次冠状病毒浪潮。福奇表示:“当我们听到人们在谈论第二波、第三波的时候,其实只不过是第一波的起伏而已。我们从未摆脱真正的新冠浪潮,我们在这个浪潮中上下波动”。
当然,由于全国大部分地区天气转冷,接下来的几周情况并不乐观。天气的变化自然会导致更多人在冠状病毒易于传播的室内。而且,冠状病毒在寒冷和干燥的空气环境中比在温暖的天气中更容易传播。
Statnews 解释道:
研究表明,当相对湿度从40%到60%(在较温暖的天气中典型的范围)下降到20%时,明显会发生更多的感染并传播。该研究来自过去由另一种冠状病毒引起的流感和MERS爆发。
SARS-CoV-2大流行早期在中国和西雅图的最新病例报告得出了相同的结论:当相对湿度保持20%的寒冷时,该病毒会保持更长的稳定时间,并能更好地在我们的呼吸道中感染受体。这就是为什么我们在寒冷的天气中会感染更多的感冒和流感的原因之一。
福奇表示:“伴随着天气逐渐转凉,很多要做的事情会放在室内进行。因此我担心除非能够出台有效措施扭转这一局面,否则今年冬天我们将会过得非常艰难”。几周前一位顶级传染病专家说,未来2-3个月“将是整个大流行中最黑暗的一次。”
02
新研究揭示非住院新冠患者感染6个月后仍会产生“强大的”T细胞反应
一项关键的新冠免疫研究出炉,揭示了关于COVID-19幸存者可以期待的令人鼓舞的消息。研究COVID-19免疫力的科学家已经确定,在经历过无症状和轻症且不需要住院治疗的新冠患者中,可以检测到对新冠病毒有着强大细胞记忆的T细胞反应至少能持续6个月。这项免疫研究为疫苗研究带来了好消息,因为许多疫苗也应该诱导中和抗体和T细胞反应。
       最近的COVID-19免疫研究并不是所有的都很有希望。来自英国的科学家发现,一些新冠病毒抗体可以在两到三个月内消失。这项研究考察的是普通人群,研究人员在每个阶段的测试中都使用了随机受试者。所有其他的免疫研究都带来了非常有希望的消息。来自冰岛的一篇论文解释了一些抗体测试不可靠的地方,感染后存活下来的人很可能在感染后至少4个月内都有可检测的抗体。来自美国的两项独立研究对中和抗体提出了类似的估计:至少5-7个月或至少5个月。而现在,一篇全新的论文给我们带来了关于新冠病毒免疫的好消息。免疫系统中不同的COVID特异性部分,在抗体测试中不会出现,至少持续6个月。
来自英格兰公共卫生局和英国冠状病毒免疫学联盟(UK-CIC)的研究人员研究了100名COVID-19存活者的T细胞反应。T细胞是免疫系统的关键组成部分。它们是参与应对各种病原体的白血球,而不仅仅是新冠病毒。这些不是抗体,T细胞的测试也不容易。但它们是那种比抗体寿命更长的免疫成分。更重要的是,这些细胞可以“记住”新冠病毒,并在再次遇到相同的病原体时“召唤出额外的抗体大军”。
据彭博社报道,研究人员发现,他们测试的T细胞对各种冠状病毒蛋白有特异性反应。这份名单包括对疫苗研究最重要的蛋白质,即与细胞结合的刺突糖蛋白,让病毒进入唯一可以繁殖的地方。
研究人员发现六个月后,T细胞反应 "强大"。那些经历过症状的人的水平比那些没有症状的人至少高出50%。该研究包括没有住院接受COVID-19治疗的无症状和轻症患者。研究发现,那些有症状的人的水平至少有50%。
“据我们所知,我们的研究是世界上第一个显示在经历轻度/中度或无症状COVID-19的个体中,强大的细胞免疫力在感染后六个月仍然存在,”UK-CIC首席教授Paul Moss在一份声明中说。“有趣的是,我们发现,与无症状病例相比,那些有症状感染的人在这个时间点的细胞免疫力更强。我们现在需要进行更多的研究,以了解有症状的人是否能更好地保护自己在未来免受再次感染。”
研究人员将继续研究患者的免疫力,并确定免疫反应的持续时间。一些疫苗的领跑者已经证明他们可以复制这种双重免疫反应(中和抗体和T细胞)。希望这种保护能持续至少6个月。
03
科学家创造纳米颗粒新冠候选疫苗 或比其他疫苗提供更好的免疫反应
科学家们创造了一种“超强 ”的新冠候选疫苗,可能比其他COVID-19疫苗提供更好的免疫反应--而且他们都是用计算机完成的。华盛顿大学医学院所开发的纳米颗粒候选疫苗能以更低的剂量提供比其他疫苗技术更强大的免疫反应。研究人员还表示,这种药物可能提供对新冠病毒突变的保护,而且它可能比其他候选疫苗更容易生产和储存。
华盛顿大学医学院的研究人员设计了一种纳米粒子,应该可以显示多达60个拷贝的用于感染细胞的新冠病毒刺突糖蛋白的关键部分。他们在研究论文中说,由此产生的疫苗可以产生比我们在COVID-19存活的患者中看到的更好的免疫反应,也比竞争性的候选疫苗更好。更重要的是,他们都是用电脑完成的。
研究人员并没有使用整个病毒的刺突糖蛋白。而是使用了60份显示在粒子外部的尖峰蛋白受体结合域。科学家们使用了华盛顿大学医学院发明的“基于结构的疫苗设计技术”,这使得他们能够创造出一种自组装的蛋白质,看起来就像下图中的那个。该疫苗的分子结构模仿了病毒的外观,这可能是免疫反应改善的原因。
该疫苗在小鼠体内产生的中和抗体水平比从COVID-19中恢复并产生自身抗体的人所看到的反应大10倍。科学家们将他们的候选疫苗与以可溶性SARS-CoV-2刺突糖蛋白为特征的药物进行了比较,后者是许多领先的新冠候选疫苗的共同特征。他们发现,纳米颗粒疫苗在小鼠体内产生的中和性抗体是竞争性产品的10倍,甚至在剂量是其1/6的情况下也是如此。
当部署在非人类灵长类动物中时,这些中和抗体针对的是刺突糖蛋白上的几个位置。这一特点可以确保疫苗在不久的将来即使SARS-CoV-2发生突变也仍然可行。此外,该疫苗还诱导了B细胞反应,这也是一些新冠候选疫苗的目标。这些免疫细胞在记忆过去的病原体方面发挥着作用,因此即使在最初的中和抗体消失后,免疫系统也能发起反应。
“我们希望我们的纳米粒子平台可以帮助对抗这种对我们的世界造成巨大破坏的流行病,”研究人员Neil King说。“这种候选疫苗的效力、稳定性和可制造性使它与许多其他正在研究的疫苗不同。”
让疫苗通过第三阶段只是疫苗制造商必须弄清楚的挑战之一。制造足够的剂量和确保药物的安全运输是其他需要快速解决的问题。一些前沿产品需要在超过冰点的极低温度下储存,甚至在运输过程中也需要。值得注意的是,这种新的“超强”疫苗可能不会出现同样的问题。如果它在较低剂量下有效,在较高温度下稳定,华盛顿大学的疫苗可能比其他候选者更容易部署。
尽管如此,该疫苗要完成自己的3期试验还需要很长一段时间。该大学将该药物非独家和免版税授权给两家公司。由King共同创立的Icosavax公司正在进行研究,以支持监管申请。来自韩国的SK bioscience正在进行自己的研究,以支持临床试验。
有关该研究的论文已发表在《细胞》杂志上。
https://www.cell.com/cell/fulltext/S0092-8674(20)31450-1
04
医生们发现一种抗流感病毒药物抑肽酶或能用于治疗新冠
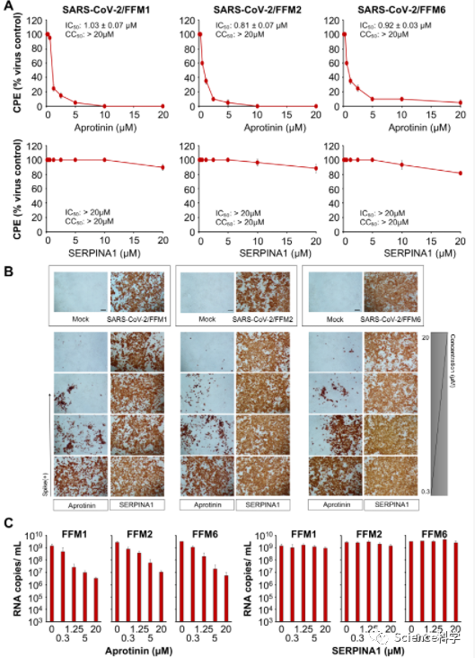
研究人员发现了另一种潜在的药物,可以通过防止严重的新冠并发症来帮助治疗COVID-19。Aprotinin(抑肽酶)是一种抗病毒药物,以气雾剂的形式出现,在俄罗斯被批准用于治疗流感。根据一项新研究,该药物可以抑制新冠病毒感染细胞的能力,防止其复制。
此前医生们制定了不同的COVID-19治疗方案,包括一些有效的药物。瑞德西韦和地塞米松是两种最知名的COVID-19疗法,虽然这两种药物都不能挽救生命。瑞德西韦可以加速一些患者的康复,而地塞米松可以减少重症病例中潜在的致命免疫反应。血液稀释剂可以减少影响几乎所有器官的凝血并发症,血浆输注可以在某些情况下挽救一些生命。但这些药物都不是奇迹疗法。

目前仍然没有完美的COVID-19治愈方法,可以显著降低传播风险--也没有非处方药可以让患者在家治疗疾病。现在,来自德国和英国的一个科学家团队认为他们已经找到了另一种药物,可以有效地阻止SARS-Cov-2在体内的复制。
新冠病毒进入人体后,会感染细胞。病原体与ACE2受体相连,穿透细胞膜。一旦进入细胞内,它就会接管并创造出成千上万的自身副本。宿主细胞在这个过程中被杀死,新的SARS-CoV-2复制体就会攻击其他细胞。当这种情况发生时,免疫系统会采取措施杀死病原体,并清除受感染的组织。随着体内病毒负荷的增加,患者会开始出现症状,包括严重的症状。这些人还会传染给其他人。免疫系统可以进行不同强度的防御。有些人清除病毒的速度较快,随着症状的消退,他们的病情会有所改善。其他人在几天内就会恶化,并有死亡的危险。
一个德国和英国的研究小组利用Aprotinin进行了实验,这是一种可以阻止病毒进入细胞的蛋白酶抑制剂。该药物的抗病毒活性将有助于降低SARS-CoV-2病毒载量,改善患者的COVID-19预后。科学家们表示,如果在COVID-19感染后早期给予该药物,可能效果最好。Aprotinin “可能在COVID-19后期中受到限制”。在这一点上,需要阻止的是免疫反应的加重,而不是病毒复制。
“抗病毒药物的主要潜力可能在于对COVID-19患者进行早期治疗,以抑制病毒复制,并借此防止COVID-19进展为严重的、危及生命的疾病。”研究人员写道。“使用气雾剂对气道和肺部进行局部Aprotinin治疗,这种治疗在俄罗斯获得了临床批准,并且有报道称流感患者的耐受性非常好,作为这种抗病毒治疗早期COVID-19疾病的方法,可能具有特别的潜力。值得注意的是,Aprotinin还可能通过抑制基质金属蛋白酶,进而抑制最终导致严重的、全身性COVID-19疾病的细胞因子风暴,来预防肺损伤的极早期阶段。”
研究人员得出结论,Aprotinin气雾剂 “可能是一种特别有前景的策略,可以早期抑制病毒复制和肺部损伤,并防止COVID-19进展为严重的全身性疾病。” 但该药物可能需要更多的临床试验,证明其与标准护理相比对COVID-19的疗效,才能广泛用于治疗新冠病毒感染。
研究全文发表在《细胞》杂志上。
https://www.mdpi.com/2073-4409/9/11/2377/htm


Science科学 
了解未知 开启认知

按此关注中文公众号
Science科学英语平台 
THE SCIENCE OF EVERYTHING

按此关注英文公众号
TechEdge 
科技 点亮未来

按此关注中文公众号

◢ 豁然开朗请打赏 ◣

分享“票圈”,逢考必过,点亮“在看”SCI录用率提高18%
到顶部