科学家开发的新流感药物技术有望应用于新冠等其他病毒感染




研究人员开发了一种新的流感药物技术,可应用于其他病毒感染,包括新冠病毒、艾滋病毒和肝炎病毒。来自普渡大学的科学家将神经氨酸酶抑制剂扎那米韦与二硝基苯(DNP)结合起来,创造出一种可以只针对病毒及其感染的细胞的分子,而使健康细胞不受伤害。研究人员发现,该药物对感染了100倍致死剂量流感病毒的小鼠具有惊人的效力。

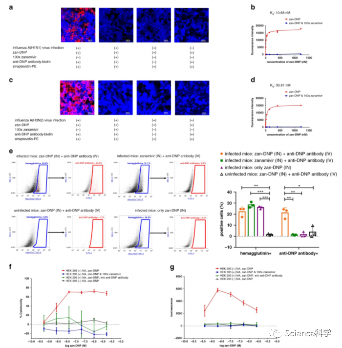
来自普渡大学的研究人员将神经氨酸酶抑制剂扎那米韦与针对游离病毒和感染细胞表面的二硝基苯(DNP)相结合。由此产生的名为zan-DNP的化合物可以阻断病毒的释放,并导致 “免疫介导的游离病毒和病毒感染细胞的消除”。
“我们开发的所有抗病毒药物都专门针对病毒感染的细胞,”Philip S. Low告诉SciTechDaily。“这样一来,我们就可以在不伤害健康细胞的情况下治疗患病细胞。我们利用这种能力将免疫激活药物选择性地输送到流感感染的细胞中。还有可能证明这种疗法对感染COVID-19的人有疗效。”Low是普渡大学的化学教授,也是发表在《自然》杂志上的这项研究的主要作者。
病毒需要感染一个细胞来接管它的“工厂”,并利用它来创造自己的副本,然后再去感染更多的细胞。免疫系统一旦接到病原体扩散的警告,就会启动,这时免疫系统和病毒之间的竞赛就开始了。无论药物是否能帮助,通常都是免疫系统获胜。但免疫系统并不总是能赢得这场战斗。在某些情况下,免疫反应失去控制,而这可能导致并发症和死亡。这就是许多严重的COVID-19病例中发生的情况。
当感染细胞时,病毒会用自己的蛋白质标记受损的细胞。这就是普渡分子的目标,也是它能找到流感感染细胞的方法。研究人员发现,该药物可以通过多种方式给药,包括鼻腔内、腹腔内、皮下和静脉注射。
为了证明该药物的疗效,研究人员给小鼠注射了100倍于流感病毒的致死剂量,然后在感染三天后开始治疗。

研究人员写道:“用zan-DNP进行的治疗甚至可以根除接种小鼠的严重病毒感染。考虑到单一的鼻内或腹腔内剂量的zan-DNP可以产生完全的反应,我们建议进一步开发zan-DNP作为一种通用的抗流感疗法。"
科学家们解释说,与疫苗相比,zan-DNP疗法还有一个关键优势。“zan-DNP疗法的免疫成分不需要能够预测在即将到来的流感季节中会出现哪些病毒株,因为该化合物将针对所有亚型的甲型和乙型流感。”
研究人员还指出,考虑到他们对这类抗病毒疗法和疫苗研究的了解,“zan-DNP对涉及极高病毒载量的晚期感染的强力根除是没有预料到的。zan-DNP在接种后3天内对感染了100倍MLD50流感病毒的小鼠产生完全反应的能力,是接受传统非靶向扎那米韦的疫苗个体的数据所不能预测的。”
在用于流感治疗之前,人体试验必须表明该药物是有效和安全的。“我们选择从流感病毒开始试验,是因为试验结果往往可以应用于其他包膜病毒,”Low解释说,同样的疗法可以用来对付肝炎、HIV、呼吸道合胞病毒(RSV),甚至COVID-19。
Low的创业公司Eradivir将把这项技术商业化。
https://www.nature.com/articles/s41467-020-19386-5?utm_medium=affiliate&utm_source=commission_junction&utm_campaign=3_nsn6445_deeplink_PID100021860&utm_content=deeplink


Science科学 
了解未知 开启认知

按此关注中文公众号
Science科学英语平台 
THE SCIENCE OF EVERYTHING

按此关注英文公众号
TechEdge 
科技 点亮未来

按此关注中文公众号

◢ 豁然开朗请打赏 ◣

分享“票圈”,逢考必过,点亮“在看”SCI录用率提高18%
到顶部