欧洲研究称冠状病毒免疫力最短只能持续6个月




来自欧洲的一项新研究表明,冠状病毒免疫力可能会持续6个月至12个月。这一结论是基于一项研究的统计数据,该研究考察了人类对导致普通感冒的四种冠状病毒的免疫力。在治疗方法普及之前,确定COVID-19免疫力的实际持续时间,对于疫苗接种运动、菌群免疫和“免疫护照”等概念,以及其他旨在减少疾病传播的官方协议来说,是一个至关重要的细节。
包括安东尼·福奇博士和世界卫生组织(WHO)科学家在内的专家警告说,新冠病毒不太可能被根除,COVID-19可能永远不会消失。来自荷兰的研究人员认为,如果这种新病毒的行为像其他四种导致普通感冒的冠状病毒一样,那么这种新型的冠状病毒抗体可能无法提供持久的免疫力。一项全新的研究称,其他冠状病毒的保护可能会持续6个月至12个月。

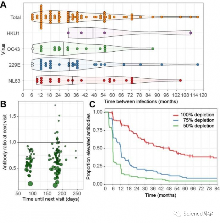
研究人员查看了10名男性35岁以上的医疗记录,以确定四种季节性人类冠状病毒中任何一种的抗体水平。这些男性在3个月或6个月时进行了测试,研究人员发现 “冠状病毒的保护性免疫力持续时间短得惊人”。
研究人员对这些病毒进行观察后得出的结果是:“在感染后12个月时频繁复染,而在感染后6个月时抗体水平就会大幅下降”。如果新型冠状病毒也有同样的表现,那么谈论 “免疫护照”和群体免疫可能就没有意义了。研究人员指出,人类的冠状病毒 “在生物学上是不同的”,“除了引起普通感冒外,几乎没有什么共同点。” 但SARS-CoV-2不一定要和它们中的任何一种都相似,才能遵循同样的免疫模式。
此前详细介绍所谓的“免疫护照”的报道指出,这种努力的主要问题之一是,我们不知道COVID-19的免疫力能持续多久。据《纽约时报》报道,研究此事并将COVID-19与SARS和MERS进行比较的科学家们认为,保护作用可以持续1到8年。但COVID-19还没有在我们身上存在的时间足够长,无法测试任何这一点。
目前可以肯定的是,COVID-19患者在治愈后不久就会再次感染。来自韩国CDC的研究人员近日证明,世界各地报道的那些“复阳”病例并不是复发的。未来几个月将提供更多的COVID-19免疫数据。这项新的研究看起来可能是个坏消息,但也不一定是坏事。不管免疫力能持续多久,如果这种病毒不能被根除,我们还是要学会与它共存。然而,药物、治疗方案和疫苗可以帮助我们更好地管理COVID-19。
另外,这项研究确实有一些局限性,需要更多的研究来证实其发现。研究人员指出,该研究对象只包括男性,而且他们无法在感染期间对病毒基因组进行测序,这些因素可能会影响他们的研究结果。此外,没有迹象表明SARS-CoV-2一定会表现出与其他冠状病毒一样的行为。
另外,其他研究人员在一些COVID-19患者身上观察到了强烈的免疫反应,推测过去感染了COVID-19之前的一种较温和的人类冠状病毒,可能是造成强烈免疫反应的原因。这些研究结果还有待证实。


Science科学 
了解未知 开启认知

按此关注中文公众号
Science科学英语平台 
THE SCIENCE OF EVERYTHING

按此关注英文公众号
TechEdge 
科技 点亮未来

按此关注中文公众号

◢ 豁然开朗请打赏 ◣

分享“票圈”,逢考必过,点亮“在看”SCI录用率提高18%
到顶部