最全心理学跨考考研复习准备指南——6月你开始准备考研了吗?


Grain / in Ear
一、学硕or 专硕
二、院校选择
三、专业课复习
四、英语复习
五、政治复习
六、是否需要报班
一、学硕 or 专硕
1.普遍意义上的学硕专硕区别:

2.心理学学硕和专硕的区别:

二、院校选择
关于怎么选择学校的文章很多,咱们公众号前期也推送过很多相关文章,总结的还是比较完善的。可以参考一下下面的文章。
如果你还处于海选阶段,不知道每个学校历年分数线,有哪些学校开设心理学,小白一个,可以看看
21级各高校心理学学硕、专硕分数线,完全版,大家可以收藏参考一下
如果考非全日制可以看看
非全日制 应用心理硕士 重点院校大盘点——考非全的同学择校必看
不考实验统计测量的学校(自己复制一下用浏览器打开)
https://zhuanlan.zhihu.com/p/350829902
大家大体上可以按照地理位置、目标学校层次、学校心理学的实力来选择,同时考虑学费贵不贵,有没有自己喜欢的方向,自己喜欢的老师等等因素选定学校。
三、专业课复习
终于来到了我们的重中之中,端午节都马上要来了,你真的开始准备考研了么?怎么开始是不是焦头烂额,希望我能助你一臂之力吧!建议这是这样的,但操作起来还是要根据自己的情况适当调整,或者大家遇到了什么问题,可以在下面评论,大家一起讨论呦~
1、确定院校后买专业课书籍
 一般3-9本不等,普心占比最重,分值一般也是最高的。如果在这个阶段没法确定院校,想要先入门一下心理学,可以先买一本彭聃龄的普通心理学,先看看感受一下。这本书是大部分院校的参考书,有个别院校是心理学导论或其他版本的普心,但总的来说这个版本是内容很好的了,框架也很清晰。

2、如何看书
四步走:
第一步看书:先看目录确定章节内容,对书整体章节有个了解,从第一章看起,勾画不懂得地方。
第二步看视频课:通过课程的讲解,深入理解,确定普遍的重点。(作为跨考光看书肯定是不行的,视频课的话或者多找找资源,或者整个靠谱的辅导班)
第三步画思维导图:结合视频课和书本的内容,做一个自己的笔记或者是思维导图。缕清思路,记忆框架和重点。
简略版导图

细节版思维导图,也可以融合在一章大的思维导图里面,这里面不太好展示,就木有给大家展示呦,记得这还是一位考研小伙伴画的图的,都好好。


第四步刷题:第一轮基础阶段其实配合辅助刷些选择题就好,一般一些机构会有搞活动的手机刷题程序,如果能显示准确率,能够在60%-70%以上就挺好了,随时随地刷起来还比较方便,如果不喜欢软件刷题也可可以买些纸质版题目,我用过的题目也不多,这套还不错,但也只能辅助作用,因为内容不够针对,内容也没有及时更新,但题目和逻辑还是比较好的,建议大家可以买真题合集,还是不错的。
 

3. 时间规划-专业课
因为不同的人进度不一样,这个时间是可以根据自己情况适当进行调整的

在背诵阶段,如何背书其实也有很多方法,我们在后面会慢慢更新呦~,大家一定要关注我们公众号,才看得到不断的更新呦!
四、英语如何复习?
首先对于考研小白来说,一定要弄清楚有哪些题型然后进行针对性练习。
1.英语一/二题型分布
① 完型填空 20题 一共 10分
② 阅读理解 4篇 每篇5个题 40分
③ 新题型 七选五 5个题 10分
④ 英译汉 15分
⑤ 小作文 10分
⑥ 大作文 15分
小tips: 这里面占比最大的就是阅读题,也是我们平时练习的重中之重。完型填空就是我们选择性放弃的一项,分值低还比较难,考试的时候可以放在最后做!
不管你考的是英语一还是英语二,都推荐英语一英语二都做,以阅读为主,反复的做,所有的模拟题都是比不上真题的信效度的!
2.总目标(视情况而定减少套数):
12.21号前:
√英语一近10年真题做1-2遍(看具体情况,如果第二遍题就都能做对,单词认识,就可以不继续做了)
√英语二 10年后的真题做1-2遍
3.推荐书籍课程:
√单词软件:墨墨或者扇贝 不背单词 欧路词典(30-50个单词一天)
√单词课:恋恋有词,书籍配套课程 红宝书(单词书)
√阅读课:唐迟
√语法长难句:刘晓燕 书籍配套课程
√作文:听新东方王江涛的写作课做一个大概的了解,背真题后面小作文,大作文。
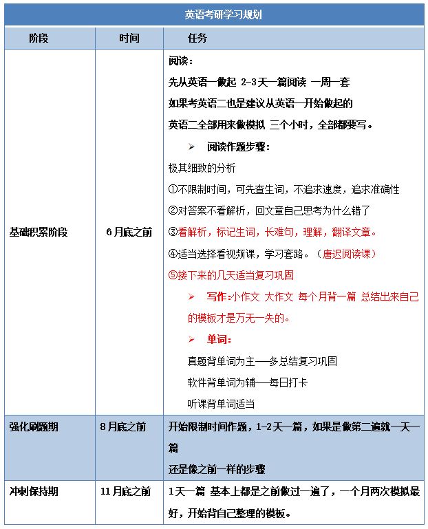
4.推荐复习计划

五、政治如何复习?
每年跟大家说最早7月份准备,晚一点9月份准备都来得及,就是有很多人不信!结果学了一年也是60多分,别人学了几个月的也是60多分,如果你时间真的很多,早点开始也没毛病!但如果你的时间都紧凑的不行了,真的大可不必!
政治的复习建议我先留个空白,7月份来更,真的不要急!不要急!先把时间留给专业课和英语,打好基础,可以短期速成的东西我们就放在后面学嘛,尽量在我们有限的时间达到最高效!

六、是否需要报班?
这个大家自己看着办吧!
想要省点时间,省点事,可以来哟,加入觅峰大家庭,现在618活动已经上线了,淘宝店可以直接领取优惠券下单。
淘宝店铺搜“觅峰心理学”即可。

到顶部