中国卖车之王,终于走向覆灭,800亿灰飞烟灭!


时代大浪潮下,车市风云激荡,过去的神话一个个相继破灭。
继日车系成明日黄花之后,中国4S店之王也扛不住了,800亿元灰飞烟灭,一步步走下神坛。

1. 庞大集团退市?
汽车行业没有永远的神话,国内规模最大的汽车经销商——庞大集团,终于不得已走到了退市的悬崖边缘。
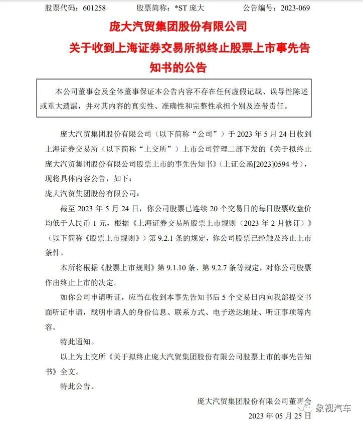
5月25日,庞大集团发布公告,称公司收到上交所拟终止股票上市的告知书。上交所称,一度破产重整的庞大集团,已经连续20个交易日的每日股票收盘价,均低于1元。
根据股票上市规则的规定,庞大集团已触及终止上市条件。因此,上交所对庞大集团做出终止上市的决定。
这意味着,庞大集团退市的命运已无悬念。

2. 中国4S店之王?
庞大集团的崛起之路,与中国汽车行业的黄金年代紧密相连。进入21世纪,中国车市进入爆发期。
2000年左右,冀东物贸公司从国企改制民企,庞庆华由此从体制内变身为民企老板。
2003年,冀东物贸变成庞大集团,庞庆华抓住历史机遇,强势杀入汽车销售市场。
一边迅速拿下诸多汽车品牌代理权,一边开展汽车消费信贷业务,两条腿走路的庞大集团,搭乘国内车市高速前行的列车,发展势头一时无两。

在那个卖方市场的年代,庞大只用了六年时间,就在2009年赶超当时的行业老大广汇汽车,以538亿元的营业额,坐上中国汽车经销商头把交椅。
2011年4月份,庞大集团正式登陆上交所,一举成为首家在A股上市的汽车经销商,贴上了“汽车经销商第一股”的标签。
由此,实控人庞庆华的身家自然也水涨船高,一度飙升至上百亿,跻身胡润富豪榜单,与马云当年的身家和名次相当。
庞大集团被誉为“中国4S店之王”,庞庆华风光无限。

3. 800亿灰飞烟灭?
眼看他起朱楼,眼看他楼塌了,历史一再重复。
上市之后,庞庆华为了向规模要效益,带领庞大集团走向了无度的高速扩张之路,疯狂加杠杆进行豪赌。
即便是连年亏损,也未能丝毫减缓庞大集团的扩张步伐,庞庆华将金融杠杆几乎用到了极致。这就给庞大集团的未来,埋下了一个又一个定时炸弹。
2017年,证监会一纸调查书,揭开了庞大集团从神坛跌落的序幕,一步步陷入泥潭无法自拔。

在监管部门的介入下,叠加车市寒冬的行业下行压力,庞大集团一个又一个暗雷逐渐引爆。
2018年,庞大集团资金链断裂,庞庆华不得不卖地卖店,以期拯救公司。可惜,这些资产售卖而来的杯水车薪,根本无法填平过往岁月盲目扩造成的巨大资金缺口。
2019年,庞大集团只能破产重整,深商集团等资本接盘,庞庆华辞职出局,几乎净身出户。
但是,庞大集团似乎已经病入膏肓,谁也无力拯救。

从2012到2022年,庞大集团上市之后的11年间,除了2016和2020年盈利之外,其他9个年头均为亏损。2022年巨亏14.41亿元,今年一季度继续亏损1.23亿元。
如今,庞大集团的汽车经销门店,从以前的上千家,售卖关停至如今的不到300家。
从巅峰时期2015年超850亿市值,到如今暴跌到不足50亿,庞大集团超800亿市值灰飞烟灭。
贪心不足蛇吞象,疯狂加杠杆盲目夸张,是庞大集团跌落神坛的根本原因。而今,庞大集团退市在即,其25万股民将要为此付出惨重代价。
到顶部