PNAS:“夜猫子”其实是一种病,并不是你睡不着



生活中不乏“夜猫子”,白天睡不醒,到了夜里却精力充沛、充满效率,医护人员、夜班编辑等因工作需要往往也得“主动”晚睡晚起。“夜猫子”其实是一种叫“睡眠相位后移综合症”的疾病,是患者习惯性的睡眠延迟引起生物节律紊乱,由于与正常睡眠节律不符,因此会影响日常工作与人际交往,应作出调整。
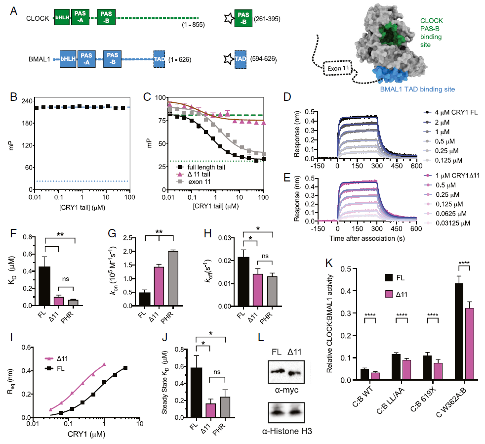
隐色染料(CRYs)在结构上由进化保守的PHR结构域和可变长度的发散内在无序尾巴定义。来自植物和昆虫的光敏隐色染料利用其PHR域和无序尾巴之间的可逆相互作用来控制信号转导。尽管有几项研究表明脊椎动物隐花色素的尾巴会影响昼夜节律,但分子机制尚不清楚。
2020年10月26日,加州大学圣克鲁斯分校的研究人员在" PNAS "杂志上在线发表了一篇题为"The human CRY1 tail controls circadian timing by regulating its association with CLOCK:BMAL1"的研究论文,该研究表明基因突变如何触发生物钟的计时,从而导致一种常见的睡眠综合症,称为延迟睡眠障碍。

患有这种疾病的人要到深夜才能入睡,并且早晨起床困难。2017年,科学家发现了一个令人惊讶的常见突变,该突变通过改变维持人体日常节律的生物钟的关键成分而导致这种睡眠障碍。该研究揭示了睡眠相位后移综合症涉及的分子机制,并指出了可能的治疗方法。
实际上,我们生理学各个方面的每日周期都是由细胞中时钟蛋白的周期性相互作用驱动的。改变时钟蛋白的遗传变异会改变时钟的时间,并导致睡眠阶段障碍。时钟周期缩短会导致人们入睡和起床早于正常时间,而时钟周期较长会导致人们熬夜入睡(“夜猫子”效应)。
人类Cry1Δ11等位基因延长了昼夜节律周期,因此延迟了褪黑激素的释放和与DSPD相关的睡眠的开始。从机理上讲,昼夜节律的变化很可能是由于细胞研究中报道的CRY1Δ11突变体增强了抑制作用。
大多数已知会改变时钟的突变都非常罕见。它们对于科学家而言很重要,可作为了解时钟机制的线索,但给定的突变可能仅影响百万分之一的人。然而,在2017年研究中确定的遗传变异在欧洲血统的75人中被发现。
这种突变会影响一种叫做隐花色素的蛋白质,这是四种主要时钟蛋白质之一。两个时钟蛋白(CLOCK和BMAL1)形成一个复合物,该复合物打开其他两个蛋白的基因(周期和隐色),然后结合起来抑制第一对蛋白的活性,从而使其自身关闭并再次开始循环。这种反馈回路是生物钟的主要机制,可驱动整个人体基因活性和蛋白质水平的每日波动。

外显子11与CLOCK PAS-B竞争以降低CRY1对CLOCK:BMAL1的亲和力
隐花色素突变导致蛋白质“尾巴”上的一小部分被剔除,这改变了隐花色素与CLOCK:BMAL1复合物结合的紧密程度。
被窃取的区域实际上以导致24小时制的方式控制了隐色染料的活动。没有它,隐色染料会更紧密地结合在一起,并每天延长时钟的长度。
总之,该研究使用外显子11剪接位点变异体发现CRY1尾部直接与其PHR域相互作用,并且外显子11编码的片段调节了其对CLOCK:BMAL1的亲和力。对CRY1调节机制的深入研究揭示了隐色染料的常见信号传导机制,并提出了治疗普遍的昼夜节律和睡眠障碍的策略。
论文链接:
https://doi.org/10.1073/pnas.1920653117
文末福利
关注"医诺维"微信公众号:
☆ 点击底部"最新活动" 参与抽奖,赢取价值万元的学术服务礼包!
☆ 医诺维官网注册新用户,免费领取一份科研评估报告!
☆ 免费"文献下载"工具供你使用!
请用电脑访问:http://www.inovelt.com/

玩活动赢SCI论文

“阅读原文”
到顶部