熬夜不睡,免疫崩溃!睡眠不足会损害免疫系统,即使补觉也难以逆转



睡眠是人体的一种修复过程,可以恢复精神和解除疲劳。人的一生中,大约三分之一的时间是在睡眠中度过,良好的睡眠是国际社会公认的三项健康标准之一,而睡眠时间过短或睡眠不佳均会影响健康。
在当今社会,熬夜已成为许多年轻人的新常态。经常熬夜会给身体带来非常大的危害,众所周知,睡眠不足与心血管疾病、抑郁症、糖尿病、高血压和总体死亡率的风险增加有关。
在中国,超3亿人存在睡眠障碍,成年人失眠发生率高达38.2%,超9成小学生睡眠时长未达标,而且这一数据还在逐年上升中。
近日,美国西奈山伊坎医学院的研究人员在"  Journal of Experimental Medicine "期刊上发表了一篇题为" Sleep exerts lasting effects on hematopoietic stem cell function and diversity "的研究论文。
该研究发现,良好的睡眠有助于调节身体免疫系统,睡眠不足会影响先天免疫系统的形成和发育,导致炎症和心脏病风险的增加。即使在睡眠恢复后,小鼠炎症加剧状态也没有完全逆转。

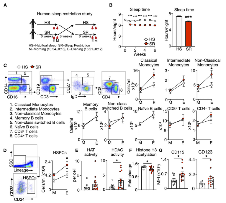
在该研究中,研究人员分析了14名经常每晚睡8小时的健康成年人。参与者被分为2组,在实验的六周内,每晚睡7.5小时或每晚睡6小时。然后经过6周的调整时间,每个参与者都恢复正常睡眠8小时。经过调整期后,2组参与者互换睡眠时间。在第5周和第6周,研究人员收集了参与者上午和下午的血液样本。
研究发现,当参与者睡眠不足时,他们下午的循环单核细胞水平较高,血液中的免疫干细胞数量较多,并且有免疫激活的证据。
研究人员表示,睡眠不足的参与者血液样本显示出DNA结构的改变和免疫细胞数量的增加。通常,在炎症加剧的状态下,免疫细胞的数量才会有所增加。这种变化不是永久性的,但它们会持续数周以更高的速度自我复制。

人类睡眠不足促进单核细胞增多
重要的是,这种更高速度的免疫细胞复制,可以加速与年龄相关的疾病的发展,这反过来又与心血管疾病的风险增加有关。
不仅如此,研究人员还分析了小鼠睡眠不足对免疫系统的影响。
在小鼠模型中,一组小鼠不受干扰地睡觉,而另一组夜间被唤醒,持续16周。睡眠中断组的小鼠随后经历了10周的不间断睡眠恢复。
研究人员分析了夜间被唤醒小鼠的免疫干细胞,结果与人类研究一致。

睡眠恢复,也没有完全逆转
研究人员表示,在人类和小鼠模型中都发现,睡眠不足,血液中的炎症就会加剧。即使在睡眠恢复后,夜间被唤醒的小鼠炎症加剧状态也没有完全逆转,在睡眠恢复后,一些细胞确实存在,使小鼠容易发炎。而在人类实验中没有评估恢复情况。
研究表明,睡眠恢复并不能完全逆转睡眠质量差的影响。我们可以在免疫干细胞中检测到睡眠不足的分子印记,即使在恢复睡眠数周后也是如此,导致炎症和疾病。
作者表示,这项研究强调了成年人每天持续睡眠7-8小时的重要性,以帮助预防炎症和疾病,特别是对于那些有潜在疾病的人。
论文链接:
https://doi.org/10.1084/jem.20220081
推荐阅读:
重磅,2022影响因子已发布!附下载
历年国自然中标标书合集下载!
END
医诺维-让科研更简单!
评审指导 | 语言服务 | 格式化处理 | 选刊指导
基础实验方案设计 | 进阶定制化实验方案
  临床试验方案设计 | 定制化设计(RCT、RWE) 
项目设计指导 | 项目调整优化 | 项目设计评审
微信加群
我们致力于生命科学和医学领域最前沿、最有趣的科研进展,如果你也感兴趣,我们一起成长!
进群、转载、合作,扫描下方二维码。
到顶部