继续操作前请注册或者登录。

阿尔茨海默病毒蛋白由肠入脑!科学家发现,肠炎诱导的Aβ和Tau可由肠道经迷走神经进入大脑,进而引起AD相关症状及认知障碍



肠道炎症促进阿尔茨海默病(AD)又有了新进展啦!
近日,美国埃默里大学叶克强教授团队在The EMBO Journal发表重要研究成果[1]。
他们研究发现,肠道炎症可诱导肠道局部产生AD致病蛋白,这些蛋白可经由迷走神经播散至脑部,引起AD相关神经病理改变及认知障碍。
这一研究进一步阐明了肠道炎症引发AD的新机制。
                                             

论文首页截图
 
AD是以进展性认知障碍为特点的神经退行性疾病。
其核心的病理改变包括:细胞外β淀粉样蛋白(Aβ)沉积、细胞内神经纤维缠结(NFT)、慢性神经炎症以及神经元缺失等。
其中,Aβ寡聚体沉积来源于BACE1及γ-secretase对β-淀粉样蛋白前体蛋白(APP)的不当剪切;而NFT主要由过度磷酸化的Tau蛋白聚集形成[2]。
在疾病易感因素方面,除了年龄这一最关键因素以外,一系列与炎症密切相关的疾病及生活方式也与AD的发生密切相关,包括脑外伤、高血压、糖尿病以及肥胖等代谢疾病[3]。
既往研究发现,伴有脑淀粉样变的认知障碍患者,外周血中促炎性炎症因子水平明显高于对照人群,说明炎症在AD的发生进展中扮演重要角色[4]。

随着年龄增长,胃肠道上皮及血脑屏障等内皮屏障结构通透性逐渐下降,导致多种微生物的代谢产物更容易进入屏障,并促进淀粉样沉积形成[5]。
临床研究发现,在腹泻、炎症性肠病等胃肠道炎性疾病患者中,AD与快速进展性痴呆(RPD)发病率显著升高[6]。在5×FAD AD模型小鼠中,科学家们观察到胃肠道淋巴组织中的炎症水平与AD相关神经病理改变,及认知障碍程度存在显著正相关性。此外,对AD小鼠予以高脂高糖饮食,会破坏其肠道屏障功能,并进一步加剧认知功能障碍[7]。
这些研究结果均提示,肠道炎症是加剧AD进展的重要病理生理环节,然而背后具体机制仍待阐明。
叶克强团队前期研究发现,C/EBPβ作为一种炎症激活的转录因子,可促进编码天冬酰胺内肽酶(AEP,一种δ-secretase)的LGMN基因转录,并加剧AD相关神经病理表现[8]。那么,肠道炎症能否激活这一通路,进而引起Aβ、Tau等AD致病蛋白的沉积呢?
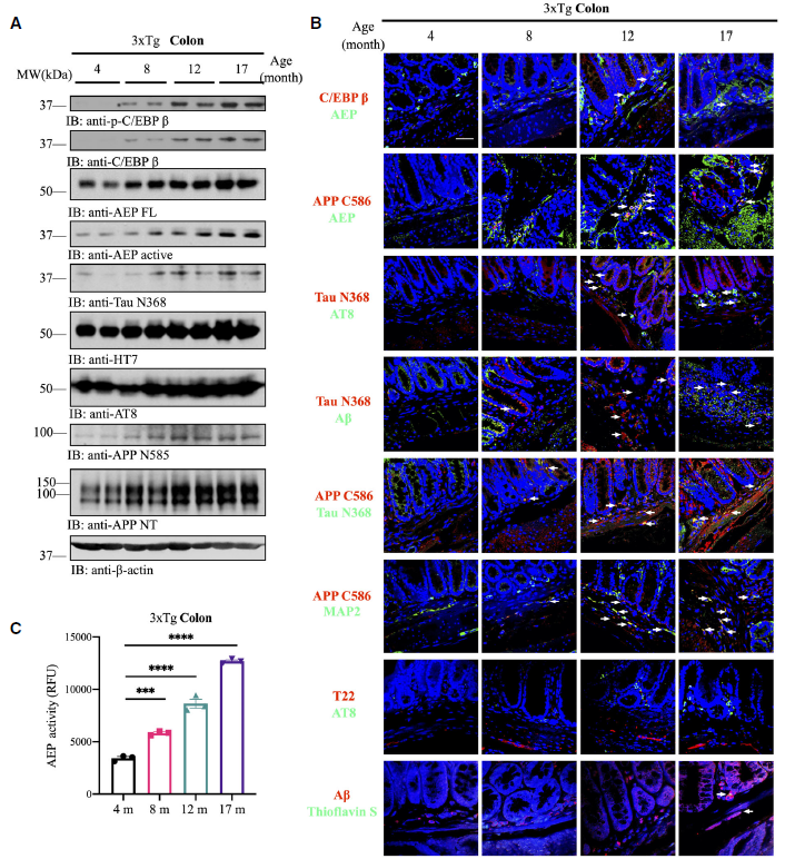
研究者首先检测了4-17个月年龄递增的3×Tg AD模型小鼠肠道中C/EBPβ/AEP通路的激活水平,发现随着AD小鼠年龄的不断增长,其肠道中C/EBPβ的磷酸化水平及AEP酶活性均上调。

AD小鼠肠道中C/EBPβ/AEP通路激活水平随年龄增长而上调
 
在AD患者的结肠标本中,研究者们也观察到被激活上调的C/EBPβ/AEP信号,而对照人群结肠中未检测到相关表型。不仅如此,免疫荧光染色发现AEP与APP C586片段及Tau N368片段存在共定位,说明AD患者肠道中上调的AEP是具有δ-secretase酶活性,能够对APP、Tau等AD致病蛋白进行切割。

AD患者肠道中C/EBPβ/AEP通路激活并可介导APP及Tau蛋白切割
那么,肠道炎症是否直接激活C/EBPβ/AEP通路呢?
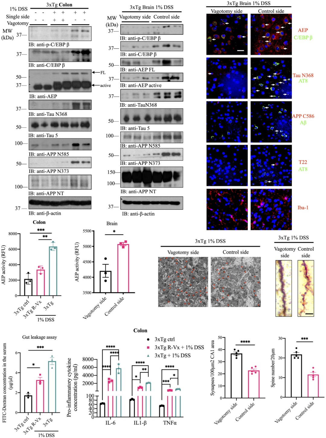
研究者用1% 硫酸葡聚糖钠盐(DSS)连续处理3×Tg AD小鼠1月,以诱导结肠损伤,引起局部炎症及增加通透性。在这一诱导肠道炎症模型中,研究者检测到肠道及脑部的p-C/EBPβ、激活态AEP、APP及Tau切割片段等均显著上调,说明肠道炎症可直接激活C/EBPβ/AEP通路,并导致AD相关神经病理改变。

DSS诱导3×Tg小鼠肠道炎症并激活C/EBPβ/AEP通路
那么肠道C/EBPβ/AEP激活产生的蛋白沉积,又是如何导致脑部的AD相关病理改变呢?
近年研究指出,迷走神经是连接肠-脑轴的重要纽带[9]。为探究肠道炎症诱导的AD致病蛋白是否经由迷走神经播散至脑部,研究者切断3×Tg小鼠一侧迷走神经后,再结肠注射DSS诱导炎症模型。结果发现,切断迷走神经的一侧相比对侧肠道及脑部的C/EBPβ/AEP通路均显著下调,DSS引起的海马神经突触结构紊乱,及皮质树突损伤也明显减轻。

切断迷走神经缓解DSS诱导的AD相关病理改变
 
此外,DSS加剧的认知功能障碍,也可以通过切断迷走神经或敲除C/EBPβ/AEP得以缓解,这再次确证了C/EBPβ/AEP激活产生的AD致病蛋白经由迷走神经播散导致认知障碍的致病机制。

切断迷走神经或敲除C/EBPβ/AEP减轻DSS诱导的认知障碍
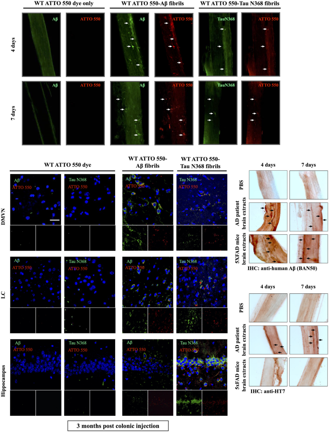
为了进一步获得肠道中Aβ、Tau等AD病理蛋白可经由迷走神经播散至脑部致病的直接证据,研究团队在体外合成了带有ATTO550红色荧光标记的Aβ1-42多肽及Tau N368片段。结肠局部注射上述致病蛋白后的4-7天,即可观察到其在迷走神经的分布;局部注射后3个月,可在多个脑区观察到荧光标记的Aβ及Tau N368。
此外,研究者还尝试在正常小鼠结肠局部注射5×FAD AD模型小鼠及AD患者的脑组织匀浆,发现二者均可沿迷走神经播散。但只有注射了AD患者脑匀浆的正常小鼠脑部出现了AD相关病理改变。

结肠注射Aβ及Tau N368可延迷走神经播散至脑部
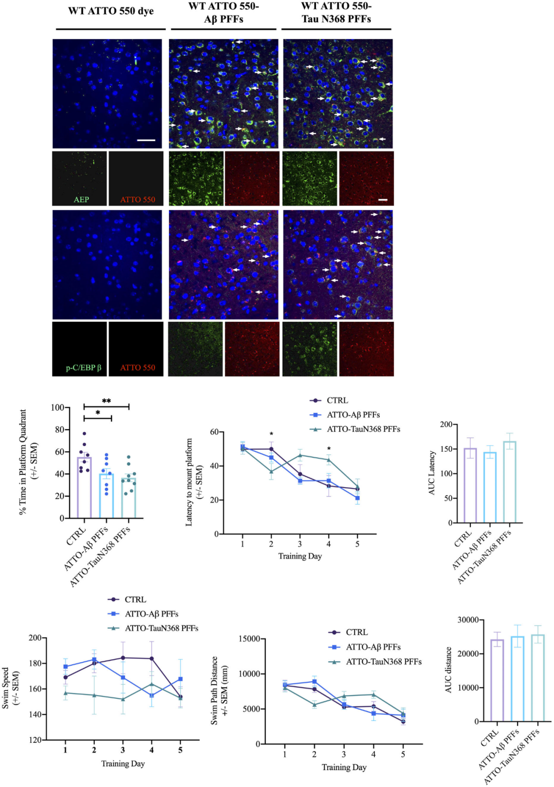
利用这一结肠局部注射Aβ及Tau N368的模型,研究者进一步证实了肠道中AD致病蛋白可直接激活C/EBPβ/AEP通路,并导致认知功能障碍。

结肠注射Aβ及Tau N368激活C/EBPβ/AEP通路并导致认知障碍
总的来说,本研究分段式、多角度地证实:肠道炎症可诱导局部产生AD致病蛋白,这些蛋白可经由迷走神经播散至脑部,引起AD相关神经病理改变及认知障碍。
值得注意的是,叶克强教授团队2020年发表于Cell Research的研究论文发现,另一种常见神经退行性疾病帕金森病(PD)的关键致病蛋白α-突触核蛋白,也存在类似的由肠道播散到脑部,进而加剧疾病进展的现象[10]。
这些研究结果提示,肠道炎症可能是多种神经退行性疾病共同的重要致病基础;针对肠道菌群及肠道炎症微环境的干预手段,将有望延缓并控制AD、PD等神经退行性疾病的病情进展。

奇点上新
这次的课程,我们用10讲系统梳理了晚期肺癌治疗20年的风云变幻。细致盘点了靶向治疗的最新进展,也全面展现了罕见靶点研究的勃勃生机。
当然免疫治疗也是重中之重,我们会带你再次洞察免疫治疗的深层机制,深入免疫治疗最前线,探讨迈入无化疗时代的治疗选择,一起见证辅助和新辅助治疗开疆拓土的战绩。
除此之外,我们还会和你一起凝视纷繁复杂的生物标志物研究,探究免疫治疗新靶点的无限潜力。

当然,深度不意味着晦涩,复杂不等同于繁复。我们竭尽全力将这些庞杂的知识点融汇成精湛的音频课程,让你听得轻松、顺畅,不头大,让这些知识快速整合到我们的认知体系,成为下一步进阶的土壤。
说了半天,这么好的课程,原价只需39.9元,认证购买仅需9.9元,也就半杯奶茶的钱!既然看到这里了,就立刻扫描下方二维码,购买收听起来吧!


参考文献:
[1]Chen, C. et al. Gut inflammation triggers C/EBPbeta/delta-secretase-dependent gut-to-brain propagation of Abeta and Tau fibrils in Alzheimer's disease. EMBO J, e106320, doi:10.15252/embj.2020106320 (2021).
[2]Holtzman, D. M., Morris, J. C. & Goate, A. M. Alzheimer's disease: the challenge of the second century. Sci Transl Med 3, 77sr71, doi:10.1126/scitranslmed.3002369 (2011).
[3]Monson, N. L. et al. Elevated CNS inflammation in patients with preclinical Alzheimer's disease. J Cereb Blood Flow Metab 34, 30-33, doi:10.1038/jcbfm.2013.183 (2014).
[4]Cattaneo, A. et al. Association of brain amyloidosis with pro-inflammatory gut bacterial taxa and peripheral inflammation markers in cognitively impaired elderly. Neurobiol Aging 49, 60-68, doi:10.1016/j.neurobiolaging.2016.08.019 (2017).
[5]Montagne, A. et al. Blood-brain barrier breakdown in the aging human hippocampus. Neuron 85, 296-302, doi:10.1016/j.neuron.2014.12.032 (2015).
[6]Papathanasiou, A. et al. Rapidly progressive dementia as presenting feature in inflammatory bowel disease. Alzheimer Dis Assoc Disord 28, 294-295, doi:10.1097/WAD.0b013e31826a96b2 (2014).
[7]Walker, J. M., Dixit, S., Saulsberry, A. C., May, J. M. & Harrison, F. E. Reversal of high fat diet-induced obesity improves glucose tolerance, inflammatory response, beta-amyloid accumulation and cognitive decline in the APP/PSEN1 mouse model of Alzheimer's disease. Neurobiol Dis 100, 87-98, doi:10.1016/j.nbd.2017.01.004 (2017).
[8]Wang, Z. H. et al. C/EBPbeta regulates delta-secretase expression and mediates pathogenesis in mouse models of Alzheimer's disease. Nat Commun 9, 1784, doi:10.1038/s41467-018-04120-z (2018).
[9]Fulling, C., Dinan, T. G. & Cryan, J. F. Gut Microbe to Brain Signaling: What Happens in Vagus. Neuron 101, 998-1002, doi:10.1016/j.neuron.2019.02.008 (2019).
[10]Ahn, E. H. et al. Initiation of Parkinson's disease from gut to brain by delta-secretase. Cell Res 30, 70-87, doi:10.1038/s41422-019-0241-9 (2020).


责任编辑丨BioTalker
到顶部