《自然》重磅:阿尔茨海默病治疗获重大进展!科学家发现大脑免疫细胞清除Aβ斑块的新机制,有望开启AD新免疫疗法丨科学大发现



随着许多国家逐渐步入老龄化社会,阿尔茨海默病(AD)的患病人群也在逐渐增加。
据估计,目前全球约有4400万AD患者[1],而根据2020年首都医科大学宣武医院发表于《柳叶刀·公共卫生》的横断面研究,我国AD患者约有983万[2]。
遗憾的是,AD的治疗手段则非常有限,目前人类仍急需新的基础研究来指引AD的治疗方向。
近日,来自麻省总院和哈佛医学院的Filip K. Swirski和Rudolph E. Tanzi领衔的研究团队在《自然》期刊发表了重要研究进展[3]。
他们发现,在AD发病过程中星形胶质细胞和小胶质细胞通过白介素3(IL-3)及其受体相互作用,达到吞噬清除β淀粉样蛋白的免疫反应。更重要的是,他们向AD小鼠模型注射外源性IL-3后,能够减少小鼠脑组织内β淀粉样蛋白斑块含量,改善小鼠的记忆力。
这个研究揭示了一种新的AD病理生理机制,也证明了用IL-3治疗AD的可能性。
 

论文首页截图
在神经系统中,神经胶质细胞的主要作用是支持、保护、滋养神经元,促进神经系统的功能完善和损伤修复。其中星形胶质细胞和小胶质细胞在神经系统疾病的免疫应答过程中有重要作用。
此前有研究提示血清内IL-3水平与AD发病风险负相关[4]。此外,细胞实验证实IL-3能够过激活不同的信号通路,降低β淀粉样蛋白纤维的神经毒性作用,提高神经细胞的存活率[5]。在神经系统中,IL-3主要由星形胶质细胞合成,因此星形胶质细胞很可能参与清除β淀粉样蛋白的过程,但具体机制尚未明确。
为了搞清楚背后的机制,Swirski和他的同事开展了本研究。
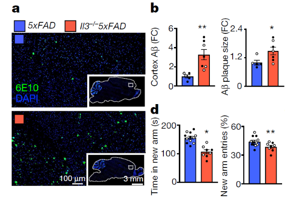
他们首先利用Il3基因敲除小鼠和FAD基因突变小鼠,得到缺乏IL-3的AD动物模型。通过对比该模型与正常FAD突变模型,他们发现IL-3缺乏时皮质内β淀粉样斑块含量升高,短期记忆和空间学习记忆明显受损,证明了IL-3对于AD的保护性作用。

a. Il3基因敲除的AD小鼠(下)和普通AD小鼠(上)相比皮质内β淀粉样斑块增加;b.β淀粉样斑块面积和单个β淀粉样斑块大小对比;d.Y-迷宫实验结果对比。
此外,通过研究IL-3的分布和来源,他们发现小鼠脑脊液的IL-3浓度高于血清,且脑脊液浓度随时间增加。与此同时,他们还发现神经系统中的IL-3主要是由一小部分星形胶质细胞生成(图2)。
a.野生型和AD小鼠的血清和脑脊液IL-3浓度对比,横向无明显差异,但个体的脑脊液浓度均高于血清浓度;且两群小鼠在12个月大时,血清和脑脊液浓度均明显增加;b-d.流式细胞技术发现在正常小鼠和AD小鼠模型中,IL-3均来自4%的星形胶质细胞,而非小胶质细胞或其他细胞。
之后,Swirski和他的同事寻找是哪些细胞会对星形胶质细胞分泌的IL-3有回应。
他们发现有一部分小胶质细胞表达IL-3受体(IL-3R),而且IL-3R比例在AD模型中高于野生型,且这一比例会随着时间明显增加。
此外,IL-3R阳性的小胶质细胞在β淀粉样斑块周围显著聚集,说明这些细胞收到来自星形胶质细胞的信号后,对β淀粉样斑块进行吞噬,抑制其聚集的病理生理过程。
同时,随着AD病情进展,会有更多的IL-3R阳性小胶质细胞聚集在β淀粉样斑块周围,表明星形胶质细胞与小胶质细胞之间的相互作用会随着AD进展而变化。研究者在对人脑组织进行分析后也得到的同样的结果。
 
g-i.IL-3R阳性的小胶质细胞在AD模型中比例升高,且这一比例在8个月大的AD小鼠中明显高于5个月大的AD小鼠,而野生型小鼠的IL-3R阳性小胶质细胞比例随时间无明显变化;k.免疫组化显示IL-3R阳性的小胶质细胞在β淀粉样斑块附近聚集。
那么在AD发病过程中,IL-3是如何促进小胶质细胞执行功能的呢?
Swirski和他的同事又对比了不同IL-3表达状态的AD小鼠中,小胶质细胞的基因表达、形态及功能差异。
通过RNA测序技术,他们发现Il3基因敲除小鼠的小胶质细胞中,包括ApoE在内的抑制AD进展的基因,以及组织修复、免疫应答、细胞运动的多种基因表达均降低。形态上,Il3基因敲除小鼠的小胶质细胞分支数量和长度均增加,有IL-3的情况下,小胶质细胞更圆,分支更少,说明其功能更加成熟。
此外,研究者对比了两组小胶质细胞距离β淀粉样斑块的距离,发现Il3基因敲除时,小胶质细胞离β淀粉样斑块中心的距离更远,在斑块中心聚集的数量更少,说明其移动和吞噬功能受到影响(图4)。
因此,在AD发病过程中,星形胶质细胞分泌IL-3,促进小胶质细胞的形态成熟、功能完善,从而吞噬β淀粉样蛋白,对抗AD进展这一过程得到证实。

左:正常AD小鼠和Il3基因敲除AD小鼠的小胶质细胞形态对比;右:两组小胶质细胞距离β淀粉样斑块的距离对比。
Swirski和他的同事最后探索了IL-3治疗AD的可能性。他们向AD小鼠皮质或脑室中注射重组IL-3,观察和对照组之间有无病理及行为学差异。
结果显示,接受IL-3注射的小鼠和PBS对照组相比,皮质内β淀粉样斑块含量显著降低,小胶质细胞到β淀粉样斑块的距离更短(图5)。在记忆测试中经过IL-3注射的小鼠也有更好的表现。这一结果表明了IL-3或许能够作为治疗AD的药物。
 

左:注射PBS和重组IL-3AD模型的皮质内β淀粉样斑块含量对比;右:两组之间小胶质细胞到β淀粉样斑块的距离对比。
  
总的来说,这个研究证实了在AD进展时,星形胶质细胞通过分泌IL-3作用于小胶质细胞,促进小胶质细胞的免疫清除功能这一过程,证明了神经系统内IL-3对AD的保护性作用。研究人员还通过活体实验证实外源性IL-3能够有效减轻AD的症状和病理表现。
不难看出,这个研究提出了AD发病过程中新的理论依据。未来,以此研究为基础,围绕星形胶质细胞、小胶质细胞或者IL-3/IL-3R相关的靶点,可能成为AD治疗的突破口。
 


参考文献:
[1]https://alzheimersnewstoday.com/alzheimers-disease-statistics/
[2]Jia L, Du Y, Chu L, et al. Prevalence, risk factors, and management of dementia and mild cognitive impairment in adults aged 60 years or older in China: a cross-sectional study. Lancet Public Health. 2020;5(12):e661-e671. doi:10.1016/S2468-2667(20)30185-7
[3]McAlpine CS, Park J, Griciuc A, et al. Astrocytic interleukin-3 programs microglia and limits Alzheimer's disease. Nature. 2021. doi:10.1038/s41586-021-03734-6
[4]Ray S, Britschgi M, Herbert C, et al. Classification and prediction of clinical Alzheimer's diagnosis based on plasma signaling proteins. Nat Med. 2007;13(11):1359-1362. doi:10.1038/nm1653
[5]Zambrano A, Otth C, Mujica L, Concha II, Maccioni RB. Interleukin-3 prevents neuronal death induced by amyloid peptide. BMC Neurosci. 2007;8:82. Published 2007 Oct 3. doi:10.1186/1471-2202-8-82


责任编辑丨BioTalker
到顶部