公众号日更2个月100多篇,我悟透获取推荐流量的3个秘密(建议收藏)



都2024年了,还有人不断的问灿哥:
公众号还值得花精力做吗?
灿哥可以肯定且负责任的告诉你必须可以。非要加个前提的话,就是能在成本可控范围内吸引到你的目标人群的渠道,就值得做!
但具体也看你时间和运营成本,对比其他流量平台投入产出来权衡做选择。
另外在灿哥看来,公众号有非常特殊的价值:
从微信生态的流量触点来看,公众号链接着私聊、朋友圈、微信群、小程序、视频号、搜一搜、看一看等一切与目标用户能接触到的中转站
流量的尽头是私域。而对于大部分普通人来说,公众号可以作为私域的第一站。且相比个人微信号,其有着深度价值内容的输出空间。
但是,你要做好任何平台的自媒体运营,除了内容本身外,还是要先搞懂平台的规则以及内容推荐流量算法。
了解内容推荐算法才是自媒体人做好爆款内容的第一步,再结合内容定位以及策略打法,一定会让你事半功倍!
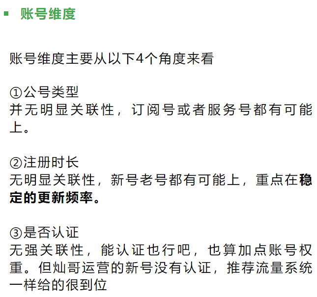
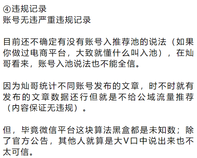
一、了解公众号文章流量来源结构
由于近几年随着短视频平台的崛起,抢走了绝大部分原有图文平台的流量;
所以,现在很多公众号主都在抱怨发文章送达阅读率低的可怜,尤其曾经大部分10w+的公众号主感叹图文内容越来越难做了。
对此,微信官方也不断的在做公域推荐流量的调整;让新老公众号发布文章也能获得平台公域流量的推荐,从而给内容创作者更多的流量来源。
简单点说,从公众号文章流量来源看,查看推荐流量如下图所示:

🔺文章流量结构:订阅+分享+搜索+推荐流量
记住!一旦内容平台,介入了推荐算法机制(即人群+内容标签化匹配)
内容创作的新原则就变成了:
在讨好算法的前提下,做用户想看的内容。
满足以上这2点,文章阅读量突破10w+概率将大大增加!!
下图是灿哥操盘多个账号日更2个多月100多篇文章,某个公众号流量数据。
通过前期的内容定位和策略打法,起号76.7%流量都靠文章的看一看推荐流量(现在系统后台已统称为推荐流量),12.7%流量来源于搜一搜。

但今天灿哥主要分享对于文章如何获得公众号推荐流量的玩法,将从下面3个方面分享给你
推荐流量算法了解
5大推荐流量入口➕各流量入口数据优化方向
微信公众号文章如何上公众号推荐流量
(外面都卖999元的课程,也没我下面分析的细致,实操落地干货,希望你看完也能轻松上公众号推荐流量,阅读量暴涨20倍以上!强烈建议收藏本文)
二、公众号推荐流量深度剖析
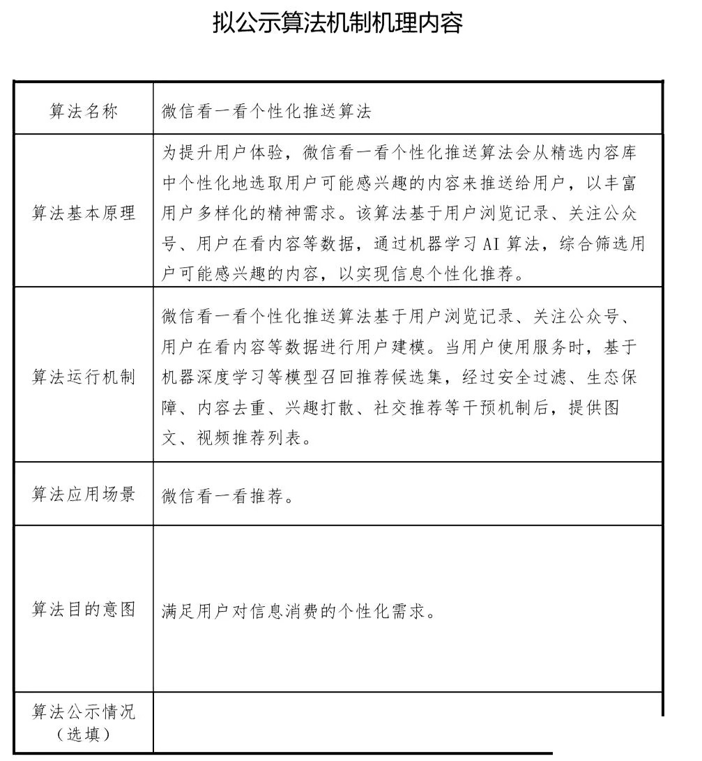
01 流量推荐算法了解
微信通过对用户互动行为(关注、阅读、点赞、在看、搜索、赞赏、评论、转发)、兴趣爱好、社交关系、LBS位置等多种数据进行分析,为用户推荐最符合其兴趣的内容。

🔺主要社交推荐+标签推荐
主要来说,公众号推荐流量机制包括以下3个方面:
(1)基于兴趣爱好推荐。通过对用户的兴趣标签进行识别和分类,推荐兴趣相关的内容。
(2)基于阅读兴趣和互动行为推荐。根据用户的阅读兴趣和互动行为,推荐与其之前阅读过相关的内容。
(3)基于社交关系的推荐。通过对用户的社交关系进行分析,为用户推荐其关注的公众号或好友分享的内容。
通过上述多维度的数据分析,微信为用户推荐最符合其兴趣的内容,从而提高用户的阅读体验,也让公众号获得更多的流量。
02 推荐流量入口了解
“推荐流量”不仅是给文章增加了微信公域曝光渠道,更是延长了文章持续曝光以及传播周期,而且增加了公众号涨粉引流以及广告流量收益。
但是,作为公众号内容创作者,你对推荐流量入口的都不了解,真的可以说将会少赚n个w....
因为对流量入口了解的多少,直接决定了你以后优化内容推荐流量的方向!!
入口1:文章底部点赞、在看后推荐
该入口位置更多是基于你阅读兴趣、互动行为、社交链等,来推荐相关的内容。

当你对某些类型文章底部做了多次互动行为,系统对你已经打上了用户标签,后续你再次做出互动行为下方会推荐类似的文章,另外用户标签是随着你后续的行为不断变化的
该流量入口你可以看到,主要影响点击率3个核心因素有:阅读数、标题、首图
如果本身公众号订阅人数不多,建议优化重心放在标题(占据90%排版),其次是首图(占据10%排版)
入口2:订阅消息看一看
该入口位置更多是基于你阅读兴趣、社交关系链,来推荐相关的内容。

该流量入口你多刷几屏会发现,会有系统左下角标提示(我关注的号、朋友分享、朋友读过)
展现形式有两种:大图+标题,小图+标题。
但主要影响点击率2个核心因素有:标题、首图,另外2个潜在因素:朋友分享、朋友读过、我关注的号等左下标提示
但是灿哥发现有左下角标提示的文章,更容易显示出大图+标题展示,能大大提高文章点击率。
入口3:发现页-看一看(在看、热点、视频Tab页)
① 在看tab页(朋友在看、推荐)
该入口位置更多是基于社交关系链、阅读兴趣来作为推荐阅读,系统根据朋友关注、朋友读过等左下角提示








三、微信公众号文章如何上推荐流量










▶选定时间段,推荐文章明细流量查看(pc端)
操作步骤:选中侧边栏“数据”—内容分析—内容渠道分析—推荐

只要推荐模块显示有数据,就说明你的公众号文章已经有获得系统推荐流量了。
四、结语


最后,我是灿哥。
点亮“赞+在看”,希望能帮助到迷茫中的你!


【收藏】保姆级抖音运营全攻略,照做就能玩好抖音,6000字深度解析!
百万带货主播的5步万能直播话术!(附抖音违禁词大全)
学会这6个方法,抖音账号就能快速涨粉!(亲测有效)

你点的每个在看,都是在为自己的努力加油!
到顶部