继续操作前请注册或者登录。

抖音电商运营:开播暖场阶段盯盘调整技巧



什么是盯盘呢?对于新手来说盯盘就是在直播过程中看直播间的数据,但是看数据并不能代表盯盘,盯盘是在直播间中看实时数据并且实时做出响应的动作。所以直播盯盘对于我们做好一场直播相当的重要。
在具体盯盘过程中,直播现场看哪些数据呢?看到数据变化如何处置呢?直播运营说人气比较差,主播在接收到这样的信号该如何操作?在整场直播过程中遇到违规等特殊情况,直播团队应该如何处置呢?这些都是属于盯盘调整的内容。
直播的整个过程中都需要盯盘和调整的操作技巧。我们可以把直播过程盯盘调整技巧分为四个阶段:直播暖场阶段盯盘调整、人气数据的盯盘调整、电商数据的盯盘调整、特殊情况盯盘调整处置预案。

这篇文章先给大家分享直播开播暖场阶段的盯盘和调整技巧。开播暖场阶段会有流量直接进入直播间,这时我们该如何盯盘和调整呢?下面4个流量取消全部有一个共同特征就是开播10分钟流量快速进入直播间。

在直播开场阶段会有一波流量进入到直播间,我们把这个流量叫作开播极速流。通过运营、场控和主播抓住这波极速流,留住用户在直播间,让这波流量参与直播间互动,对一场直播的流量和转化起到至关重要的效果。
这个阶段盯盘重要要放在:开播极速流情况、各渠道流量情况、主播引导互动情况、讲解福利/活动情况。
1、开播极速流盯盘调整
开播10分钟会有第一波的推流,前30分钟的表现决定全场的流量,此阶段需要好的引流品策略提升用户停留时长与互动转化。
需要使用基础版直播大屏的人气趋势板块查看具体飙升的状态。

使用专业版直播大屏需要多关注5分钟数据板块。

可以看到进场人数、离场人数,还可以看到环比的数据,跟上一场直播相比出现的变现趋势。
在盯盘过程中,一般情况下把握三个数据:盯盘(看数据)、调整(适时操作)、再观察数据。

盯盘数据:进入人数变化趋势、实时在线人数变化趋势。调整操作:主要是运营和主播配合,再观察:留人效果、互动效果。
运营、场控和主播配合是关键,比如运营看到人气数据,这时给主播打一个手势或屏幕提示,该发福袋了,主播介绍福利、活动等等,接着运营和场控看留人效果和互动效果,再反馈给主播,这里面可以使用好多的方法。
2、各渠道流量情况盯盘调整
盯完极速流之后,把重点放到直播间各渠道进人情况,可以通过直播大屏的流量来源和流量趋势看到数据。

主要是观察各流量渠道是否正常,重点查看:推荐feed,付费流量、短视频表现。

流量猛增一定要做好场记,及时通知主播以及团队,流量异常排查补救。
3、主播引导互动情况盯盘调整
主播引导互动情况,通过直播大屏查看粉丝进入数据、评论次数和趋势、加团人数和趋势。

这时的盯盘过程:盯盘粉丝、评论、加团数据,调整主播互动话术、转粉话术、引导评论数据。
当转粉数据低的时候提示主播增加信任话术、品牌话术等;当发现灯牌数量少,可以通知主播上活动话术要灯牌;当发现评论少,提醒主播多让观众互动话术。

互动的时候主播经常让粉丝扣1、扣666等,这些数字没有意义,这时可以让主播跟观众互动,扣牛仔裤、我也想瘦5斤、连衣裙等等关键词,这样可以让直播间人群更加精准,推荐更多的自然流。
同时还要注意主播和助播的配合,增加直播间互动数据。
4、讲解福利/活动情况盯盘调整
接下来是主播讲解福利/活动的时候,盯盘数据:互动数据、停留数据、福利品曝光和点击率。

运营可以在直播间喊:点赞量已经到50W了,主播接着说点赞到60W,上一波XXX。
比如发现商品点击率比较低,这时场控点击商品讲解按钮,弹出商品,提示引导观众点击小黄车,查看商品详情页。

如果说讲解福利活动的时候发现掉人怎么办?这时可以投流抵消掉人数据或者发福利拉高停留。

最后大家要记住:
救场,不是运营每天该干的事儿,不要频繁的干预主播,相信主播的控场能力。记录并做好复盘,对主播帮助更大。直播团队磨合,形成默契,才是团队的战斗力!‍
抖音电商运营:直播间特情处置盯盘技巧
在直播的整个过程中都需要盯盘和调整的操作技巧。可以把直播过程盯盘调整技巧分为四个阶段:直播暖场阶段盯盘调整、人气数据的盯盘调整、电商数据的盯盘调整、特殊情况盯盘调整处置预案。人气数据又分为:留人数据和互动数据两种。
直播间特殊情况处置盯盘主要包括:违规问题处置、商品问题处置、意外断播处置。
临场的处置也是一些补救措施,播后的复盘和准备不细致是造成特殊情况的原因,所以把准备做细、把复盘做实才是解决特殊情况的根本原因。
1、违规问题的处置
在直播中出现违规的时候,在各个大屏会收到违规的消息。在直播伴侣中会出现违规的弹窗提示,在主播版直播大屏有一个违规按钮默认是关闭的,一般情况团队人数比较少的时候可以打开,团队人数在3人以上的时候可以默认关闭,这样不影响主播的直播心情,保证正常的直播节奏。

另外在巨量百应的达人工作台也会实时的收到违规提醒。在专业版直播大屏也会看到违规的详细情况:处罚结果和修改建议。

遇到违规的时候,该如何处理呢?

收到违规提示,直播运营迅速调查违规原因:
PC路径:巨量百应→直播管理→经营保障→账号违规管理→违规记录。
APP端:我→ 三条杆 →创作者服务中心→主播中心→违规记录。
在直播过程中不要深究太多,重点了解违规内容、违规原因:
如果是违规警告、一般性违规行为,视情考虑是否有必要提醒主播。
如果是较为严重的违规行为,立即通知主播改正。
要通知主播非常具体的违规原因。
如果不是非常必要,下播后再考虑申诉。
比如通过前面讲的指令板发消息告诉主播,比如:不要说“绝对漂亮”这个词!不能仅仅告诉主播:违规了,说极限词了,这时主播要去想刚才说什么了?不要影响直播节奏和后续的直播。
直播过程中一般不要申诉,除非断播了,这时可以考虑申诉。
2、商品错误信息情况处置
在直播过程中发现商品错误信息,比如折扣价格错误、赠品设置错误、库存信息错误、SKU信息错误等。

出现商品错误信息时运营不要马上调整,正确的做好是通知主播换品,迅速查明原因,解决问题后适时调整排品。主播话术转品,比如上一波福利,运营同样要检查同类问题是否存在,比如商品折扣、赠品等等。
3、意外断播处置
意外断播虽然发生的几率比较小,但是也是有可能发生的,比如:直播电脑死机,网络、电力等出现故障导致意外断播。 

运营这时要头脑清晰,直播运营的处理方法:
1)首先下播,用登录直播账号的手机,进入任意他人直播间。
2)恢复直播环境,按照恢复直播预案执行:
●  拍摄视频或粉丝群发布消息,向粉丝通告原因和恢复直播的时间;
●  调整、恢复付费流量计划;
●  采取福利任务、主播券、复播福利等方式,迅速拉升人气;
3)记录、下播后复盘。
这篇文章主要给大家讲了临场处置的一些方法。
数据化经营思维做好抖音电商运营
做好抖音电商,要坚持做好直播,以及直播前、中、后的数据,尤其是新手商家在做直播的时候要坚持关注经营指标数据。
一、新手商家关注各类经营指标的重要性
作为新手商家我们一定要关注抖音电商的经营数据指标,因为只有关注经营指标数据我们才能具备长效经营的能力,因为只有不断的关注数据指标才能知道哪些地方做的好,哪些地方做的不好,不断的优化提升。
作为新手商家我们一定要关注抖音电商的经营数据指标,只有关注经营数据指标我们才能对自身生意的进行分析洞察,因为只有关注数据指标,才能做到对自己生意关注的点更有针对性。
作为新手商家我们一定要关注抖音电商的经营数据指标,只有关注经营数据指标我们才能更好地把控店铺经营的核心指标,只有关注核心指标,我们才能不断优化提升核心指标数据。
作为新手商家我们一定要关注抖音电商的经营数据指标,只有关注经营数据指标我们才能实现生意的总量放大,因为只有看到生意数据指标变化,才能提升生意的总量的放大。
二、新手商家在哪里关注经营指标数据
查看抖音直播经营指标数据的入口我们新手商家要掌握好,主要是抖音电商罗盘。
首先就是直播大屏
进入抖店后台,打开电商罗盘,然后点击直播——直播列表,我们可以看到每场直播的直播大屏。

可以看到当前正在进行的直播,以及直播列表,我们可以点击查看直播大屏。直播大屏分为三种类型,分别是专业版大屏、基础版大屏和主播版大屏。

基础版的直播大屏。

尤其是在直播过程中,新手商家一定要关注直播大屏的数据。
然后就是直播核心数据
我们打开直播列表,可以点击每场直播详情,可以看到本场直播的核心数据。有核心数据分组数据和关键指标数据,对应的核心数据选择不同,关键指标也不通过。

还可以看到本场直播的渠道分析和转化漏斗。

三、新手商家关注哪些经营指标数据
我们知道了新手商家查看经营直播数据的重要性以及经营直播数据查看方法,那么我们到底看哪些经营指标数据呢?
1、直播人气经营指标
平均在线人数:整场直播平均在线观看直播的人数,表明主播留人能力,跟货品和直播场景有关。
累计观看人数:又叫场观,是整场直播的观看人数总和,表明直播间流量大小,场观越多直播间流量越大。
人均看播时长:进入直播间的人平均停留看直播的时间,表明主播留人能力,越高主播留人能力越强,跟货品和玩法有关。

GMV:商品交易总额,指单场直播的成交总额,表明主播商品售卖能力,也和货品本身有关。
千次观看成交金额:即GPM,每千次用户观看直播所成交的GMV,表明主播单位流量内的售卖效率,跟货品有关。
5维4率的成交转化漏斗,这时主要分析每层漏斗的数据以及原因。

5维4率成交转化漏斗我们再看一下:

最后给大家总结一下:数据化思维是补给站,直播不是冲刺是马拉松,抖音兴趣电商,做有质量的GMV。
新商家必修课:了解抖音电商基础规则
想要做好抖音电商,那么首先要清楚抖音电商到底是什么?抖音电商也就是我们常说的兴趣电商,抖音电商简单来说就是基于人们对于美好生活的向往,满足用户潜在的购物需求和提升消费者生活品质的电商。
想在抖音上做生意,首先应该搞清楚抖音兴趣电商是一个什么样的模式,以及我们应该注重和关心的规则是什么?这篇文章就给大家详解抖音电商规则。
对于抖音商家来讲,在抖音做兴趣电商生意应该具备两个非常重要的基础条件:第一个是要了解抖音电商的经营逻辑,第二个是务必要重视抖音电商的规则。
一、了解抖音电商的经营逻辑
首先我们了解一下抖音电商的经营逻辑,也就是兴趣电商的逻辑。用户是无明确购买需求只是娱乐消遣,这时用户看短视频/直播娱乐,结果这个过程中被提示痛点,被激发商品兴趣和购买需求,最终实现下单购买的过程,这就是商品内容+兴趣推荐的抖音电商逻辑。

抖音电商跟传统电商的增长逻辑是存在一些差异的,下面我们具体看传统电商和兴趣电商增长逻辑的区别。
传统电商运营转化用户常用的是漏斗逻辑。简单来说就是有更多的流量进来,是因为用户有某些具体的购物需求,这部分用户大部分都是搜索进来的用户。这里会有一部分用户选择关注你成为粉丝,另外一部分用户最终的核心是有明确的购物需求,然后从搜索到购买的过程。也就是说传统电商的漏斗逻辑是:需求-搜索-购买。

兴趣电商的增长逻辑就像滚雪球原理。以兴趣产生流量,所以说它的范围是非常大的,基于兴趣产生的需求也是非常的多,用户在这个过程中产生购买,其实就是转化了一层又一层。
不断地有更多的用户愿意关注你,成为账号的粉丝,成为店铺的粉丝,之后不断的有新的流量进来,所以说它更像滚雪球的增长逻辑,越滚越大。

所以说兴趣电商的逻辑就是:兴趣-需求-购买。
想在抖音做生意,首先要明确我们要在哪里卖,实际上就是我们的经营渠道是什么?可以通过直播的形式,通过短视频的形式,通过别人搜索的形式,以及通过抖音商城的形式,都可以去作为商品售卖的途径。

经营方法:
怎么吸引人:流量获取能力(内容价值/转化效率/服务体验/用户粘性等)
卖多少钱:商家货品效率(货品矩阵/货品价值/货品单价等)
赚高质量的钱:服务履约/支付质量(口碑/服务/履约/结算率等)
抖音电商GMV是直播、短视频、搜索、商城四个渠道产生的,其中大部分GMV都是直播电商产生的GMV,其他三个渠道产生的GMV占比不是很多,我们要想实现抖音电商GMV,那么必然要了解一些抖音电商的逻辑。
二、抖音电商的基本规则
下面我们具体分享一下抖音电商的规则,首先我们要熟悉的规则是新手期规则。
1、商家新手期规则
什么是商家新手期?为确保新商家的货品质量及服务能力,能跟得上平台的要求,商家开店成功后即进入新手期。
新手期的限制:每日订单数量≤1000单,结算周期T+10,无法参加平台大促排名。
如何突破新手期?店铺的累计成单量、经营时长、好评率、违规情况、体验分等指标,成单量稳定、好评率高的店铺可快速通过新手期。
大家也可以申报解除每日限单限制。打开抖音PC店铺——店铺设置——新手期管理——我要申报,申报成功即可解除限制。
2、商家体验分
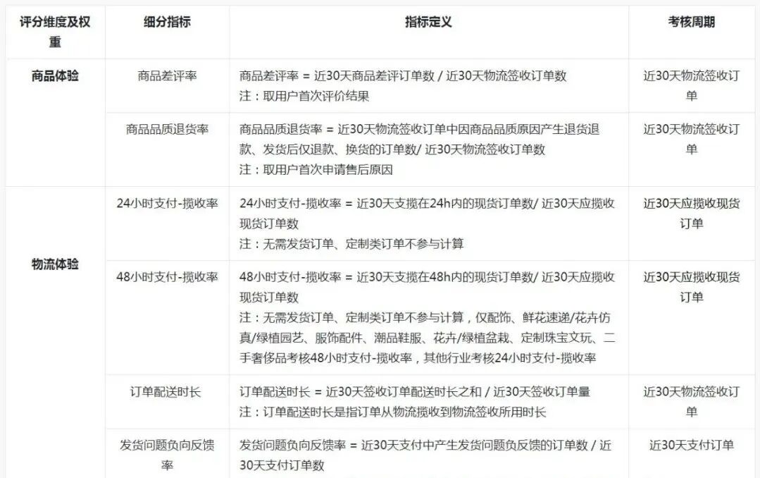
体验分是反映店铺综合服务能力的重要指标,该指标覆盖了用户消费全链路,可为商家提供店铺服务能力诊断和改善所需的数据支持。用户消费体验好的店铺分数更高,可获得更多的平台支持。
新版体验分为百分制:最低为50分,最高为100分。由商家近30天内的商品体验、物流体验和服务体验三个评分维度加权计算得出。



商家体验分高的优势:分数越高,结算账期越短,流量越大、活动参加越多、达人选品率越高、下单率越高、可以加入精选联盟。
3、常见的违规情况
常见的违规分为一般违规和严重违规,违规类型常见的处理方式如下表所示:
抖音商家比较常见的违规类型有:违规发货、未按规则提交资质材料、滥发信息、虚假宣传、消极处理售后申请等违规类型。
以上违规发生会导致商品封禁,累计违规积分等严重后果,违规分累计达到规定值,平台会采取停业、扣除保证金和清退等惩罚行为。
我们可以通过抖店奖惩中心查看店铺违规处理情况,具体方法:抖店后台——奖惩中心进行查看商家具体违规情况及违规积分。

总的来说,抖音电商是希望大家做有质量的GMV,所以大家一定要熟悉平台的规则,按抖音电商基础规则做生意。
‍‍‍‍‍‍‍‍
最后,我是灿哥。
点亮“赞+在看”,希望能帮助到迷茫中的你!


【收藏】保姆级抖音运营全攻略,照做就能玩好抖音,6000字深度解析!
百万带货主播的5步万能直播话术!(附抖音违禁词大全)
学会这6个方法,抖音账号就能快速涨粉!(亲测有效)

你点的每个在看,都是在为自己的努力加油!
到顶部