抖音直播运营保姆级教程大全,新手直播必看的160个知识点!



01
 账号搭建  
第一步:做好抖音账号定位
定位这个问题,都有点老生常谈了,但大部分刚开始做直播的人都容易忽略掉,你千万别觉得咱们做抖音直播,是直接拍拍产品视频,直播就卖货,定位那是玩短视频时代才需要去考虑的,要是这样想那就大错特错了。
要是在之前,可能还能简单粗暴的卖货赚钱,因为那时候流量红利期啊,平台直播带货需要完成最初的累计,几乎没啥竞争对手,但现在2024年,不做好定位,你随时容易被干掉。
做好账号定位的重要性有以下2点:
1、增强粉丝的粘性和消费力
比如两个账号都在卖茶叶,产品和价格都差不多,其中一个是售货员的形象,摆了一张桌子,一个劲的叫喊,大家快来买......
另外一个则是一个茶山当中非常朴素的农民,卖的是自家的茶叶,如果是你要买的话,你会买谁的呢,肯定都会更倾向后者吧,所以一个好的定位让你的每个粉丝都具备商业价值,大家更愿意在你账号买东西;
 
2、让用户标签更精准,放大付费投放的效果,以及获取更多算法流量
相信你也体验过抖音算法的强大,当你经常刷某一类内容,你会发现抖音会推荐更多相似的内容,这就是抖音的算法和推荐机制实现,抖音会根据用户标签去实现精准的推荐;
 
当你的用户标签越精准的时候,不管是你的短视频还是直播间都会得到更多自然推荐的流量,这些流量是最便宜且最精准的。
做付费投放也是同样,不管是豆荚还是feed,如果你的标签非常精准,你就能花更少的钱获取到更多的精准用户,并且之后会每花1块钱就会有2块钱的收入,2块钱投出去会有4块甚至8块,会让你的生意越做越大。
 
那我们具体怎么做好定位呢?
 
可以用这个方法,从三个维度来全方位设计:

举例:

根据上面提到的三个要素,我罗列了每一个要素下的一些具体形式,然后进行了随机组合:福利介绍+工厂老板+剧情表演+主播出镜
一个工厂的老板给抖音粉丝送福利,通过剧情表演的形式拍摄短视频,吸引粉丝到直播间,看到工厂老板真人出镜在带货,然后直播场景还是在工厂,这样你的定位人设就非常深入人心了。
通过三个要素的随机组合,就能让你做出自己的定位,并且还是差异化的定位,在抖音上,你的细分定位与其他账号高度重合并没有关系,只要你能提供其他附加价值,让你的账号极具辨识度就可以,也就是着重打造你的独特性,这一点在抖音上极为重要。
第二步:对账号进行包装
 
抖音主页是给用户的第一印象,如果能将主页设计好不仅可以加深用户的印象还能提升用户的信任感,包装好自己的账号是塑造人设必不可少的。
 
1、设置一目了然的名字和头像
下面这个万能公式,你可以直接套用到自己身上,根据自身人物特点、产品特点去设计。

取名的重点是让人好理解、好记忆、好传播,并且和我们自身的定位相关联。
头像不仅是用户对你的第一印象,还是个人品牌的标识与符号,让用户想到你就想到那个符号,而这个符号就是你的IP定位。
首先,账号头像应该根据你的风格来确定。比如,你是达人类的账号,建议你使用个人的形象照,或生活照,这样会更有亲和力,产生更强烈的信任感。如果你的账号是定位于某一个垂直领域,那么头像就要跟你的领域相关。
 
如果你的账号是品牌的企业,建议可以直接放品牌的logo,这也是增加品牌的曝光,粉丝会对账号有更直观的认知。
 
原则:一定要简洁清晰,尽量避免局部或者远景人像,不用杂乱场景,不用动物。避免硬性广告,避免国家制服。头像要和名字有关联,保持统一。
 
2、抖音背景图怎么选取?
背景图片需要和头像的颜色相呼应,与整个主体是统一的风格,其次背景图要美观有辨识度,要传达专业度。
背景图会被自动压缩,只有下拉时才能看到下面的部分内容,所以,最好把想要表达的信息留在背景图中央的位置,尺寸如下:
固定的尺寸:1125*633(像素)、上半部分:尺寸:1125*395(像素)、中间部分(红色区域)尺寸:633*633(像素);
 
此外,除背景图大小的设置以外,我们大致可以把背景图的风格分为以下几种类型,你可以根据自己的定位在下方选择一种去设置。
 
3、抖音账号简介如何写?
 
可以根据账号的定位来写,不用太长,说清楚:我是谁?产品是啥?为什么值得你相信?可以加上视频更新时间或者直播时间。
简介内不要放联系方式,以及某信、某商、某Q等敏感词汇,平台一旦识别可能会降低账号权重。

 
4、绑定信息
性别、地区、学校、生日等个人信息应尽量完善,完整的个人信息能够提高账号的推荐权重。此外,手机号一定要绑定,第三方账号(QQ、微博、微信)也要绑定上。
 
在绑定设备时,应避免一机多用,会很容易被判定为营销号被降权。遵守“一人一机一卡”的运营原则是最行之有效的方法。
第三步:0粉丝开通橱窗,蓝V认证
 
1、0粉丝开通橱窗操作流程
 
首先,我们抖音号申请开通橱窗的条件是:
粉丝量≥1000名
发布视频≥10个
实名认证
申请步骤:进入个人主页,点击右下角的我,进入抖音个人中心。点击右上角的三条横杠,选择创作者服务中心进入。选择商品橱窗,申请开通即可获得橱窗权益。(注:需要实名认证)

如果没有粉丝,注册一个抖音小店后绑定店铺,也可以获得橱窗的权限。
2、如何进行蓝V认证?
首先说一下普通账号和蓝V账号的区别,蓝V认证是针对企业的,需要营业执照去认证,而普通的账号也就是我们的个人号,两者从流量角度来说流量权重都是一样的,一个新号刚开始也都是200-500的基础流量;
但蓝V发营销性质的内容会更容易过审,并且平台对于蓝V号的包容度会更强,对于买家来说,你加了蓝V,昵称下方显示了公司的全名,可以增加买家的一个信任度,蓝V适合线下门店、工厂或以公司的形式展现,而普通账号适合达人。
那具体如何开通蓝V?
两种方法:
第1种:常规付费600元认证操作路径:我>三条杠>创作者服务中心>官方认证>企业认证>开始认证>填写资料

第2种:如果你开通了feed账户,将会有一个免费认证蓝V号的名额,路径:导航栏-工具-绑定账户-认证抖音号-免费认证;很多人都不知道这里还能免费认证,被服务商坑...



02
团队配置  
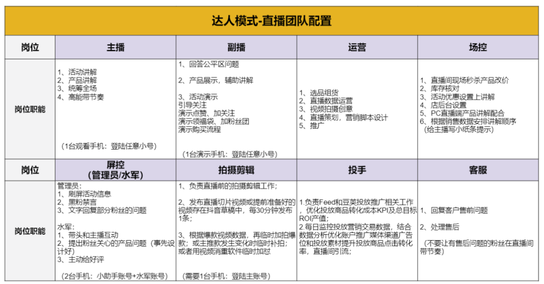
咱们做直播带货的门槛相较于图文时代的传统电商是要高的,不能靠单打独斗,得需要团队协作,主要分两个方向来讲,一个是达人模式应该怎样配置团队,一个是商家模式应该怎样配置团队。
 
达人模式可以理解为自己没有货源,主要是帮商家带货,带精选联盟里的货,偏个人;而商家模式是自己有产品,有品牌,去抖音上开店,卖自己的货,偏企业。
1、达人模式
我们目前就是这个模式,通过选品来组货,替商家带货,我们赚取佣金,所有的售后统一由厂家来处理,你只管卖就行,这个模式适合个人想要去做抖音直播的朋友,刚开始做的最低团队配置不能低于两个人,主播+运营;
 
下图是达人模式比较成熟的一个团队配置,但仅供参考,初期建议先2个人干起来,后续在结合自身情况去招人配置就行。

2、商家模式
 
2021年将会有大量的商家入驻抖音,现在大家都在聊品牌自播这件事,的确,今年会是商家自播的红利期。
从毛利结构来看,自播没有坑位费和佣金,这样的利润结构更健康;从控制度来看,自播的核心不是孵化达人,而是卖出去东西,因此主播是可控的,而且是流水的。
从闭环的长期角度来看,品牌自播可以直接灌溉到自己的店铺DSR也好,灌溉到自己的蓝V 矩阵也好, 都是自己的资产,而不是别人的。
 
关于商家模式的团队配置,可以参考下方架构图来搭建自己的团队(ps:点击图片放大查看)
 
新手期商家:
 
 
发展型商家:

成熟型商家:

明星团队商家:

03
直播间搭建  
相信大家对人货场的概念早已经耳熟能详了吧,这部分就讲场域搭建,一个好的直播间搭建能给我们直播提升300%的直播效果,但我们刚开始需不需要为了直播,专门去搭建一个豪华直播间呢?
你要知道,那些直播设备,直播间装修七七八八下来一砸就是好几十万,并且对于一个刚入行的新手来说,被坑的几率太大了。
那对于我们新手来说,搭建直播间一定要量力而行,应该怎么去低成本的搭建直播间?大致可以分为3个方面:
1、环境选择和布置
直播间的环境最好是一处独立、安静的空间,面积足够即可,可以根据自己售卖的产品去做选择面积大小,比如你做服装可能需要的场地会大一些,你做家居可能小一点就够了;
可以是自己的办公室、家里的房间、店铺的隔间、或外面去租场地……不建议在周边存在噪音干扰的地方直播。
 
直播间如何布置?
我们在购买设备、道具,以及装修布置直播间之前,需要对直播间进行一个全局的规划,不同的产品对于所需要的直播间场景都不一样,所以,我建议优先参考同行的直播间风格去搭。
几种常见直播间展示类型:

很多人不知道,一个好的直播间场景,能有效地提升直播效果。
但是,很多豪华直播间,各种设备、灯光,算下来是一笔很大的开销,并不适合新手。你得根据自己的实际情况去搭建直播间。
今天我们分享一个低成本搭建直播间的方案。
1、直播环境和布置
你的直播环境最好是独立的,安静的,面积不用特别大,能陈列你直播间的产品就够。如果做的是服装,可能场地需要大一点,因为需要有地方挂衣服。

2、直播间背景
直播间背景一般不建议用一面大白墙,最好能和你的直播风格,直播产品相符合。
而且直播间一般会用灯光补光,纯白色的背景容易反光,灯光直射在墙面会直射在观众眼睛里,长时间看你直播的人会视觉疲劳。
可以用深灰色或者浅棕色的背景墙,能够更好地突出主播。
新手不用在背景墙上搞太多花里胡哨的东西,一方面会分散用户的注意力,另一方面也会让人感觉很low,视觉效果差。
当然,也要具体情况具体分析,例如你的直播间是卖包包、鞋子的,直播间背景可以是鞋柜,包包柜,上面陈列你的产品,就很合适。

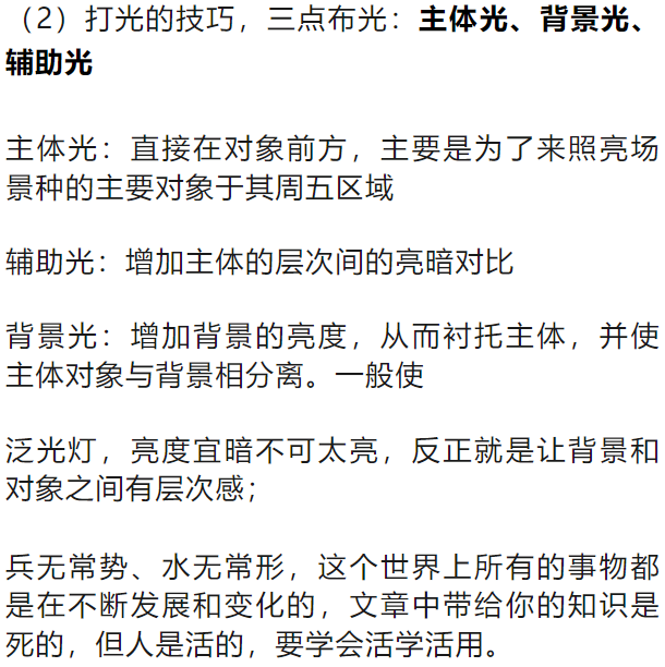
3、直播间灯光
直播间灯光非常重要,好的灯光效果能让主播的气色看起来更好,直播间的整个光线效果也更舒适,让观众进入直播间的第一眼就觉得舒服。
顶灯可以把直播间整个场景照亮,左右灯光负责增加人物和产品的立体感,卖什么产品,打什么样的灯的配置。
例如圆形灯更柔和,光线更散,如果搞不清楚哪些灯光起什么作用,可以把你的要求提出来,让淘宝客服直接给你推荐。
4、直播道具
搭建直播间常用的道具包括:KT版/窗帘,货架,多台手机等等。
还有一些小的道具用来制造氛围,例如小黑板、秒表、电脑屏幕等等。
还有一些主题道具:衣架、站台、零食直播间的碗、锅等,跟直播间的产品相匹配。
5、直播产品排列
新手如果不知道怎么排列产品,可以参考同行。如果有大牌产品,可以放在显眼的位置来吸引用户眼球。
如果是卖零食,可以多放一些产品,看上去很多很多丰富。记住一个原则:最有分量,最有重点的放在最显眼的位置。
6、直播设备
新手如果没有太大的预算,直播设备可以简单一点,熟悉整个直播的玩法之后,可以根据自己的需要再调整直播设备。
(1)首先是手机,准备2台或以上,建议用苹果手机,或者华为mate系列、P系列,清晰度会更好一点。
(2)然后要准备一个麦克风,避免主播离镜头太远,导致声音太小,用户听不见的情况。
(3)还要准备支架和美颜灯,手机支架一般是和美颜灯连在一起的,也有分开的,然后有放在桌面上的支架,也有放在地上的长支架,可以根据自己的直播类型去选择。

(4)如果是用电脑直播,要准备摄像头,摄像头要高清、平稳、低延迟。这样才能在直播时呈现较完美的画面,如果要高配的就选择索尼,性价比就用罗技的摄像头。
还需要声卡和麦克风,声卡用来连接电脑,麦克风可以是电容麦或者动圈麦,室内用电容麦,室外用动圈麦,根据自身情况选择即可。
(5)最后是灯光设备:一套完整的基础灯光设备,一般是由环境灯、主灯、补光灯和辅助背景灯组成。
尽量不要只用一个大灯,会导致光线不均匀不好看。光线尽量要柔和,射灯不能作为主要光源,会刺眼。
用顺光,光要往主播身上打,摄像头往主播身上拍,这样才能达到足够的清晰度。
直播间灯光位置参考:

顶灯尽量选偏柔和的灯,条形、长方形的灯。

当空间较小时,可以使用一个吸顶灯。
直播间尽量不要吊顶,灯的高度要高,越高越好。顶灯总瓦数在200w左右。
也可以用轨道灯。轨道灯泡选择龙泡灯,要球泡灯。
尽量不要用射灯,射灯光线太强,打出来很难看。如果有射灯,尽量打在背景上,不要对准主播。
顶灯的摆放位置参考:

补光灯:如果环形的补光灯,价格便宜,200-300左右一个。缺点是补光范围小,伤眼,对戴眼镜的主播不太友好
适用类目:食品、美妆、饰品等小物件以及近景直播,服装类目可以作为面光灯使用。
电脑直播设备清单:
 
摄像头。摄像头是直播间的摄像的设备,至少要满足3个要求:高清、平稳、低延迟。这样才能在直播时呈现较完美的画面,如果要高配的就选择索尼,性价比就用罗技的摄像头。
电脑。如果不懂组装电脑,购买品牌机就可以。配置:一般CPU i5以上,最好是i7,内存8G、独立显卡和声卡,其他的没什么要求。
声卡+麦克风。声卡主要是链接电脑,选择上可以多咨询几家对比;
麦克风主要分为两种:电容麦、动圈麦,不需要详细区分两者区别,只需要记住:室内用电容麦,室外用动圈麦,根据自身情况选择即可。
手机支架。手机支架的种类非常多,有多个机位(手机+声卡+麦克风+补光灯)一体的,也有分开单个独立的,有落地的、台式的等等。根据自己的需求选择即可,重点考虑的是稳定性、不占空间即可。
直播灯光。一套完整的基础灯光设备,一般是由环境灯、主灯、补光灯和辅助背景灯组成。环境灯刚刚上面说过,就不在赘述了,主要是是让整个直播间有亮度,而不是局部亮。
然后是设备灯,主光源建议使用球形灯,因为球形灯打出来的光足够柔和,以显色度96%以上为佳。
补光灯一般都是侧面45度打光,不能直接打,也不能后面打。主要是为了让画面更柔和,主播的皮肤看起来有光泽、细腻。现在很多直播间在使用的,都是主播专用的圆圈补光灯,既能补光又能柔光。
7、直播间调试
 

 

99.9% 的人做不好抖音直播带货,只有一个原因
99.9% 的人做不好抖音,只有一个原因:不懂抖音的算法。
如何理解抖音?
又该如何理解抖音直播带货?
这一切,都得从算法聊起。
01
算法? 魔法?
2010年,YouTube遇到了一个难题:如何让用户把它当成视频的终点站,而不是转运站。
很多人只是把视频传上去,生成一个视频链接地址。
然后呢?然后就跟YouTube没有关系了。
人们要的,只是把这个链接分享到其他地方而已。
所以,这个难题也可以换个描述:
如何拉动YouTube的在线人数和停留时长?
咋办呢?
作为当时世界访问量第三大网站,当然是:
砸钱!
YouTube斥巨资做了网站改版,花1亿美金签了麦当娜、奥尼尔等明星...
一顿操作猛如虎。
一年后数据显示:
用户停留时长0增长。
问题出在哪里?
Youtube的设计总监古德洛认为:
对于世界上的每个人来说,Youtube上都有100小时的视频是他们爱看的,但问题在于:Youtube上有数亿小时的视频。
如何让人们在数亿小时的视频中快速找到100小时的视频?
想必你早已猜到了答案:算法。
让人们通过搜索的方式主动去寻找,无疑比登天还难。
反过来呢?
让这100小时视频去主动“找”人,会怎么样?
2011年,YouTube更改了推荐算法,加入“视频推荐”这个频道。
这个算法,可以帮助每个人快速地找到自己感兴趣的100小时视频。
2014年~2017年,人们在YouTube的总使用时长增长了20倍,其中70%的时长来自于“视频推荐”。
听完这个例子,你肯定要质疑我,这是个“不存在的”网站啊。
而且,这个跟抖音,有毛线关系?
OK,让我们聊回到抖音。
2016年9月,字节跳动上线了一款新的APP,名为A.me。
上线后,这款APP在内部被一致看衰,数据表现大大落后于公司另外两款同类产品:西瓜视频和火山小视频。
3个月后,这款APP更名为:抖音。
换了名字之后,抖音也是不温不火。
直到2018年10月,抖音迎来了爆发:
短短一个月,日活用户从700万翻倍到1400万。
12月,这个数据再次翻番,达到了3000万。
同时,用户留存率从8%增长到了20%,使用时长从20分钟翻倍为40分钟。
在爆炸的数据背后,有一个关键动作:
10月左右,抖音完成了个性化推荐算法的优化迭代。
现如今,字节已成为估值2500亿美元的巨无霸。
撑起这个估值的,是三大产品:今日头条、抖音、TikTok。
在这三大产品背后,则是一脉相承的基于大数据的深度机器学习算法。
“算法”是字节坚实的技术壁垒,也是解锁抖音终极流量密码的钥匙。
02
抖音的算法是怎样的?
首先,必须很遗憾地告诉大家,真实的算法,是不可知的“黑盒”。
算法是大数据+深度机器学习,到底学了啥,学到啥程度?
只有算法自己知道。
其次,我们可以通过一些“表象”,来理解算法。
如同阿尔法狗战胜了柯洁、李世石,我们便可以推测它的围棋技术独步天下。
通过观测抖音的一些列数据反馈,我们也能通过这些“后验值”去反推算法。
最后,我们不是要搞科学研究,只是想在抖音卖货,根本不需要知道太多专业知识。
如何理解抖音直播的算法?
看这张图就足够了:

这里,再展开聊几句。
理解抖音直播带货算法的钥匙,有三个关键词:
标签、流量池、赛马机制。
我们挨个来看:
1.标签,决定了流量的质量。
2.流量池,决定了流量的数量。
3.赛马机制,决定了流量是给你,还是给你的竞争对手。
第一,标签从直播带货的角度出发,可以分为3类:
1.基础标签:年龄、性别、地域、网络类型、手机系统。
2.兴趣标签:美妆、美食、美女、旅游、汽车等。
3.交易标签:客单价、购买频次等。
标签有什么作用?
举个例子,如果你是做驾考培训的直播间,该怎么吸引有驾考需求标签的人群看直播?
有些热爱科目一的朋友肯定知道这个答案了:黑丝女老师。
通过黑丝美女,吸引热爱美好女性的青年中年以及老年男性。

第二,流量池如下图所示,可分成8个等级:

需要说明的是,上图的分级方法和具体数据一定是错的。
但是没关系,这个模型可以帮助我们正确理解流量分配的过程。
你可以设想一下,抖音直播这个游戏,有8个关卡,通关奖励就是源源不断的流量。
只有打败第一关的Boss,你才有资格挑战下一关。
如果去打败Boss?
你的武器,就是你的数据表现。
即互动、交易、流量三大指标的综合得分。
如同老师一般只会注意学习成绩特别好、特别烂或是进步特别大的学生,算法也只会特别关注“异常值”的直播间。
通常如果没有异常值,表现稳定,那么你就会停留在某一层级流量池,很难突破。
除非...你的主要对手出了问题:掉线了、主播跑了、被封禁了。
所以,最后一个关键词:赛马机制。
你知道,直播间是人货场的集合,波动是常态,不稳定因素太多。
那么,如何确保最优质的流量,给了最优质的直播间?
答案就是用一套残酷的“赛马机制”,让所有直播间实时PK。
这个PK,可能是同品类之间,也可能是同标签、同用户画像甚至是同开播时长之间的较量。
这就是为什么,很多播了一段时间半死不活的直播间,还不如从0开始播。
因为归零之后,你的对手就变成了也是从零开始的直播间。
最后,再让我们从抖音的角度出发,去捋一下,为啥要设置这样的算法。
1.平台之间的竞争,归根结底是用户时长的争夺。
能提供优质内容,让更多人停留在抖音里的行为,值得奖励,反之需要被惩罚。
所以,所有数据指标里,互动指标优先。
2.争夺用户时长的终极目的是赚钱、变现。
以直播带货为例,无非是用直播间,连接人与商品。
标签负责连接的精准;
流量池负责连接的规模;
赛马机制负责连接的效率。
03
知道这些有啥用?
关键认知,可以概括为如下3点:
1.免费的最贵。
玩游戏时不充值,你怎么变强?
当然只能靠技术了。
所以要想获取抖音的免费流量,就要“忍辱”迎合算法的要求。
最核心的,就是帮抖音留住人,再把东西卖给这些留下来的人,越多越好。
如果只能留人(卡直播广场等各类套路),不能卖货,那是浪费流量,会被惩罚;
如果光想着卖货,连人都留不住,那么就不会有流量。
2.充值可以更强,但未必最强。
这个游戏,还是很公平的,虽然对RMB玩家更公平一点。
你氪金了,算法帮你推送了一波又一波不同标签的人过来,结果你还是留不住人,卖不出货。
算法就会给你贴上巨大的”菜鸟“标签,把你钉在新手村的耻辱柱上。
反之,如果你氪金后跟开挂一样,一路砍瓜切菜,数据指标噌噌噌地一路上升。
恭喜你,就进入了“付费流量撬动自然流量”的化境。
3.只要练好基本功,你就可以超越99%的人。
不要再相信啥“算法变天了”,算法从未改变,或者是一直在改变。
你自己都在新陈代谢,更何况每天在疯狂进化的算法。
但变来变去,不变的还是那几个关键指标。
所以,想要变得更强,除了有钱之外,还得苦练游戏操作啊。
点击↓下面文章标题可直接跳转至原文。
直播运营篇
【合集】抖音直播带货详细讲解,看这一篇就够了!
抖音无人直播会封号么?无人直播如何操作?
抖音无人直播会封号么?内录、半无人直播如何操作?
【建议收藏】多个直播带货脚本策划模板!
抖音直播到底要怎么播?新手没有人气必看!
淘宝直播开通及玩法详解
2024年抖音直播如何破局?吃透这200条直播方法论(建议收藏)
系统学习抖音直播运营的方法(完整实操指南)
【吐血整理】2024年抖音怎么做?直播短视频 全套保姆级赚钱涨粉变现教程!
万字长文:抖音直播带货从0到1保姆级实操手册!
一份完整的直播带货策划方案怎么写?这5点是关键!
10个直播带货留人技巧,90%的人都不知道,可直接复制套用,赶紧收藏!
分享给你直播卖货的技巧语言 +直播带货话术合集
无人直播带货还有钱途吗?这一篇给你讲透(带实操)
2024年抖音直播如何破局?吃透这100条直播方法论(建议收藏)
抖音直播间人气暴涨的秘密:8个引流技巧大揭秘
新手怎么做抖音直播?从0到1全攻略,收藏!
万字长文 | 抖音新手主播照着做就可以快速成长!
抖音复盘了2000+直播间后,总结了高转化复盘的方法|值得收藏
爆肝整理:系统学习抖音直播运营攻略(完整实操指南)
史上最完整的抖音直播运营流程和步骤,堪称工具书!| 干货收藏
0粉丝能直播带货吗?|抖音电商全流程实战操作指南
从0到1直播电商运营进阶指南(交个朋友内部PPT 文档)
抖音短视频直播运营80个高频名词解释,建议收藏!
抖音直播违规场景汇总,别再踩坑了!(建议收藏)
高清直播方案搭建手册,淘宝抖音直接套用(建议收藏)
如何撰写抖音直播脚本?
抖音电商-直播必须知道的知识要点
抖音电商运营-如何设计直播间优质脚本
抖音直播间如何提高互动率?获得更多推荐流量
抖音直播脚本模板分享:2024最新直播脚本范文大全(速领)
【建议收藏】多个抖音直播带货脚本策划模板!
睡觉也能搞抖音直播赚钱,你敢相信?绝对让你大开眼界!
抖音直播间“憋单玩法”实操详解,快速拉爆自然流量!
抖音直播带货脚本怎么写?百万主播都在用的超实用带货模板
2024,请像渣男一样对待你的抖音直播场景
10个直播带货留人技巧,90%的人都不知道,可直接复制套用,赶紧收藏!
商家直播的看过来,如何直播卖货?干货收藏!
【直播必备】抖音直播行业术语大全,新手看这个就够了!
抖音直播带货脚本怎么写?附模板
抖音主播如何客服镜头恐惧,教你4点自信直播方法
【建议收藏】多个直播带货脚本策划模板!抖音网红都在用,直接上手!
【电商干货】直播带货脚本设计详细流程
【免费领取】一份抖音直播运营通案!
抖音无人直播会封号么?无人直播如何操作?
最后,我是灿哥。
点亮“赞+在看”,希望能帮助到迷茫中的你!


【合集】直播带货七大类「话术技巧」抖音100条新人直播话术,赶紧收藏!(直播欢迎话术、直播互动话术、直播追单话术、直播感谢话术)
抖音无人直播会封号么?内录、半无人直播如何操作?

你点的每个在看,都是在为自己的努力加油!
到顶部