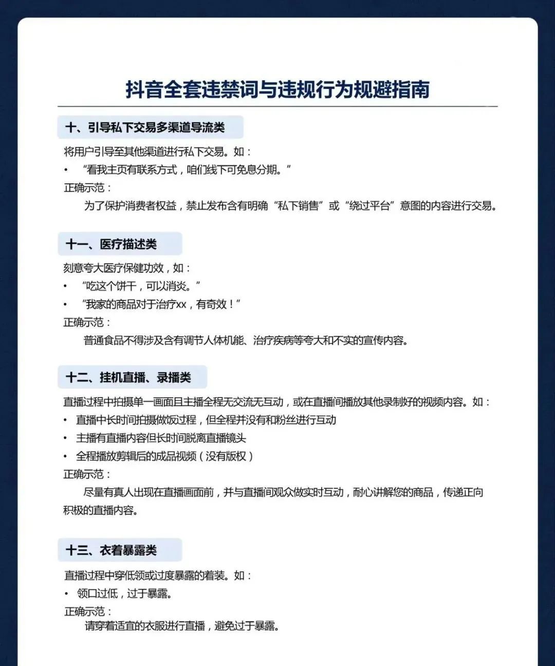
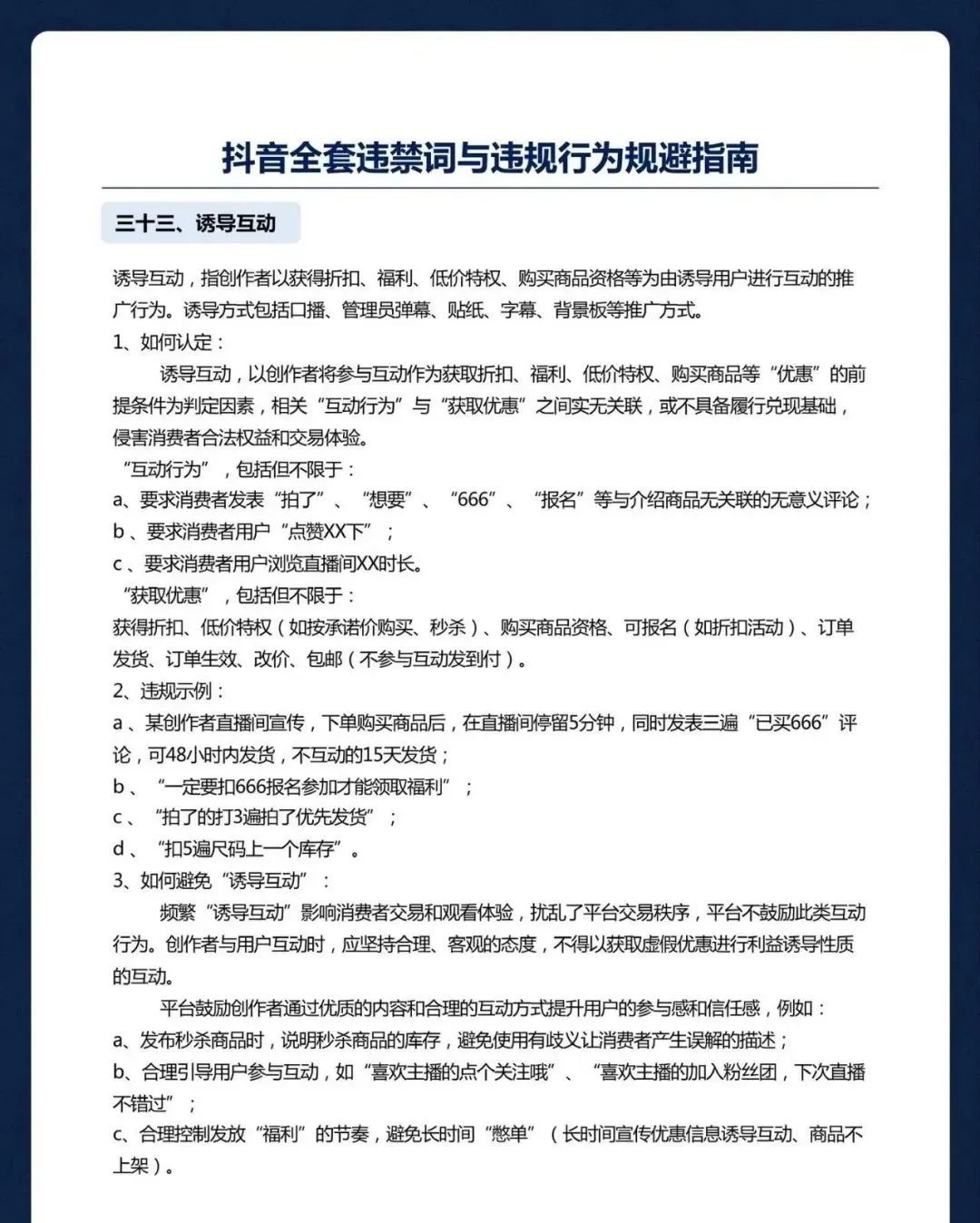
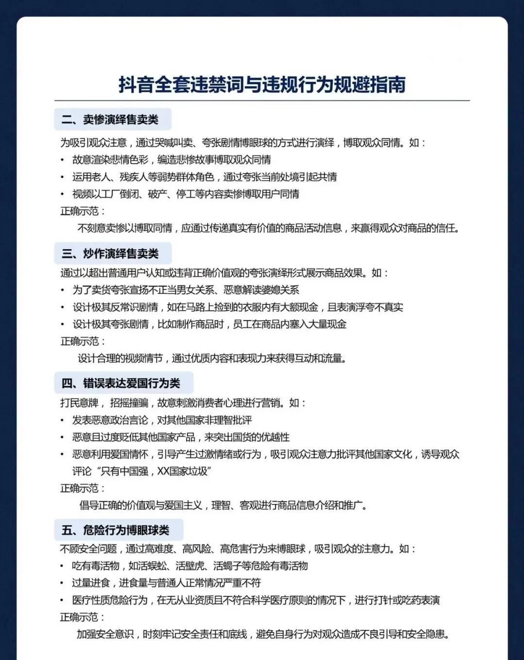
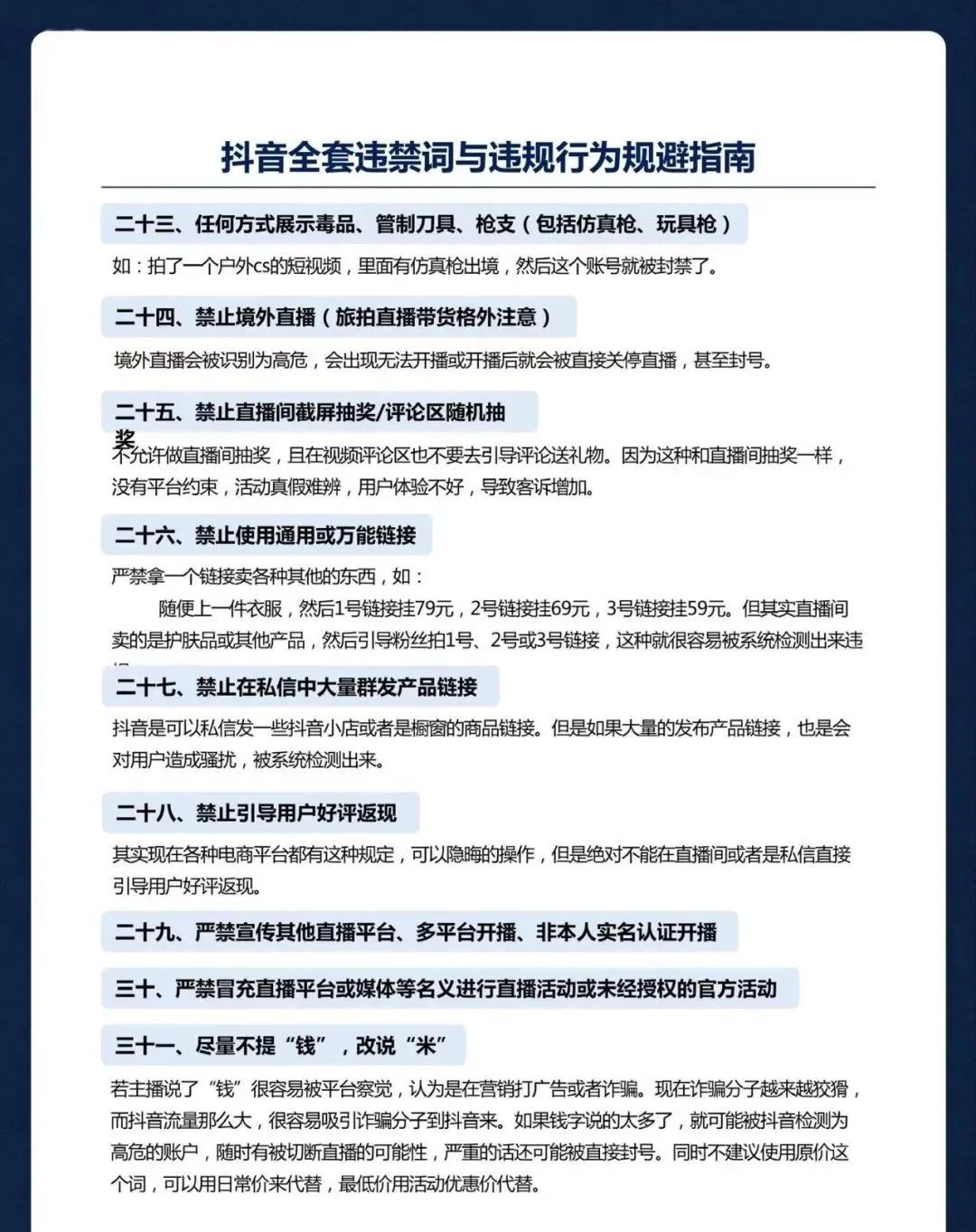
抖音违禁词合集



你最近违规了吗?断播了吗?扣分了吗?封号了吗?
如果有,别担心,你不是一个人在战斗,我们和你在同一个战壕里!
违规常常有,今年特别多,以前审核的是某一句话,而如今查违规,精确到一个词语、一个字,可以说是吹毛求疵,一言不合就给你处罚扣分。
很多本来能说的话术,能玩的套路,现在全部违规;以前只是提醒、断播十分钟的行为,现在直接封禁三天以上,甚至直接扣12分。
处罚力度的加大,说明平台对电商的管理和监察越来越正规,对影响平台良性发展的行为容忍度也越来越低。
因此,大家在开播前,一定要逐字逐句筛查自己的话术,违规词一定要剔除,还有一些打擦边球的套路玩法,也要慎用!
常在河边走,哪有不湿鞋,玩游戏,就要遵守游戏规则,且行且珍惜!
今天给大家整理一份目前电商界最齐全的违规词规避指南,记得点赞收藏!














最后,我是灿哥。
点亮“赞+在看”,希望能帮助到迷茫中的你!


【收藏】保姆级抖音运营全攻略,照做就能玩好抖音,6000字深度解析!
一份完整的直播带货策划方案怎么写?这5点是关键!
【收藏】抖音运营全攻略,6000字深度解析看这一篇就够了!

你点的每个在看,都是在为自己的努力加油!
到顶部