继续操作前请注册或者登录。

5000字长文,颗粒级“抄”爆同行素材!



在往期的文章中我说过,论原创、借鉴、混剪创作手法,借鉴性创作是大部分玩家的起点,只要具备一套系统化的内容借鉴方法论,就能跑赢99%的同行。
用一句话归纳借鉴创作,那就是”找爆款+拆爆款+修爆款“。
1、找爆款=什么是爆款+去哪里找爆款
做好借鉴的第一步,永远是找到一个可以对标的模板,但往往很多人第一步就错了,随便找一个模板或者错误的方式对标一个,一旦第一步走错,无论你是现象级复刻,还是创作性改良,想要爆量都微乎其微。
所以”找爆款“要分为两步,第一步就是找什么类型的爆款。
在此前就拆解过,一个竞品模板的出现阶段,对应的是不同的借鉴逻辑,我们把素材归纳为三个级别,分别为”全新爆量作品、近期爆量作品、常规爆量作品“。
全新爆量作品,指的是之前没刷到,素材上新时间极其短,七天甚至三天以内、同行抄袭很少或者几乎没有,最后从账号数据角度GMV是爆量的。
这类型的素材既然能爆量,说明脚本框架、文案、画面一定存在爆点,但因为素材比较新,重复度低,所以直接一比一翻拍是首选,大量改动反而不如照搬容易爆量,如果本身能拿来混剪,效果也会比较明显。
这类逻辑同样出现在主页短视频上,比如你爆了一个作品,你修改发布不一定爆,但是同样的多发几次,就有可能产生连爆,如果千川后台,刚开始爆量的素材一直能吃量,大改的反而不一定能拿量。
近期爆量作品,指的是上架时间短,不超过一个月,原始素材爆量下同行数据跑的不错,也开始出现了少部分同行借鉴翻拍,也能拿到一些结果。
这类素材同行已经出现,素材库重复率提升,优质度降低,直接抄袭容易出现低质度,而且千川素材有一个机制,只要是极其同质化的素材,本身有素材在爆量,后续的素材起量就会极其困难。
所以相比较第一种的一比一复刻,这个阶段的素材借鉴,采用的就是以”要素改编“为模式的借鉴性创作,要素包含但不限于脚本、文案、画面。
这样的目的就一个,保留爆点,让系统去根据历史内容去识别,追爆点,非爆点改编,是为了达到去重效果,甚至通过改编比原作更好。
常规爆量作品,即素材已爆量,但时间出现比较久,至少一个月以上,因为时间周期长,被大量同行抄袭。
点击复习:【吐血整理】保姆级抖音运营攻略,照做就能玩好抖音,7000字干货长文
大部分玩家刚开始借鉴同行,都会去爬取同行素材借鉴,但是因为历史素材的自我积累少,素材识别度低,很多你认为的新爆款素材,都已经不是首创,按照辈分算,都已经是曾孙,玄孙,来孙、晜孙...
像这种已经骨头都被'抄”出茧的素材,单纯的要素改编很难再突围,所以对应的创作方法论,就是在保留产品卖点的基础上,进行框架式的改变。
什么叫要素性改变,你看到的上面两个视频对比,做了部分脚本、文案、画面的变化,这种就是要素微改,一般发现同行的素材比较新,微改模式就很适用。
而一旦作品进入老化模式,你想借鉴同行,就需要进行框架级改变,比如你再看第三个作品,会发现不管是环境、出镜人物、脚本结构、文案都是不一样,但是核心爆点是一样的,脆。
什么叫框架式改变,也就是只提炼原始作品的核心爆点并保留,然后在其他方面进行大幅度创新,一方面因为核心爆点增加被爆概率,其次通过创新让系统识别以为是个全新作品。
所以很多时候问,为什么我对标同行的素材一比一翻拍,但就是不爆?原因就是创作手法需根据原作品的新旧程度、同行挤压程度,配合如上的借鉴手段。
综上不同模板的区别,”全新爆量作品“借鉴改编难度小,但是找起来相对比较困难,而且按照当前你抄我我抄你的行业氛围,样本量偏小,特别是垂类,一年翻来翻去就那么几个模板素材。
”近期爆量作品“改编难度中等,而且找起来也没那么复杂,是目前做借鉴创作当中,用于改编的最广泛应用的模板,”常规爆量作品“,因为素材陈旧,需改编的幅度会大很多。
如上做区分是想说,没有所谓的什么模板有效,比如都知道前两者作品更好,但是就像上述所说,有些行业常年翻来覆去就那么几个模板,怎么办?
答案是要么原创,要么大幅度做改编,靠的是主创团队的内容能力。对于改编要求越小的内容模板,自然对团队的能力要求也是越小的,比如混剪,连拍摄都不需要,仅需要内容剪辑+去重即可。
所以我们归纳母板视频的标准,第一,同类同品最佳,易于复用跟模仿;第二,作品持续爆量大于3天,但尽可能不超过2周,垂类的素材周期可适当再放宽,第三是同行模仿较少,降低素材库的重复度。
理想敌不过现实,有些类目没办法按照上述要求找到好的模板,怎么办?适当放宽嘛!不要脑子这么死板!!!
既然定位了找什么模板,接下来要解决的就是用什么方法可以找到这些模板,以下一共列举了五种方法,搭配运用就能找到对标。
第一种,点开”蝉妈妈“-爆品作品探测器,继续选择每日探测器-类目-昨天,即可看到近期垂直类目下的排行榜单。

















:3





精修类的视频,爆点做了继承,非爆点所见,可以做到比历史作品更精简,这类的素材模板,适合本身时长较长,有比较多的可精修部分。
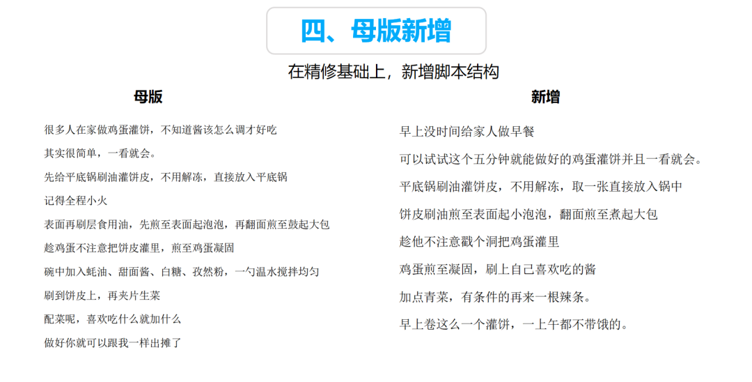
4、母版新增

与母版精修不同,母板新增是在原有视频基础上,重新扩张内容点,开头结尾不变,只针对中间卖点部分进行扩充,这类素材适合多卖点类型。
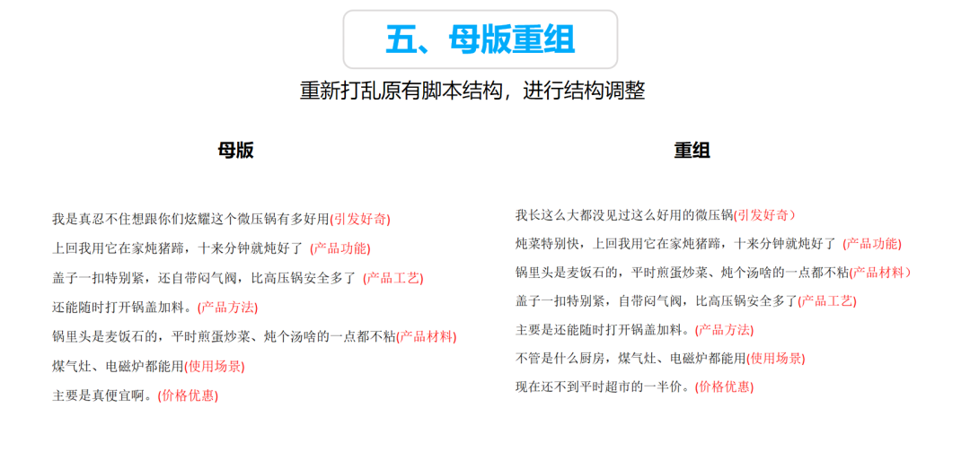
5、母板重组
母版仿写,是在不改变脚本框架的基础上,只针对文案进行仿写,而母版重组,是直接针对脚本结构进行调整。



导致创作困局的原因,核心还是认知差,专业团队已经把内容创作工业化,你却还在盲人摸象按部就抄!
最后,我是灿哥。
点亮“赞+在看”,希望能帮助到迷茫中的你!


【收藏】保姆级抖音运营全攻略,照做就能玩好抖音,6000字深度解析!
一份完整的直播带货策划方案怎么写?这5点是关键!
【收藏】抖音运营全攻略,6000字深度解析看这一篇就够了!

你点的每个在看,都是在为自己的努力加油!
到顶部