曹原 发自 副驾寺智能车参考 | 公众号 AI4Auto
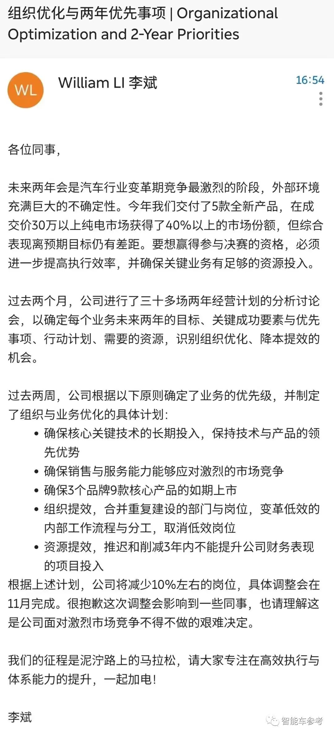
好老板李斌决定当一次坏人。
在最新发布的全员信中,他宣布公司将裁员10%,是组织优化的一部分。
根据公司总人数估算,此次裁员涉及约2700人,也是蔚来成立以来最大规模的一次裁员。
对此李斌表示:
很抱歉会影响到一些同事,也请理解这是公司面对激烈市场竞争不得不做的艰难决定。
蔚来艰难裁员
其实早在李斌全员信被曝光前,脉脉平台上就有用户曝光蔚来要开始裁员,部门比例10%-20%不等。
![]()
△图片来源于网络
此消息一流出就迅速引起热议,不过后来这个帖子删了。
以及虽然评论区有蔚来员工表示裁员是真的,但具体比例一直未得到证实。
蔚来联创、总裁秦力洪接受媒体采访时则表示,“追求组织效率不断提高,是蔚来一直都在开展的工作。各方传言有不实。”
其后,官宣公告出炉。
李斌一封全员信直接向所有员工预告:公司接下来要进行裁员,减少10%左右的岗位,以进行组织优化和降本增效,11月底完成。
![]()
李斌表示,公司在过去两个月里进行了三十多场分析讨论会,主要关于未来两年的经营计划。
最终公司制定出一份组织与业务的具体计划,总结下来核心是:保核心技术投入、保销售和服务、保产品,同时取消低效岗位以及更高效分配资源。
而根据2022年年报,公司共有员工26763名,此次裁员意味着涉及人数约有2600-2700人,裁员规模史上最大。
在新势力里能算得上家大业大的蔚来,竟也开始主动裁员、降本增效了。
蔚来发展遇关键节点
蔚来确实遇到了一些难处。
之前公布的二季报,多项业绩跌至低谷:
销量2.35万,同比环比均下跌;
营收87.7亿,三年来首次环比下降;
毛利率跌至1%,为毛利率转正后的最低纪录;
净亏损60亿,创下季度亏损最高纪录;
账面现金及现金等价物只剩315亿,是两年来最低水平;
同时无法忽略的是,蔚来又是“蔚小理”三家里业务最多、最舍得花钱的。
比如员工人数,蔚来是2.68万,理想和小鹏都没超过2万名,分别是1.94万和1.58万。
员工人数最多是因为拥有最大的业务规模。
不仅在售车型最多,蔚来一共有8款车型在售,理想是3款,小鹏是6款。
![]()
而且除了汽车业务,蔚来还比其他两家多了手机业务和电池业务,更不用说汽车业务下,蔚来还有独有的换电体系。
所以在花钱方面,蔚来是开销最大的。
就拿二季度营业费用来比(包括研发、销售、一般及行政费用),小鹏29.1亿元,理想47.4亿元,蔚来则是62亿,快赶上两家费用之和。
并且无法忽视的是,其他两家已经进入新阶段:理想已经上岸,向成熟车企转型;小鹏G6、新G9上市即爆款,同时还开始对外输出技术。
对于蔚来而言,自然也要迈入下一个阶段:依托瞄准中端的阿尔卑斯,以及欧洲市场的萤火虫两个品牌,在未来实现二次增长。
毕竟豪华市场区间正在被理想、腾势、极氪等等品牌压缩,换电技术也迎来超充电池的新挑战。
不过,蔚来整体也有向好的趋势:8款车型全部度过二代平台换代调整期,三季度销量大涨至55432辆,同比增长75.38%,环比增长135.68%,直接翻倍,10月销量也迎来增长。
![]()
△图片来源:蔚来
不被看好的手机业务市场反馈也不错,在没有第三方渠道发售的情况下,备货当月即售罄,订单排到了12月。
![]()
以及被认为是“不赚钱的生意”的换电业务,二季度就已经有20%的换电站实现盈亏平衡。
![]()
基本的业务布局已经完成,蔚来品牌也立住了,在即将进入新阶段的关键时刻,蔚来选择精简团队再出发。
并且,李斌想要提升团队效率由来已久。
今年年初发布的全员信中,他指出公司团队八项不足之一就包括:组织和团队在过去一年中扩展过快,内部沟通效率亟需提升。
虽然年中曾强调蔚来不会裁员,但如今靴子还是落地,李斌还是决定当一次坏人。
巧合的是,同为新势力的高合汽车最近也传出大规模裁员的消息,但公司回应称是业务结构调整,常规管理工作下的人员流动。
抛开是裁员还是业务调整、人员流动之类的话术不谈,这两家的变动至少能说明,新能源窗口期正在逐渐关闭,已经有越来越多的新势力跨过飞速扩张阶段,开始降本增效。
为的是什么?
汽车行业洗牌加速进程中,能继续留在牌桌上。
有留下来的资格,才有机会讲更大的故事。
— 联系作者 —
![]()
— 完 —
【智能车参考】原创内容,未经账号授权,禁止随意转载。
点这里👇关注我,记得标星,么么哒~
好老板李斌决定当一次坏人。
在最新发布的全员信中,他宣布公司将裁员10%,是组织优化的一部分。
根据公司总人数估算,此次裁员涉及约2700人,也是蔚来成立以来最大规模的一次裁员。
对此李斌表示:
很抱歉会影响到一些同事,也请理解这是公司面对激烈市场竞争不得不做的艰难决定。
蔚来艰难裁员
其实早在李斌全员信被曝光前,脉脉平台上就有用户曝光蔚来要开始裁员,部门比例10%-20%不等。
△图片来源于网络
此消息一流出就迅速引起热议,不过后来这个帖子删了。
以及虽然评论区有蔚来员工表示裁员是真的,但具体比例一直未得到证实。
蔚来联创、总裁秦力洪接受媒体采访时则表示,“追求组织效率不断提高,是蔚来一直都在开展的工作。各方传言有不实。”
其后,官宣公告出炉。
李斌一封全员信直接向所有员工预告:公司接下来要进行裁员,减少10%左右的岗位,以进行组织优化和降本增效,11月底完成。
李斌表示,公司在过去两个月里进行了三十多场分析讨论会,主要关于未来两年的经营计划。
最终公司制定出一份组织与业务的具体计划,总结下来核心是:保核心技术投入、保销售和服务、保产品,同时取消低效岗位以及更高效分配资源。
而根据2022年年报,公司共有员工26763名,此次裁员意味着涉及人数约有2600-2700人,裁员规模史上最大。
在新势力里能算得上家大业大的蔚来,竟也开始主动裁员、降本增效了。
蔚来发展遇关键节点
蔚来确实遇到了一些难处。
之前公布的二季报,多项业绩跌至低谷:
销量2.35万,同比环比均下跌;
营收87.7亿,三年来首次环比下降;
毛利率跌至1%,为毛利率转正后的最低纪录;
净亏损60亿,创下季度亏损最高纪录;
账面现金及现金等价物只剩315亿,是两年来最低水平;
同时无法忽略的是,蔚来又是“蔚小理”三家里业务最多、最舍得花钱的。
比如员工人数,蔚来是2.68万,理想和小鹏都没超过2万名,分别是1.94万和1.58万。
员工人数最多是因为拥有最大的业务规模。
不仅在售车型最多,蔚来一共有8款车型在售,理想是3款,小鹏是6款。
而且除了汽车业务,蔚来还比其他两家多了手机业务和电池业务,更不用说汽车业务下,蔚来还有独有的换电体系。
所以在花钱方面,蔚来是开销最大的。
就拿二季度营业费用来比(包括研发、销售、一般及行政费用),小鹏29.1亿元,理想47.4亿元,蔚来则是62亿,快赶上两家费用之和。
并且无法忽视的是,其他两家已经进入新阶段:理想已经上岸,向成熟车企转型;小鹏G6、新G9上市即爆款,同时还开始对外输出技术。
对于蔚来而言,自然也要迈入下一个阶段:依托瞄准中端的阿尔卑斯,以及欧洲市场的萤火虫两个品牌,在未来实现二次增长。
毕竟豪华市场区间正在被理想、腾势、极氪等等品牌压缩,换电技术也迎来超充电池的新挑战。
不过,蔚来整体也有向好的趋势:8款车型全部度过二代平台换代调整期,三季度销量大涨至55432辆,同比增长75.38%,环比增长135.68%,直接翻倍,10月销量也迎来增长。
△图片来源:蔚来
不被看好的手机业务市场反馈也不错,在没有第三方渠道发售的情况下,备货当月即售罄,订单排到了12月。
以及被认为是“不赚钱的生意”的换电业务,二季度就已经有20%的换电站实现盈亏平衡。
基本的业务布局已经完成,蔚来品牌也立住了,在即将进入新阶段的关键时刻,蔚来选择精简团队再出发。
并且,李斌想要提升团队效率由来已久。
今年年初发布的全员信中,他指出公司团队八项不足之一就包括:组织和团队在过去一年中扩展过快,内部沟通效率亟需提升。
虽然年中曾强调蔚来不会裁员,但如今靴子还是落地,李斌还是决定当一次坏人。
巧合的是,同为新势力的高合汽车最近也传出大规模裁员的消息,但公司回应称是业务结构调整,常规管理工作下的人员流动。
抛开是裁员还是业务调整、人员流动之类的话术不谈,这两家的变动至少能说明,新能源窗口期正在逐渐关闭,已经有越来越多的新势力跨过飞速扩张阶段,开始降本增效。
为的是什么?
汽车行业洗牌加速进程中,能继续留在牌桌上。
有留下来的资格,才有机会讲更大的故事。
— 联系作者 —
— 完 —
【智能车参考】原创内容,未经账号授权,禁止随意转载。
点这里👇关注我,记得标星,么么哒~