曹原 发自 副驾寺智能车参考 | 公众号 AI4Auto
活久见!智能驾驶第一梯队的两位掌门人,居然隔空互怼起来了!
何小鹏和余承东关于AEB这个功能,直接开吵:
“友商的AEB99%都是假的!”
“居然有车企的一把手根本都不懂AEB是什么!”
“我就是评价行业乱象,非行业的也不知道在急什么。”
这两人的战火从微信蔓延到微博,比亚迪腾势赵长江,还有李想也下场围观。
真是好不热闹。
发生了什么事
这件事源自何小鹏最近接受的一次专访。
在42号车库的采访中,他们说到小鹏汽车更突出的标签是城市NGP,但根据他们对友商的大定用户调查,很多人愿意为AEB买单。
![]()
对此何小鹏的回答是,首先大部分人可能从来没碰过AEB,其次是他认为友商讲的AEB“99%是假的”,“就是造假”,宣传“全是来自小视频”。
何小鹏还吐槽:
我们的人也去问了,它的AEB根本不能开,路上误刹车的情况太多了。
何小鹏认为,行业内讲的AEB主要是纵向AEB,触发条件大部分情况下是60km/h以内。如果速度过高误刹车对用户会造成巨大的惊吓,是根本无法接受的。
同时他还表示,会把AEB做得更好,比如静态AEB的功能,车辆可以主动避障。
![]()
而就是这样一番话,几乎在报华为身份证了。
因为新款问界M7的上市中,余承东强调最多智能驾驶带来的变革,就是AEB主动安全——目前为止,也没有人把智能驾驶能力和AEB做如此紧密的关联。
所以何小鹏即便没点名,余承东也感知到“冒犯”了。
他在朋友圈同样不点名回怼:居然有车企的一把手根本都不懂AEB是什么!
![]()
还要在评论区继续嘲讽:
有的车企,整天忙着做智能驾驶,AEB主动安全测试结果非常差,一问才知道他们连AEB基本功能居然都没有做,这让我十分吃惊!要么让手下忽悠了,要么是对汽车行业的发展缺乏最基本的认知!
虽然余承东并没有直接点明是哪家车企,但从这个“整天忙着做智能驾驶”、还提到了AEB来说,不难猜出他说的就是小鹏汽车。
两个巴掌拍一起了。
随着余承东朋友圈外泄范围越来越大,何小鹏也不忍了。在朋友圈揶揄:“我最近评价了一个行业乱象,结果行业的没急,非行业的倒急了,不知道他急什么
”
![]()
好一个“非行业”,真是虾仁猪心啊!
当然余承东也不简单,也阴阳人小鹏被下面蒙蔽之类的。反正大佬打起嘴仗来,都带着情绪。
不过吵归吵,闹归闹,这场隔空互怼,也吸引了不少车圈大佬参与讨论,把AEB的关注度,带到了新热度。
比如比亚迪腾势销售事业部总经理赵长江,就出来说明了一番自家产品的性能,“能做到80km/h的状态下启动AEB”;末了还表了一番决心:明年做到100km/h!
![]()
甚至还有一众看热闹不嫌事儿大的网友,直接在评论区里拱火:
打起来打起来(手动狗头)。
![]()
总之这事儿,还没完。
AEB是什么?
这里不妨解释一下,争议核心的AEB到底是什么?
AEB,全称是Autonomous Emergency Braking,自动紧急制动系统,是车辆主动安全功能之一,也是ADAS基本功能之一。
![]()
AEB能做到实时监测车辆前方行驶环境,并在可能有碰撞的危险时自动启动车辆制动系统,让车辆减速,以避免碰撞或者减轻碰撞。
更详细一点说,AEB系统会通过雷达监测与前方车辆或障碍物的距离,后方的电子控制单元则会分析速度和距离判断是否有碰撞风险,如果有,则会向驾驶员发出警报。
如果警报显示后驾驶员没有及时踩刹车,AEB则会在小于安全距离的时候启动,最大限度地紧急刹车或者让车辆减速,以减少与前方车辆或障碍物发生碰撞的概率,避免事故发生。
![]()
既然需要监测行驶环境,自然会利用各类传感器,比较基本的是摄像头和毫米波雷达,有些系统也会利用激光雷达。
当然,和智能驾驶路线之争一样,并不是说使用激光雷达就一定更好,毕竟本质还是识别行驶环境,关键在于要尽可能保证安全。
那怎么看这个AEB系统能不能保证安全、系统是否合格,是有相应标准的。
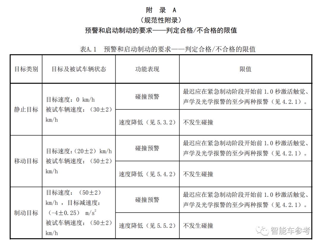
比如国标GB/T 39901-2021中规定,配备AEB的车辆需做到速度在30±2km/h时不碰撞静止物体;速度在50±2km/h不碰撞速度为20±2km/h的移动物体;以及不碰撞同速的、正在减速(减速度为-4+0.25m/s²)的制动物体即视为合格。
![]()
不过也能看出,国标只限制了城市工况(最高时速50km/h左右),不涉及高速情形。
但至少能做个初步判断,国内上市的、配有AEB系统的车辆,应该符合国标,在城市工况、有危险时能刹住,否则就是不合格的系统。
而更直观的性能表现有两个测试可以说明,一个是中汽研的C-NCAP,另一个是欧洲标准E-NCAP,AEB系统测试得分越高,性能越好。
不过C-NCAP(2021版)中规定,AEB系统的测试最高速度在50km/h;E-NCAP,最大速度则为80km/h,主要还是城市工况。
而高速情况下怎么保障车辆安全,就要看各家技术会怎么处理了。
![]()
并且话又说回来,国标和测试结果只是提供一个基本参考,具体好不好用、会不会误触发,各家的体验也千差万别。
所以,何小鹏说友商的AEB误触率太高,不好用;余承东说小鹏汽车的AEB测试结果非常差,不能叫AEB。
说的都是不同维度下,对AEB的表述。
这功能不光要技术好,也得产品优化得好,否则就变成智能驾驶中的“幽灵刹车”了。
但总而言之,何小鹏和余承东的在线开怼,其实是好事一件,只会让AEB更出圈,也会让消费者和车厂都更重视。
只不过嘛,何小鹏和余承东,其实早就准备好吵一架打一架了。
毕竟高速入局智能车的华为,要真正树立「遥遥领先」的招牌,就得把有口皆碑的小鹏拉下马。
![]()
射人先射马,擒贼先擒王。
华为手机当时怎么打营销战公关战,华为智能驾驶现在就怎么打。
而小鹏作为首擂一方,早就明里暗里,对华为要对国产智能驾驶的改旗易帜,心存不满了。
双方怨怼,已经有些时日。
华为和小鹏,必有一战
何小鹏和余承东早就开始隔空“互动”。
之前在粤港澳大湾区车展时,余承东在演讲时表示,问界M7的舒适性超越所有百万级高端车、豪华车的体验,何小鹏听后说想扔个鞋子上去。
如果是在汽车百人会,老余这样讲,估计下面会有很多扔鞋子上来的。刚刚老余在上面这样讲,我也有点想扔个鞋子上来。
而在3月华为的发布会上时,余承东表示华为的质量“遥遥领先”,“智能驾驶、智能座舱华为都遥遥领先”,何小鹏则在4月的发布会上表示小鹏汽车是“遥遥领先,没有对手”。
![]()
并且在刚刚结束的1024小鹏科技日,小鹏表示自己智能驾驶的开城速度是“全国第一”,同时还表示“我们不会把加强版的LCC称为全国可用”。
似乎是在暗讽华为发布高阶智能驾驶系统ADS 2.0时,宣传自己“全国可用”,其实是加强版的LCC(车道居中辅助)。
实际上,在新能源赛道越来越卷,智能驾驶卷高阶城市NOA,卷了城市NOA还要比开城速度、开城数量,同为智能驾驶第一梯队玩家的华为和小鹏汽车,迟早要碰一碰。
只不过,还没等来华为ADS2.0和小鹏XNGP的正面较量,余承东和何小鹏先在L2级功能AEB上开始拌嘴。
![]()
并且,也正像上面所说,AEB是主动安全里最基本的功能,并不涉及到更高阶的智能辅助驾驶。
所以,如果连最基本的都做不好,很容易让人怀疑车企平时宣传自己高阶智能驾驶水平有多厉害,是否徒有虚名。
而如果这场辩论能让更多车企重视起来,对于消费者来说也是好事。
推动智能驾驶、智能AEB普及,未尝不是功在当代利在千秋。
越多车企进来表决心越好,越多话题大咖加入论战越热闹。
One more thing:李想主动退避三舍
然而,在这波热闹中,有一位话题大师,主动退避三舍。
他就是理想汽车话事人李想。
李想对这波互怼视若罔闻,不闻不问。甚至大家可能都忘了,最早把AEB成绩作为自家智能驾驶技术力证明的,可是他理想。
李想的“怂”,网友都看不下去了。
有网友主动在评论区呼吁他加入战局,利用事件关注度,把理想智能驾驶带一带。
但对互联网热点有骨灰级把握的李想,却选择了认怂:
“不和华为吵架,实在吵不过呀。”
![]()
这算是李想识时务的再次证明,也是李想对华为又一次最高级别的Respect。
以及别忘了,理想今年年中战略会最重要的总结里有一条:
避开华为。
— 联系作者 —
![]()
— 完 —
【智能车参考】原创内容,未经账号授权,禁止随意转载。
活久见!智能驾驶第一梯队的两位掌门人,居然隔空互怼起来了!
何小鹏和余承东关于AEB这个功能,直接开吵:
“友商的AEB99%都是假的!”
“居然有车企的一把手根本都不懂AEB是什么!”
“我就是评价行业乱象,非行业的也不知道在急什么。”
这两人的战火从微信蔓延到微博,比亚迪腾势赵长江,还有李想也下场围观。
真是好不热闹。
发生了什么事
这件事源自何小鹏最近接受的一次专访。
在42号车库的采访中,他们说到小鹏汽车更突出的标签是城市NGP,但根据他们对友商的大定用户调查,很多人愿意为AEB买单。
对此何小鹏的回答是,首先大部分人可能从来没碰过AEB,其次是他认为友商讲的AEB“99%是假的”,“就是造假”,宣传“全是来自小视频”。
何小鹏还吐槽:
我们的人也去问了,它的AEB根本不能开,路上误刹车的情况太多了。
何小鹏认为,行业内讲的AEB主要是纵向AEB,触发条件大部分情况下是60km/h以内。如果速度过高误刹车对用户会造成巨大的惊吓,是根本无法接受的。
同时他还表示,会把AEB做得更好,比如静态AEB的功能,车辆可以主动避障。
而就是这样一番话,几乎在报华为身份证了。
因为新款问界M7的上市中,余承东强调最多智能驾驶带来的变革,就是AEB主动安全——目前为止,也没有人把智能驾驶能力和AEB做如此紧密的关联。
所以何小鹏即便没点名,余承东也感知到“冒犯”了。
他在朋友圈同样不点名回怼:居然有车企的一把手根本都不懂AEB是什么!
还要在评论区继续嘲讽:
有的车企,整天忙着做智能驾驶,AEB主动安全测试结果非常差,一问才知道他们连AEB基本功能居然都没有做,这让我十分吃惊!要么让手下忽悠了,要么是对汽车行业的发展缺乏最基本的认知!
虽然余承东并没有直接点明是哪家车企,但从这个“整天忙着做智能驾驶”、还提到了AEB来说,不难猜出他说的就是小鹏汽车。
两个巴掌拍一起了。
随着余承东朋友圈外泄范围越来越大,何小鹏也不忍了。在朋友圈揶揄:“我最近评价了一个行业乱象,结果行业的没急,非行业的倒急了,不知道他急什么

好一个“非行业”,真是虾仁猪心啊!
当然余承东也不简单,也阴阳人小鹏被下面蒙蔽之类的。反正大佬打起嘴仗来,都带着情绪。
不过吵归吵,闹归闹,这场隔空互怼,也吸引了不少车圈大佬参与讨论,把AEB的关注度,带到了新热度。
比如比亚迪腾势销售事业部总经理赵长江,就出来说明了一番自家产品的性能,“能做到80km/h的状态下启动AEB”;末了还表了一番决心:明年做到100km/h!
甚至还有一众看热闹不嫌事儿大的网友,直接在评论区里拱火:
打起来打起来(手动狗头)。
总之这事儿,还没完。
AEB是什么?
这里不妨解释一下,争议核心的AEB到底是什么?
AEB,全称是Autonomous Emergency Braking,自动紧急制动系统,是车辆主动安全功能之一,也是ADAS基本功能之一。
AEB能做到实时监测车辆前方行驶环境,并在可能有碰撞的危险时自动启动车辆制动系统,让车辆减速,以避免碰撞或者减轻碰撞。
更详细一点说,AEB系统会通过雷达监测与前方车辆或障碍物的距离,后方的电子控制单元则会分析速度和距离判断是否有碰撞风险,如果有,则会向驾驶员发出警报。
如果警报显示后驾驶员没有及时踩刹车,AEB则会在小于安全距离的时候启动,最大限度地紧急刹车或者让车辆减速,以减少与前方车辆或障碍物发生碰撞的概率,避免事故发生。
既然需要监测行驶环境,自然会利用各类传感器,比较基本的是摄像头和毫米波雷达,有些系统也会利用激光雷达。
当然,和智能驾驶路线之争一样,并不是说使用激光雷达就一定更好,毕竟本质还是识别行驶环境,关键在于要尽可能保证安全。
那怎么看这个AEB系统能不能保证安全、系统是否合格,是有相应标准的。
比如国标GB/T 39901-2021中规定,配备AEB的车辆需做到速度在30±2km/h时不碰撞静止物体;速度在50±2km/h不碰撞速度为20±2km/h的移动物体;以及不碰撞同速的、正在减速(减速度为-4+0.25m/s²)的制动物体即视为合格。
不过也能看出,国标只限制了城市工况(最高时速50km/h左右),不涉及高速情形。
但至少能做个初步判断,国内上市的、配有AEB系统的车辆,应该符合国标,在城市工况、有危险时能刹住,否则就是不合格的系统。
而更直观的性能表现有两个测试可以说明,一个是中汽研的C-NCAP,另一个是欧洲标准E-NCAP,AEB系统测试得分越高,性能越好。
不过C-NCAP(2021版)中规定,AEB系统的测试最高速度在50km/h;E-NCAP,最大速度则为80km/h,主要还是城市工况。
而高速情况下怎么保障车辆安全,就要看各家技术会怎么处理了。
并且话又说回来,国标和测试结果只是提供一个基本参考,具体好不好用、会不会误触发,各家的体验也千差万别。
所以,何小鹏说友商的AEB误触率太高,不好用;余承东说小鹏汽车的AEB测试结果非常差,不能叫AEB。
说的都是不同维度下,对AEB的表述。
这功能不光要技术好,也得产品优化得好,否则就变成智能驾驶中的“幽灵刹车”了。
但总而言之,何小鹏和余承东的在线开怼,其实是好事一件,只会让AEB更出圈,也会让消费者和车厂都更重视。
只不过嘛,何小鹏和余承东,其实早就准备好吵一架打一架了。
毕竟高速入局智能车的华为,要真正树立「遥遥领先」的招牌,就得把有口皆碑的小鹏拉下马。
射人先射马,擒贼先擒王。
华为手机当时怎么打营销战公关战,华为智能驾驶现在就怎么打。
而小鹏作为首擂一方,早就明里暗里,对华为要对国产智能驾驶的改旗易帜,心存不满了。
双方怨怼,已经有些时日。
华为和小鹏,必有一战
何小鹏和余承东早就开始隔空“互动”。
之前在粤港澳大湾区车展时,余承东在演讲时表示,问界M7的舒适性超越所有百万级高端车、豪华车的体验,何小鹏听后说想扔个鞋子上去。
如果是在汽车百人会,老余这样讲,估计下面会有很多扔鞋子上来的。刚刚老余在上面这样讲,我也有点想扔个鞋子上来。
而在3月华为的发布会上时,余承东表示华为的质量“遥遥领先”,“智能驾驶、智能座舱华为都遥遥领先”,何小鹏则在4月的发布会上表示小鹏汽车是“遥遥领先,没有对手”。
并且在刚刚结束的1024小鹏科技日,小鹏表示自己智能驾驶的开城速度是“全国第一”,同时还表示“我们不会把加强版的LCC称为全国可用”。
似乎是在暗讽华为发布高阶智能驾驶系统ADS 2.0时,宣传自己“全国可用”,其实是加强版的LCC(车道居中辅助)。
实际上,在新能源赛道越来越卷,智能驾驶卷高阶城市NOA,卷了城市NOA还要比开城速度、开城数量,同为智能驾驶第一梯队玩家的华为和小鹏汽车,迟早要碰一碰。
只不过,还没等来华为ADS2.0和小鹏XNGP的正面较量,余承东和何小鹏先在L2级功能AEB上开始拌嘴。
并且,也正像上面所说,AEB是主动安全里最基本的功能,并不涉及到更高阶的智能辅助驾驶。
所以,如果连最基本的都做不好,很容易让人怀疑车企平时宣传自己高阶智能驾驶水平有多厉害,是否徒有虚名。
而如果这场辩论能让更多车企重视起来,对于消费者来说也是好事。
推动智能驾驶、智能AEB普及,未尝不是功在当代利在千秋。
越多车企进来表决心越好,越多话题大咖加入论战越热闹。
One more thing:李想主动退避三舍
然而,在这波热闹中,有一位话题大师,主动退避三舍。
他就是理想汽车话事人李想。
李想对这波互怼视若罔闻,不闻不问。甚至大家可能都忘了,最早把AEB成绩作为自家智能驾驶技术力证明的,可是他理想。
李想的“怂”,网友都看不下去了。
有网友主动在评论区呼吁他加入战局,利用事件关注度,把理想智能驾驶带一带。
但对互联网热点有骨灰级把握的李想,却选择了认怂:
“不和华为吵架,实在吵不过呀。”
这算是李想识时务的再次证明,也是李想对华为又一次最高级别的Respect。
以及别忘了,理想今年年中战略会最重要的总结里有一条:
避开华为。
— 联系作者 —
— 完 —
【智能车参考】原创内容,未经账号授权,禁止随意转载。