继续操作前请注册或者登录。

解密香港“第一望族”何东家族的传承之道(下)



              
作为香港开埠后的首任富豪家族,曾有人将何东家族(泛指何东母亲所生孩子的所有后代)誉为中国的「洛克菲勒家族」,该家族成员庞大,在商业和政治上名人辈出。
譬如,家族第一代掌门人何东、「赌王」何鸿燊、张学良参谋兼保镖何世礼将军、商界女强人何超琼、星竞威武集团董事长何猷君等。
但是作为香港开埠后欧亚混血儿的何东家族,一直都在为获得华人社会的身份认同而不断证明自己,这条主线也始终贯穿何东家族整个商业和政治脉络。
本期,家办新智点将带你走进庞大且复杂的何东家族,了解其家族发展与商业之路、传承之路。
*2024年1月15日-19日,家办新智点将再次出发,组团一批内地家办及超高净值个人赴香港研学考察调研之旅,欢迎对香港家办政策,“资本投资者入境计划”及海外资产配置感兴趣的朋友扫码报名。

文|家办新智点

何东家族的社会网络关系
除姻亲网络外,与何东家族密切的网络关系还有:
第一,皇仁书院(何东读书时的学校)网络,家族一代成员和二代成员等大多都是此书院学生。
第二,买办网络。除渣甸洋行外,家族还与汇丰银行、沙宣洋行、有利洋行、利安洋行、屈臣氏、日本邮船会社、香港九龙货仓及码头头衔公司等有着密切的联系,家族成员多任职于这些买办机构中。
第三,华人慈善组织网络。为争取华人社会对于欧亚混血儿身份的认同和支持,何东家族除改用中国人姓名,穿华人服饰和举止华仁化外,还积极参与社会福利救济和慈善事业中。
譬如,捐助香港东华三院,甚至出任该院主席或总经理;创立中华会馆(后易名为中华总商会)及甘四商会联合会;捐款成立九龙英童学校;支持港府创立香港大学;捐款支持皇仁学校发展;资助其妻子创办平民女子学校等。
在香港历史上,何东家族成员多毕业于香港大学,也是香港大学颁发荣誉博士最多的家族。
在大力捐助创建香港大学的同时,何东还积极参与政府的经济资源委员会工作以及在1924年统筹港英政府在英国温布莱的展览会。
除了安排并主持展览活动外,何东还会见了英皇佐治五世(King George V)、首相麦当奴(R. MacDonald) 以及部分英国皇室成员,如威尔斯王子(Prince of Wales )、波云伯爵( Earl Baldwin ) 以及其他高级官员,如当时正担任财相一职的丘吉尔(Winston Churchill) ,并与他们建立了深厚的交情。
由于何东对社会的贡献,曾获得很多荣誉。

第四,银行网络。1914年,何东家族参与创立的「大有银行」 ,可以说将传统华人社会里的「自己人,信得过」原则展现的「淋漓尽致」。大有银行是何东家族多种社会网络的集合体,既有皇仁书院旧生、买办阶层、东华三院骨干,又有姻亲、同袍等。
第五,政治网络。在商业上叱咤风云的何东并不满足于此,他同样希望在政治上提升自己的名声、地位和影响力。
首先,秘密拯救戊戌变法中的康有为。1898年9月26日,变法失败的康有为逃亡香港,迎接他的人员中就包括何东,后来更是将康有为接到他位于西摩道八号的何家大宅「红行」,以尽地主之谊。
除拯救康有为外,何东还秘密拯救了康有为的家眷。后在何家大宅小住半月左右的康有为决定去日本与梁启超汇合时,何东还慷慨资助了其旅费。
其次,调停香港海员大罢工。在调停期间,何东表示自己愿意捐款支付罢工期间一半工资,这才得以平息这场动乱。不过后来因种种因素,何东并未支付。
再次,呼应和平统一。在孙中山「二次革命」期间,为呼应孙中山的「和平统一宣言」,何东提出召开「圆桌会议」的「国内领袖联系会议」,以谈判方式结局分歧,结束军阀割据局面。后何东为此北上,不断动员。但该「和平之旅」因遇到各种艰难险阻,最后无疾而终。
最后,支持抗日。抗战期间,何东不仅捐钱捐物,全力支持抗战,他的儿子何世礼还进入了抗日前线,成为了一名抗日将领。
不过,虽然何东热心政治,但却未在港英政府中担任重要职位。但是他的主要家族成员,如何福、女婿罗文锦和杨国璋、外孙罗德丞等则在行政、立法、司法及政府各重要部门担当要职。

开一代先河,西式慈善信托的实践者
盛宣怀家族有一个相似的特点——女性成员在家族及社会中扮演着很重要的角色,尤其在慈善方面。而何东家族则更进一步,其中又以何东平妻张静蓉开风气之先,在慈善事业的开拓上留下浓彩重墨的一笔。
在张静蓉的遗嘱中,该遗嘱是张静蓉去世前七个月以中文手写而成,由律师公证,字数共约1300字。
遗嘱内容分为两部分,第一部分为张静蓉创立宝觉义学及东莲觉苑的苦心,并将个人所拥有的财产悉数捐赠给东莲觉苑做永续基金使用。

张静蓉的第一部分内容
第二部分简述自己创立宝觉义学及东莲觉苑的过程,并指派该苑的主持人和管理人,以及财务开支方面的安排,希望亲族不要干涉,并应施以援手。



张静蓉遗嘱第二部分
而原配麦秀英的遗嘱也在公益捐赠上非常尽心。该遗嘱由何东一好友律师负责,按照严格的法律程序以英文草拟而成,再将翻译内容告知麦秀英。遗嘱内容和附件可分为主体和附件两部分内容。
主体部分可分为私人遗赠和公益捐赠,并委任何东、何世荣及何世礼为信托人及执行人,如果三人中有人离世时,由何锦姿接替,如果何锦姿离世,则何纯姿接替。如信托人中有意见分歧,以何东为准,或以信托人中的绝大多数意愿为准。
该主主体部分,对一众子孙、亲属及个别人士以及慈善事业都做了遗赠。附件为主体的补充部分,借以补充遗嘱中的不足。

何东是如何分配家族遗产的
何东遗嘱牵涉的资产非常深广,遗赠机制也很精巧。在附件中,何东曾表示自己及信托人曾非常认真参考和研究过一些世界级大型慈善基金如卡耐基信托(The CarnegieTrust)、洛克菲勒基金(The Rockefeller Foundation)及诺贝尔基金(The AlfredNoble Foundation)等的指导原则。
1955年7月4日,何东在女婿罗文锦的律师楼,签署了一份长达25页的英文遗嘱以及一份共有四页纸的附件(何东称之为第一附件)。接着当年7月20日,何东又签署了两份内文各有一页纸的附件(何东称之为第二和第三附件)。
由于该遗嘱涉及的内容非常多,以下资料多来自于书籍:
何东的主体遗嘱都是按照英国遗嘱法律的习惯和格式进行拟定的,委托人为香港上海汇丰银行,交代了离世后的殡葬开支应从遗产中扣除,并希望死后与原配麦秀英合葬于跑马地的基督教坟场。
接着,何东又划拨1万元给信托人作为投资资金,收益专门用来打理中央书院创校校长是史钊域(F.Stewart) 、岳父麦奇廉(Hector C. Maclean)和妻子麦秀英及自己的坟墓。从这部分内容中可看出,何东对日后子孙是否会打扫墓地欠缺信心。
之后,何东将自己所拥有的珠宝实物等遗赠给子女,并委任长女何锦姿作为监督人,如何锦姿早于何东离世,则由女婿罗文锦代替。
之后,何东又将生平获得各种各样由中国政府所颁赠的勋章转赠儿子何世礼,英国及其他国家颁赠的勋章则转赠另一儿子何世俭,并由何世俭继承新界上水金钱村及其附近土地兴建的建筑物,并希望他尽量将该地的「东英学圃」名称保留下来。
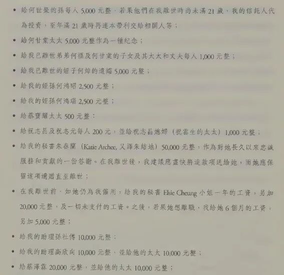
最后,何东再按家人、朋友及员工等的亲疏次序,做出资产遗赠数目和规定。
除此之外,何东还就部分人日后的生活作出具体安排。
首先,在生活开支方面,何东遗赠5万元给信托人,要求将该款项用作投资,收入则分给各女儿(何慧姿除外),作为她们的生活费,直至60岁止。
对于何慧姿,何东指示遗嘱信托人要在剩余遗产中支付她在精神医院(Mental Hospital)疗养的一切费用,并承担她的个人开支如丧葬的费用等,让她得到合理而舒适的对待。
何东又遗赠1800元给信托人,要求信托人以「分期付款」方式,每月发出150元作为何鸿钧的子女,何惠棱、何惠渝及何猷灏,用作生活费直至年满21岁或完成教育,若有余款则拨给何鸿钧或其太太。
何东又遗赠2.5万元给信托人,并要求将该款项用作投资,而收入则用作朱春兰的生活费,为期十年,之后将该余款及收入一并转给朱春兰,若她已离世则按她的遗嘱转赠她的受益人或是她的直系亲属。对于朱春兰,何东还另外遗赠6000元,以「分期付款」的形式,在自己死后每月给她发出500元。




何东按家人、朋友及员工等的亲疏次序,列出金钱方面遗赠的数目及规定(图片来自书籍)
在房子上,何东特别在遗嘱中作出说明,指定一部分人可在自己离世后,在西摩道八号的何家大宅「红行」居住五年,至于大屋的一切家私摆设均须保持原状,而相关的水电、保险、保养等开支则由其剩余遗产(Residuary Estate )支付,连他们的日常饮食开支,也一并由剩余遗产来承担。
在此之外,何东又拨出特别款项捐给个别慈善组织。

何东捐赠给慈善机构的钱(图片来自书籍)
在个别慈善机构的捐赠外,何东还拨出50万元,成立「何东爵士慈善基金」(The Sir Robert Ho Tung Charitable Fund )。该款项交由信托人代为投资,收入部分则用于香港殖民地的慈善用途如教育方面,而港督则可视乎每年收入的情况而订定批出善款的数额。
另一方面,何东又将澳门Largo de Sto. Agostinho的地皮及物业连屋内设备、家私等一并捐给澳门政府,希望该物业可改成公共图书馆,收藏中文书籍,并要求将该馆的名字定为「何东藏书楼」,附有萄文名称。
若然澳门政府不同意这种安排,何东同意遗赠5万元给澳门政府,用于在合适的地点另建公共图书馆,并另加2.5万元用于购买书籍,用于充实该公共图书馆。如何东离世三年后澳门政府仍没决定是否接受,则遗赠自动失效,遗下的澳门产业则在扣除遗产税后全数归入剩余遗产之中。
做好以上各种安排后,何东指示将剩余遗产的一半以信托形式交给儿子何世俭,另一半则交给另一儿子何世礼,至于何世俭及何世礼死后,则转交各自的子女,男的要到21岁才能拿取,女的则要到结婚之时。若两个儿子均育有多于一名子女,则各人平均分配,每人可得一份。
另一方面,何东还按《公司章程》的规定,委任何世俭为香港九龙娱乐有限公司永久董事会主席。至于何世礼则获委任为《工商日报》有限公司永久董事主席,并指如果他不愿意或不能接受该职时,由关祖尧接替。
在香港九龙娱乐有限公司及工商日报有限公司外,何东在遗嘱中还提到「生记」,一家专门打理何东名下物业的公司。何东作出指示,表示在他离世后的五年内,除非有员工做出不诚实的行为或是健康欠佳,否则不应遭到解雇,离职时更应给予1万元的约满酬金(gratuity)。
此外,何东又指示在他离世后的五年内,不应解聘香港九龙娱乐有限公司经理蔡泽霖(James Tsoi),除非他做了不诚实的事或是健康不好。由于蔡氏乃何东姐姐的丈夫,何东特别指示要给他「特别对待」(special consideration),亦应在其离职时给予1万元的约满酬金。
另一位何东特别提到的员工是林树荣,何东指他一直管理Victory House,除非是不诚实或健康不好,否则也应在自己死后继续保留林氏的职位起码五年。
在遗赠及捐款之外,何东还在遗嘱中作了一些其他指示。
其一是表示原谅韦嘉(私人秘书韦达的弟弟),并同意他不用归还所有债项,但希望他日后如有成就,应在社会上多作善事。
其二是指示信托人为区彩(麦秀英生前的女仆)竖立一个墓碑,以示纪念,一切费用可从剩余遗产中扣除。
其三是指示信托人为自己及已故妻子麦秀英竖立两个墓碑,费用同样在剩余遗产中扣除。
其四是授权信托人在有需要时委任「遗产管理人」(Administrator) ,在何东存有遗产的地方接管其遗产。
其五是授权信托人按法律规定,在他死后妥善处理公司所有职工的去留问题。
其六是授权信托人提名四名候选人进入香港大学「捐赠者奖学金」(Donor Scholarship)的委员会。
其七是指遗嘱中所提到的货币,除特别说明外,其他的全属港元。
在余下的篇幅中,何东还用了不少篇幅将有关财产的转赠、接收和管理等法律问题说得清楚明晰,对受益人或继承人的身份、条件或一些预期有可能出现的问题均阐述得十分透彻,让人对其安排遗产时的私态和顾虑,均有颇为深刻的了解。
最后,遗嘱还说了一段告诫子孙的话。「我真诚地希望我的子女们远离奢侈、酗酒、赌博和放荡,而是勤劳、为善,亦要表现出谦卑,有服务公众的精神,当家人有困难或麻烦时,会互相给予帮助,能以我白手兴家而建立起巨大财富,并拥有良好声誉作模楷,为家族的荣耀和福祉而努力。」
此外,何东还用了四页纸的篇幅,制订第一附件,目的在于成立「中国慈善基金」(The China Charitable Fund)。该基金的数额并没说明有多少,只说是将何东其中一个物业(位于云咸街的Victory House)及何东个人拥有的香港九龙娱乐有限公司股份全数用作该项基金,而何时出售上述的物业及股票,及之后如何投资等问题,则完全交由信托人决定。
附件进一步指明将「中国慈善基金」分为两个部分,其中三分之二的基金用于组成「何东爵士华北防洪基金」,简称「华北基金」,三分之一的基金则用于组成「何东爵士华南防洪基金」,简称「华南基金」。
接着,附件又就信托人如何运用、批核及管理基金方面,作出了一些法律层面的指示和授权,并表明基金不能应用于香港法律不承认其属慈善性质的组织。
如果何东离世十年后,基金仍没法充分应用,则该基金会自动失效,其本金及相关收入总和的三分之一拨入主体遗嘱所指示设立的「何东爵士慈善基金」之中,余下的三分之二则拨入剩余遗产之中。
当然,他亦指出,由于他指明受助机构必须符合香港法律所订定的慈善团体的定义,实施时难免会有一定限制。为了避免法律层面对「慈善团体」的严格定义,何东指示,如果是开辟耕地借以减少水灾或是改善防洪设施等,均可符合申请的条件。
后何东又签署了第二附件和第三附件,签署时见证人并非律师,而是他的私人秘书Elsie Cheung及仆人LeungShukChing。
在第二附件中,何东授权信托人将同乐戏院(Tung Lok Theatre)按原来条件续租五年给儿子何世礼。在第三附件中,何东表示除了在遗嘱中给予何世俭的遗赠外,再加25万港元。
(《家办新智点》提醒:内容及观点仅供参考,不构成任何投资建议。)
欢迎对香港家办政策、“资本投资者入境计划”以及香港家办设立运营和海外资产配置感兴趣的朋友扫码报名。

到顶部