2018年专网通信行业竞争格局分析 海能达强势崛起


一、摩托罗拉占据龙头位置,海能达强势崛起
在专网通信领域,市场较为集中,技术领先同时拥有品牌及渠道优势的企业占据着行业大多数市场份额。在全球市场,摩托罗拉、海能达、健伍等前五家企业占据了80%以上的终端市场份额,系统市场的份额也类似,其中摩托罗拉占据了全球49%的市场份额,海能达占比13%,随着海能达对赛普乐的收购,海能达的专网通信市场将进一步提高。目前全球专网通信领域属于寡头垄断格局。前瞻认为,未来随着行业向数字无线集群系统升级,技术的革新也将推动行业格局重塑。

从我国专网通信行业市场份额来看,摩托罗拉占据较大部分的市场份额,占比为33%;其次是海能达,占比为11%;欧宇航位居第三,占比为9%;建伍排名第四,占比为7%。

目前,在专网通信领域,我国相关企业无论从收入规模、品牌影响力还是市值上和国际巨头相比还有较大的差距,但在部分领域技术水平已经不相上下。摩托罗拉(Motorola)作为专网通信绝对龙头,其业绩体量远高于其他厂商,Motorola的营收规模约为我国第一厂商海能达的9倍。但从增速上看,Motorola近年增速不超过10%,而海能达保持近20%的增速,呈现赶超之势。海能达后起之势迅猛原因主要在于,Motorola主要市场在北美和欧洲,而海能达在欧洲频频发力,逐渐蚕食其市场空间,且中国专网通信行业迅速崛起,而Motorola在中国的业务拓展并不顺利,加之2017年海能达收购全球排名第七的Sepura,未来海能达有望进一步提升市场份额,与巨头Motorola形成两足鼎立之势。
从总体上来说,短期来看,进口替代将给国内厂商带来更多的机会,并且后续的信息安全相关政策出台会给行业带来催化。长期来看,随着国家的支持和国内企业的崛起,会涌现出一批具有国际竞争力的企业,有望复制华为在电信领域的成功,向国际巨头看齐。

二、福建专网通信行业全国领先,泉州出台政策支持行业发展
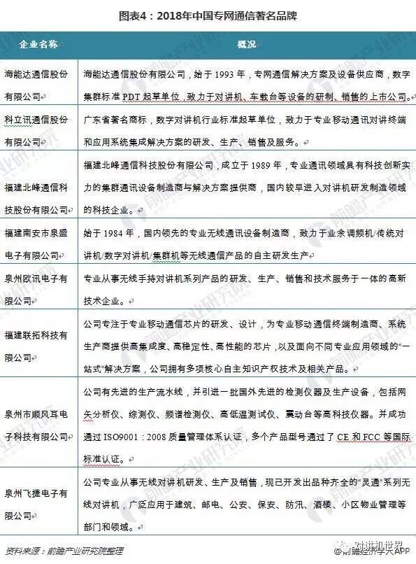
近年来,国内专网通信企业如海能达、科立讯、北峰通信等企业得到快速发展,国内市场竞争程度逐渐加剧。2018年,在中国十大专网通信品牌排行榜上,我国自主品牌占领半壁江山,包括海能达通信股份有限公司、科立讯通信股份有限公司、福建北峰通信科技股份有限公司、福建南安市泉盛电子有限公司、泉州欧讯电子有限公司、福建联拓科技有限公司、泉州市顺风耳电子科技有限公司。

值得注意的是,福建专网通信企业数量较多。中国生产的模拟对讲机数量占世界总量的70%以上,而泉州是国内最早从事对讲机生产的地区,也是世界最大的模拟对讲机生产基地。随着中国对讲机“模转数”的转变,泉州通信企业通过掌握核心技术、组织制定标准,也开始了对讲机产业的转型升级。
福建泉州生产模拟对讲机及配件的企业达200余家,年产模拟对讲机约700万台,但都是低端产品,产值低。因为模拟对讲机在商用、酒店、物业等领域应用较广,且价格相对较低,所以在市场上还是占有一定份额的。自2009年以来,泉州市无线电对讲机行业进入模拟到数字的产业转型与升级阶段,例如福建联拓科技有限公司作为无线电通信专网领域的高科技公司,成功研发了具有自主知识产权的数字对讲机专用芯片LT1801A和配套的产品解决方案。同时,其组织起草的中国数字对讲机ARC标准通过国家标准委的立项审核,也成为我国数字对讲机的国家标准。目前,不少企业正在投入生产数字对讲机,有些企业的数字对讲机已经投入使用。但是,有关数字对讲机的国家标准还太少,这对产品的设计研发以及市场的开拓都造成了一定的阻碍。
2017年4月,泉州市经济和信息化委员会依据国家、省相关产业政策,制定出台了《泉州市工业企业技术改造投资指导目录》,《目录》指出,移动通信产业要巩固提升无线覆盖及接入设备、微波通信射频组件等优势产业。开展具有自主知识产权的TD-LTE(长期演进技术)关键技术、网络虚拟化技术(SDN/NFV)、4G、宽带无线接入等后续技术的研发和产业化。这其中,实施对讲机“模转数”工程,改造提升数字对讲机及系列对讲终端设备成了南安电子信息产业未来发力的关键。
三、专网通信行业竞争策略
专网通信行业主要竞争策略分为技术竞争与市场竞争策略,简要分析如下所示。

以上数据及分析来源参考前瞻产业研究院发布的《2018-2023年中国专网通信行业发展前景预测与投资战略规划分析报告》。
 
到顶部