2021年田径运动员技术等级最新标准​



体育教师网
全国体育教师交流的平台,欢迎
 关注
我开通视频号啦!
👇
体育教学游戏1000例免费领
【免费送第九期】《篮球运动训练指南》
根据《运动员技术等级管理办法》规定,国家体育总局组织修订了《运动员技术等级标准》——2021年7月1日起实施(以比赛起始时间为准)。
需要全部项目的等级标准PDF文件——联系王老师直接领取

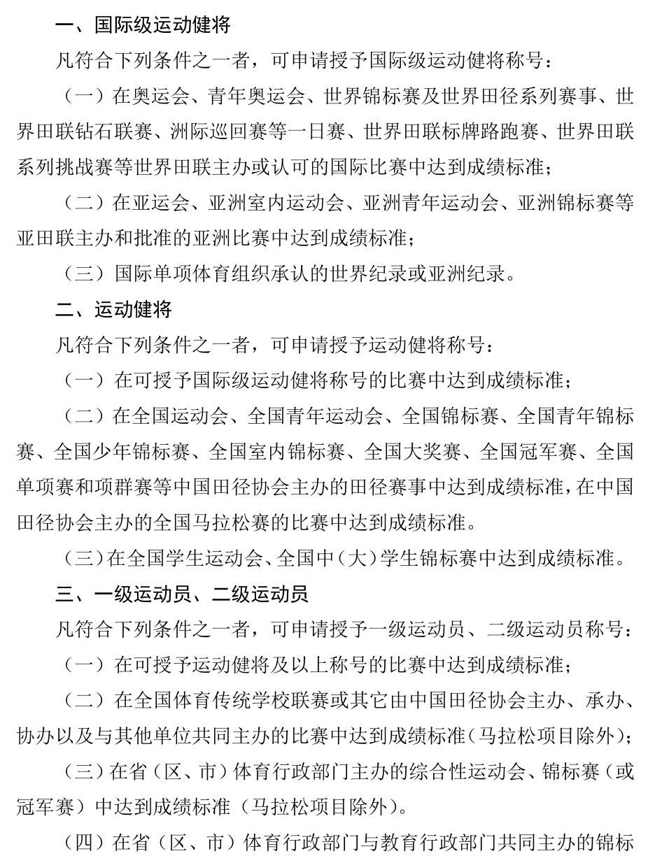
田径标准——





往期精彩

◀头条丨体育教师必备资料领取

◀头条丨【免费领取】小学体育课件PPT全套

◀头条丨《校园足球游戏100例》电子书籍免费领取

◀头条丨《现代篮球教学》电子书籍免费领取

◀头条丨体育教学游戏1000例免费领取                      

◀头条丨【免费领取】足球教学视频整套             

◀头条丨篮球教学视频资料领取                             

◀头条丨【免费领取】现代乒乓球训练方法        
长按图片识别二维码联系王老师


到顶部