继续操作前请注册或者登录。

流氓被耍到了极致!



文/还是吴秀才
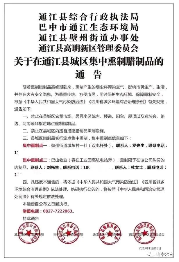
四川巴中的这则通告,是禁止民众熏腊肉的。熏腊肉一直是云贵川地区的一种习俗,每年的冬季,在成都的几个朋友都会给我邮寄一些自家里熏制的腊肉,很好吃,最重要的是祖辈沿袭下来的好像一种家的感觉。而邮寄给朋友,其实是把朋友当做家人的。
在这则通告上,可以看到的是,禁止民众私自熏制腊肉。其实更细节的地方反而被忽略,除了居民住的地方禁止外,农贸市场是被禁止的,还禁止在县城区内私自搭建熏制,只能到制定的两个地方熏制。
且其中的一个熏制点,还必须是要在熏制点买的肉才给熏制。换句话说,你在市场自己买的也好,家里朋友送的也罢,你要弄成腊肉,是不可能的了,因为到熏制点弄人家不给弄,在家里私弄要被处罚。
离谱吧!但这不是最重要的。
这件事,重点的细节是农贸市场。如果不在县城生活过的人是不在意的,事实上大多数的居民,尤其是双职工家庭的那种家庭,大都会选择到农贸市场卖肉的那里熏制腊肉。而这个习俗,也养活了很多很多在农贸市场做熏制腊肉营生的一部分人。
在说白了,与其说这个规定是针对居民,不如说是直接想断掉这些盘根在农贸市场的“手艺人”的营生。
至于为何要断掉他们的营生,官面的说辞是大气污染。理由很高大上,高大上到要灭掉无数人营生的层面。
在规定上还有一个离谱的细节
但,我搜索了其中一个的官方指定的熏制地点,璧州街道,是在这个县城城区内的,另一个即便看着很偏远的工业园区离县城也不过五公里;

如此我想问的一句是,相距五公里范围的熏制,五公里外就不会构成大气污染了?
别急,今天当地回应了,道歉了,但看完回应,该收费的还是要收费,唯一的改变是 最大的那个瑕疵,就是指定的熏制点仅限于在公司购买的,是工作失误和把关不严了,经于企业协商,可以对社会开放。

如此,也就是说,事情就这么尘埃落定了。舆论消逝后,再也没有人的视线去关注那些祖辈靠着自己特有熏制腊肉技术的手艺人,他们丢掉了饭碗,同时,一个民间的技术可能也断送了。留下来的只是那些披上了“官方特许”的熏制点。在这个特许下,折射的是,两家人迅速的发家致富,更多的手艺人失去了营生。
小县城就是这样,最怕的便是那些有点权势,有点背景的精明人,盯上了某种行业。譬如在我的老家,小的时候常见的是水库边那些凌晨骑着摩托打鱼贩鱼的小贩,他们几十个摩托车队在黎明破晓前驮着才在河里打出来的鱼去市区售卖,这一辆一辆的摩托背后,是几十上百的家庭等着来养活。再后来,这片河域便被一个有背景的人拿着官方的特批手续承包了,外来的人再也不允许打鱼。理由也是维护生态,但问题是,你承包了,招徕更多的人在河道里电鱼,捞鱼,一块块的区域被划分承包给更多的人来养鱼,生态就不会被破坏了?
没有着丝毫的区别,没有着丝毫的改变,唯一变着的是那些养家的打鱼人失去了生计,那些养鱼的人每月多了千把块钱的承包费,那片天然的河域,属于民众自由的河域,成为了有主之物,一些人的私有财产罢了。
四川的这则规定的背后,其性质难道不是一模一样的!
​(完)
PS:写作这一块,苦熬三四个月没有收入的日子,我翻译的水平很好(英文),自己也经常翻译很多东西,有诸多翻译作品。此外,能代写传记,有丰富经验,接受试稿,如果有这方面需求和资源的朋友可以私聊我,读友也可以随意加的(我的微信:wuqiao11111)

到顶部