原创邦
登录
首页
最新
日志
登录
中国古代历史大事(思维导图)
目录
原贴
诸子界
传统文化
更新
下载
字体:
小
中
大
背景:
原
标记
<
1
…
931
932
933
…
984
>
2024-03-02 16:02
#1 标记1
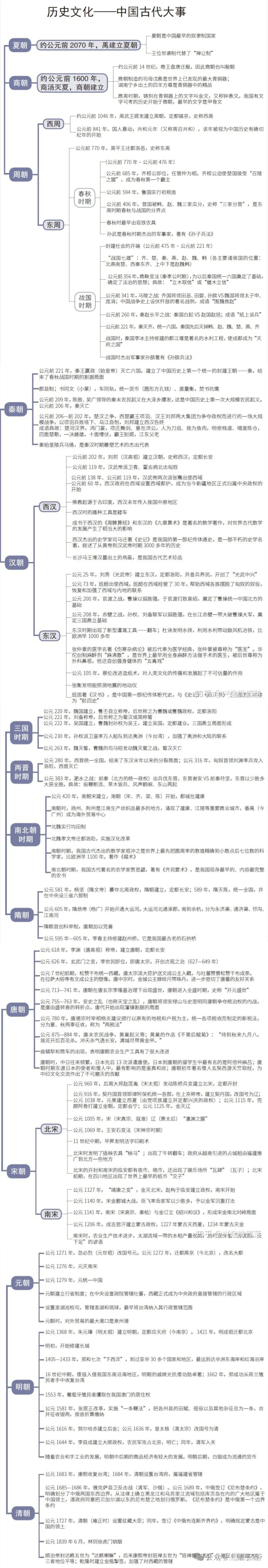
中国古代历史大事思维导图
读文史,一定要懂历史大轴线和大事件。可以起到事半功倍的效果。
中国古代历史大事思维导图
十宋朝、(缺)
十一元朝(缺)
弘扬中华优秀传统文化
<
第
#
/ 984 页
>
相关
诸子界
传统文化
到顶部