继续操作前请注册或者登录。

哐哐记!2024年4月TOPIK考试报名流程&抢位小tips



宝宝们好呀!在昨天韩语的分享中,丸子给大家介绍了TOPIK个人注册信息的相关内容,并且承诺了今天会分享详细的报名流程和抢位小tips,这就安排上!

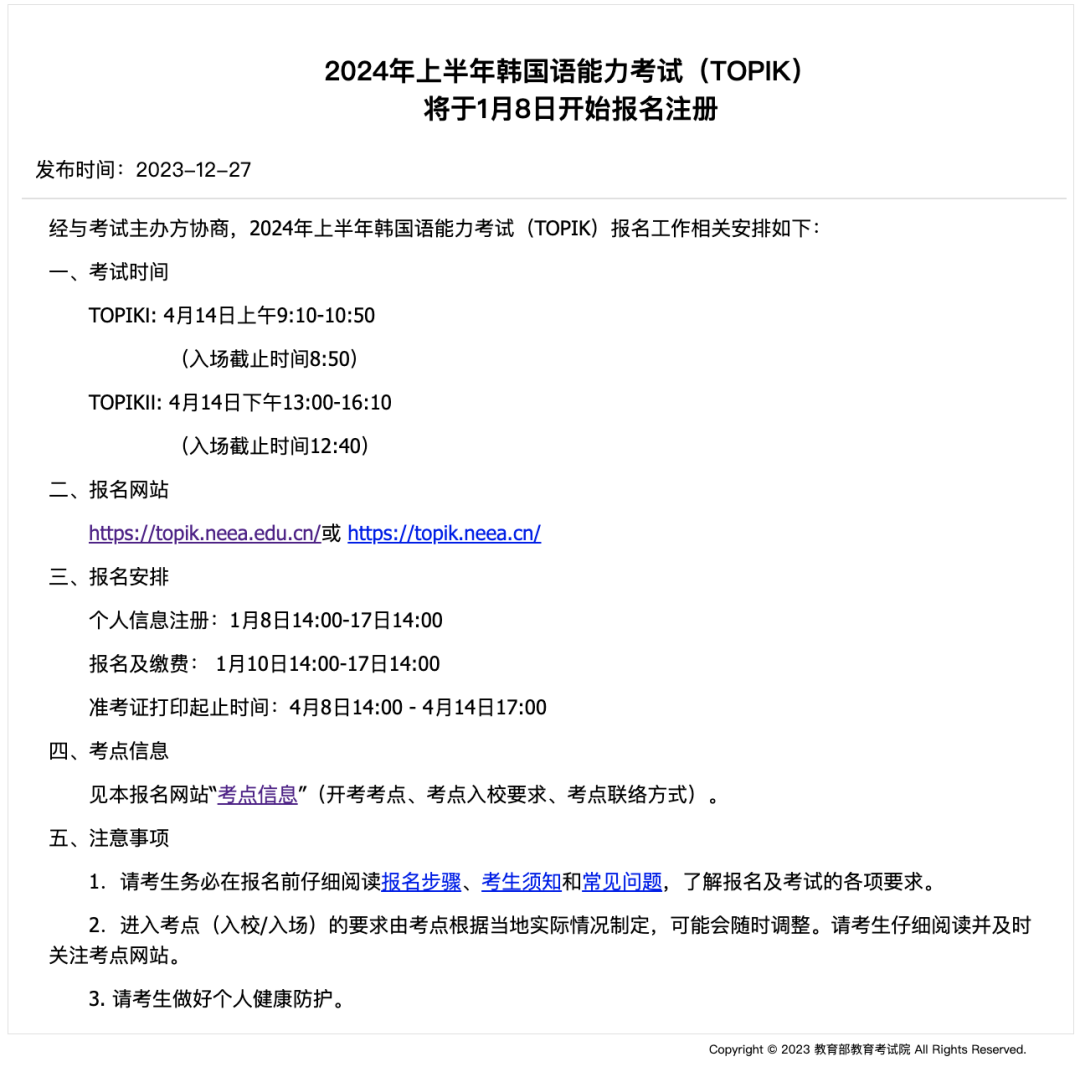
1.TOPIK考试时间安排


2.TOPIK报名流程

一、报名时间:
1月10日14:00-1月17日14:00
二、报名流程:
步骤1:
打开一下报名网站登陆:
https://topik.neea.edu.cn/

步骤2:选择要报考的考点
注:考点已满的话,该考点就无法报名,拼手速的时间到了!
步骤3:选择要报考的级别
注:报名成功的考生不能更换考试类型或级别,一定不要填错哦~

步骤4:
点击“支付”,选择”支付方式”。
步骤5:
进行支付,扫描支付宝二维码或网上银行支付,选好了就不要犹豫立马付款!
步骤六:
报考完成。
注:支付成功后,点击“返回韩国语能力考试报名网站”,页面显示“报考状态:完成支付,报考成功”,整个报名流程到此结束。


3.TOPIK考位的小tips
第一:备好工具、网络通畅
找个网络信号强的地方,提前备好电脑,手机,开机,登录好。做好两手准备。
第二:明确步骤,做好报名准备
第一步,完成好了个人信息注册+上传好照片。
第二步,确定自己要报考的考场,预选出自己的第一考场,第二,第三....,做好备选。
第三:活用粘贴复制
考试抢考位前将个人信息提前填好,开始报名的时候直接进入报名程序,把账号,密码等信息可以记录在备忘录中,方便粘贴复制。
第四:不要犹豫,手速跟上
看好考试级别,快速判断,理想的第一考点满了,不要犹豫,转战另外的考点。
第五:捡漏机会不要错过
取消考试的同学,他们的考位会在第二天的下午14点统一放出,所以每天下午2点准时去刷新下网站,说不定就可以捡漏捡到理想的考场。
第六,抢到考位记得缴费
不缴费都是白搭。
希望明天宝宝们都能抢到心仪的考位!为了助力大家考试取得满意的成绩,新东方小语种为大家准备了寒假韩语上分法宝,一起看过来!


最后附上超强的韩语学习资料,戳小程序速度领取学习哦~


篇幅有限,更多寒假班韩语初级、中级、高级、直播、录播课、面授班课程,扫码下方二维码在线咨询。

长按识别二维码,添加丸子
在线咨询韩语课程排期及优惠




到顶部