重磅!线粒体代谢的不灵活性促进健康的肝脏再生


2024年6月14日,在德克萨斯大学西南医学中心Prashant Mishra实验室的研究中,通过阻断肝细胞的电子传输,发现野生型和Ndufa9缺失的肝脏再生正常,而其他ETC复合物缺失的肝脏无法再生,并导致小鼠死亡。

线粒体是细胞内的能量代谢细胞器,其功能障碍与一系列肝脏病变相关,如脂肪肝、肝硬化和肝衰竭等。在这些疾病中,线粒体电子传递链(ETC)复合物的活性被抑制,线粒体膜电位下降,影响了肝脏的正常功能。

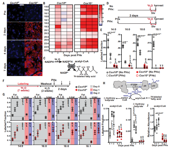
研究发现,在肝脏再生过程中,线粒体通过其代谢的不灵活性来保护再生肝脏的健康。这种不灵活性主要体现在无法通过线粒体β-氧化从外周脂肪酸产生乙酰辅酶A(Acetyl-CoA),从而抑制了ETC功能失调的肝细胞的增殖。
同时,这种代谢不灵活性也促使对ETC功能线粒体产生依赖,通过恢复丙酮酸产生Acetyl-CoA,让ETC功能障碍的肝细胞得以增殖。

Cox10缺失的肝脏虽然无法再生,但胆管细胞经过转分化成为肝细胞,支持肝脏的再生过程。

研究还揭示了肝脏再生过程中,肝细胞内的脂肪并不由其自身合成,而是来自外周脂肪组织的分解。
肝细胞内的代谢不灵活性通过限制ETC功能失调细胞的扩张而有利,从而促进了健康的肝脏再生。这种代谢不灵活性可能是一种保护机制,帮助肝脏在再生过程中避免ETC功能障碍导致的肝细胞异常增殖和损伤。线粒体代谢的不灵活性在肝脏再生过程中发挥着重要作用,通过特定的代谢途径和调控机制,促进健康的肝脏再生,并保护肝脏免受进一步损伤。
到顶部