继续操作前请注册或者登录。

下架、清退!天猫新规将对这类商家下狠手



编辑 | 陈泽
报道 | 电商参考
 
近日,天猫电商平台对“诱导第三方规则”进行了重要调整,明确禁止商家通过包裹卡等方式引流至其他平台,特别是微信私域。这一调整不仅显示了天猫对于维护平台生态和消费者权益的决心,也引发了业内对于电商平台间竞争规则及《网络反不正当竞争暂行规定》实施前景的广泛关注。
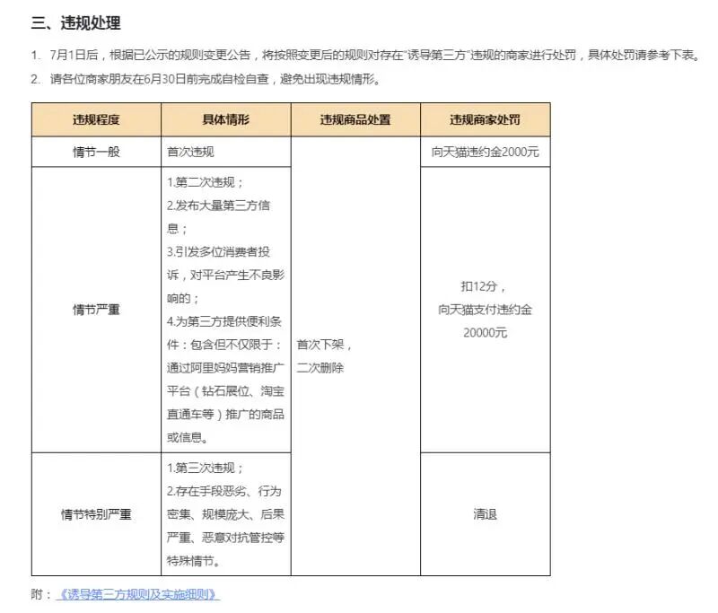
根据天猫官方公告,新规则将自7月1日起正式生效。商家一旦被发现存在诱导消费者跳转至第三方平台的行为,将面临严厉的处罚措施,包括商品下架、删除、扣分、支付违约金,甚至店铺清退等。这些措施无疑将给那些试图通过私域流量变现的商家敲响警钟。
  

图源:千牛头条
 
具体而言,诱导第三方的行为包括但不限于在店铺页面、商品页面、推广页面等发布或推送第三方平台的名称、LOGO、二维码等信息;或者诱导消费者提供微信等第三方联系方式,进而通过电话、短信等方式引导消费者离开天猫平台。这些行为不仅可能损害消费者合法权益,还可能扰乱市场秩序,影响电商平台的公平竞争。
  
   
值得注意的是,虽然天猫新规则并未直接点名微信,但其在解释文档中的诸多示例均暗示了微信私域引流的行为。这也反映了当前电商平台间竞争日益激烈,各大平台都在寻求通过各种手段维护自身的市场份额和用户体验。
  

图源:千牛头条
  
然而,有商家认为天猫的这一调整可能违反了将于9月1日起施行的《网络反不正当竞争暂行规定》。该规定明确指出,平台经营者不得利用服务协议、交易规则等手段对平台内经营者进行不合理限制或附加不合理条件。因此,一些商家担忧天猫的新规则可能构成对商家经营自主权的过度限制。
还有品牌称,他们也一直有在天猫商品中放置包裹卡,新规后将停止这一动作。还有一些品牌发出了哀叹,感觉事情不太乐观。
总体来看,天猫此次调整“诱导第三方规则”旨在维护平台生态和消费者权益,但也引发了对电商平台间竞争规则及法律适用等问题的讨论。未来,随着电商行业的不断发展和法律法规的完善,相信这些问题将得到更好的解决。
   
扫码加入高质量交流群
红包、福利、干货,精彩不停
↓↓↓

 
最新电商行业资讯,尽在【电商参考】↓↓↓

到顶部