近断时间无机可拆,我盯上了老婆用了好几年的手持风扇。我刚好也想了解一下这种小家电用的一些按键控制方案。从复杂的华为光端机到这个十几块的小风扇,朋友们可能开始写水文了。

我说我想学习一下,对于学习,老婆肯定大力支持:随便拆!
这个micro USB接口证明了这确实是好多年前的小家电产品。
底部还有一个usb A口充电口。这个口可能只是为了一个预留
风扇参数。
风扇外壳为卡扣设计,没有螺丝,这种设计结构我个人还是感觉很有特点,很多产品都应该往这方面去考虑,节省成本,不像的有设计,2个螺丝可以固定,有的工程师恨不得放8个螺丝上去来固定,都忽略了这些小成本,细节!
先看下尾部的小电路板。芯片为IP5303配合了功率电感和若干电容,。我们看下这个芯片是干啥的。
原来这是一个高度集成的移动电源用的芯片。
这类芯片一般支持了充电与升压功能,对电池充电的同时,可以将电池3.7V电压升到5V给外部数码设备使用。还有电量指示功能、手电筒功能(你会发一好多移动电源都有个手电筒功能)
所以这个小板是充电板。再看看另一个小板。
首先介绍一下这个风扇的操作逻辑是:
只有一个按键,可以控制三个档位,按一下风扇按键以最小档位启动,再按一下就是二档,再按一下就是三档,最后按一下关闭。
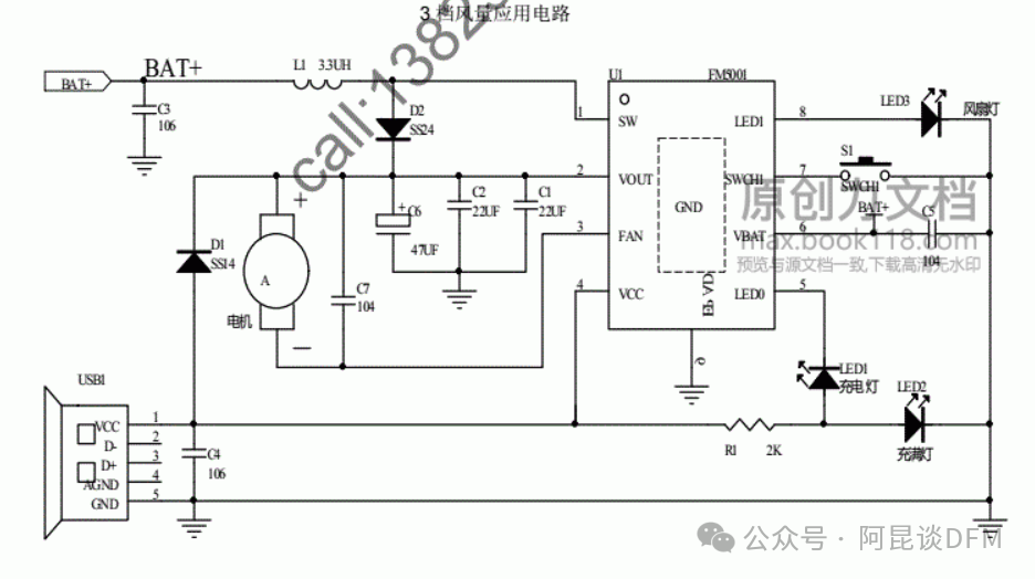
想必这个FM5001H就是一个控制芯片了。我们查一下
果然,这居然还是一个专用在小风扇的定制芯片,因为消费量大,所以专门有这一款芯片。这个芯片除了带三档控制,还支持充电功能
这里还有一个MOS管,查了一下是这个
因为没有实际量下线路,这个MOS分析是不是用来切换电池和小板的。
拆到这里我还是认为底部的充电小板其实是有点多余的,浪费了成本。
小结:
这段时间的了解,我发现了,其实很多消费类小家电产品有些功能的实现是有专门的国内芯片产订制,真是因为消费量非常大,而针对性的订制的型号,而且还特别的便宜,硬件研发工程师就不要去花高成本的单片机来实现这些功能了。