继续操作前请注册或者登录。

Lancet子刊:中山大学研究团队发现小鼠肠道细菌的III型分泌系统加剧结肠炎,并作为克罗恩病的生物标志物


温馨提示,我们组建了论文统计免费答疑群和提供论文统计代做服务,如有需要可扫文末微信添加,具体答疑展示请点击查看:论文统计指导服务,真免费,永久免费,超靠谱,快来加入吧;统计代做展示可点击查看:论文统计代做服务,真优惠,真靠谱!。
      肠系膜脂肪组织(mAT)增生,也被称为蔓延性脂肪,是克罗恩病(CD)的一种病理特征。在之前报道的队列研究中,已发现无色杆菌属(Achromobacter)中的Achromobacter pulmonis是蔓延性脂肪中最为丰富和普遍的细菌。
      2024年8月30日,中山大学研究团队在Lancet子刊eBioMuedicine发表了题为 “Gut bacterial type III secretion systems aggravate colitis in mice and serve as biomarkers of Crohn’s diseas” 的研究论文,研究揭示了来源于肠系膜脂肪组织(mAT)的A. pulmonis具有功能性T3SS,通过T3SS加剧小鼠结肠炎,并在巨噬细胞和上皮细胞中通过非胱天蛋白酶依赖性机制展现T3SS依赖的细胞毒性,从而证明了携带T3SS的A. pulmonis的致病潜力。研究发现了10个基于T3SS基因的克罗恩病生物标志物,并在新招募的克罗恩病队列中进行了验证。研究还发现,采用全肠外营养(EEN)治疗——一种改善克罗恩病患者症状的方法——与粪便样本中T3SS基因流行率的显著降低相关。

      克罗恩病(CD)是一种胃肠道的慢性炎症性疾病,目前在全球范围内发病率日益上升。肠系膜脂肪组织(mAT)增生,即所谓的蔓延性脂肪,是克罗恩病的一个病理特征。蔓延性脂肪的形成是一种保护性反应,通过阻断功能障碍的肠道屏障的细菌易位,防止细菌系统性扩散,尽管在切除克罗恩病患者大片肠道时,包含蔓延性脂肪的炎性肠系膜也被切除,这降低了术后疾病的复发率。这些观察结果提示,脂肪组织内的细菌,即mAT常驻细菌,在克罗恩病的发病机制中发挥作用。
      先前的研究发现A. pulmonis是在有氧条件下从蔓延性脂肪样本中培养出的最丰富且最常见的细菌。在所研究的队列中,约30%的中国南方克罗恩病患者检测到了A. pulmonis。无色杆菌与博德特氏菌属密切相关,后者包括百日咳博德特氏菌和支气管博德特氏菌等病原体。无色杆菌种类广泛分布于农村和城市地区的潮湿户外和室内环境中。尽管通常被认为是需氧菌,但无色杆菌菌株也可在厌氧条件下生长。临床分离的无色杆菌菌株常表现为多药耐药性。无色杆菌种类被认作是感染免疫受损患者和慢性病患者的机会性病原体。这些感染与多种感染相关,包括菌血症、尿路感染、肺炎、支气管炎和囊性纤维化加重等。此外,已有研究证明A. pulmonis可促进小鼠结肠炎的发生,但A. pulmonis菌株感染的致病机制尚不清楚。
      先前曾预测,无色杆菌木糖氧化亚种AXXA的一个临床分离株编码了一种与博德特氏菌相关的III型分泌系统(T3SS)。T3SS是革兰氏阴性细菌外膜中组装的复杂纳米机器,分为两类:鞭毛型T3SS(fT3SS)促进鞭毛形成,而致病型T3SS(vT3SS)则使细菌蛋白质(称为效应物)能够直接从细菌转移到宿主细胞胞质中。这些效应物操纵宿主细胞途径以促进细菌的致病性。vT3SS仅限于植物和动物的细菌病原体,如耶尔森氏菌、沙门氏菌、志贺氏菌、致病性大肠杆菌、假单胞菌、伯克氏菌和衣原体种类,以及昆虫内共生体。fT3SS则更为广泛地存在。
      研究中,研究人员命名了一个从爬行脂肪中分离的A. pulmonis菌株为A. pulmonis mAT1,并证明该菌株可增强小鼠的葡聚糖硫酸钠(DSS)诱导性结肠炎。结果表明,A. pulmonis mAT1与A. xylosoxidans、Achromobacter ruhlandii、Achromobacter insuavis、Achromobacter dolens和A. deley紧密相关。这六种物种均已被报道与人类感染有关。已有报道指出,A. xylosoxidans的临床分离株(而非环境分离株)编码T3SS相关基因,这表明T3SS在其宿主适应性中发挥作用。
      T3SSs(III型分泌系统)的表达通常受到严格调控,仅在病原体遭遇宿主细胞时才被激活。研究发现,从Stainer和Scholte(SS)培养基中去除镁离子(Mg²⁺)促进了asc基因簇的表达。此外,研究人员还在这些条件下培养的细菌全细胞裂解物中检测到了AopD的存在。AopD是百日咳博德特氏菌BopD的同源物,是T3SS的一种分泌成分。观察结果表明,A. pulmonis mAT1编码了一种具有功能的T3SS。

【A. pulmonis mAT1 携带功能性三型分泌系统(T3SS)】
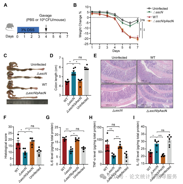
      接下来,研究团队研究了A. pulmonis的T3SS是否促进了DSS诱导的小鼠炎症性肠病(IBD)前临床模型中的结肠炎。研究人员向C57BL/6小鼠的饮用水中添加了3%的DSS,持续3天,之后通过灌胃给予野生型(WT)或ΔascN或ΔascN/pAscN A. pulmonis mAT1菌株,或PBS溶液。研究数据表明,T3SS是A. pulmonis在小鼠DSS模型中加剧结肠炎所必需的。

【T3SS是A. pulmonis加重小鼠DSS诱导性结肠炎症状所必需的】
      鉴于功能性 T3SS 在许多病原体(如耶尔森氏菌、沙门氏菌、志贺氏菌、致病性大肠杆菌、铜绿假单胞菌、伯克霍尔德菌假麻风杆菌和衣原体种类)中表现出固有的强大毒性,研究人员接下来研究了被野生型(WT)与ΔascN A. pulmonis mAT1感染的人类细胞系的命运。研究发现,A. pulmonis 通过T3SS介导的细胞毒性影响巨噬细胞和包括上皮细胞、间充质干细胞和前脂肪细胞在内的非吞噬细胞,同时不侵入这些非吞噬细胞。
      接下来,研究人员研究了A. pulmonis触发的巨噬细胞和上皮细胞死亡是否通过程序性细胞死亡途径进行,即焦亡和凋亡,这两种途径由宿主细胞的半胱天冬酶介导。研究表明,A. pulmonis的mAT1 III型分泌系统(T3SS)介导的巨噬细胞和上皮细胞毒性作用是通过一种非半胱天冬酶依赖的方式进行的。接下来,研究团队研究了A. pulmonis诱导的细胞死亡是否依赖于RIPK1。受体相互作用蛋白激酶1(RIPK1)是促进TNFα诱导的坏死性凋亡和泛凋亡的关键介体。结果表明,RIPK1在A. pulmonis诱导的上皮细胞死亡中可能发挥作用。

【A. pulmonis诱导的细胞死亡特性研究】
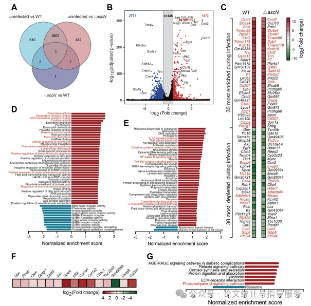
      接下来,研究人员通过RNA测序技术,对野生型(WT)与ΔascN突变型肺炎支原体mAT1感染的巨噬细胞进行了转录组特征分析,旨在明确不同细胞及疾病状态下的细胞表型。总体而言,巨噬细胞向M1极化以及TNF、IL-1、EGR2/3、COX-2和IL-23基因的上调表明,肺炎支原体感染在巨噬细胞中诱导了Th1和Th17相关的信号通路。与ΔascN感染细胞相比,野生型感染细胞中Chac1(ChaC谷胱甘肽特异性γ-谷氨酰环转移酶1)和Ddit3(DNA损伤诱导转录本3)两个基因上调,这两个基因均响应内质网(ER)应激,表明肺炎支原体的III型分泌系统(T3SS)在RAW246.7细胞中诱导了ER应激。

【肺炎无色杆菌感染RAW264.7细胞的转录谱分析】
      为了探究是否存在核心T3SS同源物(Type III Secretion System,III型分泌系统)可作为克罗恩病(Crohn's Disease, CD)粪便样本的生物标志物,研究人员采用了针对PRJEB15371队列的随机森林疾病分类器,分析了16种T3SS同源物及6类在患者中富集的类别(变化倍数>1)以及总Sct(Sct为T3SS相关蛋白的统称)的丰度。经过基于五次十折交叉验证的特征选择后,保留了十个特征作为克罗恩病的标志物,包括7种同源物(SctC、SctE、SctK、SctN、SctR、SctT和SctV)、2个类别(ATP酶复合物和输出装置)以及总Sct。这些特征在敏感性-特异性图中产生了0.8的受试者工作特征曲线下面积(AUC)值。
      为了探究研究结论是否能进一步反映克罗恩病患者的缓解状态,研究人员使用了一个先前报道的队列,该队列包含12名接受全肠内营养(Exclusive Enteral Nutrition, EEN)治疗的克罗恩病成年患者,他们使用了一种名为ENSURE、Fresubin或Nutrison Powder的配方营养粉。治疗后,所有12名患者的症状均得到缓解。对照试验结果表明,肠道微生物的vT3SS基因与克罗恩病的严重程度密切相关,这进一步表明抑制肠道微生物vT3SS的活性可能是克罗恩病治疗的新途径。

【基于III型分泌系统(T3SS)的克罗恩病(CD)诊断生物标志物识别】
      综上所述,该研究报告了一项发现,即一种与粘膜相关组织(mAT)相关的病原体——常见于克罗恩病(CD)患者体内的Achromobacter pulmonis(A. pulmonis),通过III型分泌系统(T3SS)促进了小鼠结肠炎和细胞死亡。此外,研究还证明,在症状性CD患者的肠道微生物组中,细菌vT3SS基因的表达更为丰富,且与疾病状态和缓解期紧密相关。研究首次揭示了T3SS在CD背景下的致病潜力,并确定了基于T3SS基因的CD生物标志物,这为CD治疗提供了一个新的靶点。


到顶部