又双叒遭遇危机!3000亿的理想麻烦了





理想汽车被曝混装电池
事情是这样的。
老款L7和L8两款车型,Pro和Max版本用的都是宁德时代的电池包,只有Air用的是欣旺达和蜂巢能源。简单来说,就是中高配车型用宁德时代电池,低配用欣旺达和蜂巢能源电池。
3月1日,新款理想L系列发布的时候,也遵循了这个配置。不过,近日有车主爆料,在未告知的情况下,理想偷偷玩起了混装,将2024年L7/L8电池包从宁德时代偷偷换成了宁德时代和欣旺达混装。而且据说,99%是欣旺达,只有1%是宁德时代。
 

●图源:网络
也就是说,买车变成了开盲盒。有网友惊呼:原来百亿利润就是这么来的!
争议点在哪呢?
首先,根据发布会的消息,新款理想L系列对电池容量及配置进行了升级,产品竞争力得到了提升,但是,如果变成混装的话,那么就反而是降级了;其次,官宣用的是宁德时代电池,结果变成了开盲盒,属于欺骗消费者的行为。
最主要的是,混装电池是偷偷摸摸进行的,消费者事先并不知情,所以,这就相当于给品牌抹了黑,让原本就处于风口浪尖的理想,又多了一条负面消息。

理想汽车麻烦不断
3月1日,理想汽车发布了旗下首款纯电——MEGA,售价55.98万元。用理想汽车CEO李想自己的话说:
“乔布斯在的话,苹果汽车应该就是这样的。”
 

●图源:视频号@理想汽车
于是,理想喊出口号,MEGA要成为“不分能源形式、不分车型,50万以上市场销量第一。”
或许是外观被恶意P图抹黑,也或许是外观本身确实存在很大争议,理想MEGA在上市后,销量远远没有达到预期。受此影响,理想的股价跌幅近3成,市值蒸发近千亿!
与此同时,理想L系列销量也受到了影响。
2024年3月第二周,理想汽车的周销量是0.7万辆,跟第一名问界的差距进一步拉大。根据此前的销量指引,3月份理想的销量会达到5万辆,但目前来看,完成的难度相当大。
 

●图源:网络
除此之外,理想也遭到了同行“被刺”。
3月18日,哪吒L内饰曝光,配齐了“冰箱沙发大彩电”,跟理想高度“撞脸”;零跑汽车CEO朱江明也明确表示,“零跑C10的每一个细节都向理想L7学习,即将推出的零跑C16,将全面向理想L8学习。”
所以,哪吒和零跑汽车的打法是,同样的空间、同样的内饰,但价格却只要理想的一半。

李想发文反思
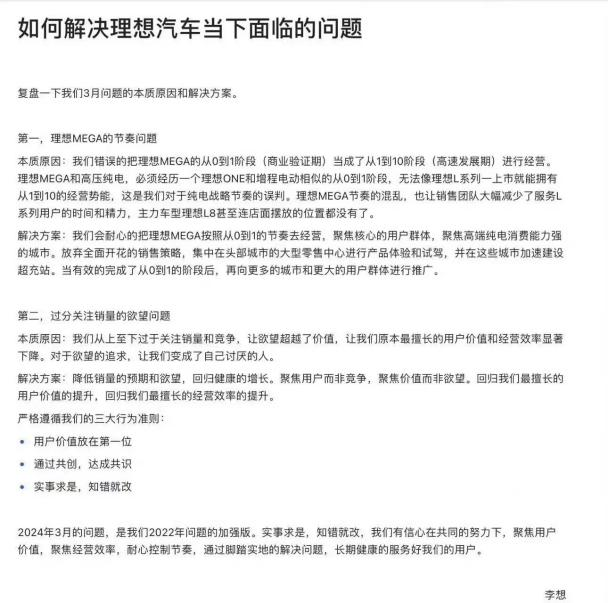
3月21日,理想汽车CEO李想发全员信反思。在这份《如何解决理想汽车当下面临的问题》中,李想重点提到了两点:
第一,李想MEGA的节奏存在问题;第二,从上至下过分关注销量和竞争。
 

●图源:理想汽车
确实,理想误判了形势。
首先,理想MEGA外观特立独行,但没想到消费者竟然会真的不买账;其次,在华为这个竞争对手出现后,消费者有了更多的选择,理想低估了消费者对华为的热爱、高估了对自家品牌的忠诚;再有,理想过去的成功得益于增程路线,理想低估了打造高端纯电车型的难度,尤其是50万以上的新能源车市场。
除此之外,可能还漏了一点,就是理想这个品牌飘了。
提到理想,必然没法绕开创始人李想。李想是一个非常有争议的人物,一方面,李想在社交媒体上的高调,增加了理想品牌的曝光,同时也吸引了一批粉丝和支持者;但另一方面,怼车主、怼媒体、怼同行,并且还会不加掩饰的流露出自己的愤怒和不满,制造舆论热点的同时,自然也容易被舆论反噬。
这一次,理想汽车被“冷嘲热潮”、“落井下石”,就是舆论反噬的表现!

品牌并未“遥遥领先”
竞争远未结束
理想汽车这一系列麻烦的背后,至少说明一个问题,理想这个品牌并没有想象中“遥遥领先”。
 

●图源:网络
事实上,虽然已经有很多品牌惨遭淘汰,但是,剩下品牌间的竞争,不是趋缓而是更加激烈。
比如说,想要高端、想要国产品牌、不想里程焦虑,以前或许只有理想,但现在有华为;比如说,想要大尺寸SUV、想要满足全家人的出行需求,以前或许只有理想,但现在有零跑;再比如,哪吒汽车也认清了现实,既然消费者喜欢“冰箱沙发大彩电”,那么就跟着用户需求来。
3月21日,小米汽车超级工厂揭幕;3月28日,小米SU7将正式上市,并再次强调“进入纯电豪华轿车销量前三”的目标。
接下来,华为方面也有新动作。
一方面,改款问界M5和问界M9五座版将在4月亮相;另一方面,定位行政轿车,内部定价30万-50万,跟北汽合作的享界S9也将在4月亮相。再往后,傲界的首款新车也会在2024年四季度亮相。
不过,理想大概率也有能力应对。
2023年,理想全年净利润118.1亿元,成为中国第一家年营收破千亿的造车新势力,同时也是继特斯拉、比亚迪之后全球第三家实现盈利的新能源车企。
对理想来说,无论是现金储备还是毛利率,亦或者盈利能力,理想都非常充足。所以,就看理想反思的怎样吧。
*编排 | Sunnyue  审核 | Sunnyue
扫码加入高质量交流群
红包、福利、干货,精彩不停


180万品牌经理人内参!
聚焦头部与标杆,助力品牌高端化。
品牌专访微信:jiangnan254(备注:专访)
百万品牌经理人都在看 ↓↓↓






到顶部