打响反内卷第一枪,乐视还缺人吗?




大家理想的的工作是什么样?
没有老板的叨叨,没有996,更没有内卷!
这样的神仙工作哪有?哪有?(我第一个报名)
在2023年的第一个工作日里,乐视起来带头作用,宣布开始实行每周四天半工作制,周三还是弹性工作半天!

●图源:乐视视频微博截图
事实上,早在2022年7月,乐视就表示可能推行每周工作四天半、36小时工作制。新年刚到,乐视的小目标实现了。
又上热搜
乐视又上热搜了。
对,没错,还是那个半倒不倒、自带喜剧色彩的乐视。
上一次热搜还是#欠债122亿#,下一次热搜就获得神仙称号——没有老板、没有裁员、没有996、没有内卷、没有拖欠社保和工资……正当大家大呼羡慕时,一条#直播14场带货2万元#的热搜又让人哭笑不得。
现在,欠债后的乐视直播带货不行,竟然敢真的一周工作四天半!
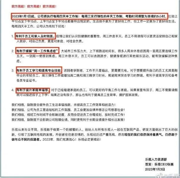
根据乐视一封《乐视,从来与众不同》的内部信显示,乐视CEO张巍称自2023 年 1 月 1 日起,乐视将执行每周四天半工作制。

●图源:乐视视频官微
不仅如此,每周三实行弹性的半天工作制,考勤时间仅为连续的5小时,可以选择上午10点干到下午3点,还可以选择上午11点至下午4点。
自由的味道迎面而来。
不仅如此,信中还贴心地提出四个有利于,论述四天半工作制的好处。
不走寻常路的乐视实在是戳中了打工人的心。

●图源:微博热搜截图
所以,心酸的打工人再次把乐视送上热搜,并且畅想多出来的时间要不要搞副业?
网友表示,各大企业卷起来,先从取缔单双休开始。

●图源:微博评论截图
毕竟,现在的大厂不但有996和内卷,绝大多数都进行了裁员、降薪等行为。可见,乐视打工人的神仙日子全靠同行衬托。

底气在哪
实际上,自从2017年乐视创始人贾跃亭出走美国,乐视就一直在艰难求生。
贾跃亭野心很大,一边喊着“为梦想窒息”的口号,一边贪心地表示七大生态(互联网及乐视云、内容、大屏电视、手机、体育、汽车和乐视金融)全部都想做。

●图源:贾跃亭微博截图
先是推出超级电视,次年紧接着成立手机项目,同年宣布要打造最好的互联网智能汽车。
可惜,资金出问题,支撑不了贾跃亭的梦,危机爆发了。从此,乐视就一直陷入强制退市、被催债等负面消息中。
2020年,乐视惨遭摘牌退市,股价跌为0.18元/股,之后,痛失曾经奋斗九年的乐视大厦(现更名为乐融大厦)。
跌落低谷后,乐视却选择做国内首个推行4天半工作制度的公司,这份底气在哪?
答案是:小而精。
要知道乐视目前员工仅剩400多人,其中有不少工龄超过5年的老员工。就人才而言,一个萝卜一个坑,贵不在多而在于精。
另外,乐视的小而精也在版权方面。
据界面新闻报道,乐视智能生态执行副总裁李晓伟曾表示,乐视近几年业务的重点在于硬件业务,不过乐视目前主要营收仍来自内容业务。
提起内容,不得不说下乐视手握着的《甄嬛传》。
乐视不但在微博上日常玩《甄嬛传》梗,还把主页封面换成有关嬛嬛的视频封面,并大胆表白:“有你,是我的福气。”


●图源:乐视视频微博截图
曾有传闻,乐视靠《甄嬛传》活下来,实不尽然。
乐视的福气还不只是一部大热剧,版权还有《芈月传》《白鹿原》《幸福像花儿一样》等火爆且质量高的剧。
在版权数量上,乐视自然是比不过爱奇艺、腾讯和优酷三大巨头,但是也靠着优质剧赚了不少。
据2021年年报显示,乐视网营收有4.68亿元,其中会员及发行业务营收3.96亿元,电视剧发行营收9559万元,同比均实现正增长。
还活着的乐视确实有底气说出令社畜热血沸腾的话——生活绝不是为了更好地工作,但工作一定是为了更好地生活。

还需负重前行
当然,小而精也意味着可以省略很多不必要的事情。
弹性工作时间可以不用浪费时间和精力挤早晚高峰,没有内卷有利于减少内耗,有更多精力放在完成工作上。

●图源:乐视视频微博
美好归美好,但是不要神话乐视,乐视还没有快乐躺平。
从2022年第三季度财报来看,2022年1-9月,乐视实现营收2.6亿元,但是公司经营活动产生的现金流量净额为1177.9万元,负债仍有223.1亿元。
背债的乐视为了活的更好,进行了不少尝试。
去年9月,乐视尝试抖音直播,从零开始搭建平台,战绩自然不理想。抖音账号近30天,共直播了14场,销售额仅仅2万元。
对比动不动上万上亿的东方甄选、交个朋友,乐视没有罗永浩也没有董宇辉,一句“让大家见笑了”道尽艰辛和心酸。

●图源:乐视视频微博截图
这次上热搜后,自1月3日起,大批网友跑到乐视抖音直播间羡慕着喊出“求入职”。靠着这次热度,乐视抖音直播单场累积观看人数突破10万,环比涨了约20倍。
这是一个好消息,但是光靠一时热度还是不够的,还没解决场观转化率低等关键问题。想必,乐视直播团队压力也不小。
在磕磕绊绊中,乐视选择放下内耗,背着更有意义的工作重前行。
参考资料:
1.产品手札:乐视,依旧与众不同
2.Vista氢商业:“欠122亿”的乐视还能实行四天半工作制,“可多亏了甄嬛”
3.每日人物:那些留在乐视的人,“还有什么可失去的呢”
4.燃财经:实探“四天半工作制”的乐视:三点只剩几个人
5.剁椒TMT:对话乐视直播间:主播都是“老乐视人”,难忘昨日辉煌
*编排 | 四夕  审核 | 李砚
百万品牌经理人都在看 ↓↓↓






到顶部