纯电“怕冷”引热议,大众伤了谁的心?




大众汽车又又叒叕出事了!
上次招呼不打一声就蹦出来的弹窗广告,被吐槽网友是“要钱又要命”的广告操作,这次大众ID.系列产品车机更是被曝出大面积黑屏问题,被车主集体投诉。
真可谓是大众ID.纯电一大家子都被讨伐了,奔跑在电动化转型路上的大众这是怎么了?
全系有问题
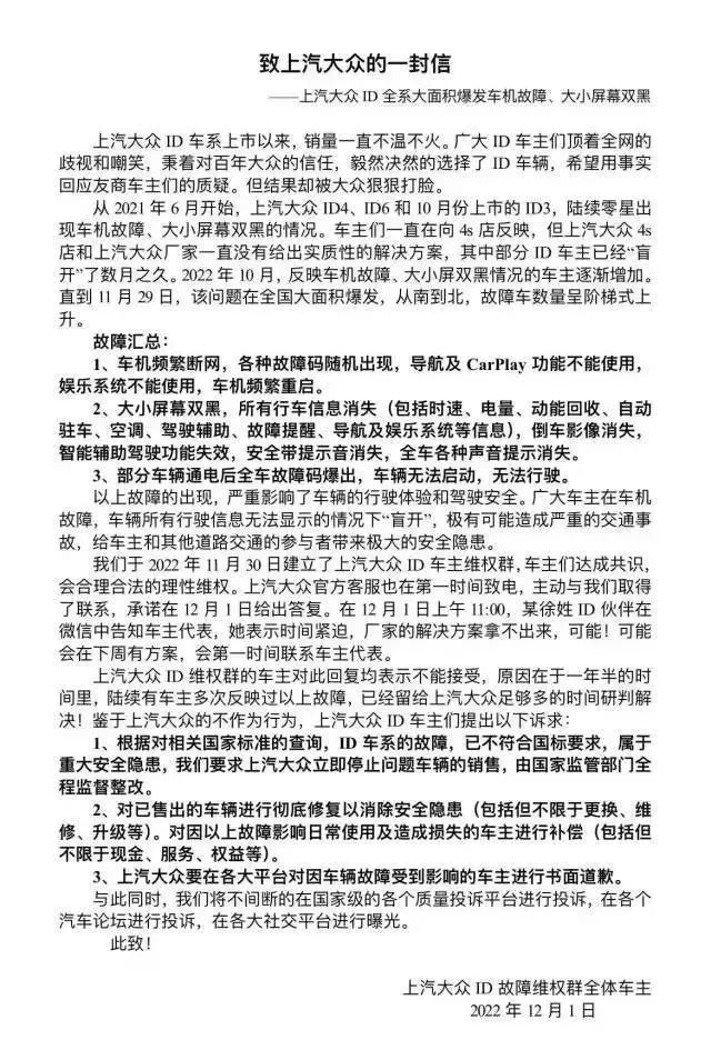
近日,一则《致上汽大众的一封信》在车友圈内传开了。

●图源:微博
信的内容道出了大致两点信息:一是大众ID.系列产品车机自上线以来,大大小小出现过黑屏死机等故障问题;二是车友们提出赔偿、整改、道歉等诉求。
对此事件,上汽大众也有回应,“经过一系列的技术分析、软件优化及测试验证,目前针对用户反映的情况我们已有相应的技术解决方案,并将于近期很快推出。”
耐人寻味的是,这次大众ID被曝出的问题,并不是归咎于南北大众某一家或是某一款车型,而是大众ID.全系都有类似故障。
值得注意的是,大众ID.系列是纯电动车。
有不少车主反馈,气温降低以来,双黑屏情况持续出现,部分功能失灵。
看样子,入冬后,刺骨难熬的不只是我们,还有新能源电动车。

●图源:大众汽车官微
有专业人士做出了相应解释:“新能源汽车的电子元器件特别多,受到温度变化的影响比较大,这可能是黑屏原因。”
想想手上的电子产品,如果冬天拿着手机出门,冻关机后,付不了钱导不了航,真糟心!
同理,车主开车上路也受到同样的待遇,也是糟心,耽误事了更是糟心。
而这次问题被集体点爆,难道大众的纯电动车抗不过冬天了?

砸钱交学费
不管怎样,ID.系列产品是大众电动化转型的关键产品,这是事实。
2021年大众中国新能源汽车销量超过11.9万辆,其中ID.系列销量大约7万辆。
销量占大头的大众ID.系列,公司也重视。
今年11月15日,大众宣布旗下电动车ID.系列在全球交付量达到50万辆,比预期提前了一年。从2020年10月交付的第一辆ID.3,到现在实现50万辆目标,大众花了刚刚好两年。

●图源:大众汽车官微
可事实上,新能源汽车问题频发,在汽车行业大变革浪潮中,大众也只是摸着石头过河。
大众前CEO迪斯曾表示:“我们是内燃机世界的佼佼者,但在我们称之为NEW AUTO的新世界里,等待我们的是之前从未经历过的战争。”
对传统车企而言,抛弃熟悉的战场,开辟新的领域,电动化转型是一场不小的挑战,大众也不例外。
如今,对大众而言,曾经的“日赚一亿”、“市值一哥”早已翻页,进入新能源电动车时代,大象转身困难重重。
前奥迪研发主管Peter Mertens残酷而现实地指出大众智能化的问题:“ID.3的一万多条代码中,没有一条出自大众之手。”

●图源:大众汽车官微
为了补上智能化的短板,大众不得不上交了高昂的补课费。
大众先是在4月设立CARIAD中国子公司,以本土软件人才为主,而后10月,以24亿欧元押注未来,宣布通过CARIAD与自动驾驶芯片公司地平线成立一家合资企业,由CARIAD持股60%。
旧时代巨兽与新时代独角兽的合作,或是能找到办法架起一座旧与新之间的桥梁。

换帅如换刀
燃油汽车市场崩塌,大众早就退无可退,而在新能源汽车赛道上,高手更是如云。
对比造车新势力“蔚小理”以及国产比亚迪,大众去年7.7万销量的成绩并不亮眼。85岁的元老大众已经被造车后来者斩得七零八落,更甭提卖出近50万辆的巨头特斯拉。
同时,缺芯片、原材料上涨、疫情等制约因素导致整个大环境不景气。大众开始焦虑了。
为了自救,大众提起大刀砍向高层——主动换帅。
今年7月,大众上演了一场“权力更替”之战。64岁的大众CEO赫伯特·迪斯(Herbert Diess)被赶下台,由保时捷CEO奥立弗·布鲁姆(Oliver Blume)继任。

●图源:保时捷官网
比起曾效力过多家车企的迪斯,年轻10岁的布鲁姆看起来更为“专一”。事实上,布鲁姆在大众汽车的职业生涯始于奥迪培训生,之后不断晋升,是根正苗红的“大众人”。
新CEO上位,必定是要从迪斯手中接下大众电动化转型的重任。
过去,迪斯不止一次公开表示超越特斯拉的渴望,现在,从生产一线摸爬滚打出来的布鲁姆,在将来的某一天注定要对上玩代码出身的马斯克。
换帅如换刀,在转型的关键时期换帅,也有不少人表示担忧,“当我看到奥博穆进场时,一个汽车人又回来领导大众了。”
将来大众是否能超越特斯拉还未可知。但是,就眼前而言,大众ID.纯电频频黑屏,新帅要想在电动化的道路上走向成功,就必须先解决纯电汽车质量问题。
参考资料:
1.36氪:64岁的迪斯,拗不过85岁的大众
2.腾讯网:火了!上汽大众大面积瘫痪
3.证券时报:新能源车“怕冷”?大众这些车型陷黑屏风波?国内“销量王座”或要换新人!
4. 汽车与配件AP:大众中国,能否换帅如换刀?
5.新汽车志:大面积黑屏,两个屏幕都不亮,大众ID车主联名写信投诉
*编排 | 四夕  审核 | 四夕
百万品牌经理人都在看 ↓↓↓






到顶部