二七滨江、光谷、汉阳滨江学区划片定了!快来看看有没有你家的房!



教育是一个家庭最看重的城市资源,也是购房者在选房时很重要的参照因素,学校变动也关系这孩子的成长,昨天小妹梳理了部分区域2022年最新的划片情况后,今天更多区域的最新划片情况也已更新,我们接着上期了解。
上期回顾:@武汉家长!多区学校划片有变!速看你家小区对口哪里?
扫码加入群聊
交流学区房最新消息

划重点:
1、经开区交付的新盘地铁盛观尚城,对口划区学校为官士墩小学,是新学校,暂时没有对口中学,周边还有禹洲新希望·雍禧兰台在售,可供参考;禹洲朗廷元著对口奥林小学+官士墩中学;武汉城建·电建·汤湖观筑对口万家湖小学(2021年开学新学校),暂无对口中学;军山新城的基本上都是海伦堡学校(小学部)+军山中学。

2、汉阳区刚刚交付的滨江金茂府和龙湖春江彼岸对口汉阳区实验晴川小学+武汉第三十二中学,周边在售的越秀汉阳星汇云锦等盘可做参考;城投融创国博城的华江府、锦江府对口西大街小学国博校区+晴川中学英才校区,其他在售地块可以参考。

△西大街国博小学,图片来源汉阳知音
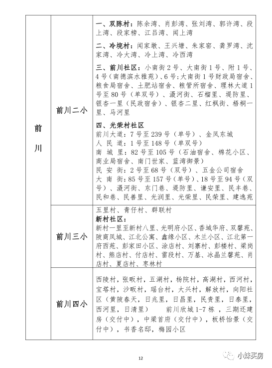
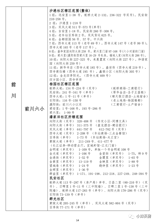
3、江岸区二七滨江板块伟鹏万科·御玺滨江、绿城武汉黄浦湾、华发外滩首府对口长春街二小,滨江金融城对口长春街三小。这些学校都是新面孔,暂无对口初中。

△长春街二小
4、光谷目前人气还不错的楼盘旭辉千山凌云对口六小+实验中学,这个组合在光谷还是挺不错的,特别是实验中学,是光谷地区的窗口学校;刚交付的琨御府和泛悦城则对口光谷四小+光谷第二初级中学;光谷创新天地,对口光谷十七小+光谷第一初级中学;新城璞樾门第,对口光谷十八小,暂时没有对口初中。
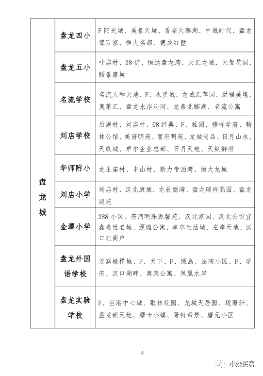
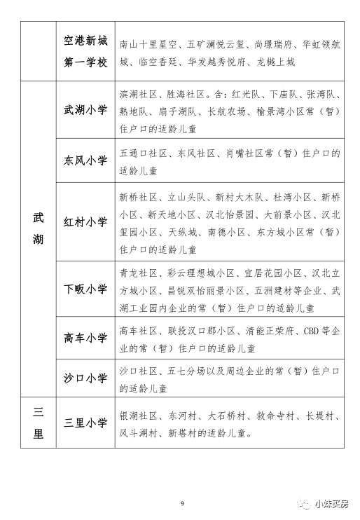
5、黄陂盘龙城宋家岗地区,一个比较重磅的教育利好——空港新城第一学校是一所九年一贯制学校,位于武汉空港核芯区,规划48班;已成为常青树实验学校委托管理的学校,在全区开创了“名校+新校”的合作办学模式。区域内华发越秀悦府代建且划片中对口。

6、东西湖区之前颇受关注的北师大学校,暂命名为临空港学校,已经交付的新城桃李郡一期和东原印未来一期均对口该学校,不过学校具体信息暂时未知。
01
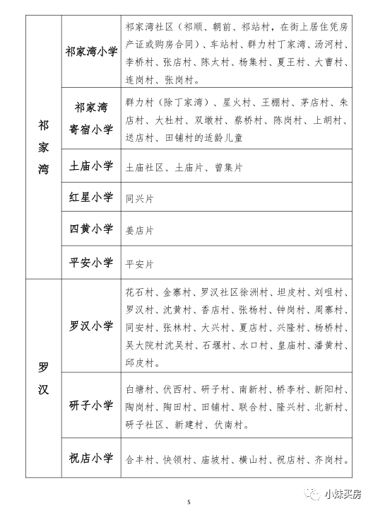
经开区
1、经开片区划片对口情况


2、汉南片区划片对口情况

1、根据武教基〔2022〕7号文“户籍和房产一致的安排对口入学;户籍和房产不一致的不作为对口入学依据,由区教育局统筹安排入学”。故该划片仅对“人户合一”有效。
2、择校生政策不变。
3、楼盘实际交付是用于义务教育入学的必要条件之一。
02
汉阳区
  1、小学


2、初中


03
江岸区
1、小学


2、初中

04
东湖高新区
1、小学





2、初中

05
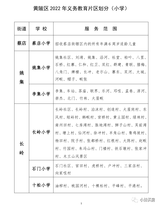
黄陂区
1、小学






2、初中










2、初中

△图片绘制:学在武汉
06
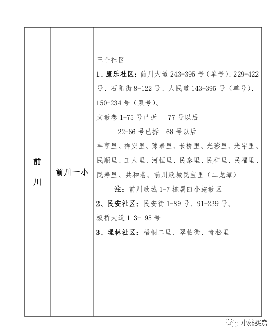
蔡甸区
1、小学






2、初中


07
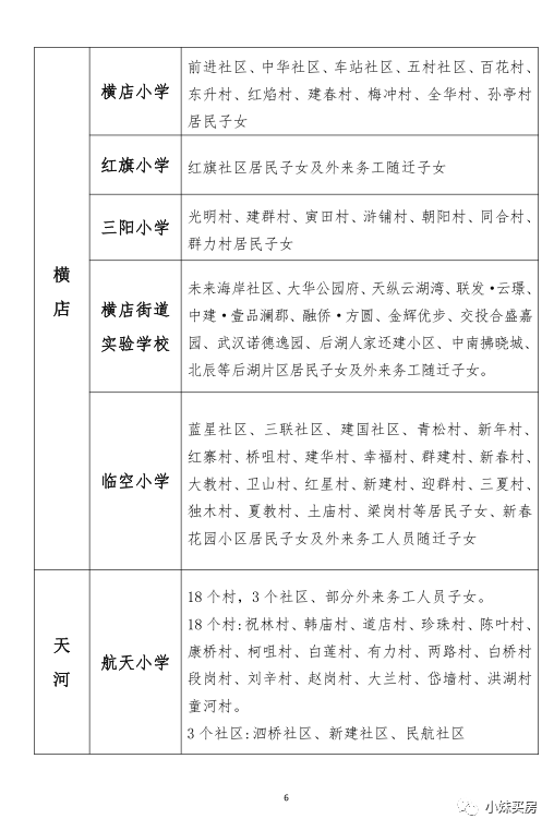
东西湖区

买房不踩坑,周边不利因素提前掌握
扫码回复项目名,例如:龙湖清能天曜

免费获取【武汉最全测评】
注意,输入完整项目名,不要出现错别字和·

小妹致力于武汉楼市的新鲜资讯、数据报告、麻辣点评、精彩八卦,深度原创,向大家贡献有价值的观点和思维!欲了解更多信息,请加买房小妹微信号“maifangxm209”或关注“小妹买房”公众号。


重要提醒
各位最近可能发现了,微信公众号官方更改了推送规则,打乱了推送时间。而
【小妹买房】出现在各位订阅列表的顺序,直接由您决定。
拜托大家务必操作以下两个步骤:
1、点击【小妹买房】公众号,设为“星标”:


2、看完文章,请一定要记得文末点“在看”,最好能来个在看、评论、转发三连!这样,【小妹买房】才能更快地出现在您的消息列表,方便第一时间收到新推送!
行动起来吧!谢谢啦!笔芯
到顶部