360刹停哪吒投资,周鸿祎缺那10个亿吗?


贾浩楠 发自 副驾寺智能车参考 | 公众号 AI4Auto
十几个小时前,智能汽车赛道出了不寻常的突发事件,来自现在风头正盛的哪吒汽车,和背后金主360。
两则公告,先后发出。
360说:
将持有的哪吒汽车7999.44万元注册资本转让,系对应投资额为10亿元,本次交易价格为0元。
翻译过来就是:现有应付的10亿价格的上轮股权投资,平价出…

而哪吒汽车方面则延迟15个小时左右回应:
“关注到了360的公告,正在推动工商变更,有利于提高经营团队控制权”。
这个经营团队,当然不包括360。
360已经白纸黑字签了协议的10亿股权投资,现在突然来了一个回撤和刹车。
无论是缺钱也好不愿再投了也罢,其实本没必要发公告昭示天下,可以包含在财报中处理…尤其是在已经谈妥转让承接方的情况下。

而现在360不但发了公告,还在公告里提前公开了尚未上市的哪吒汽车财务状况:过去两年净亏损42亿元。
这就有点……
两份公告的时间点、措辞选择,怎么看都不太像协商一致行动。
两则公告,诡异得很
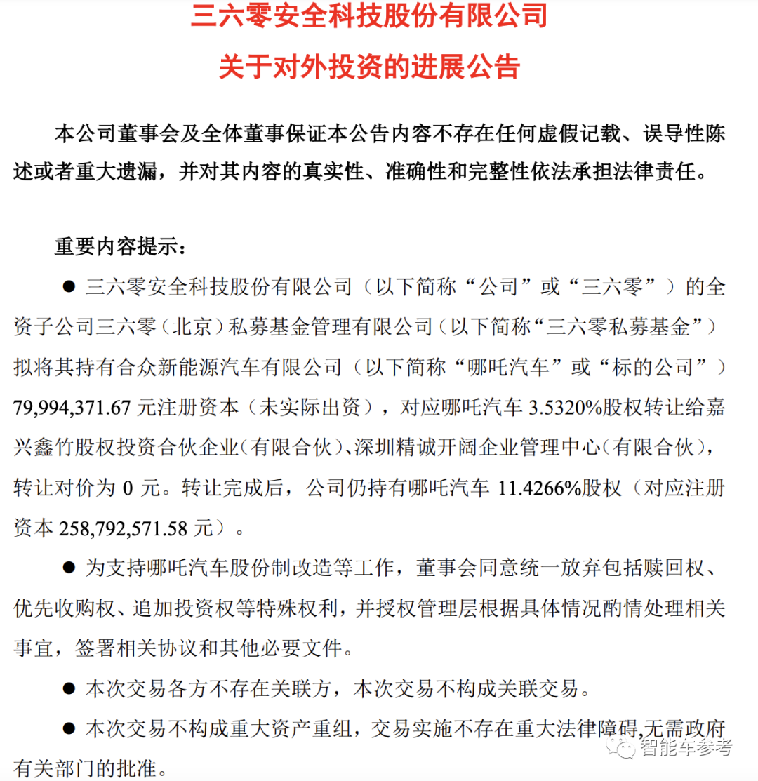
6月26日下午,360就已经发出了《三六零安全科技股份有限公司关于对外投资的进展公告》。

其中值得注意的重点有这么4条。
首先是基本情况。360将持有的7999.44万元哪吒汽车注册资本转让,对应3.532%股权,受让方为嘉兴鑫竹股权投资合伙企业(有限合伙),以及深圳精诚开阔企业管理中心(有限合伙)。
而根据企查查信息显示,这两家背后的公司分别为海宁海睿投资管理有限公司、成都瑞德宏信股权投资基金管理有限公司,实际控制人分别为郝群、王利松。
不过从他们各自投资关系图来看,并没有发现与360或哪吒汽车有特殊关系,可能属于哪吒汽车的普通外部股东。
其次这部分股权,来源是价值10亿的增资额,系360与哪吒汽车签订的投资协议中,尚未交割到位的款项。
第三点,就是360方面对此番行为的解释:
支持哪吒汽车股份制改造工作。
最后还应该注意到,360此举,相当于自愿放弃了已经谈好的投资协议后续款项,把这部分股权完全以上轮估值平价转手给了其他股东。
再看看哪吒汽车的回应。

重要的点依然有4条:
首先就是时间点,哪吒汽车公告今早8点发出,比360公告晚了近十五六个小时。
其次是措辞,哪吒写到“关注到360的公告”,给人感觉更像是一种被动反应。
然后是哪吒方面解释的原因:
有利于改善公司治理结构,提高经营团队控制权,对长期经营更有利。
最后是“迅速启动公司股份制改制工作”。
这样的两份公告,怎么就让人感到诡异?

人话总结一下。
360:我,哪吒汽车众所周知的外部大股东,之前承诺要投29个亿,现在情况有变,剩余的10个亿不兑现了,平价转出……原因是配合团队股改。
哪吒汽车:我们回应一下360的公告。转让股份的投票权相当于合并进管理层。对360还爱。
问题关键是,为什么在这个哪吒被传上市的时间点先后出现两则公告,360的这10亿元,真的就对哪吒汽车的股改和控制权有决定性影响吗?
10亿有多重要?
所以说诡异就诡异在这10亿投资背后的股份,只占全部股本的的3.532%。
很难说管理团队多了这3.532%的股份,就能更好地掌控哪吒汽车。
因为在与去年360和哪吒汽车签订投资协议时,已经部分透露了哪吒汽车的股权结构。

协议规定360以29亿自有资金入股哪吒汽车,投资全部交割完毕后,持股占比16.594%。
所以即使29亿全到位,360仍然是第二大股东,哪吒汽车管理团队的第一大股东地位和控制权,无论如何也不会被影响。
而现在这10亿、3个点的股份,多了不多…
那“提高经营团队控制权”的解释,好像有那么一点避重就轻。
所以基本可以认为,这价值10亿的股权转让,对哪吒汽车本来的股权结构影响不大。
但不本质的股份占比,又为啥跟股改啥的扯上关系?
究竟发生了什么?
说好的投资,现在少了10亿不兑现,官方原因又无法完美解释股权变动的真实情况,那么360撤回这10亿不投了,到底为啥?
按照逻辑合理推导,或许存在这样两种情况。
第一种,投资方实在缺钱,只能忍痛割爱。
毕竟当前的哪吒,顺风顺水,估值上、销量上……无一不高歌猛进,还传出正在筹备上市,感觉用不了多久IPO后就能10亿变100亿,单车变摩托……

这么好的上车机会,360难道真是因为拿不出10亿而放弃吗?
从财报数据中可以查到,截止2022年Q1,360账上现金及现金等价物余额为49亿5166万元。
虽然360不算富,但10个亿,肯定能拿得出来。
所以周鸿祎是不缺这10亿的。
那还有什么原因是在这样的关口,不兑现10亿股权投资的?
而且还如此公告公开的方式、平价直出上一轮老股,前景再好也毅然决然放弃…简直伤害性和侮辱性都很强。
大概可能就是360对哪吒汽车“不爱了”。
360和哪吒的短暂蜜月
对于造车赛道来说,哪吒汽车和360的“蜜月期”,的确可以用“一夜”来形容了。
去年10月,360公告披露将以自有资金29亿投资哪吒汽车。
而周鸿祎带着资金入场,同时也迅速“催熟”了哪吒汽车。
360开启资本杠杆后,之前名不见经传的哪吒汽车估值从35亿一路飙升,截止去年10月已至339亿。

也就是说一年左右5倍暴涨。
紧接着的是,哪吒汽车曝光率迅速上涨,“为人民造车”的品牌认知在周鸿祎的认可和站台下,也普遍建立起来。
销量上,哪吒从去年下半年异军突起,月销量增长同比长期保持在100%以上。
进入今年,哪吒汽车月销过万已成常态,最近几个月甚至超过蔚来。
大有“蔚小哪”的并称之势……
而且,哪吒汽车今年密集推出新平台、新车型,以及公布了100%全栈自研的智能驾驶系统。
也就是从今年开始,哪吒造车的路线,和360入股投资时有了偏差。
哪吒创始人张勇早期明确说要做“车中小米”,给最广大人民群众普及智能电动车。

这一点周鸿祎很认同,并多次为这样的路线和理念站台。
不过哪吒的新车哪吒S,却搞了33万元的耀世版。

其实,哪吒在业务全面起飞后冲击高端也无可厚非。
毕竟只有更高的车型均价才能更快速扭转毛利率,早日实现自我造血,一直挣扎在几万十几万区间,不但利润微薄,智能化研发成本也很难平衡。
而且,就连小米自己都不愿再做“小米”而不断冲击高端了,哪吒还坚持“车中小米”,其实也没那个必要。
所以从这个角度看,有一种解释是“哪吒是了初心,说好的为人民造车没坚持下去”。
而这样偏离基数最庞大的市场区间的战略,可能成为哪吒被担忧的原因之一。

去年29亿入股哪吒汽车,双方协商采取分批交割,目的是为了第一笔投资占股比,第二步再抬估值。
如果不是因为360对哪吒汽车充满信心,是不会有这样精确的投资设计的。
但如今第二笔只走了一半,360便决然抽身。
所以这10亿的兑现,在360和哪吒之间,或许发生过不可逆的事件。
这件事像一道裂缝一样出现,也意味着蜜月期从此结束了。
— 完 —
【智能车参考】原创内容,未经账号授权,禁止随意转载。
点这里👇关注我,记得标星,么么哒~
到顶部