继续操作前请注册或者登录。

“醉”译献 | 外科手术患者的卒中



武警海警总队医院麻醉科  吴晓彬(编译)
嘉兴市第一医院麻醉与疼痛医学中心  姚明(指导)

术后卒中与发现晚、干预少有关,导致高死亡率和致残率。事实上,非心脏手术患者出院时死亡或严重残疾的风险超过80%,经常需要长期护理。流行病学数据还表明,围手术期卒中的发病率可能会增加。根据危险因素的不同,卒中的风险大约在0.1%到2%之间,尽管在65岁及以上的非心脏手术患者中,7%的患者可能会发生临床上未被识别的(即隐匿的)卒中。此外,那些临床未被识别的卒中患者表现出长期认知功能损害的风险增加,类似于在临床检测到卒中后观察到的认知下降。因此,围手术期卒中的发生频率相当高,并与相当高的发病率和死亡率相关。
近年来,我们对围手术期卒中的认识有了进步。有关卒中病因和解剖分型的详细信息已被报道,并已开发出多种风险预测模型。术前优化的策略已经确定,血管内血栓清除术在大血管闭塞患者中的作用已经明确。这些知识的进步为围手术期指南提供了信息参考和积极的改变,特别是在手术时机、抗凝策略和急性卒中治疗方面。这篇叙述性综述的目的是提供有关围手术期卒中的循证最新资料,重点是非心脏手术。由于大多数围手术期卒中似乎是缺血性的,缺血性围手术期卒中将是这篇综述的主要关注点。我们还将描述围手术期卒中的公共健康后果,以及需要继续研究的领域,以帮助预防、识别和优化围手术期卒中后的治疗,以改善患者的预后。

定义、病因学和病理生理学
根据神经病理学、神经影像学变现,卒中被定义为归因于缺血的脑细胞死亡,具有和/或永久性损伤的临床证据。这种损伤可能会导致较大的临床缺陷。或者,小梗塞可能是临床上无法辨认的(即隐匿性卒中),而短暂性脑缺血发作反映的是暂时的脑缺血,而不是永久性的梗塞。对于外科患者,围手术期卒中将被定义为发生在手术后30天内的脑梗塞。
缺血性卒中的主要原因包括栓塞、血栓形成和灌注减少。在此背景下,建立了分类系统,目的是根据病因和解剖学对急性缺血性卒中进行分类。组织10172急性卒中治疗试验(TOAST)提供了一个在临床试验中一致定义的卒中亚型体系。该系统将缺血性卒中分为大血管和小血管两类,并将心源性栓塞的原因与动脉粥样硬化血栓形成区分开来。牛津郡社区卒中项目(OCSP)提供了一个基于急性卒中的解剖位置和自然病史的分类系统。TOAST系统的一个优点是对病因进行了更精确的分类,而牛津郡的标准更注重解剖位置。然而,与TOAST系统相比,牛津郡系统确实提供了额外的解剖学细节(例如,前部、部分前部、后部)(表1)。

这些分类系统已应用于围手术期卒中。大多数围手术期卒中发生在大血管区域,心脏栓塞和血栓事件导致大血管闭塞和随后的卒中。在心脏栓塞的情况下,中断抗凝治疗会增加脑栓塞形成的风险。同样,中断抗血栓药物(如阿司匹林)可能会导致脑血栓形成,特别是考虑到手术会导致血栓前状态,而停止抗血栓治疗会在围手术期产生反弹的高凝状态。事实上,围手术期卒中的风险在手术后的前3天似乎最高,此时抗凝和抗血栓药物往往刚刚重新开始。虽然脑低灌注也可能导致围手术期卒中,但血栓栓塞性卒中似乎更常见。最后,基于病历回顾,大约30%的围手术期卒中病例的病因仍未明确。
总体而言,围手术期卒中最常发生术后几天内大血管区域的主要血栓栓塞事件。尽管如此,病因学往往仍然无法分类,这妨碍了对病理生理学的理解。

危险因素和发病率
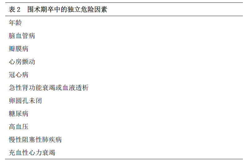
识别有围术期卒中风险的患者需要确定和认识潜在的风险因素。考虑到明显的围手术期卒中相对罕见,危险因素在很大程度上是从大规模流行病学研究中确定的(表2)。高龄和既往脑血管病史是最常见和最强烈的危险因素。最近发现卵圆孔未闭是术后30天和2年内的危险因素。对于风险因素有限的非心脏病、非神经科患者,显性卒中风险为0.1%。对于有五个或五个以上危险因素接受相对低风险手术的患者,卒中风险为1.9%,与颈动脉内膜切除术等高风险手术后卒中的风险持平。在65岁以上的手术风险同样低的患者中,术后磁共振成像诊断的隐匿性(临床未识别)卒中的发生率为7%。非心脏手术患者脑血管事件的神经学影响队列评估(NeuroVision)研究除了显示隐性卒中的发病率高得惊人外,还表明隐匿性卒中可能对认知和再发缺血性卒中的风险产生长期影响。

随着多年来危险因素的识别和明确,预测模型已成为表述围手术期卒中风险的有效方法。最近的一项观察性研究比较了现有预测模型(主要基于心血管风险分层)在预测非心脏手术后围术期卒中方面的有效性。结果表明,美国外科医师学会(芝加哥,伊利诺伊州)的手术风险计算器和心肌梗死或心脏骤停风险评分对围手术期卒中的判别能力最高。心肌梗死或心脏骤停风险评分具有简单的额外优势,只包含五个患者因素,同时仍能很好地区分卒中。对于这些预测工具中的大多数,卒中风险(%)没有与特定分数或阈值相关的报告。然而,一般来说,基于这些模型的心血管风险较高的患者也可能有较高的卒中风险。
总体而言,心肌梗死或心脏骤停和美国外科医师学会的手术风险计算器是执业麻醉医生为高危患者做手术准备的简单易用的工具。这些模型可以用来评估心脑血管事件的总体风险(例如,通过心肌梗死或心脏骤停或美国外科医师学会的手术风险计算器),以及提供卒中风险定量估计的补充模型。这种风险评估是一个需要传达的重要信息,因为高危患者很少接受有关围手术期卒中风险的咨询。

临床资源和指南
有许多资源可以帮助检测和管理卒中。已经为非专科医生开发了几种筛查工具,尽管这些量表都没有在围手术期环境中得到验证。理想的围手术期筛查工具应该简单易用、管理敏捷,并且能够检测残留麻醉和相关混杂因素(如阿片类药物的使用、疼痛)的神经功能缺陷。一种建议的策略,面部,手臂,麻醉,言语,时间(FAAST)卒中量表(表3),旨在通过关注重大卒中的体征和症状来满足这些标准。例如,大脑血管闭塞可以通过手臂或腿部瘫痪、失语症和/或面部下垂来识别。在重大卒中期间,这些体征可能单独出现,也可能集体出现。该量表提示临床医生以一种简单、有效的方式评估这些体征。这样的量表可以在术后早期使用,并由非专科临床医生进行管理。

为了进行全面的评估和管理,美国心脏协会(德克萨斯州达拉斯)/美国卒中协会(德克萨斯州达拉斯)发布了急性缺血性卒中的周期性指南。类似的指南可从欧洲卒中组织(瑞士巴塞尔)和加拿大心脏卒中基金会(加拿大渥太华)获得。这些指南包括对院前评估、院内管理和预防卒中相关并发症的循证建议。这些指南大体上是相互一致的,对支持性护理和紧急处理也有类似的建议。如果符合标准,他们还建议在4.5小时内静脉注射阿替普酶,尽管在某些情况下可以考虑超过4.5小时用药。同样,建议在症状出现后6小时内进行机械性血栓清除术,尽管特殊患者可能在最后一次知道的时间后24小时内符合条件。虽然这些指南为临床医生治疗卒中患者提供了有用的资源,但围术期的注意事项并未详细讨论。麻醉和重症监护神经科学学会(弗吉尼亚州里士满)为接受非心脏、非神经系统手术的卒中高危患者发布了补充指南。这些指南的主要关注的是为降低外科患者卒中风险提供循证建议。总体而言,在围手术期环境中,有许多资源可用于卒中评估和管理。

术前风险修正
对高卒中风险患者的最佳围手术期治疗始于术前评估和知情同意过程。患者调查数据表明,严重的并发症,即使不常见,也应该讨论。往往低估了那些卒中风险高的人倾向卒中的风险。因此,对高危患者进行适当的咨询似乎是有必要的,以提高风险意识并改善知情同意过程。前面讨论的风险预测模型可以用来估计非心脏手术患者的风险。在接下来的段落中,我们将回顾基于证据的降低风险策略(图1)。

图1  评估围手术期卒中高危患者的建议框架
(a)独立的风险因素已经在文本中描述和表2中概述的大规模流行病学研究中得到阐明。(b)纵向流行病学分析表明,新的围手术期卒中的风险在既往卒中后大约9个月降低。(c)加拿大心血管学会、美国外科医师学会和美国心脏病学会都发表了最近的抗凝指南更新(参见参考文献)。同样,美国心脏协会/美国卒中协会、欧洲卒中协会和加拿大心脏和卒中基金会也发布了急性缺血性卒中患者早期治疗的周期性指南(参见参考文献)。

手术时机
如上所述,脑血管病史是术后卒中的危险因素。既往卒中会损害大脑的自我调节,脑血管疾病的出现与氧摄取增加和脑灌注不良有关。因此,考虑到手术环境固有的生理干扰,手术与新的卒中相关也就不足为奇了。为了评估既往缺血性卒中和择期手术之间的最佳时机,利用丹麦国家患者登记数据,对超过48万名非心脏手术患者进行了回顾性流行病学队列研究。卒中病史与术后新发卒中有关,在前一次卒中后的前3个月内风险最高。然后,风险在9个月后趋于平稳。局限性值得特别注意。这是一项大规模的观察性研究,除既往卒中外,其他因素可能导致术后卒中风险增加。既往卒中也容易在手术环境之外发生再发风险。作者利用丹麦的人口数据比较了手术患者和非手术患者的卒中风险,提出了后一种可能性。在这项分析中,在研究的每个时间点,外科患者的卒中发生率保持较高水平。因此,手术似乎增加了卒中的风险,在可能的情况下,在先前的缺血性卒中后至少推迟9个月进行择期手术可能是合理的。

优化用药
术前优化用药是降低围手术期不良结局风险的一种策略。例如,β阻滞剂治疗可以减弱儿茶酚胺能张力,进而降低不良心脏事件的风险。然而,β-肾上腺素能受体拮抗剂也可以通过减少心输出量和脑血管扩张为降低脑灌注压创造条件。在这项具有里程碑意义的围手术期缺血评估(POISE)试验中,随机接受美托洛尔治疗的患者卒中风险明显高于安慰剂(约为安慰剂的两倍)。2014年对包括POISE在内的9项随机对照试验进行的系统跟踪分析表明,术前使用β受体阻滞剂与增加非致命性卒中的风险有关。这些结果与报道与长期 服用β受体阻滞剂相关的卒中风险的观察性研究形成鲜明对比。对于高血压、既往冠状动脉血运重建、糖尿病和多种心血管危险因素的患者,长期服用β受体阻滞剂与围手术期卒中似乎没有相关性。一种解释是,长期给药允许适当的滴定。在POISE试验中,患者在手术前2至4小时开始服用200毫克美托洛尔缓释剂,术后继续每日给药。在手术干预之前,在较长的时间内进行适当的剂量滴定,可能会允许适当的剂量和血流动力学最佳化。
与β受体阻滞剂一样,他汀类药物与围术期心脑血管结果的关系也被研究过。推测的作用机制包括改变内皮功能、减弱炎症过程和增加动脉粥样硬化斑块的稳定性。这些特性与围手术期环境相关,因为这些机制可能会减少外科患者动脉粥样硬化血栓形成事件(例如,心肌梗死、卒中)。2018年,对涉及4700多名非心脏手术患者的12项随机对照试验(2004年至2017年)进行了荟萃分析,以调查他汀类药物是否改善了此类围手术期结果。与对照组相比,他汀类药物组心肌梗死、心房颤动的发生率以及包括死亡率在内的综合结果均有所降低。然而,随机接受他汀类药物治疗的患者并未显示出围手术期卒中或短暂性脑缺血发作风险的显著降低。这些发现与涉及非心脏手术患者的大规模观察性研究相一致,这些研究表明死亡率和主要不良心脏事件的风险降低,但对卒中风险没有影响。因此,虽然围手术期应用他汀类药物与降低死亡率和不良心血管事件有关,但似乎与卒中风险没有明确的关联。尽管如此,围手术期继续使用他汀类药物可能有助于降低心血管发病率和死亡率。

围手术期抗凝
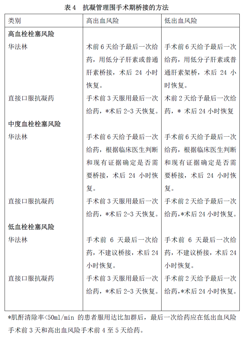
抗凝策略必须平衡预防血栓栓塞的需要和手术大出血的风险。表4描述了美国外科医师学会目前提出的抗凝策略。对于维生素K拮抗剂,如华法林,基于肝素的桥接疗法通常保留给高危患者,如机械心脏瓣膜、风湿性心脏病、高CHA2DS2-VASc(充血性心力衰竭/左心室功能不全、高血压、年龄≥75、糖尿病、卒中/短暂性脑缺血发作/血栓栓塞、血管疾病、年龄65-74岁、女性)得分(6分或更高)、近期血栓栓塞、抗凝治疗期间血栓栓塞。对于低到中等风险的患者,桥接疗法增加了出血的风险,但不会降低血栓栓塞的发生率。对于直接口服抗凝剂,根据血栓栓塞风险、手术出血风险和合并症(例如肾功能),最后一次给药通常在手术前2-3天使用。这些抗凝剂不需要桥接,因为这样的治疗往往会增加大出血的风险,而不会减少血栓栓塞事件。围手术期抗凝剂用于手术的评估研究(PAUSE)前瞻性地评估了直接口服抗凝剂(阿哌沙班、达比加群、利伐沙班)围手术期管理的标准化方案的安全性。在整个研究队列中,卒中和围手术期大出血的风险都很低。对于肌酐清除率超过50ml/min的患者,每种抗凝剂的最后一次给药在手术前2-3天给予,整个研究过程中方案依从性很高。这项研究反映了表4中概述的直接口服抗凝剂的策略,并证明了在实际环境中实施此类方案的可行性。总体而言,抗凝桥接仅保留给服用维生素K拮抗剂(如华法林)的高危患者。对于直接口服抗凝剂,这些药物在手术前2-3天维持,术后1-3天恢复,具体取决于血栓栓塞和出血风险(表4)。


术中注意事项
血压
术中低血压通常被认为是围手术期卒中的可能因素,但对于非心脏手术患者来说,预示风险增加的具体阈值仍不清楚。例如,在最近的一项回顾性病例对照研究中,平均动脉压(MAP)低于70 mmHg的低血压持续时间和严重程度与围手术期卒中无关。这项研究的一个局限性是,结果主要限于非常轻微的低血压(即平均动脉压低于70 mmHg)。尽管这一结论仅限于所研究的机构,但数据表明,术中轻度低血压以外的其他因素可能对术后卒中有重要影响。在一项类似的回顾性病例对照研究中,研究人员在一个非心脏手术广泛人群(n=48,241)中调查了卒中风险与低于各种收缩阈值和平均动脉压阈值的时间之间的关系。MAP低于基线30%以上的时间与卒中相关(优势比=1.013/min 低血压)。然而,值得注意的是,其他研究的绝对或相对阈值,包括低于基线40%以上的平均动脉压(MAP),都与卒中无关。值得注意的是,由于基线血压没有统一的定义,测量相对于卒中风险的相对血压变化从根本上是具有挑战性的。总之,没有明确定义的术中血压阈值,低于该阈值的非心脏手术患者发生围手术期卒中的风险增加。这支持了术中血压是导致围手术期卒中风险的许多可能因素之一的观点。
麻醉技术
麻醉技术与卒中风险的关系也进行了研究。在一项对髋关节和膝关节置换术患者的大规模调查(超过38万名受试者)中,全身麻醉被报道为围手术期卒中的独立预测因子。这些结果与涉及血管和妇科手术患者的较小规模的研究形成鲜明对比,这些研究表明麻醉技术和卒中风险没有相关性。一种解释是麻醉技术对卒中风险的影响很小,需要进行大规模的调查才能发现。或者,发现可能是特定于外科亚型的。在骨科手术患者中,区域麻醉技术与较少的失血和血栓栓塞现象有关。涉及广泛外科亚型的大规模调查可能会提供进一步的见解。
最后,大规模的多中心试验调查了与特定术中维持技术(例如,异丙酚、一氧化二氮、挥发剂)有关的结果。心脏手术死亡率挥发性麻醉剂随机对照试验(MYRAD)随机选择了5400名心脏手术患者接受基于挥发性麻醉剂的技术或异丙酚麻醉。在方案分析中,挥发性麻醉剂组(0.8%)和异丙酚组(0.6%)的卒中风险相似。麻醉气体混合物中一氧化二氮的评估(EIGMA)-II试验随机选择了7112例有心血管危险因素的非心脏手术患者,在手术麻醉期间将其分为一氧化二氮(70%N2O,30%O2)和无一氧化二氮(70%N2,30%O2)两组。在30天或1年的随访期内,一氧化二氮与卒中之间没有关联。因此,对于全身麻醉,维持技术的选择似乎不会影响卒中风险。同样,选择全身麻醉还是区域麻醉的决定似乎不会影响卒中风险,可能的例外是接受关节置换术的患者。

术后管理
筛查和诊断注意事项
术后卒中检测是具有挑战性的。卒中的体征和症状可以通过阿片类药物和镇静剂的使用、疼痛以及手术和麻醉后延迟的神经认知恢复来掩盖。事实上,与院外卒中相比,围手术期卒中与延迟识别、诊断和神经成像有关。有多种临床筛查工具可用于卒中检测,但这些评估尚未在围手术期环境中得到验证。此外,围手术期认知和体格检查结果的改变可能引发假阳性结果。最近对非心脏手术患者进行的一项前瞻性队列研究显示,改良的美国国立卫生研究院(马里兰州贝塞斯达)卒中评分在手术后改变很常见。与术前基线相比,20%的低风险患者和超过30%的高危患者的得分增加。因此,此类工具在术后即刻环境中的阳性预测值可能较低。在缺乏可靠的体格检查发现或临床评估工具的情况下,血清生物标记物可能起到辅助疾病筛查和诊断的补充作用。然而,目前还没有经过临床验证的、可靠的生物标志物来检测脑缺血和脑栓塞。因此,目前可用的临床筛查工具和血清生物标记物目前不被推荐用于常规的术后筛查。专注于大血管闭塞的体征和症状的针对性检查(表3)可能会提高卒中甄别。
在疑似卒中的情况下,应紧急进行非对比CT或磁共振成像,以排除颅内出血。如果怀疑大血管闭塞,应同时进行CT血管成像和灌注或弥散加权磁共振成像。这样的灌注引导成像可以评估存活的半影区和是否适合血管内介入治疗。最近的试验表明,大血管卒中患者接受血管内血栓摘除术后的功能结果有所改善,即使是自患者最后一次痊愈以来间隔16到24小时也是如此。因此,有大血管术后卒中的外科患者,即使在最后为人所知的时间过了几个小时后,也可能从血管内干预中受益。
卒中管理
一旦发现急性缺血性卒中,随后的评估和临床决策应在包括神经病学、介入神经放射学和初级外科服务在内的多学科框架内进行。静脉注射重组组织型纤溶酶原激活剂仍然是急性血栓栓塞性卒中的标准治疗方法;然而,在术后患者中使用重组组织型纤溶酶原激活剂的决定应该慎重考虑,并与神经科和外科服务密切合作。RtPA的溶栓潜力应与术后出血风险进行权衡。虽然近期颅内或脊柱大手术是静脉注射重组组织型纤溶酶原激活剂的禁忌症,但其他类型的大手术是相对的,而不是绝对的禁忌症。
因为有针对性的解剖学方法,不需要全身溶栓治疗,血管内介入可能对大血管闭塞很有吸引力。在过去的5年中,多项临床试验表明,使用可回收支架装置进行血管内机械血栓摘除术的患者的功能结果有所改善,为减少重大残疾而需要治疗的汇集人数为2.6人。麻醉和重症监护神经科学学会提供了急性缺血性卒中血管内治疗的麻醉管理指南。这些指南包括术前评估、术中处理和术后处理的最佳策略。为了回顾重要的建议,通常选择全身麻醉来治疗意识水平严重下降或气道保护有困难的患者。全身麻醉和有意识的镇静技术的结果似乎是相似的。事实上,汇总的荟萃分析数据表明,与有意识的镇静技术相比,接受全身麻醉的患者可能会表现出更好的功能预后和再通率。此外,在全身麻醉期间实施血流动力学方案,并对血压进行有针对性的阈值治疗,可能会进一步降低不良结果的风险。手术后,患者应该被送往专门从事卒中治疗的专用重症监护病房。
最后,优化的生理管理在卒中期间势在必行,既要结合介入治疗,也要在缺乏干预的情况下(例如,如果不符合条件)。美国心脏协会/美国卒中协会发布了急性卒中环境下这种支持性治疗的指南。对于意识严重减退或脑干功能障碍损害气道的患者,推荐插管和机械通气。如果考虑静脉注射阿尔替普酶和/或机械取栓,收缩压(SBP)应降至185 mmHg以下,舒张压应降至110 mmHg以下。对于没有条件接受此类治疗的患者,SBP应维持在220 mmHg以下,舒张压应低于120 mmHg。流行病学数据显示,卒中期间死亡率增加与收缩压低于130 mmHg之间存在关联,尽管这种关联并不一定反映因果关系。尽管如此,卒中死亡率和入院血压之间似乎呈“U型”关系,低血压和高血压的极值与死亡率的增加最为密切相关。高血糖(大于180 mg/dl)也与较差的卒中预后相关,尽管积极努力降低高血糖(低于130 mg/dl)似乎并不能改善预后,并可能增加低血糖事件的风险。因此,对超过180 mg/dl的葡萄糖进行保留处理似乎是合理的。卒中后24小时内体温过高与死亡率增加有关,应予以治疗。
综上所述,新的研究支持大血管闭塞的血管内介入治疗,即使卒中发病和临床识别之间的时间延长。这使得识别新的神经学症状对外科患者至关重要,这些患者可能是血管内介入的候选对象。协调的、多专科的反应、仔细的血压管理以及麻醉技术的确定(基于患者的个体需求)都是在这种环境下优化患者治疗的关键。

术后卒中的后果
仅在美国,每年就有近2000万例65岁及以上的患者需要住院治疗。隐匿性卒中风险可达7%,根据危险因素的不同,围手术期显性卒中风险约为0.1%~2%。综上所述,这些数据表明,每年有近140万老年外科患者可能经历隐匿性卒中(伴随的后果,如谵妄和认知能力下降),大约20000至40万人将遭受明显的围手术期卒中和相关并发症,如死亡、残疾、长期住院和出院到康复机构。这些估计在全球范围内甚至更高。因此,围手术期卒中是一个重要的公共卫生问题,制定计划倡议和研究议程以更好地了解、预测和预防卒中和相关的围手术期并发症的时机已经成熟。

未来方向
目前还没有系统用于术前检测可能导致卒中风险的生理因素。有针对性地评估脑血管储备可能有助于识别高危患者并指导围手术期处理。例如,既往存在脑血管疾病的患者可以在手术前接受功能性磁共振成像测试,以确定脑血管储备。这样的检查将类似于神经外科患者,他们接受脑血管功能不全的标记。
标记可以揭示大脑自我调节受损的区域,因此这些血管区域可能被动地依赖于血压来获得足够的大脑灌注。因此,这一系列研究最终可能有助于确定个性化的术中血压和呼气末二氧化碳目标,以优化脑血管灌注。这种术前成像还可以帮助检测明显的狭窄(例如,动脉粥样硬化斑块)。心脏栓塞现象的高危患者可以通过经颅多普勒高强度瞬态信号分析在围手术期进行检测。脑血栓征象可指导围手术期抗凝治疗。还需要更新预测模型。如前所述,根据国家外科质量改进计划数据生成的风险分类系统不包括关键风险因素(例如,心房颤动、瓣膜心脏病)。虽然心血管风险预测模型已经用于比较了围手术期卒中的辨别能力,但关于给定分数或阈值的卒中风险信息尚未报道。因此,风险预测模型仍然需要综合考虑所有相关的风险因素,同时为卒中风险分层提供定量数据。
术中危险因素也值得进一步研究。例如,新出现的数据表明,术中血压通常低于较低的自动调节阈值,低通气和过度通气都可能进一步降低脑血流量,使其低于缺氧缺血性损伤所需的阈值。神经生理学方法(如脑电图、经颅多普勒、生物阻抗)可用于检测术后脑血管易损性。最后,可以创建围手术期卒中登记表,以整理术前危险因素、手术亚型、术中生理和事件、术后处理、报告的病因和长期轨迹等细节。详细的临床信息,特别是涉及卒中前的临床和生理事件,以及神经放射成像(如果有),可以为病理生理学的理解提供信息。表5概述了这些候选战略。


结论
围术期卒中对外科患者来说是有害的结果。此外,在围手术期中,卒中的识别延长,后果包括死亡、严重残疾和出院到长期护理机构。降低风险的策略包括推迟最近卒中后的择期手术和优化药物治疗。需要进一步的研究来确定术中生理管理和卒中风险的作用,并需要新的策略来改进术后卒中的检测。麻醉医生可以在领导所需要的科学研究和临床工作以促进围术期卒中的理解和改善临床管理方面发挥至关重要的作用。
文献来源:Vlisides PE, Moore LE. Stroke in Surgical Patients. Anesthesiology. 2021 Mar 1;134(3):480-492. doi: 10.1097/ALN.0000000000003664. PMID: 33411913.

“醉”译献 | 超声评估心脏骤停在无脉电活动中使用的标准化流程
“醉”译献 | Anesthesiology:剖宫产全身麻醉:有时是必要的,但最好避免
“醉”译献 | Anesthesiology:舒更葡糖钠减少成人非心脏手术后肺部并发症
“醉”译献 | 驱动压与跨肺压:我们要如何进行安全的机械通气?
“醉”译献 | 大手术的围术期液体治疗
“醉”译献 | 术中颈内静脉解剖变异综述:头颈外科医生的知识更新
“醉”译献 | 喉镜检查和(或)插管失败的预案及处理
“醉”译献 | 区域麻醉的未来发展方向:不只属于专家
“醉”译献 | 维生素C的镇痛作用,你了解吗?
“醉”译献 | 心胸麻醉与TTE:我们的立场是什么?
“醉”译献 | 术后谵妄:围手术期评估、降低风险和管理
“醉”译献|非心脏手术后轻度急性肾损伤与远期肾功能障碍相关:一项回顾性队列研究
“醉”译献|非心脏手术术后低血压与心肌损伤的关系
“醉”译献 | 手术室环境下的围手术期心脏骤停:文献综述
“醉”译献 | 单肺通气期间低氧血症的防治进展
“醉”译献 | 理想的剖宫产术后镇痛
“醉”译献 | 促进术后康复:为阻塞性睡眠呼吸暂停患者量身定做的临床路径
“醉”译献 | 非心脏手术中阿司匹林管理的综合更新
“醉”译献 | 利多卡因静脉输注用于术后疼痛和恢复:有效性和安全性的国际共识声明
“醉”译献 | 欧洲恶性高热小组对恶性高热疑似或易感患者围术期管理共识指南
“醉”译献 | 多种药物过敏:围手术期处理的建议
“醉”译献 | 围术期肺保护:一般机制和保护措施
“醉”译献 | 围术期肾保护:一般机制和治疗方法
“醉”译献 | 舒更葡糖临床应用的优势和陷阱
“醉”译献|神经外科麻醉进展更新(一):神经外科麻醉学总则
“醉”译献|神经外科麻醉进展更新(二):中风
“醉”译献|神经外科麻醉进展更新(三):神经生理学和神经监测
“醉”译献|神经外科麻醉进展更新(四):麻醉神经毒性与围手术期认知功能障碍
“醉”译献 | 麻醉医生应该熟知的:心脑不分家,卒中可引发“完美风暴”!来自JACC综述
“醉”译献 | 关注髋部骨折手术麻醉——医疗研究与质量管理局为改善外科治疗与康复的安全计划进行的循证回顾
“醉”译献 | 糖尿病患者的区域麻醉
“醉”译献 | 围术期心脏保护:临床意义
“醉”译献 | 心脏手术中的血液保护
“醉”译献 | 清醒气管插管:视频喉镜还是纤维支气管镜?

声明
本微信公众号所刊载原创或转载内容不代表新青年麻醉论坛观点或立场。文中所涉及药物使用、疾病诊疗等内容仅供参考。

▼ 点击“阅读原文”查看更多精彩内容!
到顶部