墨家消失去了扶桑?扶桑国一直与华夏有联系,还来朝贡大象?谁在掩盖历史真相?



扶桑,亦作“榑桑”,又曰“扶木”。
根据《山海经·海外东经》记载:“汤谷上有扶桑,十日所浴,在黑齿北。居水中,有大木,九日居下枝,一日居上枝。”
华夏古人以太阳为神鸟,扶桑便是十只神鸟所栖息的树木,太阳每天从这里升起。
扶桑与太阳的联系是在观测太阳时建立起来的,“九日居下枝,一日居上枝”实际意指——十日(十天干)依次经过,与羲和生十日相合。
战国时,屈原《九歌·东君》记载:“暾将出兮东方,照吾槛兮扶桑。”
又《楚辞》记载:“……言东方有扶桑之木,其高万仞,曰出下浴于汤谷,上拂其扶桑,爰始而登,照耀四方。日以扶桑为舍槛,故曰照吾槛兮扶桑也。”

华夏传说中,日出于扶桑之下,拂其树杪而升,因谓之日出处。扶桑,东方地也。
[东汉] 王充 撰《论衡》卷第十一 “卷第十一”,四部丛刊景通津草堂本



《海内十洲记》又称《十洲记》,旧本题汉东方朔撰。
根据《海内十洲记·带洲》记载:
“多生林木,叶如桑。又有椹,树长者二千丈,大二千余围。树两两同根偶生,更相依倚,是以名为扶桑也。”
扶桑是一种多生林木,叶如桑。其树两两同根偶生、互相依倚,高达两千丈,树干粗壮,有两千余围。此地因盛产扶桑树而得名,在东海的东岸,陆行大约一万里的碧海之中。
历朝历代都有扶桑的相关记载,扶桑从传说演变成一种世俗的文化现象,时常被人们在日常生活中提及,又或引申代指一些别的含义,用以表达感情。

到了近代,大多数人都以为扶桑只是一个神话,扶桑树并不存在,扶桑之地也只是虚无缥缈的传说,——直到三星堆扶桑神树的出土。

在《山海经》书中记载的地方,居然真的出土了传说中的扶桑神树。
看来,华夏的传说有点真,“神话”似乎并不仅仅是神话。
令人疑惑的是,远在美洲墨西哥的玛雅人有扶桑图腾,其人形扶桑树,竟与“婼”字相合,难道墨西哥正是华夏传说中的汤谷扶桑之地——扶桑国?
《资治通鉴》纲目五十九,卷首一卷,第三十一册
第63页:……桥南御道东作金陵、燕然、扶桑、崦滋四馆道西立……武帝征和三年(扶桑海中岛名也,山海经大荒之中有扶桑……)

《群书集事渊海》(浙江巡抚采进本)共四十七卷,不知何人所撰,《明史·艺文志》根据高儒《百川书志》所载,以为此书乃是弘治时人所编。李东阳《怀麓堂集》有此书后序,称国初人所辑,内官监左少监贾性在司礼购而得之。
《群书集事渊海》一书中亦有扶桑国的记载。
《群书集事渊海》第四十八册第76页:
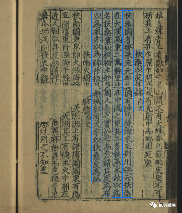
“扶桑以皮作锦(南史),扶桑国者齐永元元年(即499年),其国有沙门慧深来至荆州说云扶桑在大汉国东二万余里,地在中国之东,其土多扶桑木,故以为名。扶桑叶似桐,初生如笋,国人食之,实如梨而赤,绩其皮以为衣,亦以为棉,作板屋,无城郭,有文字,以扶桑皮为纸。”

第59页:“扶桑国东千余里,有女国容貌端正,色甚洁白,身体有毛,发长委地……”

明代《月令广义》二十四卷首一卷附录一卷第二十五册:
第28页:“南齐扶桑传云,扶桑在大汉东二万里,土多扶桑木,叶似桐……””

明代顾元庆所辑《阳山顾氏文房》(又称《顾氏文房小说》)本为四十种、五十八卷,现存三十二种、四十一卷。
其书第三十册、第10页记载:
“扶桑在东海之东岸,岸直陆行,登岸一万里,东复有碧海……正作碧色,甘香味美。扶桑在碧海之中,地方万里,上有太帝宫、太真东王父所治处,地多林木,叶皆如桑,又有椹树,长者数千丈,大两千余围…….树两两同根偶生,更相依倚,是以名为扶桑。”
这扶桑国居然有太帝宫、太真东王父所治处,啧啧。

查阅了典籍中有关扶桑和扶桑国的记载,基本可以确定《群书集事渊海》《月令广义》中的记述大体上来源于二十四史之一的梁书,因为二者的记述基本相同。
梁书是国家正史,其可信度无疑更高一些。
那么,梁书中有关扶桑的记载又是怎么样的呢?
“扶桑国”一词最早见于中国官撰史书《梁书·东夷列传·卷五十四》中。
《梁书》为唐代姚察、姚思廉父子所编,其书《列夷传》中所述乃是南朝梁(502年-557年)时世界各国的一些情况。
“扶桑国者,齐永元元年(元始499年)其国有沙门慧深,来至荆州,说云扶桑在大汉国东两万余里,地在中国之东,其土多扶桑木,故以为名。扶桑叶似桐而初生如荀,国人食之。实如梨而赤,绩其皮为布以为衣,亦以为棉。”

根据梁书记载,元始499年(南北朝时期),有一个名叫慧深的和尚,从扶桑国返回中国,并向人们描述了扶桑国的风土人情。
根据梁慧皎所著《高僧传》初集卷九,以及《魏书·释老志》等书的记载,慧深和尚是齐山阴法华山释慧基的弟子。据其所述,扶桑国位于中国东面一个很远的地方,那里盛产扶桑树,扶桑叶长得像桐叶,初生时像笋,扶桑人以初生扶桑叶为食。扶桑果实像红色的梨子,树皮还可以织布作棉。扶桑国没有城墙,居民住在板屋里,他们拥有自己的文字,并将文字写在扶桑皮上。
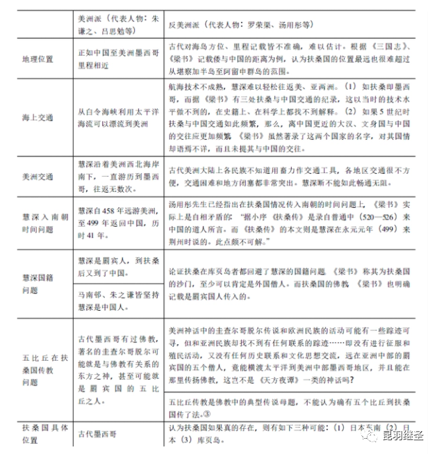
1941年,著名学者朱谦之著《扶桑国考证》,利用《梁书》、《南史》、《文献通考》等正史记载的古代扶桑国内容,考证得出中国古代所指扶桑国,即北美墨西哥。
朱谦之不是第一个得出此结论的。
1752年,法国学者德·金涅(J. DE Guignes)见到文献中扶桑国的记载,认为中国南北朝僧人所到的扶桑就是墨西哥。他于1761年正式提交一份研究报告,该报告认为,根据中国史书记载,在5世纪时,中国已有僧人到达扶桑,而扶桑就是墨西哥。
其他外国学者如法国学者艾维宁(Edward P. Vining)、加利福尼亚大学教授费雷尔等人也认同该观点。
章太炎对此意见表示赞同,在其所著《文始》中也认为扶桑即墨西哥。
其后,邓拓(《谁最早发现美洲》,1961)、吕思勉等学者都主张上述观点。吕思勉经过研究,进一步认为扶桑国是受殷文化影响的貉族人建立的。他注意到扶桑的风物与高句丽颇为相似,尤其是对卢这个称呼完全一样,而女婿在女家门外作屋也类似高句丽的“婿屋制”。高句丽(前37年-668年)是中国东北、朝鲜半岛一带的一个国家,主体民族是东北貉族。
不过,事情似乎并没有那么简单。很快,便有反对的声音出来了。
1831年,德国学者克拉卜洛特(H.J.Klaproth)发表《关于中国文献中所载之扶桑国竟被认为美洲一部之说的研究》,其认为扶桑与墨西哥的物产和风俗都不一样,扶桑国不可能是墨西哥,而应当是日本或萨哈林(库叶岛)。
1892年,又有法国学者希勒格发表《扶桑国考证》,认为扶桑就是今天俄罗斯的库页岛,那么扶桑应该在日本群岛的北部,那么仍然是在东、北亚一带。罗荣渠、汤用彤等学者表示支持,主要认为以当时航海技术,中国与美洲无法频繁交流。
由此,事情似乎陷入了“公说公有理、婆说婆有理”的局面,莫衷一是,争论不休。
姜维东《扶桑国:从神话到现实的演变》

后来,又冒出了扶桑即日本的说法。
其实,扶桑是库页岛或日本的说法,根本站不住脚。
道理很简单,根据《梁书》中有关扶桑国地理位置的描述,就可以基本排除日本、库页岛是扶桑的说法。
“文身国(千岛群岛)在倭国(日本)东北七千余里……大汉国(阿留申群岛)在文身国东五千余里……”
而扶桑国在哪儿?
“扶桑国在大汉国东两万余里。”
梁书中把文身国、倭国、大汉国、扶桑的相对地理位置交代得很清楚。
扶桑怎么可能是日本呢?
日本在华夏史书中早有明确称谓,地位位置也十分清晰,从来都不会搞混淆。
《汉书.地理志》云:“乐浪海中有倭人,分为百余国。”乐浪郡为汉武帝在今朝鲜大同江南所设州郡。
《三国志》卷三十中记载:“倭人在带方东南大海中,依山岛为国邑。旧百余国,汉时有朝见者,今使译所通三十国。”
《水经注》引《魏略》:“倭人在带方东大海中,依山岛为国,度海千里。”
也正因为如此,法国学者德·金涅认为,倭国(日本)东北七千余里居住的虾夷人(Aino)有黥面文身之俗,故称文身国;文身国东五千余里,为大汉国,即堪察加半岛(Kamchatka);更向东二万余里,地在中国之东,名曰扶桑国,故应为墨西哥无疑。
1885年,另一位法国学者艾维宁出版了《无名的哥伦布或慧深与阿富汗族之佛教团于五世纪发现美洲之证据》,进一步完善德·金涅的观点,认为倭国东北七千余里的文身国为阿留申群岛,即爱斯基摩人(Eskimo)所居之地,文身国东五千里的大汉国为阿拉斯加(Alaska)。从阿拉斯加向东(东南)二万余里、当中国(以荆州为中心的中国中部)之东的扶桑国,便是墨西哥。

爱斯基摩人,又被称为因纽特人。尤皮克人生活在欧亚大陆的最东端,紧邻白令海峡的楚科奇半岛,其语言和因纽特人(爱斯基摩人)同属一个语系。因此,与因纽特人一样,尤皮克人也被称为爱斯基摩人。“尤皮克”的含义是“真正的人”,在古代与“大汉”的意思很接近,而且他们生活的位置也与《梁书》中所述的“大汉国”位置相同。极地民族因为生活在人烟极其稀少的苦寒之地,所以很少与其它族群爆发战争,这点也符合梁书中记载的大汉国“无兵戎,不攻战”。

其实,如果认真研读《梁书》,就会发现书中关于扶桑国的记载十分详细,从地理位置到婚丧嫁娶,皆有所涉及。
慧深和尚不仅详述了扶桑国的地理方位、动植物、矿产以及婚丧之俗,还言及其国王和贵人的称呼、服饰等等诸多特性。
来看看原文。
“(扶桑人)作板屋,无城郭,有文字,以扶桑皮为纸。无兵甲,不攻战。其国法有南北狱,若犯轻者入南狱,重罪者入北狱,有赦则赦南狱,不赦北狱者。……贵人有罪,国人大会,坐罪人于坑,对之宴饮分诀,若死别焉。以灰绕之,其一重则一身屏退,二重则及子孙,三重者则及七世。
……国王为乙祁,贵人第一者为对庐,第二者为小对庐,第三者为纳咄沙。国主行,有鼓角导从,其衣色随年改易。
……有马车牛车鹿车,国人养鹿……多蒲桃(葡萄),其地无铁有铜,不贵金银。
……其婚姻,婿往女家门外作屋,晨夕洒扫,经年而女不悦,即驱之;相悦乃成婚,婚礼大抵与中国同。亲丧,七日不食;祖父母丧,五日不食;兄弟伯叔姑姊妹,三 日不食。设灵为神像,朝夕拜奠,不制縗绖。嗣王立,三年不视国事。
其俗旧无佛法,宋大明二年(元始458年,即南朝宋孝武帝大明二年),尝有罽(jì)宾国(西域国名,今克什米尔一带,汉时属中国)比丘五人,游行至其国,流通佛法经像,教令出家,风俗遂改。”

按照梁书记载,慧深和尚并不是第一个去扶桑国的,原来早在元始458年,就有西域属国罽(jì)宾国的五名比丘游行至其国,并教令出家,风俗遂改,信奉佛教。
凑巧的是,5世纪时,墨西哥正好传说有"外来的伟大人物"传入新教(佛教)。
上述原文翻译过来,大意便是:
扶桑国没有组建军队,无兵甲、不攻战,其国法只有南北两个监狱。
若犯轻罪,则入南狱。重罪者,入北狱。
犯轻罪的人入了南狱,有机会赦免则会被赦免释放。而北狱关押重刑犯,终身监禁,不得释放。但北狱中的男女可以婚配生子,不过生下的男孩八岁为奴,女孩九岁为婢。犯罪之身,至死不得免除。
(墨西哥古时恰好曾设立过轻罪和重罪两种监狱。狱中罪犯婚配后所生子女充当奴隶时,年龄为男孩八岁,女孩九岁)
假如贵族犯罪,国家要开大会,让罪人坐在深坑里,众人对着他吃喝宴饮,与之告别,就像他已经死了一样。
(这种在地下室(坑)开国民大会裁判罪人的习惯以及“灰责”刑罚,在别处极为少见,却恰恰与墨西哥古时国家召开大会来制裁犯人的惯例相符)
国王的衣服分为赤黄白黑青五种颜色,每年更换。扶桑国里有一种牛,犄角特别长,居民用它来载物。扶桑国产铜,没有铁,金银不贵。
(根据后世考古出土的玛雅人器具来看,只有铜器,没有铁物,奢华物品中也没有金银制品,与《梁书》记载一模一样)
扶桑国的国王叫乙祁,第一等贵族叫大对卢,第二贵族叫小对卢,第三等贵族叫纳咄沙。
(巧合的是,大约5-6世纪,玛雅人建立了奇钦-伊查国家,扶桑国王“乙祁”与玛雅国王“伊查”同音。而墨西哥玛雅人首领“Tutu-Jiu”的译音,也正好与《梁书》中所记扶桑国的贵人为大小“对卢”的读音极为相似)
有牛角长,以角载物,至胜二十斛……
(墨西哥北部地区,古代有巨大的野牛,角很长,也用来载物,这点也符合《梁书》的记载)
扶桑国王每十年换五次衣服,头两年穿青衣,又两年穿红衣,而后两年穿黄衣,往后两年则穿白衣,第九、第十年穿黑衣。
扶桑国没有城郭、赋税、战争、兵器,但却有法律和监狱。根据犯人所犯罪行的不同,施以不同惩罚,例如,本人不许当官、子孙不许当官、子孙七代不许当官。
扶桑国之婚姻颇为有趣,男方需在女方家门口搭建小屋,早晚为女家洒扫劳作。经过一年的观察,若女子不满意,就将其驱逐;若是满意,则与男子成婚,婚礼仪式竟与中国大体相同。父母去世后,儿子守丧七日不进食;祖父母去世,五日不进食;兄弟叔伯姑姊妹去世,三日不进食。设置灵位作为鬼神象征,守丧的人早晚祭奠,但不需要穿丧服。国王继承王位之后,三年内不处理政事,以表示对前朝的尊重。
后世考古学家曾在美洲地区发掘出一些泥土雕塑,其装扮竟与古代中国人别无二致。在墨西哥出土的许多碑刻中,有一些人像与我国南京明陵的大石像相似。有的石碑重达二十吨以上,底座有大龟,高八英尺,上面刻着许多象形文字。某些文物石碑上刻有"武当山"、"大齐田人之墓"等140多个汉字。
据考古家判断,这些都明显受到了中国古代文化的影响。
科潘第十三王瓦沙克拉胡恩

为了把水搅浑,有墨西哥组织在近年公布一些雕刻石像文物,并声称与古埃及文明存在关联。

这简直就是一个模子刻出来的。

梁书中记载扶桑还产桑梨和葡萄,墨西哥也产葡萄。但是,在西方叙事语境中,墨西哥的葡萄是西班牙、葡萄牙殖民者和传教士带来的。

而法国学者艾维宁(Edward P. Vining)等人证明,在西人尚未抵达美洲以前,美洲就已经有野生葡萄了,这便是《梁书》所说的蒲桃。1932年,法国人房龙在出版的《世界地理》一书中,提及欧洲人初至美洲时,称美洲为“外因兰”(葡萄洲),因为那里出产一种葡萄,可以用来酿造美酒。
前苏联科学院曾出版一本《美洲印第安人》,证明古代的墨西哥和秘鲁等地“会熔炼金、银、白金、铜以及铜和铅的合金—青铜,却没有发现任何地方会炼铁的”,该论证恰好也与《梁书》的记载完全相符。
朱谦之指出,扶桑即墨西哥的特产植物龙舌兰,同时还考证了罽宾国(即今克什米尔地区)僧人东渡路线,还有文字、宗教等方面的类比。
龙舌兰在墨西哥到处都是,高达三十六尺,当地人日常饮食和衣料等等,无不仰仗于这种植物,这点亦与《梁书》中记载相吻合。
墨西哥神奇的沙漠植物“龙舌兰”

2015年,中国社会科学院外国考古研究中心常务副主任、中国社会科学院考古研究所史前研究室主任李新伟曾率队前往科潘玛雅遗址参与考古。
这是我国第一支参与玛雅文明考古的队伍。
当年7月,考古队工作即将结束时,在一条毒蛇(珊瑚蛇)的盘踞之处发现了带有奇特纹饰的石雕兽首。
这件兽首看起来很像龙头,当地人都说是中国龙。


类似的龙头远还不止一个。
随后,考古队员又在倒塌的建筑物里面发现了更多的部件,包括鸟爪、玉米神的头。最后,经过拼接组合,便是下图的模样:

这个龙头神鸟,张开的翅膀是剖开的海螺壳,其腹部有一个玉米神的头像,下面有代表着水面的水波纹。头顶是一个十字花纹,代表太阳。这一组合体形象,寓意仿佛是龙头神鸟带着玉米神降临重生,太阳也随之重生。
在玛雅的一些彩陶杯上,有很多图画与这个雕刻组合类似。
它们表现的其实都是同一个玛雅传说:玉米神死后被冥王烧成灰,把它的灰投入河中,鲶鱼吃下玉米神骨灰,聚集玉米神的身体。当飞鸟将鲶鱼吃掉后,玉米神的身体又汇集到了飞鸟体内,借此重生。然而,飞鸟脖子太细,最后变成了龙脖与龙头。
为什么玛雅会诞生玉米神?
因为玛雅人的先祖离开华夏后来到美洲,先后培育了土豆、西红柿、玉米,还带去了辣椒,并在当地培育出了新的辣椒品种。除此之外,他们还培育了当地的烟草和巧克力原料——“可可”。
当代著名的美籍华裔学者、花旗国科学院院士、文理科学院院士、人类学家和考古学家张光直先生著有《古代中国的考古》等书,他认为中美洲人民和中国人民可能是同一祖先在不同时代不同地点的产物,他将这一大的文化共同体称为玛雅—中国的连续体,即同一祖先的后裔们在不同地区有不同发展轨迹,中美洲人民开始培育玉米,并以玉米为经济基础孕育出当地独特的文明形态。
墨西哥尤卡坦半岛(Yucatan Penninsula)奇琴伊察玛雅人遗址也有不少龙头被发现。


故宫的汉白玉龙头,注意看龙头上的卷云纹,二者像不像?


在漫长的岁月中,玛雅人的龙头逐渐演变成羽蛇神形象

著名的羽蛇神金字塔,该金字塔墙壁上盘绕着羽蛇的头和身体。


从龙到羽蛇神的演变也并不意外,看看伏羲女娲的形象,这是什么?


1990年,宾夕法尼亚大学对科潘遗址编号为8N-11的贵族院落东侧进行了发掘,有了重大发现。考古队在东侧建筑的主殿里面发现了一个石榻。

该石榻上有分管昼夜的太阳神(白天一个、夜晚一个),还有月亮神、金星神,故被称之为“天空之榻”。
玛雅贵族坐在天空之榻上,犹如坐在天上一般,俯瞰众生,地位显得十分崇高。

“天空之榻”上面的月亮神,怀中居然抱着一只玉兔,就如同嫦娥怀抱玉兔一样。


故宫博物院的商代玉器——玉兔

良渚文化,兽面纹玉器

商代 兽面纹玉钺

羽蛇神金字塔,仔细比较一下,像不像?

如上,两个眼镜圈圈,玛雅人有玉米神,黄框中那小小的方格块本就表示玉米,想想玉米是什么颜色?于是,设计的灵感出来了。


玛雅遗址发掘的玉器很多。
2003年,科潘玛雅金字塔前面的广场出现了一处塌陷。在清理这个塌陷时,发现了一个隧道的入口,向下发掘了15米,隧道拐向了金字塔正中心。在100米长的隧道中,发现了大量珍贵文物,包括各种美玉、宝石等精美工艺品。
其中有一件翡翠制作的卡威尔神雕像。卡威尔神象征着体内的萨满之力,是权力的标志。

玉文化,放眼全球,独自华夏一家。将玉器作为权力象征,更是只存在于华夏文化中。
巧合的是,考古发现的玛雅人翡翠雕像,也是权力象征。
奥尔梅克人、玛雅人都对玉十分崇拜、十分重视,这点与华夏完全一致。

其实,直到北宋时期,华夏典籍中都有扶桑国来中国朝贡的记录,只是有些记录被“狠人狠活”给删除了。
一起来看看硕果仅存的《职贡图真迹册八帧》,出自北宋李公麟之手。(注意,历朝历代都有职贡图,这里面藏着不少秘密)

扶桑国:扶桑国在大海东,居处无墙垣,悉以木板为舍,人皆养鹿皮,取其乳为食,故形貌多俊雅,衣着缠络,皆佩美刀。

画中扶桑人向宋朝进贡了一头大象,这头大象应为美洲乳齿象(目前已灭绝)。

在一千五百多年前,慧深和尚等华夏先辈是如何抵达墨西哥的呢?
慧深记录下了自己的航线,——先向东北航行,然后转向正东,最后折向东南,利用季候风和海洋环流,最后顺利抵达了目的地。
根据史料的记载,梁武帝普通年间(520-527年),又有僧人自称从扶桑来。
在慧深之前和之后,居然都有人往返中国与扶桑国。
你以为慧深和尚去美洲,就没有留下点什么记录?
不不,他留下了自己的美洲游记,被收入《梁四公记》中。《梁四公记》是初唐时期六朝志怪小说向唐传奇发展过程中的典型作品,今只存《梁四公》《五色石》《震泽洞》三节。
表面看,《梁四公记》只是唐代的一篇传奇小说,但却包含南朝梁武帝时期欧亚大陆各地交通往来的众多信息和历史记忆,其广泛涉及扶南、盘盘、丹丹、高昌、于阗、高句丽、扶桑、波斯、天竺、拂林等地的情况,是珍贵的史料。结合梁《职贡图》《梁书·诸夷传》及相关考古材料,可以勾勒出一幅宏阔的欧亚大陆文化交流、贸易往来的历史图景。

实际上,据现有的资料汇总,可以发现李之藻的《坤舆万国全图》是依据明代戴进的《大明一统舆图》、《舆地山海全图》等诸多资料绘制而成。


详见:坤舆万国全图,你怎么跟《舆地山海全图》和《山海舆地全图》长得那么像?原来,你是综合华夏前人诸多典籍的正宗本地货呀
美洲的原来的名字“亚墨利加”中的“墨”,即包括了墨西哥的墨、墨家的墨,因为郑和相信他们与秦朝后消失的墨家一脉有所关联。
1979年4月,花旗国圣地亚哥大学考古学家詹姆斯·莫里亚蒂博士在一封信上说:“由于一系列的新发现,开始提供了在哥伦布之前,中国人横渡太平洋航海的论据。"其所说的论据便是指石锚。经考证,在美洲发现了一个来自亚洲的石锚,这种典型的石锚正是华夏当时使用的一种船锚。
最后,我们来说说花旗国历史学者亨利埃特·默茨博士的故事。
这位研究历史的女博士在图书馆查找文献时,碰巧翻到了法国学者艾维宁(Edward P. Vining)的译本资料,由此萌发了一个大胆的想法,并踏上了一条探寻东方、去伪求真的漫漫旅途。

她在自己以毕生心血凝聚的著作《pale lnk》(译作《几近褪色的记录》)中描述了这么一个故事:
1936年10月,在太平洋路东段,一位优雅的美国女士正坐在墨西哥瓦哈卡城市广场上享受着美妙的下午。
离她不远处坐着一个看起来地地道道的中国人。
女士的心中对中国充满了好奇,于是询问自己当地的朋友应该如何与这位中国人搭讪,而朋友却笑着说他可是一个地地道道的印第安人。
交谈过程中,一个让女士惊掉下巴的故事影响了她的一生。
这位印第安人说,墨西哥在几千年前就和中国有着密切的往来,当地的运河中曾经挖出过中国的古代钱币和石碑。
交谈匆匆结束后,这位女士在接下来的几年间,不停地往返于美、墨之间,拜访这位印第安朋友,探索着古代中国和墨西哥交流的线索。
不巧的是,1939年,二战爆发,默茨博士被征召入伍,成为了一名密码破译员。研究被迫中断。
1949年,默茨复原归来,立即赶到瓦哈卡,继续探寻那个秘密。但时间已经过去了十年,她再也没有找到之前那个印第安朋友。
默茨博士并没有因此放弃。
返回花旗国后,她一头扑入图书馆,开始大量阅读和查找有关中国古代与美洲交流的资料。
此时,默茨博士有幸翻阅了法国学者艾维宁的《无名的哥伦布》一书,书中给出的资料和信息让她如获至宝:
(1)第一个发现美洲的人是公元五世纪的中国南北朝的和尚慧深,慧深的同伴是一个阿富汗的佛教僧侣。
(2)慧深之后,中国还有大量的学者、佛教徒多次往返于美洲,并且每次往返都是不少于100人的团队。
(3)山海经中的扶桑国就是墨西哥。
顺着慧深和尚这条线索,默茨研究了大量文献,最后找到了法国戴尔为侯爵翻译的慧深和尚美洲游记《梁四公记》。
默茨决定按照《梁四公记》的记录,逐步核实,探访美洲。
一次偶然的机会,她得到了一本英译本的《东山经》和《大荒东经》。
按照慧深的说法,《东山经》和《大荒东经》就是他们探寻美洲的地图。
默茨还发现《山海经》是大约4500年前,中国帝王大禹命人去堪舆天下后所做的第一个世界地理记录。
默茨穿上运动鞋、背上背包,像慧深和尚那样,根据《山海经》里的记述去探访美洲的山川。
《山海经》记录往西走百步,她就走百步;记录是左转,她就左转;记录是右转,她就右转。
最后,默茨有了如下发现:
1、徒步6000多英里,与《山海经》记录的距离只相差了107英里。
2、《山海经》中的东山经之首就是洛基山脉,东山之首的十二座山峰与洛基山脉一一对应。
3、《山海经》中的东山第三经,就是内华达山脉,九座山峰也一一对应。
此后,默茨又用三年,将自己二十多年来的考证发现写成一本书,将结果向全世界公布。

然而,当她把呕心沥血的著作书稿交予花旗国一位杰出的人类学家后,这位人类学家却极力阻止默茨发表,给出的理由很简单:离经叛道。
1953年,为了不让自己心血付诸东流,迫无无奈的默茨决定自费印刷出版。
谁也没有料到,该书出版后,竟是二十年死一般的沉寂。
没有人宣传,没有人报道,还处处受到压制,遭受冷漠的对待。
二十年后,香港《文汇报》主编林博士偶然间发现了默茨的书,遂决定以《文汇报》头版的位置发表默茨的文章。但在学术界,仍旧没什么人关注她的学术。
斗转星移,又一个二十年一晃而过。
《Pale lnk》被翻译成中文,书名《几近褪色的记录》,默茨博士的书终于在中国得以出版。
此时,距离默茨博士去世已经过去了整整十一年……
默茨博士经过深入考证后认为,墨西哥阿兹特克人的外来大神“凯察尔科阿特尔”的原型其实就是慧深,这位神将中国的农业、历法、天算、采矿、冶炼、宗教仪式等方面的知识传授给了当地的印第安人,阿兹特克人的十二生肖历法,玛雅人新年“送神”、“迎神”与中国的“送灶”、“迎灶”,乃至秘鲁人“头七”的丧葬习俗以及耕作方式等等,皆与中国传统文化习俗高度相似……
当西班牙人征服奇琴伊察时,这座伟大的城市和其他玛雅人的城市一样,最终变成了一座座废墟。
西人却说:玛雅人消失是个谜。也许,是人口过多可能耗尽了环境资源;也许,是一场大旱或另一场灾难毁灭了玛雅文明;又或是,玛雅城邦相互竞争,经常处于战争状态,他们是自取灭亡,同归于尽。
危地马拉的坎昆,曾是玛雅文明的中心。
在丛林深处,掩藏着成百上千的玛雅骸骨,经过一番寻找,终于在尸骸堆里发现了线索,这里有大量的玉,还有着“玉米棒”形的颅骨。由此推断,这些玛雅人全部出身贵族,却遭遇了一场被称为“未知之谜”的大屠杀。
***关注我,关注《昆羽继圣》四部曲,关注文史科普与生活资讯,发现一个不一样而有趣的世界***

到顶部