世卫正考虑让志愿者故意感染新冠以加快疫苗试验速度;突破性血液检测可诊断新冠病情程度;新冠康复患者仍面临POTS等并发症长期困扰




突破性血液检测可帮医生诊断新冠患者病情严重程度
COVID-19康复患者仍面临POTS等并发症的长期困扰
世卫组织正考虑让志愿者故意感染新冠 以加快疫苗试验速度
FDA批准首个家庭COVID-19和流感检测套件
报道称美COVID-19疫苗监测计划可能存在虚假报告的风险
研究称美国民众的媒体消费习惯可以反映他们对COVID-19的了解
福奇为称英国“急于”批准新冠疫苗紧急使用一事致歉
福奇认为拜登提出的“百日口罩”计划是个好主意
研究警告称封锁和隔离导致一些人过度饮酒 使其面临健康风险
美一COVID-19数据告密者住宅遭警方突袭并被没收计算机
COVID-19大流行期间 全球骚扰电话呼叫量仍增长了18%
韩国采取更严格措施以阻止第三波COVID-19疫情

01
突破性血液检测可帮医生诊断新冠患者病情严重程度
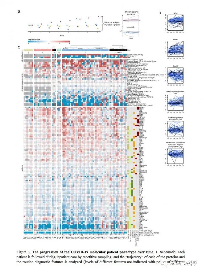
援引英国卫报报道,近日由德国和英国团队合作进行的血液测试,可以预测新冠患者在出现症状之后是否需要重症监护。如果这项血液检测技术能够在医院临床环境中得到验证,那么能够帮助医生更快地确定最需要帮助的患者,从而提高他们的生存机会。在这医院救治能力紧张的情况下,能够让医生更快判断应该采取保守治疗还是需送入 ICU 进行急救,这也能够增强医生的信心。




今年早些时候,Markus Ralser 及其同事在 Covid-19 患者的血液中鉴定出 27 种蛋白质,这些蛋白质根据症状的严重程度而存在不同的水平。自那时以来,他们追踪了160名Covid患者,他们在入院时对其血液进行了测试,以探索其蛋白特征是否可以预测其病情进展。
这样做的目的是为医生提供患者病情的“数字图片”,这可以帮助告知他们的治疗方法。例如,在 Covid-19 疫情中,称为快乐缺氧(happy hypoxia)的现象意味着患者可以感觉相对良好,但随后会迅速恶化。
伦敦的弗朗西斯·克里克研究所(Francis Crick Institute)和柏林的查理特大学医学院(CharitéUniversity Medicine)生物化学专业 的 Ralser 教授表示:“事实证明,这类患者对感染具有早期炎症反应,我们可以在血液中对其进行测量。每天都有严重的Covid感染,而那些需要重症监护的人需要尽快获得,因为这大大增加了他们的生存机会”。
02
COVID-19康复患者仍面临POTS等并发症的长期困扰
许多 COVID-19 康复者发现,他们的某些症状并不会随着时间的推移而消失,比如遭受 POTS 并发症的长期困扰。所谓 POTS,即“体位性心动过速综合征”,它可能引发包括慢性疲劳、恶心、腹痛等在内的一系列症状,严重者甚至短时站立也会感到头昏和呼吸急促。

POTS 相关的疼痛和疲劳症状(图自:Mayo Clinic)
尽管许多人不信新冠病毒有如此大的杀伤力,但 COVID-19 最令人恐惧的地方之一,就是某些症状会在初诊后持续数周、甚至数月。
从目前已知的报告来看,后遗症涵盖了头痛、咳嗽、疲劳,以及记忆力减退和无法长时间集中注意力等一系列认知问题。
《纽约时报》刊文称,POTS 可能导致患者无法一次站立超过几分钟,因为自主神经损伤会阻止下肢血管抵抗重力、并正确地将血液回流到心脏和大脑。
心率可能在患者站立时增加 1~3 倍,且大脑和上半身的缺氧状况会导致患者出现包括头晕、头痛、呼吸短促、胸痛、脑雾在内的诸多症状。
若 POTS 患者长时间保持直立状态,还会经历严重的疲劳、声光敏感、四肢发麻、温度不耐、以及胃肠道等问题。究其原因,都与身体的自主神经系统功能紊乱脱不开关系。
虽然并不十分致命,但上文所述症状还是对一个人的正常生活能力造成了严重的影响。此前之所以没有看到太多有关 POTS 的 COVID-19 后遗症,是因为新冠病毒的传播高峰尚未持续多久。
此前另一项研究指出,许多新冠病毒感染幸存者的大脑或经历相当于 10 年的衰老和认知能力下降,还有一些患者报告了记忆力减退、甚至轻微的性格改变。
对此,梅奥诊所提出了一些有助于治疗 POTS 后遗症的非药物策略,比如改善睡眠卫生、增强有氧运动和力量训练,以及针对疼痛和症状管理的认知行为疗法。
为改善血液循环和增加静脉回流,建议 POTS 患者应避免突然的姿势变化、长时间卧床、经历高温、暴饮暴食,同时服用一些有助于血管舒张或拟交感神经类药物,辅以适量的盐、水(最好不含咖啡因)摄入。
03
世卫组织正考虑让志愿者故意感染新冠 以加快疫苗试验速度
世界卫生组织正在考虑进行新冠疫苗试验,即在志愿者接种SARS-CoV-2病毒后,用该病毒感染志愿者。志愿者被故意感染的药物试验被称为“挑战试验”。世卫组织将与科学专家和各种观察员会面,讨论人体挑战试验的问题。英国政府已经宣布计划为未来的疫苗进行人体挑战试验。

寻找能够预防严重COVID-19的合适的新冠候选疫苗的竞赛到目前为止已经取得了巨大的成果。在西方完成了两项3期试验,取得了令人难以置信的结果,第三项试验也带来了巨大的希望。辉瑞/BioNTech和Moderna药物预计将在未来几周在美国获得紧急使用授权,疫苗接种活动预计将在12月底前开始。牛津药物是第三种应该很快就能上市的药物,但在获批前可能还需要额外的检测。除此之外,目前还有几种疫苗正在美国、欧洲和其他国家进行3期试验。
尽管如此,明年可能没有足够的新冠疫苗供应来满足需求,还需要其他制药商提供更多的药物。加快研究的一种方法是在所谓的挑战试验中故意让志愿者接触病毒。世界卫生组织(WHO)将召开咨询会议,讨论此类研究的可行性。
新冠疫苗3期试验的工作方式与所有其他寻求美国批准的疫苗相同。至少需要在不同的人群中纳入3万名志愿者。他们中的一半人得到药物,一半人得到安慰剂,然后他们就开始正常生活。然后,研究人员在申请紧急使用授权之前,需要有至少两个月的安全数据。至于安全性,每个疫苗方案都有一个最低限度的事件发生次数,然后才能得出中期结论。也就是说需要发生一定数量的感染事件,这样独立委员会才能确定药物的疗效。
到目前为止,完成3期试验的COVID-19疫苗是历史上速度最快的。各种技术进步使得研究人员能够比以往更快地获得病毒的基因组,并在创纪录的时间内开始临床试验。各家公司也开始准备制造和运输疫苗的物流。早在3期试验之前,就已经准备了数百万剂量的疫苗,希望药物能够显示出有效性。但3期试验仍然是一个漫长的过程,因为研究人员无法控制COVID-19的暴露。得到真正药物或安慰剂的志愿者会继续尊重健康措施,这意味着他们不太可能接触到病毒。在夏季的几个月里,一些社区没有足够的COVID-19,所以志愿者根本不会冒太大的暴露风险。
挑战试验会有很大的不同,英国政府已经计划在不久的将来进行这种试验。志愿者会被故意感染COVID-19,以观察药物是否有效。这样就会比传统的3期试验更早得到结论。
除了用一种没有其他已知治疗方法的病毒感染健康志愿者的伦理考虑外,还有一些缺点需要分析。挑战试验的范围不能像常规3期试验那样大。志愿者在注射疫苗前、免疫过程中以及感染COVID-19后,可能都需要进行隔离。这样一来,在这个过程中的任何一点都不会有传播疾病的风险。
世卫组织咨询小组的会议主要是审查现有的 “人体挑战试验”计划以及所有相关的担忧。《卫报》报道称,此次会议不会包括代表公众成员或潜在参与者的团体。非营利性组织“1 Day Sooner ”就是这样一个团体,它对挑战试验表现出很大的兴趣,有数千名潜在的志愿者报名参加该项目。
世卫组织告诉《卫报》,这次会议将是一次集中的科学专家技术咨询会,这些会议不对公众开放。世卫组织早在5月就已经原则上批准了挑战试验,并发布了此类研究的建议。但是,当时参与高级人体试验的公司和政府都没有进行挑战试验。英国最近决定尝试一项,尚待伦理学批准。荷兰也计划进行类似的研究。
预计将有十几位科学专家参与此次会议。来自Wellcome信托基金、比尔及梅林达-盖茨基金会、美国国家卫生研究院和FDA的观察员也将参与会议。
04
FDA批准首个家庭COVID-19和流感检测套件
针对家庭采集样本设计的首个COVID-19和流感联合检测已获得美FDA授权,这意味着单支拭子可用于检测多达三种不同的潜在感染。Quest Diagnostics测试套件虽然不要求用户去医生、医院或测试站点进行测试,但它并不会立即就能给出结果。

资料图
相反,Quest Diagnostics RC COVID-19 +Flu RT-PCR测试的目的是让样本能在家中采集,然后将拭子送到实验室进行处理。由于在新冠大流行期间,医院已经面临着压倒性的病人人数,因此流感季节已成为医疗服务提供者日益关注的问题。
事实上,COVID-19和流感的共存长期以来一直是负责卫生保健服务的人担心的一个话题。比如美CDC估计,在2018-2019年流感季节,有3550万人感染了流感,其中有1650万人因为流感而去了医疗机构,它造成了49万多人住院、32 000多人死亡。
令人担心的是,今年广泛的流感季节可能会跟COVID-19结合形成一场完美的疾病风暴。几个月来,卫生保健官员一直在建议人们接种流感疫苗以试图减少感染、减少已经人满为患的医院可能受到的打击。
这项新的FDA紧急使用授权为更有效的检测铺平了道路。使用Quest Diagnostics公司的COVID-19+流感 Self-Collection Kit是一根用于在家中使用的单根鼻拭子,然后打包运送到公司的实验室。
“有了这项测试的授权,”FDA局长Stephen M. Hahn医学博士在谈到EUA时说道,“FDA正在帮助应对正在进行的对抗COVID-19的斗争,而这对于很多人来说是很重要的,包括最脆弱的美国人。”
虽然Quest Diagnostics确实能直接提供COVID-19检测,但这种新冠病毒和流感联合检测并不在其中,相反,它需要卫生保健提供者开具处方。检测结果将包括COVID-19和甲型及乙型流感。
在COVID-19大流行的美国,普及检测已被证明是一个有争议的话题。即使是在首批病例被发现好几个月后的今天,快速检测的能力也远不是普遍存在的。作为替代,美CDC建议那些认为自己可能接触过新冠病毒的人进行自我隔离,尽管考虑到许多病例都没有症状,这被证明是一个不完善的解决方案。
05
报道称美COVID-19疫苗监测计划可能存在虚假报告的风险
据《华盛顿邮报》报道,一个用于监测COVID-19疫苗任何副作用的短信程序可能会被人操纵。专家们担心,新开发的系统更注重易用性而非安全性。这个名为v-safe的程序是由美国疾病控制和预防中心(CDC)开发的,目的是在人们接受了COVID-19疫苗后进行检查。接种完疫苗后,他们会得到一张带有二维码的纸,让他们注册接收短信。短信将引导他们进入在线调查,询问有关某人在接受疫苗后出现的任何症状的问题。

其他疫苗安全监测系统已经存在了几十年,包括疫苗不良事件报告系统(VAERS),也将用于跟踪COVID-19疫苗接受者。这些都是被动的系统,依靠患者或医生伸手进行报告。V-safe旨在作为一种早期的、主动的方式来了解人们对疫苗的体验。
“它将在第一天立即开始收集数据,并收集到第二次接种后12个月的数据,”CDC的COVID-19疫苗工作组的疫苗安全小组成员Tom Shimabukuro在上周的免疫实践咨询委员会会议上说。任何通过v-safe报告的严重副作用都可能触发VAERS呼叫中心专家的后续电话。
不过,要求人们通过二维码进入系统,可能会使其变得脆弱。带有二维码的传单可能会被放错位置或遗留在疫苗接种点,而二维码可能会被张贴在网上。未透露姓名的官员告诉《华盛顿邮报》,任何拿起那张纸或找到二维码的人都可以注册并向系统提交虚假的回复。反疫苗运动在网上组织,官员们担心这些团体会充斥系统。对有关报告的核实将耗费时间。
CDC在发给《华盛顿邮报》的一份声明中表示,该系统“正处于开发的最后阶段,其中包括安全测试”。该计划的简单性有好处,与其他疫苗安全报告系统不同,可以收集那些不直接就医的人的信息。
“任何广泛可用的技术,都有机会让人们使用欺骗和其他邪恶的技术,”据《华盛顿邮报》报道,美国卫生和人类服务部前首席技术官Ed Simcox说。“这将破坏这个系统的潜在价值--直接去找患者或公民,以获得他们对在不同环境下施用的多种疫苗的反馈。”
06
研究称美国民众的媒体消费习惯可以反映他们对COVID-19的了解
根据一项新研究,经常看福克斯新闻和大量使用社交媒体的美国人往往对新冠大流行有普遍的误解。该研究强调了媒体机构在分享可靠、权威信息方面的责任。自疫情开始以来,美国的新冠确诊病例数已接近1500万。
一项发表在《心理学前沿》杂志上的新研究对新冠大流行期间民众对政府的信任进行了仔细研究,以及美国人的媒体消费对这种信任有什么影响。研究方法包括研究人员在3月13日到3月18日期间对1141名美国成年人进行了调查,了解他们的媒体消费、对政府的信任以及对新冠病毒的了解。

“我们选择进行这项研究,是为了更好地了解媒体消费模式在塑造对COVID-19的了解以及对亚裔美国人的偏见方面所扮演的角色,他们在流行病期间受到了严重的歧视,”俄亥俄大学副教授、研究作者Lindsay Y. Dhanani和Berkeley Franz告诉某行业新闻媒体。
“世界卫生组织将大流行期间个人接收到的大量新信息,无论是真实的还是其他的,都称为‘信息流行’。我们的研究建立在这一现象的基础上,评估个人使用的新闻来源是否与对COVID-19有准确的认识有关,包括它的传播方式和治疗方法,以及对亚裔美国人持有偏见。”

依赖网络的新闻来源与认可错误信息的倾向减少有关--比如COVID-19具有类似流感的死亡率的说法。相反,根据该研究,“依赖印刷媒体和广播等媒体形式与对COVID-19的症状学、传播和治疗方法的准确度较低有关,”该研究研究人员告诉新闻媒体PsyPost。“此外,使用社交媒体的个人更有可能认可关于COVID-19的错误信息。”
研究人员指出:"新闻来源,特别是社交媒体、广播和印刷媒体,也与对亚裔美国人的偏见水平较高有关......"
同样,新闻媒体监督机构非营利组织Media Matters for America刚刚发布了一份新报告,详细介绍了 “福克斯新闻自9月1日以来如何在1000多个单独的片段中破坏公共卫生措施”。该非营利组织补充说,在整个网络中,福克斯新闻传播的“关于新冠病毒的危险医疗误导影响了公众健康,可以说是造成新一波COVID病例和死亡的原因。”
07
福奇为称英国“急于”批准新冠疫苗紧急使用一事致歉
白宫卫生顾问安东尼·福奇博士回应了对英国明显批评一事,因为英国快速批准向其公民注射第一批新冠疫苗,使其领先于美国。福奇博士说,他的意思是,他希望美国民众感到政府正在采取所有必要的预防措施,以确保新冠疫苗对每个人来说都是安全的。

福奇是一位科学家,他一直试图利用丰富的数据来支持他所做的声明。近日福奇在接受采访时被问及为什么英国在疫苗接种过程中领先于美国,前者正准备为其公民注射新冠疫苗。
福奇博士在12月3日参加CBS新闻首席华盛顿记者Major Garrett的“Takeout”播客节目时谈到了这个问题。在回答 Garrett关于为什么英国人似乎是第一的问题时,福奇笑道:“公平地对待我的许多英国朋友,你知道,他们有点像跑到了马拉松比赛的周边,并在最后一英里加入了它。我想这是一个很好的比喻,因为他们确实急于通过该批准。”
福奇继续说道,英国有一些伟大的科学家。但是他表示:"他们只是把辉瑞公司的数据拿了过来, 而不是真的仔细检查,他们说:‘好吧,让我们批准它,就是这样,’ 他们就这样做了。"
然而随后福奇在接受BBC采访时不失时机地道歉。他表示,英国的监管程序并不比美国好,也不比美国差,“只是不同而已”。
"在美国,有这样一种相当大的紧张感,对安全性和疗效的可信度的推诿,"福奇说。他继续说,如果美国的监管机构像英国的监管机构那样迅速行动,“就会遭到(来自)一个已经开始审视的社会的反击,我认为在美国,这个社会在某些方面确实对这个过程有太多的怀疑。”
08
福奇认为拜登提出的“百日口罩”计划是个好主意
来自美国约翰斯·霍普金斯大学发布的新冠疫情最新统计数据显示,截至发稿前,美国的新冠肺炎确诊病例已经超过1490万例。这有助于解释为什么美国当选总统乔·拜登计划在上任后要求所有美国民众戴上100天口罩。安东尼·福奇博士赞扬了这一计划,并表示这应该有助于降低美国的新冠确诊病例数。

福奇博士在NBC的《Today show》节目中分享美国新冠疫情最新情况时解释说,当选总统拜登这里的想法背后的智慧在于它的统一性。“他说,‘嘿,伙计们,相信我,每个人100天,’”福奇博士说。"现在,可能也许之后我们仍然需要戴口罩,但他只是想要每个人都先承诺100天。我与他讨论了这件事,并告诉他,我觉得这是个好主意。”值得一提的是,当拜登提出让福奇担任他的首席医学顾问时,福奇称他马上就同意了。
就“百日口罩”计划本身而言,拜登在接受CNN的Jake Tapper采访时表示,他计划在上任后要求所有美国民众戴上100天口罩。“只是100天戴口罩,而不是永远。”拜登在接受采访时说。“100天而已。而且我认为,我们会看到COVID-19确诊病例明显减少。”
福奇博士在今年夏天接受CNN采访曾发出呼吁,希望所有美国人 "戴上口罩 "的请求已被收在耶鲁大学法学院图书馆员的2020年最重要的名言列表的顶部。每年,图书馆副馆长弗雷德-夏皮罗都会将这份榜单作为 "耶鲁名言录 "的更新。根据ABC新闻,夏皮罗挑选名言是因为它们的重要性和与当下的相关性。
09
研究警告称封锁和隔离导致一些人过度饮酒 使其面临健康风险
一项新研究警告说,封锁和隔离导致过度饮酒,使这些人面临健康问题的风险,并出现酒精使用障碍。研究人员称,大量饮酒在已经有暴饮倾向的人以及患有抑郁症的人中更为常见,在“居家令”期间,他们的饮酒量会增加。

新冠大流行导致了生活方式的巨大改变--这种改变毫无预警地到来,让许多人陷入混乱,因为他们需要学会如何应对居家办公、在家教孩子和保持安全。此外,许多人面临着经济上的不安全感,推动了压力,增加了抑郁症。
根据休斯敦德克萨斯大学健康科学中心的一项新研究,这些因素也促使一些人的饮酒量增加。在已经自我报告大量饮酒习惯的人中观察到增加,这被归类为女性在两小时内喝四杯或更多酒精饮料,男性在两小时内喝五杯或更多酒精饮料。
利用自我报告的数据,研究发现,32%的暴饮参与者说他们在居家令期间大量饮酒,60%的人说他们在封锁期间比之前开始喝更多的酒。相比之下,28%的非暴饮者表示在封锁期间喝得更多。
研究同样发现,目前或之前被诊断出患有抑郁症的人更喜欢在疫情中增加饮酒量,有害饮酒的几率随着隔离时间的增加而增加。以及,与无子女家庭的参与者相比,家中有孩子的参与者在居家令期间暴饮的几率降低了26%。
研究人员指出,研究结果表明,即使在那些没有感染COVID-19的人中,这种流行病也可能对公众健康产生持久影响。过度饮酒引发的健康问题可能包括增加患癌症、肝病、心脏病等风险。
10
美一COVID-19数据告密者住宅遭警方突袭并被没收计算机
8个月前,白宫新冠病毒特别工作组的Deborah Birx称赞佛罗里达的COVID-19仪表盘是“我们需要把知识和力量交到美国人民手中”的一个例子。据悉,该仪表盘由Rebekah Jones打造。然而在今年5月的时候,Jones被佛罗里达州卫生部门解雇,据称是因为其拒绝操控这些数据来证明该州能重新开放。

现在,佛罗里达州立警方突袭了她的家并拿走了她用来维护一个其个人版的新、独立COVID-19追踪的设备。
Jones在Twitter上发布了一系列关于这一事件的信息,其中包括一段警察持枪进入其房子的视频。

佛罗里达州执法部门(FDLE)向Miami Herald和Tallahassee Democrat证实,警方突袭Jones住宅的时候持有搜查证并没收了她的设备。
Tampa Bay Times上月报道称,有人神秘地向该州紧急公共卫生和医疗协调小组发送了一条未经授权的信息,上面写着“在1.7万人死亡之前大声说出来吧”。你知道这是错的。你不必参与其中。成为一名英雄。趁还来得及说出来。”
根据FDLE提供给媒体的一份宣誓书,执法部门认为是Jones或其住宅内的某个人发送了这条信息的。
尽管上个月有迹象表明该系统可能已经被黑客入侵,但它显然并没有特别强大的安全性:证词称所有的注册用户共享有相同的用户名和密码。
Jones没有立即回应记者的置评请求,但她在Twitter发文称,她买了一台新电脑并将继续更新她的新网站。

11
COVID-19大流行期间 全球骚扰电话呼叫量仍增长了18%
尽管运营商、电信监管机构、移动操作系统开发者、智能手机制造商都已经付出了大量的努力,但在 COVID-19 大流行期间,全球骚扰电话的呼叫量还是较去年增长了 18% 。总部位于斯德哥尔摩的 Truecaller 公司,统计了 2020 年 1 到 10 月期间的 313 亿次骚扰呼叫。作为对比,去年和前年的数字分别为 260 亿 / 177 亿。

(来自:Truecaller)
作为一家主推来电显示应用程序的企业,Truecaller 预估美国人今年平均每月收到 28.4 通骚扰电话,远高于去年的 18.2 通。
不过从国际市场上来看,巴西的受影响用户数最多,达到了每月 49.9 通。与此同时,三年前受影响最严重的印度地区,今年的排名已落到第九,平均每月为 16.8 通(去年为 25.6 通)。

Truecaller 指出,其对 1450 亿通匿名呼叫进行了分析,并得出了一个结论 —— 随着 COVID-19 在全球范围内开始呈现指数级的传播,骚扰电话活动从 3 月份开始有所减少,并于 4 月份落入低谷。
显然,这与世界各地采取了严格的防疫措施有直接的关联。直到 5 月份的时候,骚扰电话活动又开始活跃并逐月增长(月平均 + 9.7%)。此外 10 月份创下了历史新高,较封锁前高出了 22.4% 。
除了骚扰电话活动的忙闲时间段,Truecaller 还在报告中详细分析了巴西、美国、匈牙利等市场的骚扰电话类型占比,以及相关趋势。
● 比如去年排名前十的南美地区(比如智利、秘鲁、哥伦比亚),今年的骚扰电话活动数量已经有所减少。
● 与此同时,部分欧洲国家(匈牙利、波兰、西班牙、英国、乌克兰、德国、罗马尼亚、希腊、比利时)却挤入了 2020 年度的新榜单。
● 垃圾邮件数量增长最多的是欧洲和美国市场 -- 其中匈牙利 +1132%,其次是德国(+685%)、比利时(+557%)和罗马尼亚(+95%)。
● 至于亚洲市场,受骚扰电话活动影响最大的地区包括印尼(18.3)、印度(16.8)、越南(14.7)、以及俄罗斯(14.3)。
12
韩国采取更严格措施以阻止第三波COVID-19疫情
当地时间上周五,美国出现了更严重的新冠病情--新增病例227,885例。一天前,每日死亡人数达到了2879人,创下该国的新纪录。超10万人住院治疗,其中还有数十万人在家跟该疾病作斗争。像安东尼·福奇博士这样的卫生专家担心,更糟糕的情况还没有到来,因为感恩节旅行和聚会的影响才刚刚开始出现在统计数据中。随着家庭对圣诞节和新年的庆祝,即将到来的节日可能会使感染情况进一步恶化。

一天227,885例,即每小时9495例或每分钟158例。韩国现在正在采取更严厉的措施,以防止每天的病例达到美国的水平。
这种比较不一定是准确的。首先,COVID-19的PCR检测需要一些时间,所以计算每小时的平均值是不可能的。韩国人口超过5100万,几乎比美国人口少6.5倍。韩国登记的病例只有3.8万例,死亡人数为549人,而同期美国确诊病例为1520万例,死亡人数近29万。
在连续两天登记的病例超600例后,韩国正在采取更严格的卫生措施。人们担心,等到下周,韩国的日病例可能达到900例,这将是韩国COVID-19疫情迄今为止的最高记录。
据了解,韩国和意大利的COVID-19疫情几乎都是在2月中旬同时爆发的,随着在随3月的不断临近,疫情都在恶化。但奇怪的事情发生了。意大利未能阻止疫情蔓延、病例数量失去控制、导致数千人感染并死亡。而韩国这边采取了更严格的措施--包括佩戴口罩、充分检测和追踪接触者以及保持社交距离,这帮助它战胜了第一波波动,在3月11日之前使曲线趋平。不过该国的第二波疫情于8月中旬开始,但每日病例数都没有达到450例,一个月后,这条曲线基本持平。
自11月的第一周以来,该国的感染人数又在稳步上升,现在政府担心会出现新的激增。这就是为什么新的社会隔离措施将会在周二生效,当局希望防止失去对疫情的控制。
据NPR报道,韩国卫生部长朴新虎周一在一次政府会议上表示:“首都地区现在成了新冠肺炎的战区。”据悉,韩国有一半人口居住在首尔或附近,而大多数病例发生都在首都或周边地区。
虽然这种情况跟美国和欧洲所发生的情况不可同日而语,但韩国的医疗系统仍然显示出紧张的迹象。全国只有55个ICU病床可供新冠病毒患者使用。
韩国政府将社交距离提升到大首尔地区的第二高水平、其他地区的第三高水平。现在,该国禁止50人以上的集会,公共交通将在晚上9点后减少,夜总会和健身房都将关闭。
文在寅总统呼吁增加使用抗原检测以更快地发现新冠病例并动员更多人力资源追踪接触者。在韩国,接触者追踪仍有可能发挥作用。该过程包括发现所有可能接触过感染者的人,但在传播率高的社区,追踪接触者就比较困难了。
虽然韩国对新冠大流行的处理似乎比其他许多国家要好得多,但当地专家仍对政府提出了批评。他们表示,最新的限制措施出台晚了两周,并且政府在第二次浪潮过后过早放松了限制。


Science科学 
了解未知 开启认知

按此关注中文公众号
Science科学英语平台 
THE SCIENCE OF EVERYTHING

按此关注英文公众号
TechEdge 
科技 点亮未来

按此关注中文公众号

◢ 豁然开朗请打赏 ◣

分享“票圈”,逢考必过,点亮“在看”SCI录用率提高18%
到顶部