国际病毒分类委员会小组:为何这样命名新冠病毒




3月2日,国际病毒分类委员会冠状病毒研究小组(CSG)在《自然-微生物学》发表新型冠状病毒的命名声明,描述了新型冠状病毒的命名方法和过程,并介绍病毒分类中的常见问题。

 
作者强调,新型冠状病毒(SARS-CoV-2)名称中的SARS是为了突出它们与原始病毒在演化上的关系,而不是临床疾病层面的关系。SARS-CoV-2现有的有限流行病学和临床数据表明,其疾病特点和传播方式与SARS-CoV报告的不同,应将SARS-CoV-2与2002至2003年SARS-CoV区别对待。
为了更好的理解,作者将病毒分类与人类分类进行对比。作者称,目前已知的严重急性呼吸综合征相关的冠状病毒,可能与代表智人的少数个体一样,代表着某一特定物种。也就是说,SARS-CoV和SARS-CoV-2是严重急性呼吸综合征相关冠状病毒种的代表,而玛丽·居里和阿尔伯特·爱因斯坦是智人的代表。
上述声明文章题为《严重急性呼吸综合征相关冠状病毒:为2019-nCoV分类并命名为SARS-CoV-2》(The species Severe acute respiratory syndrome-related coronavirus: classifying 2019-nCoV and naming it SARS-CoV-2)。
声明文章中,CSG将新型冠状病毒与已知冠状病毒的遗传相关性进行了评估,并详细说明命名该病毒为“严重急性呼吸综合征冠状病毒2(SARS-CoV-2)”的基础。
病毒和病毒种类的分类和命名
历史上,与特定病毒相关的疾病和宿主范围是定义病毒的两个关键特征。然而,病毒的宿主可能是不确定的,病毒的致病性对于大多数病毒来说也仍然未知。作者认为,基因组序列是绝大多数病毒已知的唯一特征,应该用它来定义特定的病毒。

 
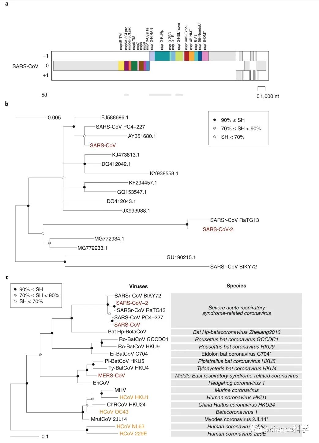
图1:基于系统发育的推理方法命名新型冠状病毒
定义病毒的新颖性是病毒分类的课题之一。RNA病毒的分类需要考虑其固有的遗传变异性,该特性往往导致两个或多个基因组序列不完全相同但相似的病毒被视为同一病毒的变种。
这种现象给研究人员提出了一个问题:与现有的病毒群(group)差异达到多大,才足以将候选病毒识别为新的、不同病毒群的成员?
研究人员一般通过评估候选病毒与已识别病毒的相关程度来回答此问题。这一点在病毒分类法的官方分类框架内写明,并由国际病毒分类委员会(ICTV)监督和协调。
ICTV为每个病毒科设立并维持一个研究组。研究组负责为病毒分配分类单元,如亚属(subgenera)、属(genera)和亚科(subfamilies)。
建立一个通用的病毒命名法是ICTV成立50多年前的主要任务之一。在病毒分类法中确定种等级(species rank)之后,ICTV的病毒命名职责转移到命名和建立种(species)上。ICTV研究组还可以以个案为基础参与病毒命名,以此作为其官方职权范围的延伸,并利用其成员的特殊专业知识。
定义SARS-CoV-2在冠状病毒科中的位置
冠状病毒的研究人员曾多次面临这样的问题:当出现一种会导致人类患上严重甚至致病疾病的病毒时,需要确定它是属于现存种,还是新的(尚未建立的)种。SARS和中东呼吸综合征(MERS)发生时都出现了这种情况。研究人员都从基于基因序列的分类方法中获得信息,为病毒分类。
作者介绍,目前的冠状病毒分类法可以鉴定出39个冠状病毒种(species),27个亚属(subgenera),5个属(genera)和2个亚科(subfamilies)。它们都属于核糖病毒域(realm Riboviria),Nidovirales目,Cornidovirineae亚目,冠状病毒科。
科的分类和具体方法由CSG负责,他们通过比较新病毒与已知病毒在分类中的关系来评估新病毒的位置,包括确认SARS-CoV的位置。

 
图2:冠状病毒的系统发育树
为命名新型冠状病毒,作者评估了该病毒与已知冠状病毒的遗传相似性。通过对比基因组数据,特别是分析参与病毒复制的保守蛋白的变异,他们发现,新型冠状病毒与严重急性呼吸综合征相关冠状病毒种(Severe acute respiratory syndrome-related coronavirus)的病毒属于同一簇。
在新颖性方面,SARS-CoV-2不同于另外两种人畜共患冠状病毒SARS-CoV和MERS-CoV。
此前,CSG分别确定SARS-CoV和MERS-CoV为betacornavirus属中两个新非正式亚群的新种原型。这两个非正式亚群最近在病毒分类中被确定为Sarbecovirus和Merbecovirus亚属。作为新种中最早被发现的病毒代表,研究人员为这两种病毒引入了独特的名称。
但SARS-CoV-2的情况与此不同,鉴于遗传学上的关联,它被划分给现有的严重急性呼吸综合征相关冠状病毒种,而不是另立新种。
应将SARS-CoV-2与SARS-CoV区别对待
严重急性呼吸综合征相关冠状病毒种含有几百个已知病毒(主要分离自人体和蝙蝠),所有这些病毒的名字全部源自SARS-CoV。作者解释道,这些病毒名字中的SARS是为了突出它们与这一原始病毒在演化上的关系,而不是临床疾病层面的关系。
根据严重急性呼吸综合征相关冠状病毒种中病毒命名的惯例,以及新型冠状病毒与系统发育树中原型SARS-CoV的相对距离关系和距离空间,CSG选择了SARS-CoV-2这个名称。
作者称,SARS-CoV-2现有的有限流行病学和临床数据表明,其疾病特点和传播方式可能与SARS-CoV报告的不同,应将SARS-CoV-2的暴发与2002至2003年SARS-CoV的流行区别对待。
他们也强调,这两个病毒在遗传学上非常相似,建议对同种病毒之间的联系展开研究,以更好地理解这些人类病原体以及它们感染蝙蝠等动物的冠状病毒近亲的生物学和演化。

 
图3:冠状病毒分类法(与人类对比)
为了更好的理解,作者将病毒分类法与人类进行对比。作者称,目前已知的与严重急性呼吸综合征相关的冠状病毒,可能与图中代表智人(H. sapiens)的少数个体一样,代表某一特定物种。也就是说,SARS-CoV和SARS-CoV-2是严重急性呼吸综合征相关冠状病毒种的代表,而玛丽·居里和阿尔伯特·爱因斯坦是智人的代表。

最后提醒大家
上班上学一定要戴好口罩
转发出去让更多人看到
关注武汉疫情,您需要掌握以下知识
【推荐】面对潜在大流行风险,全球只有团结协作才能打好防疫战
报告称全球约三分之二的新冠病毒病例未被发现
【推荐】扑朔迷离的病毒起源,重症高死亡率和无症状感染传播,为疫情拐点到来增添了一丝疑云。
【推荐】遏制病毒的“机会之窗”正在关闭,新冠病毒不消失,会怎样?
超7.2万新冠病毒病例分析:粗病死率2.3% 最高为14.8%
中国科大新冠肺炎“炎症风暴”研究重大进展:发现有效阻断药物
六问武汉病毒研究专家
人造泄露传闻再起!网传武汉病毒所一研究生系"零号病人",官方回应!
疫情趋于平缓,病毒命名尚存分歧,传播线路日渐清晰,RO仍需再论
日本的新冠病毒公众防疫指南,简单明了!
细菌和病毒上了天怎么办?
潜伏期再延长,致死率需再议?帝国理工再发重磅报告
囚禁致命病毒的武汉P4实验室到底有多牛?
王炸齐聚武汉,离拐点还有多远?
历史信息
新冠病毒潜在中间宿主或为穿山甲 完整数据待公布
囚禁致命病毒的武汉P4实验室到底有多牛?
春暖花开,席卷中国的疫情在变得更好还是更糟?
新型冠状病毒首张彩照公布,致命恶魔原来长这样!
在飞机上感染病毒概率多大?示意图带你看清
计算机仿真程序告诉你为什么不能出门!
新冠状病毒扑朔迷离的身世,是谁打开了潘多拉的盒子?
SARS病毒实验室泄漏事件十年记事,生物安全的这根弦,一刻也不能放松
先不提双黄连能否抑制新型冠状病毒,显然可以抑制智商
新冠状病毒疫情预测与发展,大流行风险或高于SARS
武汉出院患者 他们经历了怎样的治疗过程?
蛇?蝙蝠?水貂?新型冠状病毒究竟来源于哪种动物?
《柳叶刀》老年有慢性病史的男性可能更易患新型冠状病毒肺炎!(中英双语)
同济新发现:亚裔可能更易感染新冠状病毒?勿断章取义别被标题了!
新英格兰医学杂志:新冠状病毒疫情更难控制或因致命性更低
【最新】Science:华南海鲜市场“翻盘”了?恐不是新型冠状病毒发源地!
武汉封城:谁导致了新型冠状病毒的疫情?除了吃货,果子狸、竹鼠、蛇...这锅谁背?
与时间赛跑:新型冠状病毒肺炎引发大范围传播风险有多大?
武汉疫情海报:敬畏大自然,共生才能共存
武汉的冠状病毒从哪儿来?又是怎样传染人类?来龙去脉或许很简单
最新:新型冠状病毒感染肺炎确诊217例!从病情病理到口罩选择,大众该如何预防?
防治新冠肺炎怎么吃才营养?戳我!
以史为鉴,敬畏自然



Science科学 
了解未知 开启认知

按此关注中文公众号
Science科学英语平台 
THE SCIENCE OF EVERYTHING

按此关注英文公众号

◢ 豁然开朗请打赏 ◣

阅读“原文”,查看论文!分享“朋友圈”,给予支持!点亮“在看”,助力传播!
到顶部